所属成套资源:高考语文二轮复习讲练测(讲义)
高考语文二轮复习讲练测鉴赏小说的故事情节(讲义)
展开
这是一份高考语文二轮复习讲练测鉴赏小说的故事情节(讲义),共16页。
✬考点讲义
一、考点解读
情节是叙事性文学作品内容构成的要素之一,是小说事件发展过程,是人物性格的发展史。高考对小说情节的考查有较强的综合性,它与小说环境、人物、主题紧密联系。值得注意的是近年来高考考查重点的变化,即由过去对某一情节的梳理概括转为注重小说情节整体设置的特点与重要段落作用的分析。因此,小说情节鉴赏复习,既要注意整体结构的把握,也要注意局部作用的分析。
把握好故事情节,是读懂小说的关键,是整体感知小说的起点,更是欣赏小说艺术特点的基础。分析情节是手段,是为理解人物性格,把握主题服务的。
二、知识储备
(一)情节的基本知识
1. 小说情节是以人物为中心的事件演变过程。由一组以上能展示人物性格、显示人和人、人和环境之间的关系的具体事件和矛盾冲突构成。因此,情节的构成离不开事件、人物和场景。分析小说层次,理清情节脉络,既是小说命题的考查方向,也是阅读时的突破口。
2. 结构模式:基本结构——开端、发展、高潮、结局,(序幕和尾声)
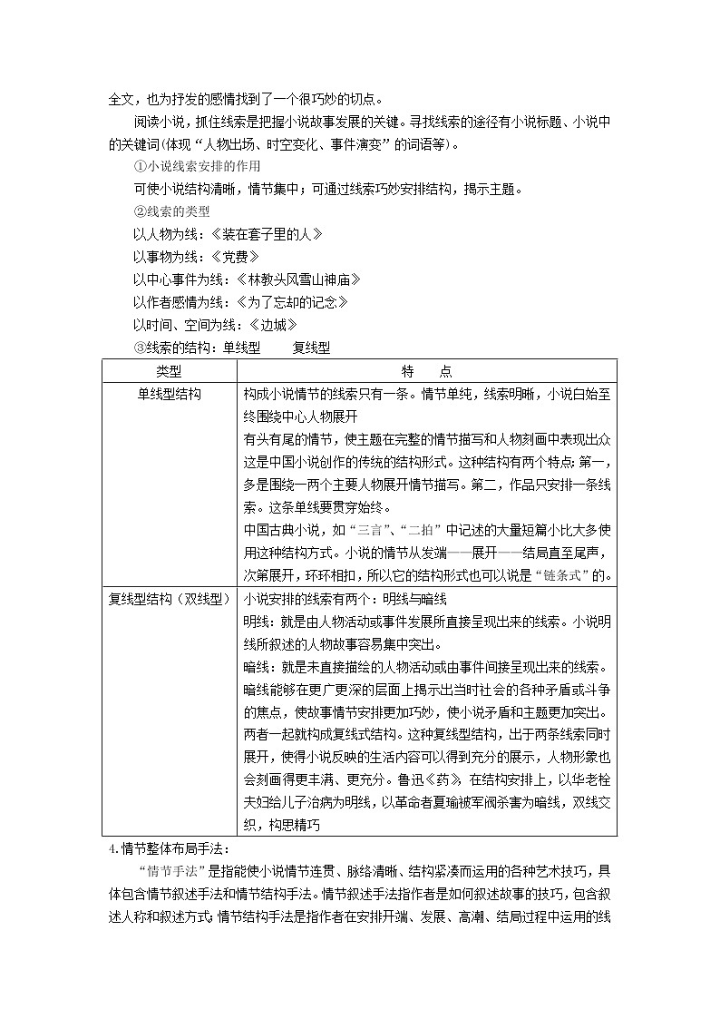
3.文章的线索:
线索是贯串整个作品情节发展的脉络,它可以是小说中的某个人物、某个事物,也可以是作者的情感、小说的事件,还可以是故事中的空间、时间。即在文章的不同段落中都可见的词、句子或是情况等等;并且在解读文章时可以依照用来解读文章含义,了解文章主旨。贯穿全文,使文章浑然一体,使结构完整严谨。这是明线,如果有暗线,是与明线共同贯穿全文,也为抒发的感情找到了一个很巧妙的切点。
阅读小说,抓住线索是把握小说故事发展的关键。寻找线索的途径有小说标题、小说中的关键词(体现“人物出场、时空变化、事件演变”的词语等)。
①小说线索安排的作用
可使小说结构清晰,情节集中;可通过线索巧妙安排结构,揭示主题。
②线索的类型
以人物为线:《装在套子里的人》
以事物为线:《党费》
以中心事件为线:《林教头风雪山神庙》
以作者感情为线:《为了忘却的记念》
以时间、空间为线:《边城》
= 3 \* GB3 ③线索的结构:单线型 复线型
4.情节整体布局手法:
“情节手法”是指能使小说情节连贯、脉络清晰、结构紧凑而运用的各种艺术技巧,具体包含情节叙述手法和情节结构手法。情节叙述手法指作者是如何叙述故事的技巧,包含叙述人称和叙述方式;情节结构手法是指作者在安排开端、发展、高潮、结局过程中运用的线索串联、悬念设置、伏笔照应等技巧。
= 1 \* GB3 ①情节叙述手法
= 2 \* GB3 ②情节安排技巧
布局谋篇的技巧:开门见山、首尾呼应、卒章显志、伏笔照应、层层深入、过度铺垫、设置线索;结构严密,完整匀称;烘托铺垫,前后照应;设置悬念,制造波澜,起承转合,曲折有致。材料和中心的关系的处理,主次详略是否得当;材料是否典型、真实、新颖、有力。
从结构上明确不同位置的句子在文中所起的作用:
三、明确设题类型
1. 概括情节
解题思路:从文中找出此情节的段落,进行概括;切忌前后情节相互交错。
答题模板:何时、何地、何因、何人、何事。
记忆口诀:五何
2. 分析某情节的作用
解题时要注意其思考的方向:
①是对表现主题的作用。其作用一般来说是点题或突出主题。②是对塑造人物形象方面的作用。或是发展了人物性格,或是表现了人物性格。③是对整个故事情节的构成上的作用。推动了故事情节的发展。
解题思路:从内容、结构、人物,主题,表达效果处入手答题。
答题模板:情节,在文中有作用(结构),突出了,表现了(内容,人物,主题),这一情节跌宕起伏,引人入胜(表达效果)。
记忆口诀:内结人主加效果
3. 开头或结尾的作用
解题思路:从内容、结构、主题,人物塑造,表达效果处入手。具体看内容,从以下模板中选择合适的方案,进行解答。
答题模板:
开头作用总结:照应题目;总领全文;引出下文;呼应下文;为后文作铺垫;开门见山,直入主题;欲扬先抑;对比衬托;渲染气氛,奠定基调;埋下伏笔;设置悬念,吸引读者阅读兴趣等。
小说常用的开头
结尾作用总结:点明题目;照应开头;照应上文;结构严谨:卒章显志;点明中心;深化主题;升华感悟;画龙点睛;戛然而止,回味深长;言有尽而意无穷;以小见大等。
小说常用的结尾
4.对整篇文章情节的评价
①就全文来说有一波三折式。作用是引人入胜,扣人心弦,增强故事的戏剧性、可读性。
②就开头结尾来说有首尾呼应式。作用是使结构紧密、完整。
③就开头来说有倒叙式(把结局放到开头来写),起到制造悬念
④就结尾来说有戛然而止,留下空白式,出人意料式、悲剧、喜剧式等。
四、解题要领
1、审清题干,问什么,答什么
2、找出情节线索,理清情节的来龙去脉。
3、由事及人,看情节发展如何为塑造人物服务。
4、见微知著,从场面和细节描写中分析情节对表现主题的意义。
(3、4点概括:从结构上,从内容上,从表现人物上,从主题上)
5、赏析技巧,注意发现作者组织情节的艺术匠心。
(二)具体实践
五、典题导引
例1.(2014·全国卷Ⅱ)
阅读下面的文字,完成后面的题目。
鞋
刘庆邦
有个姑娘叫守明,十八岁那年就定了亲。定亲的彩礼送来了,是几块做衣服的布料。媒人一走,母亲眼睛弯弯的,说:“给,你婆家给你的东西。”
“谁要他的东西,我不要!”
“不要好呀,我留着给你妹妹作嫁妆。”
妹妹跟过来,要看看是什么好东西。守明像是捍卫什么似的,坚决不让妹妹看,她把包袱放进箱子,啪嗒就锁上了。
家里只有自己时,守明才关了门,把彩礼包儿拿出来。她把那块石榴红的方巾顶在头上,对着镜子左照右照。她的脸红通通的,很像刚下花轿的新娘子。想到新娘子,不知为何,她叹了一口气,鼻子也酸酸的。
按当地的规矩,守明该给那个人做一双鞋了。她的表情突然变得严肃起来。
她把那个人的鞋样子放在床上,张开指头拃了拃,心中不免吃惊,天哪,那个人人不算大,脚怎么这样大。脚大走四方,不知这个人能不能走四方。她想让他走四方,又不想让他走四方。要是他四处乱走,剩下她一个人在家可怎么办?她想有了,把鞋做得稍小些,给他一双小鞋穿,让他的脚疼,走不成四方。想到这里,她仿佛已看见那人穿上了她做的新鞋,由于用力提鞋,脸都憋得红了。
“合适吗?”
那个人说合适是合适,就是有点紧。
“穿的次数多了就合适了。”
那个人把新鞋穿了一遭,回来说脚疼。
“你疼我也疼。”
那个人问她哪里疼。
“我心疼。”
那个人就笑了,说:“那我给你揉揉吧!”
她赶紧把胸口抱住了。她抱的动作大了些,把自己从幻想中抱了出来。摸摸脸,脸还火辣辣的。
瞎想归瞎想,在动剪子剪袼褙时,她还是照原样儿一丝不差地剪下来了。第一次看见那个人是在社员大会上,那个人在黑压压的会场中念一篇稿子。她不记得稿子里说的是什么,旁边的人打听那个人是哪庄的,叫什么名字,她却记住了。她当时想,这个男孩子,年纪不大,胆子可够大的,敢在这么多人面前念那么长一大篇话。她这个年龄正是心里乱想的年龄,想着想着,就把自己和那个人联系到一块儿去了。不知道那个人有没有对象,要是没对象的话,不知喜欢什么样的……
有一天,家里来了个媒人,守明正要表示心烦,一听介绍的不是别人,正是让她做梦的那个人,一时浑身冰凉,小脸发白,泪珠子一串一串往下掉。母亲以为她对这门亲事不乐意,守明说:“妈,我是舍不得离开您!”
媒人递来消息,说那个人要外出当工人,守明一听有些犯愣,这真应了那句脚大走四方的话。此一去不知何时才能回还,她一定得送给那个人一点东西,让那个人念着她,记住她,她没有别的可送,只有这一双鞋。
那个人外出的日期定下来了,托媒人传话,向她约会。她正好亲手把鞋交给那个人。
约会的地点是村边那座高桥,时间是吃过晚饭之后,母亲要送她到桥头去,她不让。
守明把一切都想好了,那个人若说正好,她就让他穿这双鞋上路——人是你的,鞋就是你的,还脱下来干什么!临出门,她又改了主意,觉得只让那个人把鞋穿上试试新就行了,还得让他脱下来,等他回来完婚那一天才能穿。
守明的设想未能实现。她把鞋递给那个人时,让那个人穿上试试。那个人只笑了笑,说声谢谢,就把鞋竖着插进上衣口袋里去了。直到那个人说再见,鞋也没试一下。那个人说再见时,猛地向守明伸出了手,意思要把手握一握。
这是守明没有料到的。他们虽然见过几次面,但从来没有碰过手。她犹豫了一会儿,还是低着头把手交出去了。那个人的手温热有力,握得她的手忽地出了一层汗,接着她身上也出汗了。那个人大概怕她害臊,就把她的手松开了。
守明下了桥往回走时,见夹道的高庄稼中间拦着一个黑人影,她大吃一惊,正要折回身去追那个人,扑进那个人怀里,让她的那个人救她,人影说话了,原来是她母亲。怎么会是母亲呢!在回家的路上,守明一直没跟母亲说话。
后记:
我在农村老家时,人家给我介绍了一个对象。那个姑娘很精心地给我做了一双鞋。参加工作后,我把那双鞋带进了城里,先是舍不得穿,后来想穿也穿不出去了。第一次回家探亲,我把那双鞋退给了那位姑娘。那姑娘接过鞋后,眼里一直泪汪汪的。后来我想到,我一定伤害了那位农村姑娘的心,我辜负了她,一辈子都对不起她。
(有删改)
小说以“鞋”为中心叙事写人,这样处理有什么好处?请简要分析。
【答案】
①从环境和主旨方面:做鞋是当时当地的规矩,这样的故事既有生活气息,又有时代特点;
②从结构方面:以鞋为线索,可以使故事情节更集中、紧凑;
③从人物塑造方面:鞋是情感的寄托物,有助于主人公内在情感与深层心理的发掘与表现。
【解析】
第一步:审题干,明题型
由题干“小说以‘鞋’为中心叙事写人”可知, 本题考查分析小说的结构技法的能力。
第二步:定角度,找对应
思考角度——文中对应的答案要点
从人物塑造方面思考
本文“鞋”对主要人物守明起到了很好的衬托作用,其内心情感的流露都是借助“鞋”完成的;想到给男方做双小鞋不让他走得太远,透露出对男方的担心;想象男方穿小鞋的窘态以及跟男方约会时试鞋的情景,透露出向往爱情的守明复杂而甜蜜的心理。
从结构方面思考
小说的情节始终没有离开鞋子,在做鞋、送鞋的过程中,女主人公的情感和内心世界得以展现,所以“鞋”是文章的线索。
从环境和主旨方面思考
文中“按当地的规矩,守明该给那个人做一双鞋了”,物象第一次在文中出现就点明了当地的习俗,也是那个时代的环境特点,这是物象本身特点蕴含的时代环境,也暗示了文章的主旨。
例2.(2021·新高考I卷)
石门阵
卞之琳
“诸葛孔明摆下了八阵图,叫陆逊那小子,得意洋洋,跨马而来的,只见左一块石头,右一块石头,石头,石头,石头,直弄得头都昏了,他一看来势不妙,就勒转了马头,横冲直撞,焦头烂额,逃回了原路。——这《三国》里的故事,你们还记得吗?”
说到了这里,干咳了一声,木匠王生枝抬起了眼睛,打量了一番列在他面前的许多面孔。
男人的面孔,女人的面孔,小孩子的面孔。带胡子的有,麻的有,长雀斑的有,带酒窝的有,一共十来张,在中秋前两天的月光里,有明有暗,可是全一眼不眨,只是点点头,意思要王木匠尽管讲下去得了。
王木匠手巧。譬如,现在邻近各村常用的由煤油箱改造的水桶子,确是王木匠的发明。他的手艺不止见长于他的本行。
“对,我正要给你们摆一个和八阵图差不多的石门阵,不过几句话,一点新闻,石门阵摆退鬼子兵。”
老王捡去才落到颈脖子上的一片枯枣树叶子,随即干咳了一声。
“来了。”大家一起想。
果然——
“来了!来了,一群鬼子兵!”
王木匠转过头来望望山坡下转进村子里来的白路,仿佛日本兵当真从那边来了,把听众给吓了一跳。
“他们先在远处山头上向镇上望,用望远镜,看得清清楚楚的。
“那条小街上有人吗?没有。
“那个院子里有人吗?没有。
“那堆小树丛背后有人吗?没有。
“八路军走光了。好,那个头儿,吩咐先下去五十个胆子最大的‘皇军’。
“‘开步走!’他们下来了,那五十个鬼子,骑了马。”
“这条镇不是就完了吗?”宋长发很担心地插上了一句。
王木匠没有理他,干咳了一声,接下去:
“骑了马,得意洋洋!瞧,第一个麻子,腰板挺得多直啊。瞧,第二个是八字胡子,第三个是小耳朵,小耳朵回过头来,看后面跟来的都很威风,就把头昂得高些。
“小耳朵的心是在一家老百姓的阁房里。
“八字胡子的心是在一家老百姓的铁柜里。
“麻子的心是在一家老百姓的猪圈里。”
“真不是好东西!”谁的声音?李矮子?因为隔壁李矮子院里的驴忽然叫起来了,仿佛怕给日本兵抓去呢。
“说话间,不知不觉,已经走进了村子。
“麻子忽然在一家门口勒住了马。八字胡子、小耳朵和后边四十七个人都勒住了马。满街上鸦雀无声。
“麻子盯住了一家的屋门,不作声。
“小耳朵也盯住了那家的门,不作声。”
“他们看见了什么呀?奇怪。”小梅子插上来一句,仿佛代表了全场听众。
“他们看见了什么呀?奇怪——后边那四十七个‘皇军’也这样问哪,可是没有出声,他们不作一声在那边发愣,那五十个‘皇军’。
“他们看见了什么呢?奇怪。
“他们什么也没有看见,只看见门里堵满了石头——石头门。
“他们索性向前跑,沿街向左向右转了两个弯。
“一路上——
“向左看:石头门。
“向右看:石头门。
“石头门。石头门。石头门。”
“干脆说吧,别那么别扭的!”宋长发老婆着急了,也仿佛代表了全场听众。
“他们的脸都白了。听,四面山头上一片喊杀的声音!打枪的声音!八路吧?看,山头上那么多人呢,糟了!糟了!”
“好了!好了!”谁的声音?仿佛大家的声音。
“他们勒转了马头,死命踢着马肚皮,向左,向右,转了两个弯,他们就横冲直撞,连奔带蹿地逃命了。
“逃出了镇口,心里跳得像马蹄一样急呢。
“麻子还在想:我这一身肥肉不至于喂他们的麦田吧。
“八字胡子还在想:我抢来的钞票不至于被他们捡回去吧。
“小耳朵还在想:我怀里的相片不至于被他们拿去上报吧。”
“老王,你活像钻进了他们的心里了。”李矮子说,意思是两重的,表示不相信,也表示惊叹他叫人不能不相信。
“胡老三,”王生枝说,把眼睛对准了一个衔着旱烟管的男子,“昨天你也在南教场听过政治指导员的报告的,你说我可曾说谎。那条镇叫洪子店,在太行山那边。”
“大致还不错,”胡老三说了,“部队在镇东十五里地方,和敌人打了一昼夜。农民救国会集了五百会员,三个钟头内把全镇上能搬的都搬走了,五百会员就拿起了枪,躲在围山上等了。不过,老王,门是用砖头堵的。”
“那有什么关系,石头门说起来好听一点,只要不是木头门就行了。木头门烧得开。上次苏家峪不是给门板都烧光了。洪子店也烧去了许多。可是我老王一年来明白了一个道理:守住了大门,不用关二门。对,把我们的门板烧掉呢,我们就夜不闭户。”
“那你就少了生意了,人家以后还要你做门板吗?”
大家笑了,同情王生枝。
王生枝在月光里走回家去的时候,倒认真地想起当真到了处处夜不闭户的时代。他常常想做一张极精致的衣橱,已经设计了多年,总可以有做成的一天了。不过他知道大家还得先摆多少次真正的石门阵,不是用口,“也得用手。”王木匠看看自己结实的突起了老茧的掌心,说不出由于哪一种情感,不由得感叹了一下:“我这双手呵!”
延安,1938年秋
(有删改)
王木匠讲石门阵时,多处使用反复手法,这种讲述方法有什么效果? (4分)
【答案】
在形式上,可以抓住村民的注意力,引导听众的思绪,让听众跟着讲述者的节奏走,比如:“干咳了一声”“那条小街上有人吗?没有。那个院子里有人吗?没有。那堆小树丛背后有人吗?没有。”
在内容上,扣人心弦,引人入胜,让听众产生身临其境的感觉,比如:“麻子盯住了一家的屋门,不作声。”“小耳朵也盯住了那家的门,不作声。”“向左看:石头门。”“向右看:石头门。”“石头门。石头门。石头门。”
在表现人物上,表现王木匠擅长讲故事的特点,也使情节紧张跌宕,吸引读者阅读兴趣。【解析】本题考查鉴赏文本表达技巧——反复手法的表达效果。首先要在文中画出使用反复手法的语句,结合上下文语境,分别体会其作用。
因为反复手法是王木匠讲故事过程中出现,分析效果时可从形式和内容角度:王木匠讲和听众听的角度,以及对表现人物的角度进行分析。
例3.(2021·新高考Ⅱ卷)
阅读下面的文字,完成后面的题目。
文本一:
放猖
废名
故乡到处有五猖庙,其规模比土地庙还要小得多,土地庙好比是一乘轿子,与之相比五猖庙则等于一个火柴匣子而已。猖神一共有五个,大约都是士兵阶级,在春秋佳日,常把他们放出去“猖”一下,所以驱疫也。“猖”的意思就是各处乱跑一阵,故做母亲的见了自己的孩子应归家时未归家,归家了乃责备他道:“你在哪里‘猖’了回来呢?”猖神例以壮丁扮之,都是自愿的。有时又由小孩子扮之,这便等于额外兵,是父母替他许愿,当了猖兵便可以没有灾难,身体健康。我当时非常羡慕这种小猖兵,心想我家大人何以不让我也来做一个呢?猖兵赤膊,着黄布背心,这算是制服,公备的。另外,谁做猖谁自己得去借一件女裤穿着,而且必须是红的。装束好了以后,再来“打脸”。打脸即是画花脸,这是我最感兴趣的,看着他们打脸,羡慕已极,其中有小猖兵,更觉得天下只有他们有地位了,可以自豪了,像我这天生的,本来如此的脸面,算什么呢?打脸之后,再来“练猖”,即由道士率领着在神前画符念咒,然后便是猖神了,他们再没有人间的自由,即是不准他们说话,一说话便要肚子痛的。这也是我最感兴趣的,人间的自由本来莫过于说话,而现在不准他们说话,没有比这个更显得他们已经是神了。他们不说话,他们已经同我们隔得很远,他们显得是神,我们是人是小孩子,我们可以淘气,可以嬉笑着逗他们,逗得他们说话,而一看他们是花脸,这其间便无可奈何似的,我们只有退避三舍了,我们简直已经不认得他们了。何况他们这时手上已经拿着叉,拿着叉郎当郎当的响,真是天兵天将的模样了。说到叉,是我小时最喜欢的武器,叉上串有几个铁轮,拿着把柄一上一下郎当着,那个声音把小孩子的什么话都说出了,便是小孩子的欢喜。我最不会做手工,我记得我曾做过叉,以吃饭的筷子做把柄,其不讲究可知,然而是我的创作了。我的叉的铁轮是在城里一个高坡上(我家住在城里)拾得的洋铁屑片剪成的。在练猖一幕之后,才是名副其实的放猖,即由一个凡人拿了一面大锣敲着,在前面率领着,拼命地跑着,五猖在后面跟着拼命地跑着,沿家逐户地跑着,每家都得升堂入室,被爆竹欢迎着,跑进去,又跑出来,不大的工夫在乡一村在城一门家家跑遍了。我则跟在后面喝彩。放猖的时间总在午后,到了夜间则是“游猖”,这时不是跑,是抬出神来,由五猖护着,沿村或沿街巡视一遍,灯烛辉煌,打锣打鼓还要吹喇叭,我的心里却寂寞之至,正如过年到了元夜的寂寞,因为游猖接着就是“收猖”了,今年的已经完了。
到了第二天,遇见昨日的猖兵时,我每每把他从头至脚打量一番,仿佛一朵花已经谢了,他的奇迹都到哪里去了呢?尤其是看着他说话,他说话的语言太是贫穷了,还不如不说话。
(有删改)
文本一中画线部分用了多个“跑”字,请简要分析这样写的好处。(6分)
【答案】(1)形象的解说了“放猖”的内涵,就是各处乱跑一阵;(2)连用“跑”字渲染了“放猖”民俗热闹的气氛;(3)表现孩子对自由自在奔跑的羡慕之情。
【解析】本题考查学生体会重要语句的丰富含意,品味精彩的语言表达艺术的能力。
划线部分文字记叙的是乡下“放猖”的习俗,一连用了六个“跑”字,“拼命地跑着”“沿家逐户地跑着”“跑进去,又跑来”“家家跑遍”。
一是形象的照应并解说了“放猖”的内涵,前文有“‘猖’的意思就是各处乱跑一阵”;
二是连用“跑”字,再现了“放猖”驱疫习俗中的精彩场景,上演了一场快乐的闹剧,渲染了一种热烈的氛围,使“放猖”这一民间习俗充满热闹的气氛;
三是“跑”中有一种天地间唯一的自由,表现作为孩子的“我”对他们自由自在奔跑的羡慕之情。
六、随堂演练
(一)阅读下面的文字,完成下面第1小题。(宁夏银川一中2021-2022学年高三上学期第三次月考)
老妈妈
王愿坚
我问:“刚才那个女同志是谁?”
旁边的同志说:“同志们都管她叫老妈妈。算咱这个医院的副队长,又是政委、看护员、炊事员、采购员……反正这洞里的事她一手包干。人倒是个好人,就是年岁大了,腿脚不灵,嘴又啰唆……”听着听看,我不知不觉又睡着了。
天放亮的时候,外面的联络员传回消息:“外面到处是敌人,在找伤员。”一听这情况,洞里顿时乱了起来。旁边的老刘第一个放大嗓门儿喊着:“唉!这下子可完了,完了……”我也急得不知怎么是好。
正在这时,老妈妈忽然霍地站了起来,走到老刘跟前,厉声地说:“老刘呀,什么完了,完了!你想想,你说这话能对得住长征路上的那些同志不?……”她从腰里摸出一件什么东西,用力抖了抖,里面铮铮作响,“这是特委留下的钱,我可以偷着下山买米给你们做饭吃;钱花光了,我就是下山讨饭,也不能让你们饿着……”
她说完话,洞里鸦雀无声。
山上的松涛呼啸着,风,把早晨的浓雾一团团地刮进洞里来。
休息了一会儿,老妈妈欠起身,低声叫道:“主力上下来的张同志,你能到外面来吗?”
洞外,是一块草坪。太阳已经露脸了。从弥漫的大雾里看去,像个通红的大火球。她搀着我向一棵大树走,忽然自言自语地说:“大妈,有开水吗?我可要开的。”
听到这句话,我不由得一怔。迎着朝阳,我眯着眼睛仔细地打量起了她。苍老的脸上,刻着一条条深深的皱纹,门牙也残缺不全,在她的左眼下,有一个黄豆大的疤痕……噢,想起来了。三年前秋天,我奉命到潮汕地区去和一个新成立的组织接头。这是我们约定好的联络暗语。她就是我的联络人。她比三年前老多了,看上去约有六十岁的样子,嘴角上添了皱纹,鬓角也花白了。
她把我扶到树下一块石头上坐好,收敛了笑容,说:“老张,这里就咱两个在党,得把这担子担起来。”
我们把事情商量好了,又回到洞里。大概因为我是主力上来的,又是个干部,大家都同意我暂时负责。我拿过那支驳壳枪来擦着。这工夫,老妈妈早已趁着雾大、不会暴露目标的时候,点上了火,烧了开水;她把开水舀出来一些,冲了盐水;又把米下到锅里。然后,端着一茶缸盐水,挨个给伤员擦洗、包扎伤口。她这一切做得那么仔细,那么沉着,就像一个经验丰富的老护士似的。这种镇定的情绪感染着洞里的所有人,大家都安定下来了,人们脸上又露出了笑容。
老妈妈把事情弄完了以后,抄起一根竹杖,对我说:“我去了。”
时间真难熬啊,太阳已经落了,还不见老妈妈回来。我出去眺望了好几次,除了遍山荒草、大树、怪石,什么也看不到。更难的是粮食没有了,同志们都在忍着饿呢!
黄昏时分,我决定顺着山路去找找看。我沿着小路往下爬才约莫半里路,实在爬不动了。我靠着一棵大树,四下瞭望了一下,远远地看见路旁草丛里好像有一个人影在蠕动,我警惕地掏出了枪,问了声:“谁?”一个微弱的声音回答:“是我。“我走上去一看,正是老妈妈。只见她脸上、手上满是血,两肘两膝上的衣服也破了。她趴在地上,头前放着一个包包,她用手和头顶着那个包包,正吃力地往山上爬。我连忙跑上去,激动地叫了声:“妈妈!”她见我来了,咧开干燥的嘴唇笑了笑。我用一只手拎着东西,她扶着我,就上了山。
她一进洞口,就忘记了劳累,挤在人堆里,看看这个,瞧瞧那个,像多久不见的亲人一样。她摸着年龄最小的和竹子的手,抱歉地说:“孩子,饿坏了吧;上了几岁年纪,走道不利索,真是……来。”说着,解开了包包。这个包包简直是个杂货摊,里面有约莫十来斤的一小袋米,有打糕,有窝窝、红薯、干红薯丝子,有一块豆腐,有一个小南瓜,还有几卷各种颜色的布——大概是给我们包伤口用的。她把可吃的东西按人们的伤情轻重分了分。
同志们饿了一天,现在每人都拿着一样东西吃起来。大家有说有笑,洞里的空气顿时活跃了。正吃着,忽然和竹子喊了声:“老妈妈哪里去了?”
我连忙跑出洞来找,只见她老人家正坐在一块大石头上,两手捧着一样东西在吃呢,见我去了,忙把手里的东西掖在衣服底下藏起来。我好奇地抢过来一看,原来是一块草根、菜叶、红薯丝、烂南瓜杂拌的窝窝。我眼眶子一热,一把抱住她:“妈妈,你……”
“别嚷,别嚷,别叫同志们听见。”
我硬把自己手里的一块煮红薯和她换过来。这天夜里,我被老妈妈的行动感动着,久久不能入睡。第二天清晨,老妈妈早早做好了饭,换完了药,又下山了。
一个白天,我把老妈妈下山讨饭的经过和她瞒着大家吃的东西给大家说了说。最爱嚷嚷的老刘也怔怔地沉默了一天,最后才对我说:“老张,我的伤势轻,有什么事只管叫我干,要不,我对不住妈妈呀!”……
日子过得飞快,我已经康复了。黄昏,我收拾停当,就要上路了。走出了好远,回转头来看时,只见老妈妈还站在岭头上向我张望,她那花白的头发,迎着山风,微微地飘动着。
1955年10月8日(有删改)
1.小说中为什么没有写老妈妈下山讨饭的情节?请从叙述艺术角度进行分析。
【答案】受“我”这个叙述视角限制,“我”不能见证下山讨饭的经过。受表现老妈妈性格的限制,老妈妈不能自我陈述讨饭的经过。为小说叙事留下空白,给读者留下想象的空间。(或老妈妈讨回来的饭食,已经暗示出讨饭的艰辛。)
【解析】本题考查鉴赏小说情节的能力。审题干:从艺术角度方面分析情节的作用。首先需要明确叙述艺术角度的知识:叙述视角也称叙述聚焦,是指叙述语言中对故事内容进行观察和讲述的特定角度。同样的事件从不同的角度去看就可能呈现出不同的面貌,在不同的人看来也会有不同的意义。叙述视角的特征通常是由叙述人称决定的。传统的叙事作品中主要是采用旁观者的口吻,即第三人称叙述。较晚近的叙事作品中第一人称的叙述多了起来。还有一类较为罕见的叙述视角是第二人称叙述。本篇文章即需要从第一视角和人物性格角度分别分析,并结合文章回答这样的叙事角度的效果。
(二)阅读下面的文字,完成第2小题。(广东省2021-2022学年度上学期高二期中考试)
火灾
[瑞士]保罗·拉斯科
就在清洁女工倒空最后一张废纸、关上灯并锁好办公室的门后,文件档案里的纸张中间有团火苗开始摇曳起来,引子似乎是那一摞薄薄的工作中请表。急切的火花在文件夹硬壳上稍作平息,火舌舔着信件,几秒钟之内便将其悉数吞噬,只留下一团黑乎乎的灰烬。
火舌从字母N开始,几分钟后便烧到字母表最后。它仍不满足,从档案柜蹿出,迅速沿塑料电缆线游走,气势汹汹地蔓延至电脑。此时电线发出的刺鼻烟雾引发了火灾警报器,自动洒水装置将射程内的一切,不管烧坏的还是未烧坏的,全部淋了个湿透,大大加重了毁坏程度。
消防队赶到火灾现场时,发现马德尔公司的招聘和人事顾问办公室已经毁于一旦。全部档案文件都无法挽救,公司必须关门停业一段时间。在深及脚踝的水面上,漂着一张轻微烧焦的照片,上面是一个40岁左右女人的脸,带着一丝苦涩的微笑。一名消防员将这张照片带回了家,女人的眼睛让他想起一幅名画。
“你是否富有远见和进取心?我们的客户—位于伯尔尼附近的一家金属行业公司—为满足现代需求已完成重组。公司新部门现有岗位空缺,急需财务管理和人力资源办公室经理(男女不限)一名。”
“职位要求:有长期人事管理的经验,高中以上学历,受过记账/审计培训。有进取心、创造力和独立精神,此外还须具有团队合作精神和灵活的应变能力。年龄:25到40岁之间。”
40岁以上的人不受欢迎,这种招聘广告劳拉见得多了。她刚刚过完42岁生日,已经拥有高级培训课程证书,其从业资格早就达到管理水平。几个月来她一直在努力寻找工作,但一次又一次被拒绝。大多数言辞彬彬有礼:“不幸的是,我们必须通知你,在对收到的所有申请表进行仔细研究后,我们已经确定了一位更合适的人选。但这绝不意味着对你资格的质疑……”全都是冠冤堂皇的客套话。
劳拉愤怒地将《招聘广告》杂志扔进角落,它扑通一声掉进了猫砂里。
日益加深的绝望已经开始在她脸上留下痕迹。她着手用化妆品来遮盖额头上的皱纹和通红的眼圈。她终于受到了邀请,下午5点到女性职业中心去参加面试。电话里,人事经理并未暗示她有多大希望,但至少她接到了面试通知。她心里没底,但她祈求好运的降临,也许这次就成功了。
劳拉早到了几分钟,在老板的接待室里坐下,一个年轻女孩正一边打电话一边准备离开。显然,她就是岗位招聘栏里说的那种“亲切友好、意志坚定、长相漂亮、能承受压力的秘书”,如今随处可见。而在劳拉看来,这女孩就是挡在那间至关重要的办公室门前的一个小小打字员,傲慢无礼,肤浅易怒。
她时常被这种大嘴巴的蠢女人挡住,并为自己遭受的羞辱而仇恨她们。劳拉做了自我介绍。此时大楼下面,一个小伙子坐在一辆租来的炫酷跑车里,正播放强劲动感的电子音乐,整个街区都遭了殃。显然小伙子是来接那个打字员的。
接下来,劳拉越来越无法集中精力。这个社会太看重年龄,只追求逍遥自在的生活方式,对此她越来越按捺不住心头的怒火。目之所及,到处都是无知和傲慢。
“芭比娃娃”离开了接待室,甚至都没有回头看一眼来跟她告别,就锁上门走了。劳拉觉得自己的等待没有意义,变得遥遥无期,顿时感到绝望。她站起身来,踮起脚尖悄悄地走到文件柜前。她打开手提包,从里面取出一个小瓶,拧开盖,迅速放到求职申请表中间。接着她又坐下,努力让怦怦直跳的心平静下来。
当衣着优雅的女经理终于从办公室出来请她进去时,她看见对方朝她挑剔地瞥了一眼,立刻便知道自己根本没有机会了。女经理很快就切入正题。她几次道歉,让劳拉相信错不在她,但是除了深深的遗憾,她表示对超过一定年龄的女性也无能为力。她们不再受欢迎,如今社会更看重别的更迫切的价值。但是从对方的语气中劳拉并未听到丝毫怜悯。
她离开办公室,一无所获。回家路上她去了一家酒吧。至少在那里她可以和人们聊一些开心的话题,她不用担心自己的年龄,她可以把那个“意志坚定、长相漂亮”的秘书抛到脑后。
在轻啜第二杯干马丁尼鸡尾酒时,劳拉听到消防车警笛大作。她微微一笑,又点了第三杯酒,这对她来说可不是常有的事。
女性职业中心已被烧成灰烬。一切都无法挽救,消防员的靴子上沾满了打湿的一团团灰烬和灭火器的泡沫。
一名消防员捡起一张烧焦的照片,照片的上半部分还没被烧毁,鼻子、眼睛、前额和头发还清晰可见,脸上带着苦涩的微笑。接着他盯住她的眼睛,认了出来,马上意识到这绝不是最后一次火灾。
(有删改)
2. 画横线部分在文中有什么作用?请简要分析。(4分)
【答案】①照应了前文,再次叙写消防员捡到一张烧焦的照片,与小说前面形成照应。②突出了形象,通过消防员的观察强化了这个女人的形象特征,女人的面部表情体现出她内心的痛苦和绝望。③有暗示作用,更强烈地暗示了这场火灾与这个女人的关系。(每点2分,答对两点给满分,意思答对即可。如有其他答案,只要言之有理即可给分)
【解析】本题考查鉴赏情节作用的能力。考查段落的能力,需要从结构,内容,人物,主题等角度分析。本文画线句位于最后一段,由此可知,结构上,照应了前文;因为是第二次叙述,所以在内容上起到强调作用,突出人物形象,从而暗示其他情节。特殊结构
特 点
摇摆式
即通常所说的“一波三折”。情节的摇摆,赋予小说摄人心魄的魅力
欧·亨利式
在文章情节结尾时突然让人物的心理情境发生出人意料的变化,或使主人公命运陡然逆转,出现意想不到的结果,结尾既在意料之外,又在情理之中。
对话式
以人物在特定的场景中的富有个性的对话,构成作品的主体。所谓“言为心声”,这种形式便于突出人物性格特征,结构简洁明快。直接切入生活的横断面,透视人物的精神世界,将他们各自所持的生活态度的差异显示出来;作者尽量将倾向性融进双方的语言中,一般不正面表达自己的意见。这种结构表面看似简单,但折射出较丰富的思想。如新高考I卷《石门阵》
类型
特 点
单线型结构
构成小说情节的线索只有一条。情节单纯,线索明晰,小说白始至终围绕中心人物展开
有头有尾的情节,使主题在完整的情节描写和人物刻画中表现出众这是中国小说创作的传统的结构形式。这种结构有两个特点:第一,多是围绕一两个主要人物展开情节描写。第二,作品只安排一条线索。这条单线要贯穿始终。
中国古典小说,如“三言”、“二拍”中记述的大量短篇小比大多使用这种结构方式。小说的情节从发端——展开——结局直至尾声,次第展开,环环相扣,所以它的结构形式也可以说是“链条式”的。
复线型结构(双线型)
小说安排的线索有两个:明线与暗线
明线:就是由人物活动或事件发展所直接呈现出来的线索。小说明线所叙述的人物故事容易集中突出。
暗线:就是未直接描绘的人物活动或由事件间接呈现出来的线索。暗线能够在更广更深的层面上揭示出当时社会的各种矛盾或斗争的焦点,使故事情节安排更加巧妙,使小说矛盾和主题更加突出。
两者一起就构成复线式结构。这种复线型结构,出于两条线索同时展开,使得小说反映的生活内容可以得到充分的展示,人物形象也会刻画得更丰满、更充分。鲁迅《药》,在结构安排上,以华老栓夫妇给儿子治病为明线,以革命者夏瑜被军阀杀害为暗线,双线交织,构思精巧
叙述人称和叙述视角
特 点
第一人称(有限视角)
第一人称只能局限于叙述人的所见所闻,与“有限视角”一样会受到一定的叙述限制,但它能使小说显得真实亲切,拉近与读者的距离,同时便于抒发感情。
第二人称
第二人称拉近了叙述者与人物之间的距离,增强了文章的抒情性和亲切感,便于感情交流。
第三人称(全知视角)
第三人称不受叙述者的见闻和感觉的约束,相对自由。它可以深入人物内心,将人物的心理活动告诉读者;还可以展示不同人物在不同地点同时发生的事情。
叙述方式
特 点
效 果
顺叙
按照时间(空间)的先后顺序来写。
情节发展脉络分明,层次清晰。
倒叙
把某些发生在后面的情节或结局先行提出,然后再按时间顺序叙述下去。
制造悬念,引人入胜。
插叙
在叙述主要事件的过程中,根据表达的需要,暂时中断主线而插入另外一些与中心事件有关的内容的叙述。叙述完插入的事件后再接上原来的事件写。插叙内容不影响主要事件的表达。
(1)对主要情节或中心事件做必要的铺垫、照应、补充、说明,使情节更完整,结构更严密,内容更充实。
(2)衬托中心人物,丰富情节,深化文章主题。
补叙
也叫追叙,在行文中用两三句话或一小段话对前边说的人或事做一些补充的交代,补充另一件与之有关的事件,使事件的整个过程更加清晰完整。
若无补叙,就会影响故事的完整性。
(1)对上文的内容做补充交代,有助于更好地表达主题。
(2)使文章结构完整,行文跌宕起伏,收到出人意料的效果。
平叙
就是平行叙述,即叙述同一时间内不同地点所发生的两件或两件以上的事。通常是先叙一件,再叙一件,常称为“花开两朵,各表一枝”,因此又叫作分叙。
(1)条理清楚,便于了解事情的来龙去脉。
(2)拓展作品容量。
类型
作 用
首句
统领全文、提纲挈领、引出下文,为后文做铺垫、埋下伏笔。
尾句
总结全文,深化主题,照应上文,前后呼应,言有尽而意无穷,回味深长。
转承句
承上启下,过渡,承接上文,引出下文。
中心句
点明中心、揭示主旨。
点睛句
点明全文中心,统领全文;句子含义深刻,耐人寻味,读后能给人以启迪。
情感句
抒发强烈内在情感,直抒胸臆。
矛盾句
字面上自相矛盾,但却寄寓了深刻的用意,揭示深刻内涵,表达深刻见解。
类型
特 点
设疑法(悬念法)
提出疑问,然后在行文过程中或结尾才回答疑问。
作用是:造成悬念,吸引读者阅读兴趣引出下文;引起读者的思考;引出下文的情节;突出人物形象;揭示小说的主题。
写景法
交代故事发生的环境;奠定基调;渲染气氛;烘托人物心情;引起下文;推动情节发展。
类型
效 果
出人意料的结局
①从结构安排上看,它使平淡的故事情节陡然生出波澜,如石破天惊,猛烈撞击读者的心灵,产生震撼人心的力量。
②从表现手法上看,与前文的伏笔相照应,使人觉得又在情理之中。
③从主题上看,能更好地深化主题。
令人伤感的悲剧结局
①从主题上看,能更好地深化主题。
②从表现人物性格看,能更好地塑造人物性格。
③ 这种结局令人感动,令人回味,引人思考。
令人喜悦的大团圆结局
这种结局符合人们的阅读心理。人们阅读小说,目的是要得到快乐;因为真实的人生,如同月亮一样缺多圆少,所以才希望文学的梦境结局是圆满的,以寄托对美好生活的向往之情。
①从表达效果上看,小说喜剧结局给读者留下了广阔的想象空间,耐人寻味。
②从阅读者的情感体验看,喜剧性的结尾与主人公、作者的意愿构成和谐的一体,给人以欣慰、愉悦之感。
③从主题上看,这样的结局凸显出的美好人性超越了战争,反映出人类向往和平美好生活的愿望。
留白式结局
戛然而止,耐人寻味,留下了 “空白”给读者想象,让读者进行艺术再创造。
相关试卷
这是一份高考语文二轮复习讲练测考点13 分析形象类鉴赏(讲义),共11页。
这是一份新高考语文二轮复习讲练测考点08 鉴赏小说的情节结构(题组训练)(2份打包,原卷版+解析版),文件包含新高考语文二轮复习讲练测鉴赏小说的情节结构题组训练原卷版doc、新高考语文二轮复习讲练测鉴赏小说的情节结构题组训练解析版doc等2份试卷配套教学资源,其中试卷共23页, 欢迎下载使用。
这是一份2024年高考语文二轮复习讲练测(新高考)鉴赏小说的情节结构(题组训练)(原卷版+解析),共23页。

