广东潮州饶平2024-2025高三上学期第二次月考质量生物检测试题(无答案)
展开
这是一份广东潮州饶平2024-2025高三上学期第二次月考质量生物检测试题(无答案),共8页。试卷主要包含了考生必须保持答题卡的整洁,促红细胞生成素等内容,欢迎下载使用。
注意事项:
1.本试卷共10页,21小题,满分100分。考试用时75分钟。
2.答卷前,考生务必用黑色字迹钢笔或签字笔将自己的学校、姓名和准考证号填写在答题卡上。将条形码横贴在答题卡的“条形码粘贴区”。
3.作答选择题时,选出每小题答案后,用2B铅笔把答题卡上对应题目选项的答案信息点涂黑;如需改动,用橡皮擦干净后,再选涂其他答案,答案不能答在试卷上。
4.非选择题必须用黑色字迹钢笔或签字笔作答,答案必须写在答题卡各题目指定区域内相应位置上:如需改动,先划掉原来的答案,然后再写上新的答案:不准使用铅笔和涂改液。不按以上要求作答的答案无效。
5.考生必须保持答题卡的整洁。
一、单选题:本题共16题,共40分。第1-12小题,每小题2分;第13-16小题,每小题4分。在每小题给出的四个选项中,只有一项是符合题目要求的。
1.“蓝眼泪”是生存在海中夜光藻等微生物受到海浪拍击时,发出蓝色荧光,这一过程与ATP密切相关。以下关于ATP叙述不正确的是( )
A.ATP是夜光藻细胞内直接能源物质
B.发出的荧光所需能量由ATP水解提供
C.ATP的合成需消耗夜光藻内的ADP和Pi
D.ATP在夜光藻体内含量很高可持续供能
2.党的二十大报告指出,我国谷物总产量稳居世界首位,十四亿多人的粮食安全、能源安全得到有效保障。如何使作物最大限度地利用太阳光能以进行光合作用是现代化农业生产中提高作物产量面临的根本问题。下列措施不能有效提高光能利用效率的是( )
A.阴雨天气提高温室中的CO2浓度
B.将玉米与大豆混合种植
C.为农作物补充镁元素,保证叶绿素的含量
D.合理灌溉,使植株保持挺拔
3.下列关于教材实验中所涉及的方法和操作,叙述正确的是( )
A.用纸层析法分离绿叶中的色素时,滤液细线不能触及层析液
B.将扩增得到的PCR产物进行凝胶电泳时,加样前应先接通电源
C.分离和计数土壤中分解尿素的细菌时,应选择平板划线法进行接种
D.探究抗生素对细菌的选择作用时,需要在细菌圈里面挑选细菌再进行接种培养
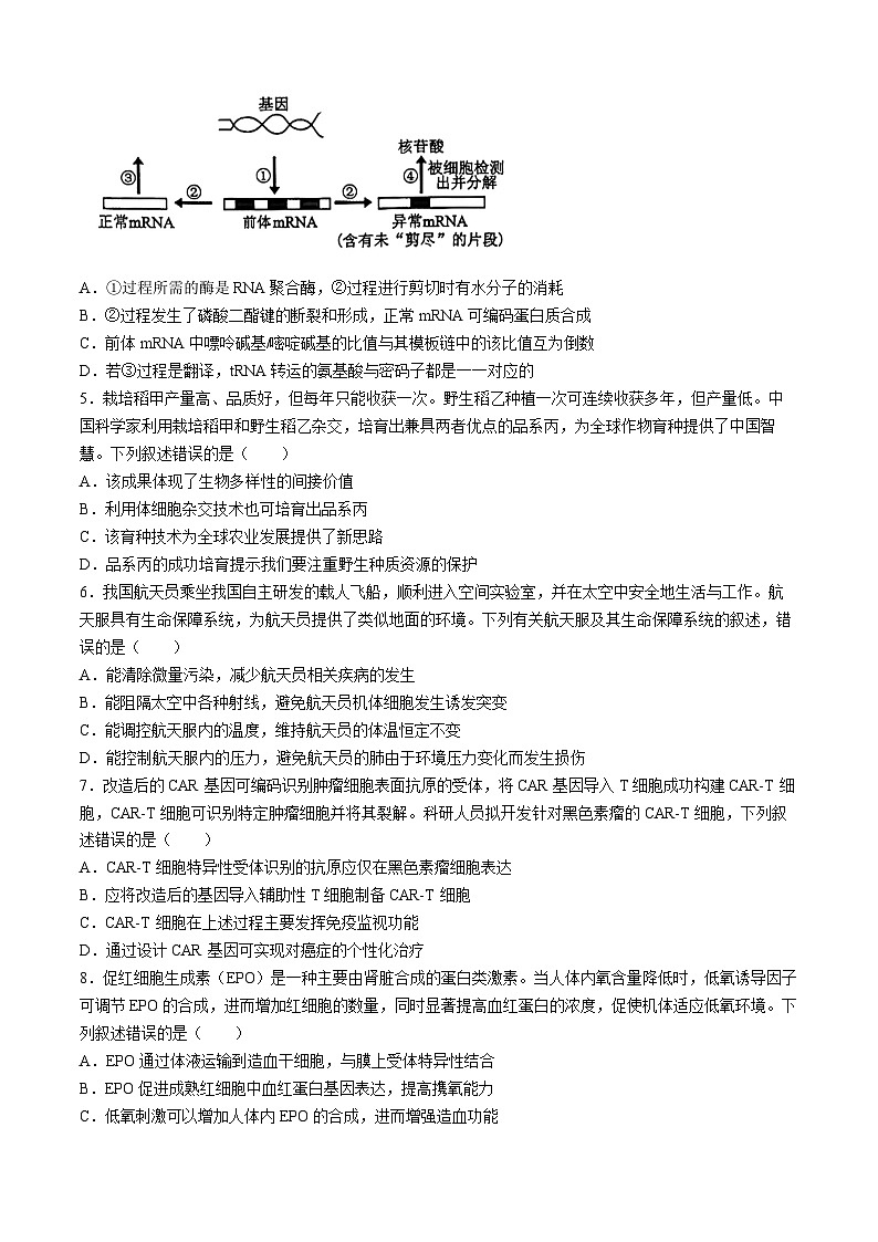
4.真核细胞内存在多种复杂的“纠错”机制,当遗传信息在复制、转录或翻译过程中出现差错时,绝大部分能被细胞及时发现并进行处理。如图是细胞对剪切与拼接错误的异常mRNA进行纠错的过程示意图。下列叙述错误的是( )
A.①过程所需的酶是RNA聚合酶,②过程进行剪切时有水分子的消耗
B.②过程发生了磷酸二酯键的断裂和形成,正常mRNA可编码蛋白质合成
C.前体mRNA中嘌呤碱基/嘧啶碱基的比值与其模板链中的该比值互为倒数
D.若③过程是翻译,tRNA转运的氨基酸与密码子都是一一对应的
5.栽培稻甲产量高、品质好,但每年只能收获一次。野生稻乙种植一次可连续收获多年,但产量低。中国科学家利用栽培稻甲和野生稻乙杂交,培育出兼具两者优点的品系丙,为全球作物育种提供了中国智慧。下列叙述错误的是( )
A.该成果体现了生物多样性的间接价值
B.利用体细胞杂交技术也可培育出品系丙
C.该育种技术为全球农业发展提供了新思路
D.品系丙的成功培育提示我们要注重野生种质资源的保护
6.我国航天员乘坐我国自主研发的载人飞船,顺利进入空间实验室,并在太空中安全地生活与工作。航天服具有生命保障系统,为航天员提供了类似地面的环境。下列有关航天服及其生命保障系统的叙述,错误的是( )
A.能清除微量污染,减少航天员相关疾病的发生
B.能阻隔太空中各种射线,避免航天员机体细胞发生诱发突变
C.能调控航天服内的温度,维持航天员的体温恒定不变
D.能控制航天服内的压力,避免航天员的肺由于环境压力变化而发生损伤
7.改造后的CAR基因可编码识别肿瘤细胞表面抗原的受体,将CAR基因导入T细胞成功构建CAR-T细胞,CAR-T细胞可识别特定肿瘤细胞并将其裂解。科研人员拟开发针对黑色素瘤的CAR-T细胞,下列叙述错误的是( )
A.CAR-T细胞特异性受体识别的抗原应仅在黑色素瘤细胞表达
B.应将改造后的基因导入辅助性T细胞制备CAR-T细胞
C.CAR-T细胞在上述过程主要发挥免疫监视功能
D.通过设计CAR基因可实现对癌症的个性化治疗
8.促红细胞生成素(EPO)是一种主要由肾脏合成的蛋白类激素。当人体内氧含量降低时,低氧诱导因子可调节EPO的合成,进而增加红细胞的数量,同时显著提高血红蛋白的浓度,促使机体适应低氧环境。下列叙述错误的是( )
A.EPO通过体液运输到造血干细胞,与膜上受体特异性结合
B.EPO促进成熟红细胞中血红蛋白基因表达,提高携氧能力
C.低氧刺激可以增加人体内EPO的合成,进而增强造血功能
D.当氧含量增加后EPO会负反馈作用于肾脏,减少EPO合成
9.某同学欲检测消毒餐具中大肠杆菌的数量是否超标,进行如下操作:用蒸馏水分3~5次冲洗待检餐具内表面,制成待测样液备用:配制伊红一亚甲蓝琼脂培养基,将待测样液接种于琼脂培养基上。下列叙述错误的是( )
A.为了确保检测的准确性,冲洗待检餐具的蒸馏水应该换成无菌水
B.生长在伊红一亚甲蓝琼脂培养基上的大肠杆菌菌落具有金属光泽
C.设置牛肉膏蛋白胨培养基作对照可检验该鉴别培养基的效果
D.为便于观察菌落的颜色,应将培养基的pH调至中性或弱碱性
10.平格拉普岛是一个四面环海的岛礁,又被称为“色盲岛”。生活在这座岛上的原住民中,大约每12人中就有1人是全色盲,且男女患全色盲概率相同,色盲患者只能看到黑白灰明暗的变化。该岛的色盲基因最初是由一位空难幸存男性携带者携带全色盲基因(CNGB3)入岛引入的,因为地理条件和宗教因素对婚姻的影响,成年后的男女只能从岛上的居民中选择配偶,使得全色盲基因得到保留和传播。下列相关叙述错误的是( )
A.全色盲最可能是一种常染色体隐性遗传病
B.平格拉普岛居民与岛外居民存在地理隔离
C.全色盲的出现是人与海岛环境协同进化的结果
D.近亲婚配是导致该岛全色盲发病率增大的主要原因
11.碳达峰是指一个国家或地区的CO2排放量在某一时间点达到历史最高值,然后开始逐步下降的过程。碳中和是指通过减少温室气体排放和增加碳吸收,实现温室气体净排放为零的状态。碳达峰是实现碳中和的重要前提和阶段性目标。如图表示黑龙江省大兴安岭地区某县碳吸收和排放量在最近10年中的变化(横坐标表示年份相对值,纵坐标为碳吸收和排放量,单位为万吨)。下列分析正确的是( )
A.碳元素在当地以CO2的形式完成碳循环
B.当地在第3年即实现碳中和,此后一直处于负排放
C.当地的碳排放中燃料燃烧可能是最主要来源
D.当地第3年后生态足迹一定处于逐年减小状态
12.人类ABO血型由9号染色体上的三个复等位基因(IAIB i)决定,血型的基因型见右表。若一个AB型血的红绿色盲男性患者和一个O型血的红绿色盲携带者的女性婚配,(红绿色盲基因用D、d表示)下列叙述错误的是( )
A.他们生的女儿色觉应该有1/2患红绿色盲
B.他们生A型血的红绿色盲男孩的概率为1/8
C.他们生B型血的红绿色盲女儿基因型为IBiXdXd
D.他们生A型血红绿色盲儿子和A型血的色觉正常的女性婚配,不可能生出O型血的红绿色盲女儿。
13.乳腺癌细胞的HER2蛋白是正常组织中的100倍以上,可作为理想的肿瘤治疗靶标。科研人员通过接头将抗HER2抗体与细胞毒素结合,制备出ADC来治疗乳腺癌。ADC的作用机制如图所示。下列相关叙述错误的是( )
A.HER2蛋白不是乳腺癌细胞膜上特有的蛋白
B.可运用动物细胞培养和动物细胞融合技术制备抗HER2抗体
C.ADC被溶酶体酶降解,释放出抗体和细胞毒素使乳腺癌细胞凋亡
D.荧光标记的抗HER2单克隆抗体可用于乳腺癌的定位诊断
14.乳酸脱氢酶(LDH)、乙醇脱氢酶(ADH)是植物细胞中无氧呼吸的关键酶,其催化的代谢途径如图1所示。为探究Ca2+对水淹处理辣椒幼苗根细胞呼吸作用的影响,进行相关实验,实验结果如图2所示。其中甲、乙均为对照组,丙组为实验组,甲组的幼苗不作处理。下列相关叙述正确的是( )
A.LDH、ADH均分布在线粒体基质,催化丙酮酸氧化分解
B.丙酮酸生成乳酸或乙醇过程中,利用NADH中的能量合成ATP
C.丙组的处理方式是选择生长状态一致的辣椒幼苗进行水淹处理
D.水淹条件下,Ca2+通过影响ADH、LDH活性,减少乙醛和乳酸积累
15.mRNA疫苗属于核酸疫苗中的一种,与传统抗原蛋白疫苗相比,其不仅能够激发人体的体液免疫还能激活人体的细胞免疫。图为mRNA疫苗的作用机理图,A、B、C代表不同的淋巴细胞。下列说法错误的是( )
A.据图分析,细胞A、B、C均能特异性识别抗原、物质X、Y均为免疫活性物质.
B.mRNA疫苗以胞吞方式进入细胞,释放出的mRNA作为过程②的模板
C.将mRNA疫苗包裹在脂质体的两层磷脂分子之间,更有利于mRNA进入细胞表达
D.抗原肽与内质网上的MHC结合后才能呈递抗原到细胞表面,并激活细胞B和细胞C
16.紫茎泽兰又名破坏草、臭草,为菊科泽兰属多年生草本植物或亚灌木,原产于中美洲,大约于20世纪40年代传入我国,紫茎泽兰对我国草原生态系统破坏性很大,造成巨大损失。图Ⅰ表示某被紫茎泽兰破坏的草原生态系统的组成成分图,其中甲~己表示各组成成分,箭头表示碳元素的流动方向:图Ⅱ表示对该草原紫茎泽兰进行防治过程中紫茎泽兰种群数量的调查结果。据图分析,下列说法错误的是( )
A.为准确表示该生态系统碳的流动关系,图Ⅰ中缺少3个箭头
B.对该草原进行修复时应尽量选择当地物种,这体现了生态工程的协调原理
C.图Ⅱ中a点之前,紫茎泽兰的种群增长速率随时间的推移而增大
D.若图Ⅱ中a喷洒农药,e引入天敌,则a防治效果更持久而稳定
二、非选择题:本题共5道题,共60分。
17.(除特殊说明外,每空2分,共11分)在全球气候变暖的背景下,我国产茶区夏季极端高温愈发频繁,科研人员选用龙井43茶苗,研究水杨酸甲酯(McSA)处理对高温胁迫下茶树光合作用的影响,结果如下图1。
图1MeSA处理对高温胁迫下茶树叶片净光合速率的影响
(1)据图1分析,水杨酸甲酯能够______(选填“加剧”或“缓解”)高温对茶树生长的抑制。影响植物光合作用的主要外界因素还有______(写出2点)。
(2)当植物遭受高温胁迫时,细胞代谢会产生______,损伤细胞膜甚至DNA,从而抑制植株生长。丙二醛(MDA)会破坏细胞膜完整性,是衡量氧化胁迫程度的常用指标之一。科研人员同时测定了不同浓度水杨酸甲酯(MeSA)处理下茶树MDA含量,实验结果如图2所示。推测一定浓度MeSA能提高茶树净光合速率的作用机制是:______(3分)。
图2MeSA处理对高温胁迫下茶树丙二醛含量的影响
(3)若要进一步研究高温胁迫对植物光合作用影响,除可检测净光合速率外,还可检测的指标有:______(写出2点)。
18.(除特殊说明外,每空2分,共14分)不同人喝酒后的脸色表现有正常、红色和白色三种,受常染色体上独立遗传的基因A/a、B/b的控制,其控制途径如图所示。酒量好的人可以将酒精及时代谢为乙酸,从而使脸色正常;若乙醛在细胞中积累会使毛细血管扩张,则易脸红:而乙醇在肝脏中不能及时代谢为乙醛的人,身体中的血液会向肝脏集中,导致脸部血液减少而呈现脸白。回答下列问题:
(1)“白脸人”两种酶都没有,其基因型是______。“红脸人”体内只有乙醇脱氢酶(ADH),不含乙醛脱氢酶(ALDH),血液中乙醛含量相对较高,毛细血管扩张而引起脸红,此时面部皮肤的散热将会增加。由此说明基因可通过控制______,进而控制生物性状,有一种人既有ADH,又有ALDH,号称“千杯不醉”,就上述材料而言,酒量大小与性别有关吗?你的理由是______。
(2)若某正常人乙醛脱氢酶基因在解旋后,其中一条母链上的C被A所替代,而另一条链正常,则该基因连续复制3次后,可得到______个突变型乙醛脱氢酶基因。
(3)某“红脸”男性和一位“白脸”女性婚配,调查发现丈夫的父亲是“白脸人”,母亲体内含有ALDH,而妻子的父亲体内也含有ALDH,则这对夫妻生出“白脸”女孩的概率为_______。
(4)经常酗酒的夫妇生下21三体综合征患儿的概率将增大。若21号染色体上具有一对等位基因D和d,某21三体综合征患儿的基因型为Ddd,其父亲基因型为DD,母亲基因型为Dd,则该患儿形成与双亲中的______有关,因为其在形成生殖细胞过程中______分裂异常。为了有效预防21三体综合征的发生,可采取的有效措施有______.(至少答2点)。
19.(每空2分,共12分)生活污水中通常含有较多的有机物,下图为利用人工湿地净化生活污水的模式图。回答下列问题:
(1)在构建人工湿地的过程中,需要将各种动植物进行合理的布设,使该生态系统具有较好的稳定性,这主要体现了生态工程的______原理。构建好的湿地具有旅游观光、发展养殖、净化污水等功能,体现了生物多样性的______价值。
(2)与c处相比,a处分解者的量______(选填“更多”或“更少”)。研究人员发现与b处相比,a处水域的溶氧量明显减少,请分析其原因是:______(答出1点)。
(3)该湿地因蓝细菌等大量繁殖导致生态失衡,当地部门引入了捕食者大型溞且取得了较好的效果,该方法属于______防治,在引入捕食者时不能随意引入,理由是______(答出2点)。
20.(除特殊说明外,每空2分,共11分)嗜盐R菌的储能物质是聚羟基烷酸酯(PHA),PHA是可降解生物材料。研究者通过对嗜盐R菌进行基因改造,优化生产工艺获得PHA。回答下列问题:
(1)工业生产中液体培养基常用的灭菌方法是______:嗜盐R菌的培养基因其高盐浓度而无需灭菌,该培养基从用途划分属于______。
(2)为增加PHA产量,研究者使用CRISPR/Cas9基因编辑技术敲除A基因,该技术的主要原理是将含sgRNA和Cas9基因的重组载体导入嗜盐R菌细胞,该载体在细胞内表达产生sgRNA和Cas9酶,并形成sgRNA-Cas9复合物。sgRNA通过单链结构识别并结合目标DNA,如果sgRNA的单链结构序列是5'-AUCGCGU-3',则其识别的碱基序列是5'-______-3'.在形成DNA-RNA杂交双链后,Cas9酶催化双链DNA断裂,形成平末端,断裂的化学键是______。
(3)PHA积累在细胞内,最后阶段在不引入杂质的前提下,要实现细胞自溶释放PHA。研究者欲把溶菌蛋白基因导入嗜盐R菌并发挥作用,选择最合理的启动子是(①持续强表达启动子;②重金属诱导启动子;③光诱导启动子)。经过以上改造的嗜盐R菌,在发酵过程中PHA积累完成前需注意______.
(4)为检测基因工程R菌是否表达溶菌蛋白,主要通过______法。
21.(除特殊说明外,每空2分,共12分)镰状细胞贫血病因是由基因突变而导致的一种遗传病,构成患者的β珠蛋白分子中缬氨酸代替了谷氨酸,致使去氧血红蛋白溶解度降低并聚集形成纤维结构,压迫细胞膜致红细胞弯曲成镰刀状。临床表现为慢性溶血性贫血、堵塞毛细血管而引起慢性局部缺血,从而导致器官组织损害。近年来人类首款基于CRISPR技术的Casgevy疗法获准用于治疗镰状细胞贫血等疾病。图1为人体血红蛋白在不同生长发育时期的α、β、γ珠蛋白组成变化,图2为利用CRISPR技术作用BCL11A基因的增强子作用图解。请根据所学知识据图回答下列问题:
(1)胎儿血红蛋白主要以α2γ2形式存在,成人主要以α2β2形式存在,造成二者在不同生长发育时期血红蛋白的组成方式不同的根本原因是______.
(2)γ珠蛋白基因启动子上游的调控序列中含有BCL11A蛋白结合位点,BCL11A蛋白是一种转录因子,可抑制γ珠蛋白的合成。出生前半年,BCL11A蛋白的表达量______(选填“较低”或“较高”),γ珠蛋白基因的表达水平______(选填“较低”或“较高”)。
(3)据图2判断,Cas9是一种特异性切割DNA的酶,但首先需要依赖______识别基因组DNA上的靶点序列,识别的原理是______,结合后才能使DNA分子在特定序列附近被切断。
(4)Casgevy疗法大致过程:从患者体内提取合适的造血干细胞,通过电穿孔导入特异性靶向BCL11A增强子的CRISPR-Cas9基因编辑系统,获得______细胞,恢复胎儿期γ珠蛋白的合成。利用此技术还可以通过______达到治疗镰状细胞贫血的目的。
血型
A
B
AB
O
基因型
IAIAIAi
IBIBIBi
IAIB
ii
相关试卷
这是一份[生物]广东省潮州市2023-2024学年高三上学期期末教学质量检测,共8页。试卷主要包含了填写答题卡的内容用2B铅笔填写,提前 xx 分钟收取答题卡等内容,欢迎下载使用。
这是一份广东省潮州市饶平县暨实高级中学有限公司2023-2024学年高三下学期4月月考生物试题,共8页。试卷主要包含了单选题,非选择题等内容,欢迎下载使用。
这是一份广东省潮州市饶平县第二中学2023-2024学年高二下学期开学检测生物试题,共15页。试卷主要包含了02,1g,环境温度25℃,5 cm茎芽,进行无菌培养等内容,欢迎下载使用。

