湖南省衡阳市衡阳市四校2024-2025学年九年级上学期10月月考化学试题
展开
这是一份湖南省衡阳市衡阳市四校2024-2025学年九年级上学期10月月考化学试题,文件包含2024-2025学年九年级上衡阳市四校第一次教学检测化学试卷docx、2024-2025学年九年级上衡阳市四校第一次教学检测化学试卷答题卡pdf等2份试卷配套教学资源,其中试卷共5页, 欢迎下载使用。
一、选择题(每题只有一个正确答案,每小题2分,本题共46分)
1.发现元素周期律并编制出元素周期表的科学家是
A.道尔顿 B.阿伏加德罗 C.门捷列夫 D.拉瓦锡
2.劳动创造未来、成就梦想。下列劳动项目中涉及化学变化的是
A. 打扫房间B. 整理书桌C. 晾晒衣物D. 生火做饭
3.下列成语涉及的变化主要为化学变化的是
A. 滴水成冰B. 星火燎原C. 积土成山D. 木已成舟
4.浓度为75%的酒精可有效杀灭一些病毒,下列对酒精性质的描述中,属于化学性质的是
A.易挥发 B.具有可燃性 C.沸点为78℃ D.具有特殊气味
5.区别下列各组物质的方法错误的是
A. 水和双氧水——分别加二氧化锰
B. 二氧化碳和氮气—分别将燃着的木条伸入瓶中
C. 高锰酸钾和二氧化锰——观察颜色
D. 石灰水和水——分别通入二氧化碳
6.下列有关化学药品取用的说法中,错误的是
A.不能用手接触药品 B.不能闻药品的气味
C.不能尝药品的味道 D.不能把药品放回原瓶
7.下列图示实验操作中,正确的是
8.一学生要量取30mL水,量取时俯视读数,这该同学量取液体的实际体积为
A.30mL B.大于30mL C.小于30mL D.无法确定
9.用酒精灯给试管里的液体加热时,发现试管破裂,可能的原因有:
①用酒精灯的外焰加热;②加热前试管外壁的水没有擦干;
③加热时试管底部接触灯芯; ④被加热的液体超过试管容积的1/3;
⑤加热时没有先预热;
A .①③⑤ B. ②④ C. ②③ ⑤ D .③④⑤
10.某同学用托盘天平称量烧杯的质量,天平平衡后的状态如下图所示,该烧杯的实际
质量为
A.27.4 g B.27.7 g C.32.3 g D.32.6 g
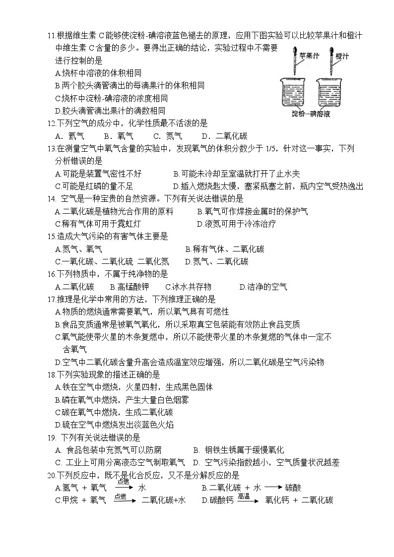
11.根据维生素C能够使淀粉-碘溶液蓝色褪去的原理,应用下图实验可以比较苹果汁和橙汁
中维生素C含量的多少。要得出正确的结论,实验过程中不需要
进行控制的是
A.烧杯中溶液的体积相同
B.两个胶头滴管滴出的每滴果汁的体积相同
C.烧杯中淀粉-碘溶液的浓度相同
D.胶头滴管滴出果汁的滴数相同
12.下列空气的成分中,化学性质最不活泼的是
A.氦气 B.氧气 C.氮气 D.二氧化碳
13.在测量空气中氧气含量的实验中,发现氧气的体积分数少于1/5,针对这一事实,下列
分析错误的是
A.可能是装置气密性不好 B.可能未冷却至室温就打开了止水夹
C.可能是红磷的量不足 D.插入燃烧匙太慢,塞紧瓶塞之前,瓶内空气受热逸出
14. 空气是一种宝贵的自然资源。下列有关说法错误的是
A.二氧化碳是植物光合作用的原料 B.氧气可作焊接金属时的保护气
C.稀有气体可用于霓虹灯 D.液氮可用于冷冻治疗
15.造成大气污染的有害气体主要是
A.氮气、氧气 B.稀有气体、二氧化碳
C.一氧化碳、二氧化硫 二氧化氮 D.氮气、二氧化碳
16.下列物质中,不属于纯净物的是
A.二氧化碳 B.高锰酸钾 C.冰水共存物 D.洁净的空气
17.推理是化学中常用的方法,下列推理正确的是
A.物质的燃烧通常需要氧气,所以氧气具有可燃性
B.食品变质通常是被氧气氧化,所以采取真空包装能有效防止食品变质
C.氧气能使带火星的木条复燃中,所以不能使带火星的木条复燃的气体中一定不
含氧气
D.空气中二氧化碳含量升高会造成温室效应增强,所以二氧化碳是空气污染物
18.下列实验现象的描述正确的是
A.铁在空气中燃烧,火星四射,生成黑色固体
B.磷在氧气中燃烧,产生大量白色烟雾
C.碳在氧气中燃烧,生成二氧化碳
D.硫在空气中燃烧发出淡蓝色火焰
19. 下列有关说法错误的是
A. 食品包装中充氮气可以防腐 B. 钢铁生锈属于缓慢氧化
C. 工业上可用分离液态空气制取氧气 D. 空气污染指数越小,空气质量状况越差
点燃
20.下列反应中,既不是化合反应,又不是分解反应的是
A.氢气 + 氧气 水 B.二氧化碳 + 水 碳酸
高温
点燃
C.甲烷 + 氧气 二氧化碳+水 D.碳酸钙 氧化钙 + 二氧化碳
21.实验室用高锰酸钾制取氧气的部分操作如图所示,其中正确的是
A.塞橡胶塞 B.制备 C.收集 D.验满
22.关于右图装置,下列说法错误的是
A.用甲图装置收集氧气,氧气从a进
B.用甲图装置收集氢气,氢气从b进
C.用乙图装置收集氧气,氧气从c进
D.用甲图装置收集氧气,可将带火星的木条放到b管口处以检验氧气是否集满
23.在密闭容器中用过量的红磷燃烧测定空气中氧气含量的实验中,有关量与时间变化的关系
错误的是
二、填空题(每空2分,本题共32分)
24.写出下列化学符号
(1)碳元素 ;(2)铁元素 ; (3)五氧化二磷 。
25.空气中含量最高的气体是 ;用右图所示的装置和药品探究
空气的组成,写出广口瓶中发生反应的文字表达式: ;
不能用碳代替红磷的原因是 。
26.铁在氧气中燃烧时,要在集气瓶中放入一些水,目的是 ,
硫在氧气中燃烧时,也要在集气瓶中放入一些水,目的是 。
27.向无色液体A中加入黑色固体B,产生一种无色无味的气体C,收集一瓶气体C,取少量黄色粉末D点燃放入该瓶气体中,发出蓝紫色火焰,生成一种有刺激性气味的气体E,试回答:
(1)A、E各是什么物质:A ,E 。
(2)写出A与B混合产生气体C的反应文字表达式 。
28.写出下列错误实验操作可能引起的后果。
(1)倾倒细口瓶中的液体药品时,标签未向手心: ;
(2)用高锰酸钾制取氧气时,没有在试管口放一团棉花: ;
(3)加热后的试管,立即用冷水冲洗: 。
29.你在生活中见到的污染空气的情况有 (答一条),为了保护空气,
人类可以采取的措施有 (答一条)。
三.实验探究题(每空2分,本题共22分)
30. 下图是初中化学常用的实验装置,请回答下列问题。
(1)写出图中仪器a的名称:a 。
(2)实验室用高锰酸钾制取较纯氧气,应选择的发生装置与收集装置的组合是
(填字母序号);实验时,连接好仪器装置,在装入药品前要检查装置的 ;
实验结束时要先将导管移出水面,再熄灭酒精灯,理由是 。
该反应的文字表达式为 。
(3)装置B和C都能用作实验室用过氧化氢和二氧化锰制取氧气的发生装置,装置C相对
装置B的优点是 。
31.(1)实验室可用过氧化氢与二氧化锰制取氧气。 写出反应的文字表达
式: 。
氧化铁粉末能否作为过氧化氢分解反应的催化剂?某实验小组设计了如下实验进行
探究:
【分析】通过对比实验 可说明加入氧化铁粉末后,反应速率加快。
实验③可说明 。
实验④可说明 。
【结论】氧化铁粉末能作为过氧化氢分解反应的催化剂。实验编号
现象
①将带有火星的木条插入盛有过氧化氢溶液的试管
木条不复燃
②向上述试管中加入1g氧化铁粉末,然后将带有火星的木条插入
试管
木条复燃
③待上述试管中的反应停止时,将上述实验后的剩余固体分离、
洗净、干燥后称量
质量为 g
④将实验③中得到的固体加入盛有过氧化氢溶液的试管,并把带
有火星的木条插入试管
木条复燃
相关试卷
这是一份湖南省衡阳市衡山县前山片联考2024-2025学年九年级上学期9月月考化学试题,共5页。试卷主要包含了选择题,填空题,简答题,实验探究题,计算题等内容,欢迎下载使用。
这是一份湖南省衡阳市博雅学校2024--2025学年九年级上学期第一次月考化学试题(解析版),共17页。试卷主要包含了选择题,填空题,简答题,实验探究题等内容,欢迎下载使用。
这是一份湖南省衡阳市博雅学校2024--2025学年九年级上学期第一次月考化学试题(无答案),共5页。试卷主要包含了选择题,填空题,简答题,实验探究题等内容,欢迎下载使用。

