2024年江苏省连云港市中考化学真题(解析版)
展开
这是一份2024年江苏省连云港市中考化学真题(解析版),共14页。试卷主要包含了选择题,非选择题等内容,欢迎下载使用。
可能用到的相对原子质量:H-1 C-12 O-16 Na-23 K-39 Ca-40 Zn-65
四、选择题(本题包括12小题,每小题2分,共24分。每小题只有一个选项符合题意)
1. 人类的日常生活和工农业生产离不开水。下列过程中水发生化学变化的是
A. 水降温结冰B. 溶解蔗糖
C 电解水制取H2和O2D. 蒸馏自来水获得蒸馏水
【答案】C
【解析】
【详解】A、水降温结冰的过程中没有新物质生成,属于物理变化,故选项不符合题意;
B、溶解蔗糖的过程中没有新物质生成,属于物理变化,故选项不符合题意;
C、电解水制取H2和O2的过程中有新物质生成,属于化学变化,故选项符合题意;
D、蒸馏自来水获得蒸馏水的过程中没有新物质生成,属于物理变化,故选项不符合题意;
故选:C。
2. 黑火药是中国古代四大发明之一,由C、S和KNO3等混合而成。下列说法正确的是
A. C、S均具有可燃性B. 黑火药可存放于高温处
C. 黑火药爆炸时吸热D. KNO3属于氧化物
【答案】A
【解析】
【详解】A、C、S均具有可燃性,碳完全燃烧生成二氧化碳,硫燃烧生成二氧化硫,符合题意;
B、黑火药属于易燃易爆物质,不能存放于高温处,防止发生危险,不符合题意;
C、黑火药爆炸时放出大量的热,不符合题意;
D、氧化物是由两种元素组成,其中一种元素是氧元素的化合物,硝酸钾由K、N、O三种元素组成,不属于氧化物,不符合题意。
故选A。
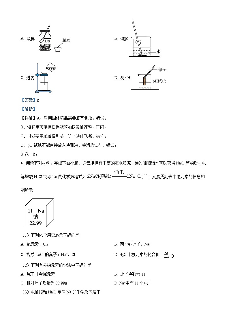
3. 在“测定土壤样品酸碱性”实验中,下列装置和操作正确的是
A. 取样 B. 溶解
C. 过滤 D. 测pH
【答案】B
【解析】
【详解】A、取用固体药品需要瓶塞倒放,错误;
B、溶解用玻璃棒搅拌能顾加快溶解速率,正确;
C、过滤要用玻璃棒引流,防止液体飞溅,错位;
D、pH试纸不能直接放入待测液,会污染试剂,错误。
故选:B。
4. 阅读下列材料,完成下面小题:连云港拥有丰富的海水资源,通过晾晒海水可以获得NaCl等物质。电解熔融NaCl制取Na的化学方程式为。元素周期表中钠元素的信息如图所示。
(1)下列化学用语表示正确的是
A. 氯元素:Cl2B. 两个钠原子:Na2
C. 构成NaCl的离子:Na+、Cl-D. H2O中氢元素的化合价:
(2)下列有关钠元素的说法中正确的是
A. 属于非金属元素B. 原子序数为11
C. 相对原子质量为22.99gD. Na+中有11个电子
(3)电解熔融NaCl制取Na的化学反应属于
A. 化合反应B. 分解反应C. 置换反应D. 复分解反应
【答案】(1)C (2)B (3)B
【解析】
【小问1详解】
A、由两个字母表示的元素符号,第一个字母大写,第二个字母必须小写,故氯元素表示为:Cl,不符合题意;
B、原子用元素符号表示,多个原子就是在元素符号前面加上相应的数字,故两个钠原子表示为:2Na,不符合题意;
C、氯化钠由钠离子和氯离子构成,离子的表示方法:在该离子元素符号的右上角标上该离子所带的正负电荷数,数字在前,正负号在后,带一个电荷时,1通常省略,多个离子,就是在元素符号前面加上相应的数字;故填:Na+、Cl-,符合题意;
D、水中氢元素显+1价,元素化合价的表示方法是在化学式该元素的上方用正负号和数字表示,正负号标在数字前面。故水中氢元素的化合价表示为:,不符合题意。
故选C;
【小问2详解】
A、由“金”字旁可知,钠元素属于金属元素,不符合题意;
B、在元素周期表中,元素名称左上角的数字表示原子序数,故钠的原子序数为11,符合题意;
C、在元素周期表中,元素名称下方的数字表示相对原子质量,相对原子质量是一个比值,单位为“1”,常省略不写,故钠的相对原子质量为22.99,不符合题意;
D、在原子中,质子数=原子序数=核外电子数,钠离子是钠原子失去最外层1个电子后形成的,故钠离子中含有11-1=10个电子,不符合题意。
故选B;
【小问3详解】
A、化合反应是由两种或两种以上的物质反应生成一种新物质的反应,符合“多变一”的特点,不符合题意;
B、由化学方程式可知,电解熔融氯化钠制取钠的反应符合“一变多”的特点,属于分解反应,符合题意;
C、置换反应是一种单质与一种化合物反应生成另一种单质和另一种化合物的反应,不符合题意;
D、复分解反应是两种化合物互相交换成分生成另外两种化合物的反应,不符合题意。
故选B。
5. 下列有关碳及其化合物的性质与用途具有对应关系的是
A. 石墨很软有滑腻感,可制造石墨电极
B. CO2能与NaOH反应,可用于人工降雨
C. 具有还原性,可用于炼铁
D. NaHCO3呈白色,可用于治疗胃酸过多症
【答案】C
【解析】
【详解】A、石墨具有良好的导电性,故可用于制造电极,不符合题意;
B、干冰(固体二氧化碳)升华吸热,能使周围温度降低,可用于人工降雨,不符合题意;
C、一氧化碳具有还原性,能与金属氧化物反应,可用于炼铁,符合题意;
D、碳酸氢钠能与盐酸反应生成氯化钠、二氧化碳和水,故可用于治疗胃酸过多,不符合题意。
故选C。
6. 服用葡萄糖酸锌(C12H22O14Zn)可以给人体补锌。已知人体内水的质量分数为,下列关于C12H22O14Zn的说法正确的是
A. 由四种元素组成
B. H、O元素的质量比为
C. C元素的质量分数最大
D. O、Zn元素均为人体必需的微量元素
【答案】A
【解析】
【详解】A、由化学式可知,葡萄糖酸锌由C、H、O、Zn四种元素组成,符合题意;
B、葡萄糖酸锌中H、O元素的质量比为:,不符合题意;
C、葡萄糖酸锌中C、H、O、Zn元素的质量比为:,故氧元素的质量分数最大,不符合题意;
D、氧元素属于常量元素,锌元素属于微量元素,不符合题意。
故选A。
7. 下列实验方案能达到实验目的的是
A. AB. BC. CD. D
【答案】A
【解析】
【详解】A、铁与水、氧气同时接触时容易生锈,防止铁生锈的原理是使铁与水或氧气隔绝;自行车的链条表面常涂油来防止生锈,故A能达到实验目的;
B、二氧化碳中混有少量的一氧化碳,不能点燃,这是因为当二氧化碳(不能燃烧且不支持燃烧)大量存在时,少量的一氧化碳是不会被点燃的,故B不能达到实验目的;
C、氯化铵和硫酸铵均属于铵态氮肥,与氢氧化钙混合研磨,均能反应产生有刺激性气味的氨气,现象相同,无法鉴别,故C不能达到实验目的;
D、稀释浓硫酸时,要把浓硫酸缓缓地沿器壁注入水中,同时用玻璃棒不断搅拌,以使热量及时地扩散,一定不能把水注入浓硫酸中,防止酸液飞溅,故D不能达到实验目的;
故选:A。
8. 我国盐湖地区有“夏天晒盐(NaCl),冬天捞碱(Na2CO3)”的做法。NaCl、Na2CO3的溶解度曲线如图所示。下列说法中正确的是
A. 20℃时Na2CO3的饱和溶液,升温到40℃时仍是饱和溶液
B. 30℃时,在100g水中加入40g NaCl,形成不饱和溶液
C. NaCl的溶解度比Na2CO3的大
D. “夏天晒盐”经过蒸发结晶过程,“冬天捞碱”经过降温结晶过程
【答案】D
【解析】
【详解】A、20℃时,碳酸钠的饱和溶液升温至40℃,升温后,碳酸钠的溶解度增加,变为不饱和溶液,不符合题意;
B、30℃时,氯化钠的溶解度小于40g,则该温度下,在100g水中加入40g氯化钠,氯化钠部分溶解,形成的是饱和溶液,不符合题意;
C、溶解度比较,应指明温度,否则无法比较,不符合题意;
D、由图可知,碳酸钠和氯化钠的溶解度均随温度的升高而增加,碳酸钠的溶解度受温度影响较大,氯化钠的溶解度受温度影响较小,故“夏天晒盐”通过蒸发结晶获得氯化钠,“冬天捞碱”通过降温结晶得到碳酸钠,符合题意。
故选D。
9. 一种以黄铜渣(含Zn、Cu、ZnO、CuO)为原料获取Cu和ZnSO4溶液的实验流程如下。下列说法正确的是
A. 加入H2SO4生成H2的化学方程式为
B. 根据流程可以判断Zn的金属活动性比Cu的强
C. 判断加入的Zn如已过量的依据是溶液中有固体剩余
D. 流程中涉及的化学反应类型均为置换反应
【答案】B
【解析】
【分析】黄铜渣中的锌、氧化铜、氧化锌和硫酸均能反应,铜不与硫酸反应。锌和硫酸反应生成硫酸锌和氢气,氧化锌和硫酸反应生成硫酸锌和水,氧化铜和硫酸反应生成硫酸铜和水。过滤后的滤液中有硫酸锌和硫酸铜。加入过量的锌,锌和硫酸铜反应生成硫酸锌,过滤的滤渣中有生成的铜和过量的锌。
【详解】A、根据分析,铜不和硫酸反应,和硫酸反应生成氢气的是锌,锌和硫酸反应生成硫酸锌和氢气。不符合题意;
B、活泼金属能将不活泼金属从其盐溶液中置换出来,通过加入锌能将铜置换出来可说明锌比铜活泼。锌能和稀硫酸反应生成氢气而铜不能,也可以说明活动性锌大于铜。符合题意;
C、因为锌和硫酸铜反应生成铜,不论锌是否过量溶液中都会有固体剩余。不符合题意;
D、置换反应是单质和化合物反应生成单质和化合物的反应。流程中氧化锌、氧化铜和硫酸的反应中反应物都是化合物,都不是置换反应,不符合题意;
故选B 。
10. 利用图-1所示装置探究NaHCO3溶液与CaCl2溶液混合后发生的变化。常温下,向NaHCO3溶液中匀速滴加CaCl2溶液,pH传感器测得溶液的pH随时间变化如图-2所示。一段时间后,三颈烧瓶和试管中均有白色沉淀生成。已知CaCl2溶液呈中性。下列说法正确的是
A. NaHCO3溶液显酸性
B. 时溶液显酸性的原因是CaCl2过量
C. 三颈烧瓶中生成的白色沉淀为Ca(HCO3)2
D. 实验表明:
【答案】D
【解析】
【详解】A、由图-2可知,一开始pH>7,故碳酸氢钠溶液显碱性,不符合题意;
B、向碳酸氢钠溶液中滴加氯化钙溶液,一段时间后,三颈烧瓶中有白色沉淀生成,说明生成了碳酸钙,试管中生成白色沉淀,说明生成了二氧化碳,因为二氧化碳能与氢氧化钙反应生成碳酸钙和水,30s 时溶液显酸性,可能是因为反应生成的二氧化碳与水反应生成碳酸,碳酸显酸性,不符合题意;
C、由B的分析可知,三颈烧瓶中生成的白色沉淀应是碳酸钙,碳酸氢钙溶于水,不符合题意;
D、由以上分析可知,碳酸氢钠和氯化钙反应生成了碳酸钙、二氧化碳,根据质量守恒定律,化学反应前后,元素的种类不变,反应物中含Na、H、C、O、Ca、Cl,生成物中含Ca、C、O,故生成物中还应含Na、H、Cl,故还应生成了氯化钠和水,该反应的化学方程式为:,符合题意。
故选D。
五、非选择题(本题包括4小题,共36分)
11. 科技是第一生产力,近年来我国在科技领域取得了一系列辉煌成就。
(1)“福建号”航母在建造过程中大量使用特种钢。该特种钢的耐腐蚀性能比纯铁的_____(填“好”或“差”)。
(2)“天舟号”货运飞船换装了以LiFePO4作正极材料的新型锂电池。已知LiFePO4中Li为+1价,为-3价,则其中Fe的化合价为_____。
(3)“嫦娥号”月球登陆器表面覆盖了由聚酰亚胺和铝箔构成的多层保温材料。
①聚酰亚胺属于有机合成材料。聚酰亚胺中一定含有的元素是______(填元素符号)、H、O、N等。
②铝块可以制成铝箔是利用了铝的______(填“导电”或“延展”)性。
(4)“长征五号”大推力运载火箭助力我国天宫空间站建设。该火箭助推器使用煤油(含C11、C24、C12H26、C13H28等分子)作燃料,液氧作助燃剂。
①煤油属于_____(填“纯净物”或“混合物”)。
②煤油在氧气中充分燃烧,产物的化学式为____。
【答案】(1)好 (2)+2
(3) ① C ②. 延展
(4) ①. 混合物 ②. CO2、H2O
【解析】
【小问1详解】
钢是铁的合金,合金比组成它的纯金属耐腐蚀,故该特种钢的耐腐蚀性能比纯铁的好;
【小问2详解】
LiFePO4中锂元素显+1价,磷酸根离子显-3价,设铁元素的化合价为x,根据化合物中,正、负化合价的代数和为零,可得:,x=+2;
【小问3详解】
①聚酰亚胺属于有机合成材料,故聚酰亚胺中一定含有碳元素,故填:C;
②铝块可以制成铝箔是利用了铝的延展性;
【小问4详解】
①由题干信息可知,煤油中含有C11、C24等分子,由多种物质混合而成,属于混合物;
②由题干信息可知,煤油中含C11、C24、C12H26、C13H28等分子,即煤油中含C、H元素,根据质量守恒定律,化学反应前后,元素的种类不变,反应物中含C、H、O,故煤油在氧气中充分燃烧生成CO2、H2O。
12. O2是人类生存必需的物质,认识和获取O2具有重要意义。
(1)工业生产的O2可加压贮存在蓝色钢瓶中,在此过程中发生的变化是______(填字母)。
a.O2分子质量变小 b.O2分子间间隔减小 c.O2分子转变为其他分子
(2)实验室里现有MnO2固体、H2O2,溶液以及下列装置(A~D):
①仪器M的名称是_____(填字母)。
a.长颈漏斗 b.锥形瓶 c.集气瓶
②利用上述药品制取O2,应选择的两个装置是______(填字母)。
③检验一瓶无色气体是氧气的简单方法是______(包括操作和现象)。
(3)气焊的化学原理为,X的化学式为______。
(4)氧循环对维持自然界中的物质、能量及生态平衡具有重要意义。
①能向自然界中释放O2的是______(填字母)。
a.动植物的呼吸 b.可燃物的燃烧 c.植物的光合作用
②氧气和臭氧(O3)可以相互转化。在紫外线的作用下,O2转化为O3的化学方程式为______。
【答案】(1)b (2) ①. a ②. B、C ③. 将带火星的木条伸入瓶中,木条复燃
(3)C2H2 (4) ①. c ②.
【解析】
【小问1详解】
工业生产的O2可加压贮存在蓝色钢瓶中,是因为分子间有间隔,气体受压后,分子间的间隔变小,而分子本身的质量不变,也不会转变为其他分子,故选b;
小问2详解】
①仪器M的名称是长颈漏斗,故选a;
②利用上述药品(过氧化氢溶液和二氧化锰固体)制取O2,过氧化氢在二氧化锰的催化下分解生成氧气和水,该反应为固液常温型,发生装置可选择B,氧气密度比空气大,氧气不易溶于水,可选择向上排空气法活排水法收集,根据图示装置,收集装置可选择C,故应选择的两个装置是B、C;
③氧气具有助燃性,检验一瓶无色气体是氧气的简单方法是将带火星的木条伸入瓶中,木条复燃,则该无色气体是氧气;
【小问3详解】
根据质量守恒定律,反应前后原子种类和数目不变,反应前有10个氧原子,反应后由于4个碳原子、4个氢原子和10个氧原子,则2X中有4个碳原子和4个氢原子,X中有2个碳原子和2个氢原子,化学式为C2H2;
【小问4详解】
a.氧气可以供给呼吸,动植物的呼吸吸收氧气释放二氧化碳,不符合题意;
b.氧气具有助燃性,可燃物的燃烧消耗氧气,不符合题意;
c.植物的光合作用消耗二氧化碳,释放氧气,符合题意;
故选c;
②氧气和臭氧(O3)可以相互转化。在紫外线的作用下,O2转化为O3,化学方程式为:。
13. 物质的溶解性与化学变化密切相关。兴趣小组对“CaSO4与NaOH能否发生复分解反应”进行探究。
(1)配制100g质量分数为10%的NaOH溶液。主要操作流程如下:
①A中应称量______gNaOH固体。
②D中玻璃棒搅拌的目的是______。
③用已配好的质量分数为10%的NaOH溶液配制20g质量分数为5%或1%的NaOH溶液时,需计算所需质量分数为10%的NaOH溶液的质量。计算依据是:溶液稀释前后,_____不变。
(2)利用配制的NaOH溶液进行实验,实验操作和现象记录如下:
【查阅资料】
20℃时固体物质的溶解度见下表:
注:20℃时,溶解度在0.01g~1g之间的固体物质称为微溶物,小于0.01的固体物质称为难溶物。
【分析交流】
①实验Ⅱ、Ⅲ中生成的沉淀为Ca(OH)2。实验表明,饱和CaSO4溶液与NaOH溶液能否发生复分解反应与_____有关。
【微观解释】
饱和CaSO4溶液与NaOH溶液反应生成Ca(OH)2沉淀的示意图如图所示。
②图中未发生化学变化的微粒是_______(填离子符号)。
③该反应的微观实质可表示为。当向Ca(OH)2溶液中滴加Na2CO3溶液时,也有白色沉淀产生,反应的微观实质用同样的方法可表示为______。
【反思拓展】
④结合以上探究活动,下列说法正确的是_____(填字母)。
a.其他条件不变,将实验Ⅲ中的NaOH溶液换成KOH溶液,也有沉淀产生
b.复分解反应中,溶解度较大的微溶物可向溶解度更小的微溶物或难溶物转化
c.向CaSO4溶液中滴加Ba(OH)2溶液,生成的沉淀为Ca(OH)2
【答案】(1) ①. 10 ②. 加速固体溶解##加速氯化钠溶解 ③. 溶质的质量
(2) ①. NaOH溶液的质量分数 ②. Na+、 ③. ④. a、b
【解析】
【小问1详解】
①配制100g质量分数为10%的NaOH溶液,需要称量的NaOH的质量为:。
②溶解过程中玻璃棒搅拌的目的是:加速固体溶解或加速氯化钠溶解。
③溶液稀释是添加溶剂,添加溶剂不会导致溶质质量改变,所以溶液稀释前后,溶质的质量不变。
【小问2详解】
①根据表格信息,实验Ⅰ、Ⅱ、Ⅲ的变量是NaOH溶液的质量分数,实验Ⅰ中无明显现象,说明不产生沉淀,实验Ⅱ中产生少量沉淀,实验Ⅲ中产生较多沉淀,说明饱和CaSO4溶液与NaOH溶液能否发生复分解反应与NaOH溶液的质量分数有关。
②根据微观示意图,该反应是Ca2+与OH-反应生成Ca(OH)2,图中未发生化学变化的微粒是:Na+、。
③Ca(OH)2与Na2CO3反应生成CaCO3沉淀、NaOH,反应的实质是Ca2+、反应生成CaCO3沉淀,故填:。
④a、根据上述分析,实验Ⅲ中反应的实质是Ca2+与OH-反应生成Ca(OH)2,其中OH-由NaOH溶液提供,将NaOH溶液换成KOH溶液,KOH溶液也能提供OH-,所以也有沉淀产生,a正确;
b、根据资料,20℃下,CaSO4、NaOH的溶解度分别是0.26g、108g,其中CaSO4是微溶物,反应产生的Ca(OH)2溶解度是0.17g,也是微溶物,但Ca(OH)2溶解度较小,说明在复分解反应中,溶解度较大的微溶物可向溶解度更小的微溶物或难溶物转化,b正确;
c、根据资料,20℃下,BaSO4的溶解度为0.0002g,属于难溶物。向CaSO4溶液中滴加Ba(OH)2溶液,反应产生BaSO4沉淀和Ca(OH)2,若Ca(OH)2产生量较大,则Ca(OH)2也是沉淀,所以白色沉淀一定有BaSO4,可能有Ca(OH)2,c错误。
故选:ab。
14. CO2的捕集与资源化利用是实现“双碳”目标的重要手段。利用CaO高温捕集CO2是目前很有前景的技术之一。
(1)制备CaO。
以蛋壳(主要成分为CaCO3,还有少量有机物等杂质)为原料可采用两种方法制备CaO:
方法一:将蛋壳粉碎后,800℃煅烧,得到CaO。
方法二:将蛋壳粉碎后,用醋酸(CH3COOH)将蛋壳中的碳酸钙转化为醋酸钙[Ca(CH3COO)2]后,800℃煅烧,得到CaO。
已知:
a.醋酸钙在空气中800℃煅烧时,反应的化学方程式为
b.制得的CaO固体越疏松多孔,捕集CO2的效果越好。
①方法一煅烧过程中有烧焦羽毛的气味,说明蛋壳中含有____(填字母)。
a.蛋白质 b.糖类 c.油脂
②含有Ca2+的盐称为钙盐。下列关于方法二中醋酸与碳酸钙的反应,说法正确的是_____(填字母)。
a.CaCO3和Ca(CH3COO)2均属于钙盐
b.无色酚酞溶液遇醋酸溶液显红色
c.醋酸与碳酸钙反应生成醋酸钙的同时,有CO2气体生成
③研究表明:方法二制得的CaO捕集CO2的效果比方法一的更好,原因是_____。
(2)捕集CO2。640℃时CaO能与CO2反应生成CaCO3,固定封存CO2。28gCaO最多能捕集CO2的质量是多少?(写出计算过程,否则不得分)
(3)CO2资源化利用。光照条件下,将捕集的CO2催化转化为高价值燃料的反应过程如题图所示。该转化过程分两步进行:
第一步:光照时,H2在催化剂表面失去转化为H+。
第二步:CO2在催化剂表面获得不同数目的e-和H+,分别转化为甲、乙、丙等含一个碳原子的分子。
①图中产物甲的化学式为____。
②已知生成1个乙分子时有2e-参加反应,则生成一个丙分子时,需要有_____ e-参加反应。
【答案】(1) ①. a ②. a、c ③. 获得等量CaO固体,方法二产生的气体比方法一的多,导致方法二生成的CaO更疏松多孔
(2)解:设28gCaO多能捕集CO2的质量为x。
x=22g
答:28gCaO最多能捕集22gCO2。
(3) ①. CH4 ②. 6
【解析】
【小问1详解】
①蛋白质灼烧有烧焦羽毛的气味,所以煅烧过程中有烧焦羽毛的气味,说明蛋壳中含有蛋白质,故选a。
②a.CaCO3和Ca(CH3COO)2均含有钙离子,均属于钙盐,正确;
b.酚酞遇酸性、中性溶液不变色,为无色。醋酸溶液呈酸性,不能使酚酞变色,错误;
c.醋酸溶液中含有氢离子,碳酸钙中含有碳酸根离子,氢离子和碳酸根离子结合生成二氧化碳和水,所以醋酸与碳酸钙反应生成醋酸钙的同时,有CO2气体生成,正确;
故选ac。
【小问2详解】
见答案。
【小问3详解】
①1个二氧化碳分子由2个氧原子和一个碳原子组成,所以表示碳原子。1个氢气分子由2个氢原子组成,所以表示氢原子,所以甲的化学式为CH4。
②分子不带电。参与反应的二氧化碳不带电,氢离子带1个单位的正电荷,电子带一个单位的负电荷,所以参加反应的氢离子数目和电子数目相等。生成1个乙分子需要2个氢离子夺走1个二氧化碳分子中的1个氧原子,所以需要2e-参加反应。生成1个丙分子需要2个氢离子夺走1个二氧化碳分子中的1个氧原子,同时还需要4个氢离子进入1个丙分子中,所以一共需要6个氢离子,则需要6e-参加反应。选项
实验目的
实验方案
A
防止自行车链条生锈
在链条表面涂油
B
除去CO2中少量的CO
点燃
C
鉴别NH4Cl和(NH4)2SO4
取样,加Ca(OH)2固体研磨,闻气味
D
稀释浓硫酸
取水倒入浓硫酸中,并用玻璃棒不断搅拌
实验操作
序号
NaOH溶液的质量分数
饱和CaSO4溶液的体积
实验现象
I
1%
5mL
无明显现象
Ⅱ
5%
5mL
少量沉淀
III
10%
较多沉淀
物质
CaSO4
NaOH
Ca(OH)2
Na2SO4
BaSO4
溶解度/
026
108
0.17
19.5
0.0002
相关试卷
这是一份2023年江苏省连云港市中考化学真题试卷(解析版),共23页。试卷主要包含了5 Ca40 Fe56, 下列事例中,属于物理变化的是, 下列化学用语表示正确的是, 是一种新型的火箭燃料, 和的溶解度曲线如图所示等内容,欢迎下载使用。
这是一份2024年江苏省连云港市中考化学真题,文件包含2024年江苏省连云港市中考化学真题原卷版docx、2024年江苏省连云港市中考化学真题解析版docx等2份试卷配套教学资源,其中试卷共21页, 欢迎下载使用。
这是一份2024年江苏省连云港市中考化学真题,共5页。

