2015~2024高考数学【真题】分类汇编含参考答案
展开
这是一份2015~2024高考数学【真题】分类汇编含参考答案,文件包含专题09三角函数的图象与性质小题综合原卷版docx、专题04立体几何理九大考点原卷版docx、专题03导数及其应用八大考点原卷版docx、专题04立体几何文八大考点原卷版docx、专题06平面解析几何解答题八大考点原卷版docx、专题07三角函数七大考点原卷版docx、专题02函数的概念与基本初等函数Ⅰ八大考点原卷版docx、专题05平面解析几何选择题填空题十三大考点原卷版docx、专题08解三角形六大考点原卷版docx、专题01集合与常用逻辑用语四大考点原卷版docx、专题09平面向量六大考点原卷版docx、专题03导数及其应用八大考点解析版docx、专题09三角函数的图象与性质小题综合解析版docx、专题04立体几何理九大考点解析版docx、专题05平面解析几何选择题填空题十三大考点解析版docx、专题06平面解析几何解答题八大考点解析版docx、专题04立体几何文八大考点解析版docx、专题08解三角形六大考点解析版docx、专题02函数的概念与基本初等函数Ⅰ八大考点解析版docx、专题07三角函数七大考点解析版docx、专题09平面向量六大考点解析版docx、专题01集合与常用逻辑用语四大考点解析版docx等22份试卷配套教学资源,其中试卷共444页, 欢迎下载使用。
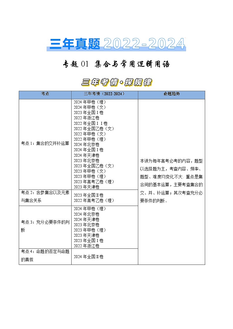
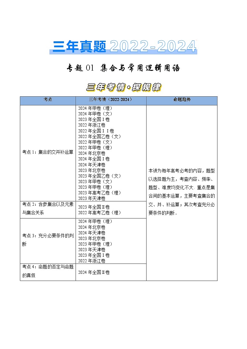
考点1:集合的交并补运算
1.(2024年高考全国甲卷数学(理)真题)已知集合,则( )
A.B.C.D.
2.(2024年高考全国甲卷数学(文)真题)若集合,,则( )
A.B.C.D.
3.(2023年新课标全国Ⅰ卷数学真题)已知集合,,则( )
A.B.C.D.
4.(2022年新高考浙江数学高考真题)设集合,则( )
A.B.C.D.
5.(2022年新高考全国II卷数学真题)已知集合,则( )
A.B.C.D.
6.(2022年高考全国乙卷数学(文)真题)集合,则( )
A.B.C.D.
7.(2022年高考全国甲卷数学(文)真题)设集合,则( )
A.B.C.D.
8.(2022年高考全国甲卷数学(理)真题)设全集,集合,则( )
A.B.C.D.
9.(2024年北京高考数学真题)已知集合,,则( )
A.B.
C.D.
10.(2024年新课标全国Ⅰ卷数学真题)已知集合,则( )
A.B.C.D.
11.(2024年天津高考数学真题)集合,,则( )
A.B.C.D.
12.(2023年北京高考数学真题)已知集合,则( )
A.B.
C.D.
13.(2023年高考全国乙卷数学(文)真题)设全集,集合,则( )
A.B.C.D.
14.(2023年高考全国甲卷数学(文)真题)设全集,集合,则( )
A.B.C.D.
15.(2023年高考全国甲卷数学(理)真题)设全集,集合,( )
A.B.
C.D.
16.(2023年高考全国乙卷数学(理)真题)设集合,集合,,则( )
A.B.
C.D.
考点2:含参集合以及元素与集合关系
17.(2023年天津高考数学真题)已知集合,则( )
A.B.C.D.
18.(2023年新课标全国Ⅱ卷数学真题)设集合,,若,则( ).
A.2B.1C.D.
19.(2022年高考全国乙卷数学(理)真题)设全集,集合M满足,则( )
A.B.C.D.
考点3:充分必要条件的判断
20.(2024年高考全国甲卷数学(理)真题)设向量,则( )
A.“”是“”的必要条件B.“”是“”的必要条件
C.“”是“”的充分条件D.“”是“”的充分条件
21.(2024年北京高考数学真题)设 ,是向量,则“”是“或”的( ).
A.充分不必要条件B.必要不充分条件
C.充要条件D.既不充分也不必要条件
22.(2024年天津高考数学真题)设,则“”是“”的( )
A.充分不必要条件B.必要不充分条件
C.充要条件D.既不充分也不必要条件
23.(2023年北京高考数学真题)若,则“”是“”的( )
A.充分不必要条件B.必要不充分条件
C.充要条件D.既不充分也不必要条件
24.(2023年高考全国甲卷数学(理)真题)设甲:,乙:,则( )
A.甲是乙的充分条件但不是必要条件B.甲是乙的必要条件但不是充分条件
C.甲是乙的充要条件D.甲既不是乙的充分条件也不是乙的必要条件
25.(2023年天津高考数学真题)已知,“”是“”的( )
A.充分不必要条件B.必要不充分条件
C.充分必要条件D.既不充分又不必要条件
26.(2023年新课标全国Ⅰ卷数学真题)记为数列的前项和,设甲:为等差数列;乙:为等差数列,则( )
A.甲是乙的充分条件但不是必要条件
B.甲是乙的必要条件但不是充分条件
C.甲是乙的充要条件
D.甲既不是乙的充分条件也不是乙的必要条件
27.(2022年新高考浙江数学高考真题)设,则“”是“”的( )
A.充分不必要条件B.必要不充分条件
C.充分必要条件D.既不充分也不必要条件
考点4:命题的否定与命题的真假
28.(2024年新课标全国Ⅱ卷数学真题)已知命题p:,;命题q:,,则( )
A.p和q都是真命题B.和q都是真命题
C.p和都是真命题D.和都是真命题
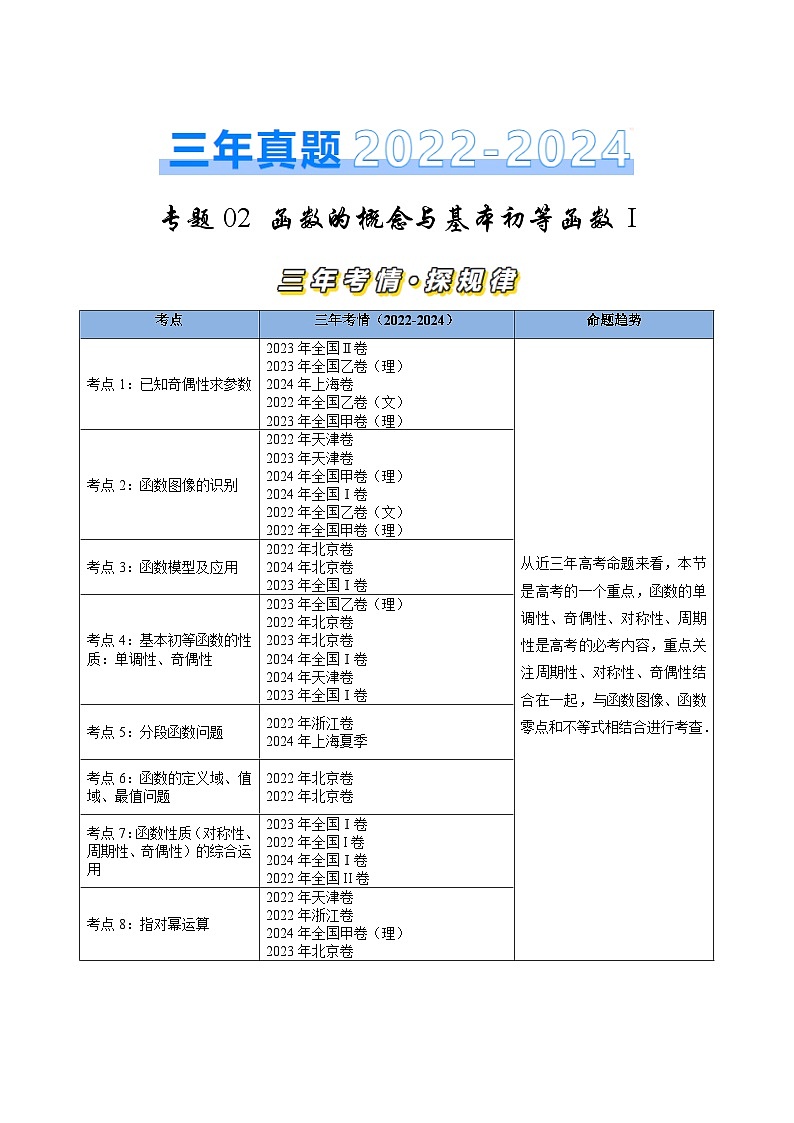
考点
三年考情(2022-2024)
命题趋势
考点1:集合的交并补运算
2024年甲卷(理)
2024年甲卷(文)
2023年全国Ⅰ卷
2022年浙江卷
2022年全国ⅠⅠ卷
2022年全国乙卷(文)
2022年甲卷(文)
2022年甲卷(理)
2024年北京卷
2024年全国Ⅰ卷
2024年天津卷
2023年北京卷
2023年全国乙卷(文)
2023年甲卷(文)
2023年甲卷(理)
2023年高考乙卷(理)
2023年天津卷
本讲为每年高考必考的内容,题型以选择题为主,考查内容、频率、题型、难度均变化不大. 重点是集合间的基本运算,主要考查集合的交、并、补运算;其次考查充分必要条件的判断.
考点2:含参集合以及元素与集合关系
2023年全国Ⅱ卷
2022年高考乙卷(理)
考点3:充分必要条件的判断
2024年甲卷(理)
2024年北京卷
2024年天津卷
2023年北京卷
2023年甲卷(理)
2023年天津卷
2023年全国Ⅰ卷
2022年浙江卷
考点4:命题的否定与命题的真假
2024年全国Ⅱ卷
相关试卷
这是一份[数学]2022~2024全国高考真题数学真题分类汇编:导数,文件包含数学2022~2024全国高考真题数学真题分类汇编导数docx、数学2022~2024全国高考真题数学真题分类汇编导数pdf等2份试卷配套教学资源,其中试卷共8页, 欢迎下载使用。
这是一份[数学]2020~2024全国高考真题数学真题分类汇编:圆的方程,共4页。
这是一份[数学]2024全国高考真题数学真题分类汇编:椭圆,共9页。

