山东省聊城市阳谷县实验中学2024-2025学年七年级上学期第一次月考历史试题(无答案)
展开山东省聊城市高唐县第一实验中学2024-2025学年七年级上学期第一次月考历史试题: 这是一份山东省聊城市高唐县第一实验中学2024-2025学年七年级上学期第一次月考历史试题,共9页。
山东省聊城市东昌府区湖西中学2024-2025学年八年级上学期第一次月考历史试题(无答案): 这是一份山东省聊城市东昌府区湖西中学2024-2025学年八年级上学期第一次月考历史试题(无答案),共6页。试卷主要包含了选择题,填空题,材料解析题等内容,欢迎下载使用。
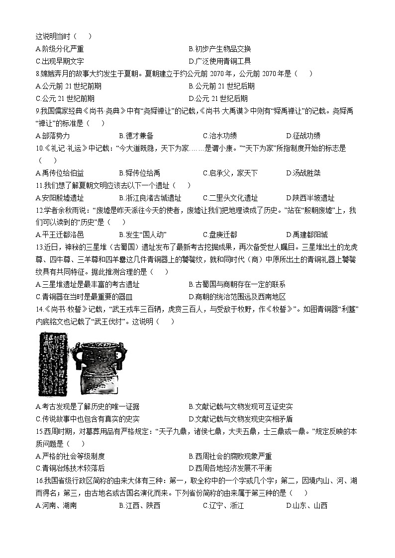
山东省聊城市阳谷县七级中学2024_2025学年七年级上学期第一次月考历史试题: 这是一份山东省聊城市阳谷县七级中学2024_2025学年七年级上学期第一次月考历史试题,共7页。试卷主要包含了选择题,填空题,材料解析题等内容,欢迎下载使用。

