河北省保定市部分学校2024-2025学年八年级上学期第一次月考道德与法治试题
展开
这是一份河北省保定市部分学校2024-2025学年八年级上学期第一次月考道德与法治试题,文件包含河北省保定市部分学校2024-2025学年八年级上学期第一次月考道法试题pdf、八年级道德与法治1答案docx等2份试卷配套教学资源,其中试卷共7页, 欢迎下载使用。
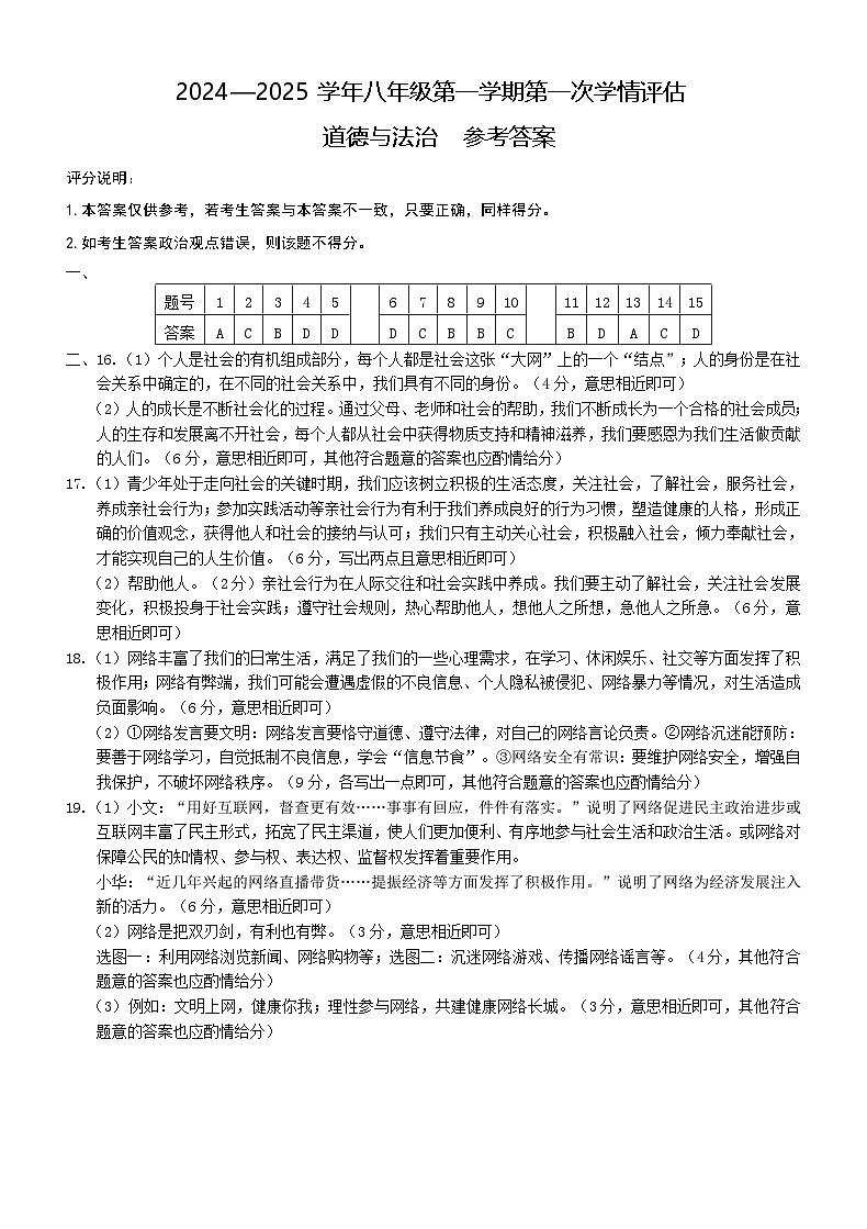
评分说明:
1.本答案仅供参考,若考生答案与本答案不一致,只要正确,同样得分。
2.如考生答案政治观点错误,则该题不得分。
一、
二、16.(1)个人是社会的有机组成部分,每个人都是社会这张“大网”上的一个“结点”;人的身份是在社
会关系中确定的,在不同的社会关系中,我们具有不同的身份。(4分,意思相近即可)
(2)人的成长是不断社会化的过程。通过父母、老师和社会的帮助,我们不断成长为一个合格的社会成员;人的生存和发展离不开社会,每个人都从社会中获得物质支持和精神滋养,我们要感恩为我们生活做贡献的人们。(6分,意思相近即可,其他符合题意的答案也应酌情给分)
17.(1)青少年处于走向社会的关键时期,我们应该树立积极的生活态度,关注社会,了解社会,服务社会,养成亲社会行为;参加实践活动等亲社会行为有利于我们养成良好的行为习惯,塑造健康的人格,形成正确的价值观念,获得他人和社会的接纳与认可;我们只有主动关心社会,积极融入社会,倾力奉献社会,才能实现自己的人生价值。(6分,写出两点且意思相近即可)
(2)帮助他人。(2分)亲社会行为在人际交往和社会实践中养成。我们要主动了解社会,关注社会发展变化,积极投身于社会实践;遵守社会规则,热心帮助他人,想他人之所想,急他人之所急。(6分,意思相近即可)
18.(1)网络丰富了我们的日常生活,满足了我们的一些心理需求,在学习、休闲娱乐、社交等方面发挥了积极作用;网络有弊端,我们可能会遭遇虚假的不良信息、个人隐私被侵犯、网络暴力等情况,对生活造成负面影响。(6分,意思相近即可)
(2)①网络发言要文明:网络发言要恪守道德、遵守法律,对自己的网络言论负责。②网络沉迷能预防:要善于网络学习,自觉抵制不良信息,学会“信息节食”。③网络安全有常识:要维护网络安全,增强自我保护,不破坏网络秩序。(9分,各写出一点即可,其他符合题意的答案也应酌情给分)
19.(1)小文:“用好互联网,督查更有效……事事有回应,件件有落实。”说明了网络促进民主政治进步或互联网丰富了民主形式,拓宽了民主渠道,使人们更加便利、有序地参与社会生活和政治生活。或网络对保障公民的知情权、参与权、表达权、监督权发挥着重要作用。
小华:“近几年兴起的网络直播带货……提振经济等方面发挥了积极作用。”说明了网络为经济发展注入新的活力。(6分,意思相近即可)
(2)网络是把双刃剑,有利也有弊。(3分,意思相近即可)
选图一:利用网络浏览新闻、网络购物等;选图二:沉迷网络游戏、传播网络谣言等。(4分,其他符合题意的答案也应酌情给分)
(3)例如:文明上网,健康你我;理性参与网络,共建健康网络长城。(3分,意思相近即可,其他符合题意的答案也应酌情给分)题号
1
2
3
4
5
6
7
8
9
10
11
12
13
14
15
答案
A
C
B
D
D
D
C
B
B
C
B
D
A
C
D
相关试卷
这是一份湖北省黄冈市部分学校2024-2025学年七年级上学期第一次月考道德与法治试卷,共5页。试卷主要包含了请保持卷面的整洁等内容,欢迎下载使用。
这是一份河北省保定市雄县第一初级实验中学2024-2025学年九年级上学期第一次月考道德与法治试题,共6页。试卷主要包含了选择题,非选择题等内容,欢迎下载使用。
这是一份河北省保定市雄县第一初级实验中学2024-2025学年七年级上学期第一次月考道德与法治试题,共7页。试卷主要包含了选择题,非选择题等内容,欢迎下载使用。

