河南省信阳市罗山县实验中学2024-2025学年九年级上学期10月月考历史试题(无答案)
展开这是一份河南省信阳市罗山县实验中学2024-2025学年九年级上学期10月月考历史试题(无答案),共4页。试卷主要包含了选择题,非选择题等内容,欢迎下载使用。
(考试时间:50分钟 分值:50分 形式:闭卷 出题人:林鹏飞)
一、选择题(本大题共20小题。每小题1分,共20分。在每小题列出的四个选项中,只有一项符合,题目要求。请将答案按要求填涂.在答题卡的相应位置。)
1.它们是古代非洲文明的代表,是法老的陵墓.主要集中在尼罗河下游一带,被誉为“世界七大奇迹”之一。它们就是( )
A.狮身人面像B.泰姬陵C.金字塔D.空中花园
2.下边示意图描述的是( )
A.佛教传播路线B.基督教传播路线C.伊斯兰教传播路线D.马可·波罗来华路线
3.“不同种姓之间不能相互谈话走动,各种姓的人都有自己相应的传统职业,并且固定下来,父子世世代代相传”。材料表明古代印度( )
A.王权至高无上B.商品经济活跃C.社会等级森严D.实行民主政治。
4.雅典的公民大会每年召开40次,大会向参会者发放补贴,起初为半天饭钱,后增加到一天半的饭钱。这样做是为了( )
A.鼓励公民参政议政B.扩大妇女权利C.调动外邦人积极性D.提高奴隶待遇
5.公元前453年,罗马考察团前往雅典,经过一年的考察,认为雅典的制度是“外观的民主,实质的独裁”。考察团做出这一判断的指,主要依据是( )
A.广大妇女不能参加城邦的公民大会B.城邦的实权掌握在少数奴隶主手中
C.雅典民主制实质是一种直接民主制D.向雅典城邦纳税的外邦人无选举权
6.“古希腊,将比赛胜利者的雕像树立在奥林匹克运动会上成为一种风气,甚至有人认为,没有奥林匹克运动会就不会有希腊雕塑。”材料表明古希腊运动会( )
A.促进艺术发展B.推动文化交流C.消除政治分歧D.倡导和平理念。
7.“地中海已成为帝国的‘内湖’,地中海各地之间的交通畅通无阻,海上航路、内陆河道、陆上通道和古老商道都成了内外贸易的动脉。”材料主要强调“帝国”的特点是( )
A.大河文明B.海洋文明C.农耕文明D.工业文明
8.罗马将某法律原文全部公诸于众,确立了公众知晓的原则,使得贵族和平民的斗争可以通过法律互相妥协。材料表明这部法律( )
A.沦为贵族压制平民的工具B.极力保护平民私有财产
C.限制贵族对法律的曲解滥用D.保护了奴隶主的利益
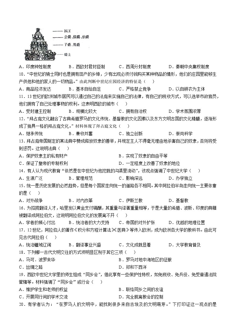
9.下图反映的制度是( )
A.印度种姓制度B.西欧封君封臣制C.西周分封制度D.秦朝中央集权制度
10.“中世纪的骑士同时也是拥有田产的乡绅,少有出现必须付钱购买某种物品的情形,他们的庄园里能够生产供他和他的家人的一切物品。”由此判断中世纪庄园经济的特征是( )
A.商品经济发达B.基本自给自足C.严格禁止竞争D.以自耕农为主体
11.13世纪的欧洲城市居民可以通过自己的法庭来实施自己的法律,有自己的税收方式,可以选举市政官员,他们拥有了自己处理事物的权利。这表明西欧的城市( )
A.受封建主控制B.规模比较大C.拥有自治权D.学术氛围浓厚
12.“拜占庭文化融合了古典希腊罗马的文化传统、基督教的文化因素以及东方文明古国的文化精髓,逐渐形成了独具一格的拜占庭文化。”材料体现了拜占庭文化( )
A.继承传统B.兼收并蓄C.独立创新D.崇尚科学
13.拜占庭帝国制定的某法典中赞成释放奴隶的善举,并规定主人不得毫无理由地杀害自己的奴隶,否则将受到惩罚。这说明法典( )
A.保护奴隶主的私有财产B.实现了奴隶的自由平等
C.保证了皇帝的专制权利D.一定程度上改善了奴隶的地位
14.有人认为现代教育“依然是在中世纪为他挖就的沟渠里流动”,该观点强调了中世纪大学( )
A.生源广泛B.管理规范C.影响深远D.办学独立
15.统一是历史发展的必然趋势,但是每个国家走向统一的道路各不相同。其中阿拉伯半岛走向统一主要依靠的是( )
A.对外战争B.对内改革C.伊斯兰教D.基督教
16.为招揽翻译人才,哈里发以黄金支付稿酬,其重量与译著重量相等,于是大量的希腊、波斯、印度的典籍被翻译成阿拉伯文,这说明阿拉伯文化的发展离不开( )
A.学者的倾心付出B.统治者的大力支持C.帝国的对外扩张D.优越的地理位置
17.12世纪,阿拉伯人的著作《积分和方程计算法》《医典》等传入欧洲,成为欧洲各大学的教科书。由此可见古代阿拉伯( )
A.统治疆域辽阔B.翻译事业兴盛C.文化成就显着D.大学教育普及
18.下列哪一古代文明交往的方式项明显区别于其它三项( )
A.马可.波罗来华B.罗马对地中海地区的征服
C.丝绸之路D.郑和下西洋
19.西欧中世纪大学里的师生组成“同乡会”,借此享有一些保护性特权,如免税收、免兵役、免受普通法院管辖等。材料强调了“同乡会”或行会( )
A.维护学生和老师的权益B.联络同乡之间的友谊
C.开展同行间的学术交流D.完全脱离教会的控制
20.有学者认为:“在罗马人的文明中,能找到很多来自古埃及的文明萌芽。”下打印证这一观点的是( )
A.金字塔B.帕特农神庙C.大竞技场D.儒略历
二、非选择题(共5小题,共30分)
21.(6分)阅读下列材料,回答问题。
材料一:
材料二:法典宣扬“君权神授”。它还规定:奴隶可以买卖,可用来抵债;奴隶可以被任意杀死,凶手只需赔偿奴隶主的财产损失,无须偿命等等。
(1)上述材料反映的是世界古代史上哪部法典?该法典有怎样地位?(2分)
(2)从材料二可以看出,这部法典实质是什么?有什么价值(2分)
(3)有学者指出“法治在推动社会发展方面具有至关重要的作用,它为社会提供了稳定性和可预测性,为经济和政治发展创造了良好环境。”请结合世界古代史,再举一例说明(2分)
22.(6分)阅读下列材料,回答问题。
图一 埃及金字塔 图二 希腊帕特农神庙 图三 中国商朝宫殿复原图 图四 罗马圆形大竞技场
(1)请根据古代文明的类型,把以上四幅图片分为两类,并说明分类标准。(2分)
(2)观察图二和图四的建筑有哪些共同特点,再举一例特点相似的古代建筑?(3分)
(3)通过以上探究,你对世界古代文明有什么认识?(1分)
23.阅读下列材料,回答问题:(6分)
材料一:宋代把自行聚散,私相贸易的定期集市,称为草市。在人烟稠密的乡村聚落和交通要道上,草市星罗棋布,构成地方市场的基础,不少颇具规模的草市后来发展成固定的商业居民点,上升为镇或县。
——《中国历史》
材料二:中世纪西欧城市是作为经济中心出现的,它们是自然地在一些位于交通路口的集市、废旧的古代城堡上兴起的。当商人、手工业者、农民被吸引的这些地方后,市场和居民区逐渐扩大,最后形成城市……城市所集中的手工业和商业所构成的商品经济从一开始就对封建制度起了瓦解作用。
——《新版课程标准解析与教学指导》
请回答:
(1)根据材料一、二,概括封建时代的中国和西欧城市发展的共同点。(2分)
(2)结合知识回答,西欧城市为自治而斗争的常用手段。(2分)
(3)城市是人类文明的结晶,历史和文化传承至今。请列举一个你所知道的中国城市及其重要的古代历史遗迹。(2分)
24.阅读下列材料:(6分)
6世纪下半叶,社会矛盾尖锐,社会秩序几近丧失,国家衰落。日本皇室和部分留学中国的留学生决心改革,推行中国隋唐的政治制度,以振兴国家。
请回答:
(1)根据材料回答,日本决心改革的原因是什么?(2分)
(2)根据材料,结合知识回答,这次改革是指日本历史上的什么事件?领导者是谁?有何历史意义?(3分)
(2)结合以上问题,你有什么认识?(1分)
25.按下列图片提示,写一篇短文(要求:题目自定,史实正确,表述完整,语言通顺,观点明确,80—120字。6分)
亚历山大东征路线图 阿拉伯数字的演变
相关试卷
这是一份03,河南省信阳市罗山县实验中学2023-2024学年七年级下学期5月月考历史试题,共4页。试卷主要包含了选择题, 非选择题等内容,欢迎下载使用。
这是一份河南省信阳市罗山县实验中学2023-2024学年八年级下学期5月月考历史试题,共4页。
这是一份河南省信阳市罗山县2023-2024学年八年级下学期期中历史试题(无答案),共4页。试卷主要包含了奋斗百年路,开启新征程,“立善法于天下,则天下治等内容,欢迎下载使用。

