吉林省白城市通榆县毓才高中2024-2025学年高二上学期第一次月考生物试卷
展开
这是一份吉林省白城市通榆县毓才高中2024-2025学年高二上学期第一次月考生物试卷,文件包含吉林省白城市通榆县毓才高中2024-2025学年高二上学期第一次月考生物试卷docx、25-T-072B-生物dapdf、25-T-072B-生物卡pdf等3份试卷配套教学资源,其中试卷共11页, 欢迎下载使用。
考生注意 :
1. 本试卷分选择题和非选择题两部分 。满分 100分,考试时间 75分钟。
2. 答题前,考生务必用直径 0. 5 毫米黑色墨水签字笔将密封线内项目填写清楚。
3. 考生作答时,请将答案答在答题卡上。选择题每小题选出答案后,用2B铅笔把答题卡上对 应题目的答案标号涂黑;非选择题请用直径 0. 5毫米黑色墨水签字笔在答题卡上各题的答 题区域内作答,超出答题区域书写的答案无效 , 在试题卷、草稿纸上作答无效。
4. 本卷命题范围:人教版选择性必修 1第 1章~第 3章第 2节。
一、选择题 : 本题共 15小题 , 每小题2分 , 共 30分。每小题只有一个选项符合题目要求。
1.“锄禾日当午,汗滴禾下土”描述了盛夏中午,烈日炎炎,农民还在劳作,汗水一滴滴落到禾苗下的泥土里的情景 。下列有关农民在劳作过程中的叙述,错误的是
A. 体内组织液的生成与回流仍能保持动态平衡
B. 产生的汗水中主要的无机盐离子是 Na+和 Cl-
C. 在正午时若出现中暑现象,是由于体温失衡导致
D. 内环境的渗透压会明显上升,但 PH保持相对恒定
2. 为了区别于个体生活的外界环境,人们把由细胞外液构成的液体环境叫作内环境 。下列有关内环境的叙述,错误的是
A. 淋巴液中有大量的淋巴细胞等,可以协助机体抵御疾病
B. 水疱的形成主要是由于组织液中的水大量渗出到血浆导致
C. 大脑细胞间隙的液体是组织液,属于人体内环境的一部分
D. 氧气、神经递质、激素和葡萄糖等物质都可以存在于内环境中
3. 过量的组织液滞留在组织间隙会引发组织水肿。下列关于组织水肿的叙述,正确的是
A. 长期营养不良会导致组织液渗透压上升,从而引起机体组织水肿
B. 淋巴液流向组织液中的量增多,会引起机体组织水肿
C. 静脉注射白蛋白并配合利尿剂可能会缓解组织水肿现象
D. 若血红蛋白进入到血浆,可能会引起机体组织水肿
4. 某实验小组在学习完内环境的稳态后,进行了“模拟生物体维持 PH 的稳定”的实验 。下列相关叙述正确的是
A. 该实验的自变量是实验材料的类型和 PH的变化
B. 肝匀浆与缓冲液能维持 PH相对稳定的原理不同
C. 每组实验都进行自身前后对照,重复实验可增加实验信度
D. 向肝匀浆中加入大量 HCl溶液后,仍能维持 PH的相对稳定
5. 内环境稳态是机体进行正常生命活动的必要条件,下列关于人体内环境稳态及其调节的叙述,正确的是
A. 通常情况下,人体的体温维持在 37℃后不再变化
B. 稳态的维持依赖于人体多种器官、系统的协调合作
C. 内环境的稳态就是指内环境的各成分保持在一定范围内
D. 严重腹泻后补充淡盐水即可恢复内环境各成分的含量
6. 神经系统的功能与组成它的细胞的特点是密切相关的 。下列关于组成神经系统的细胞的叙述,正确的是
A. 神经元轴突外大都套有一层髓鞘,它们构成一条神经
B. 每个神经元都是由多个树突、一个细胞体和一条轴突组成
C. 神经胶质细胞的数量远少于神经元,广泛分布在神经元之间
D. 神经胶质细胞具有支持、保护、营养和修复神经元等多种功能
7. 当出生不久的猫从空中仰面下落时,都能迅速翻身改变为四肢朝下的姿势着地,这种复杂的姿势反射称为“翻正反射”。翻正动作包括一系列的反射活动:最初是头部出现翻正,而后刺激颈部的本体感受器,导致躯干的位置也翻正。研究发现如果毁坏猫头部双侧迷路器官并蒙住双眼,则猫下落时不再出现翻正反射。下列相关叙述错误的是
A. 猫的翻正反射属于条件反射,需要大脑皮层参与
B. 翻正反射的过程可能需要猫的双侧迷路器官的参与
C. 翻正反射的存在可以使猫避免高空掉落时引起某些损伤
D. 在发生翻正反射时,兴奋在神经纤维上传导方向与膜内电流方向相同
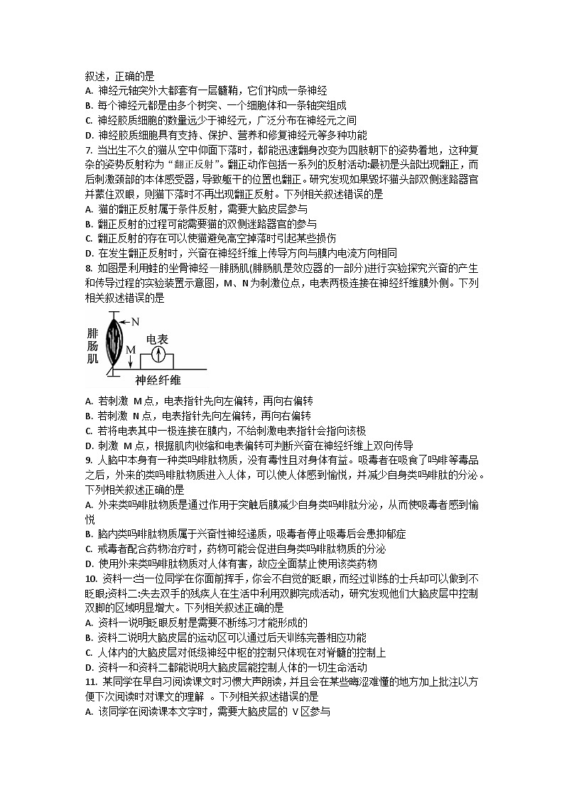
8. 如图是利用蛙的坐骨神经—腓肠肌(腓肠肌是效应器的一部分)进行实验探究兴奋的产生和传导过程的实验装置示意图,M、N为刺激位点,电表两极连接在神经纤维膜外侧。下列相关叙述错误的是
A. 若刺激 M点,电表指针先向左偏转,再向右偏转
B. 若刺激 N点,电表指针先向左偏转,再向右偏转
C. 若将电表其中一极连接在膜内,不给刺激电表指针会指向该极
D. 刺激 M点,根据肌肉收缩和电表偏转可判断兴奋在神经纤维上双向传导
9. 人脑中本身有一种类吗啡肽物质,没有毒性且对身体有益。吸毒者在吸食了吗啡等毒品之后,外来的类吗啡肽物质进入人体,可以使人体感到愉悦,并减少自身类吗啡肽的分泌。下列相关叙述正确的是
A. 外来类吗啡肽物质是通过作用于突触后膜减少自身类吗啡肽分泌,从而使吸毒者感到愉悦
B. 脑内类吗啡肽物质属于兴奋性神经递质,吸毒者停止吸毒后会患抑郁症
C. 戒毒者配合药物治疗时,药物可能会促进自身类吗啡肽物质的分泌
D. 使用外来类吗啡肽物质对人体有害,故应全面禁止使用该类药物
10. 资料一:当一位同学在你面前挥手,你会不自觉的眨眼,而经过训练的士兵却可以做到不眨眼;资料二:失去双手的残疾人在生活中利用双脚完成活动,研究发现他们大脑皮层中控制 双脚的区域明显增大。下列相关叙述正确的是
A. 资料一说明眨眼反射是需要不断练习才能形成的
B. 资料二说明大脑皮层的运动区可以通过后天训练完善相应功能
C. 人体内的大脑皮层对低级神经中枢的控制只体现在对脊髓的控制上
D. 资料一和资料二都能说明大脑皮层能控制人体的一切生命活动
11. 某同学在早自习阅读课文时习惯大声朗读,并且会在某些晦涩难懂的地方加上批注以方便下次阅读时对课文的理解 。下列相关叙述错误的是
A. 该同学在阅读课本文字时,需要大脑皮层的 V区参与
B. 该同学在大声朗读课文时,需要大脑皮层的 S区参与
C. 该同学对课文进行批注时,需要大脑皮层的 H 区参与
D. 大脑皮层的言语区是人类进行思维的特有的高级功能区
12. 激素的发现经历了漫长的过程,通过多位科学家的努力最终发现了第一种激素。下列相关叙述错误的是
A. 沃泰默发现直接将稀盐酸注入狗的血液中,会引起胰腺分泌胰液
B. 斯他林和贝利斯发现小肠黏膜细胞能产生化学物质引起胰腺分泌胰液
C. 巴甫洛夫的感慨提示我们发现真理的过程需要勇于提出质疑和假设
D. 激素具有调节动物体的生长发育和维持机体正常机能的作用
13. 睾酮是一种类固醇激素,也是最重要的雄激素,它的降低是男性发生抑郁症的病因之一。下列相关叙述正确的是
A. 睾酮会降低男性新陈代谢,与甲状腺激素的功能相反
B. 睾酮的合成和分泌与核糖体、内质网和高尔基体密切相关
C. 长期注射睾酮,会促进睾丸的发育,有利于男性个体发育
D. 垂体也是内分泌腺,分泌的促性腺激素可以调节睾酮的分泌
14. 各种激素的化学结构不同,生理作用各异,但作用方式相似。下列关于激素调节特点的叙述,正确的是
A. 激素都作用于细胞膜上的受体 B. 激素经靶细胞接受并起作用后会被回收利用
C. 激素在人和动物体内含量较多 D. 激素既不组成细胞结构又不能起催化作用
15. 现人们对于高糖、高热量食物摄入的增加,高血糖症患者日益增多,合理控制饮食是有效控制高血糖的方法之一。下列关于血糖及其调节的叙述,正确的是
A. 饭后小肠上皮细胞吸收葡萄糖后会刺激胰高血糖素的分泌
B. 处于饥饿状态时肝糖原、肌糖原可分解成葡萄糖直接补充血糖
C. 高血糖症患者应减少米饭、馒头等主食的摄入,适当增加蛋白质类食物的摄入
D. 血糖和脂肪之间可以进行大量的相互转化,以维持血糖的动态平衡
二、选择题 : 本题共5小题 , 每小题3分 , 共 15分。在每小题给出的四个选项中 , 有一项或多项是符合题目要求的 , 全部选对得3分 , 选对但选不全得 1分 , 有选错得。分。
16. 如图为某同学绘制的人体内各液体成分之间的关系 ' 字母表示内环境的组成成分 。下列相关叙述错误 的是
A. 若 A、C之间是双向箭头,则一定是组织液和血浆
B. 若 B所处管道的一端为盲端,则 B为淋巴液
C. 细胞甲中的液体属于细胞内液,包括液泡中的液体
D. 若细胞甲为组织细胞,则血管壁细胞直接生活的环境不包括 A
17. 如图 1、2是某同学在探究兴奋在神经元上传导时的电位变化图。下列相关叙述错误的是
A. 图 1是在①点所对应时刻给予一适宜刺激
B. 图 1 中②点 Na+内流速率小于③点 Na+内流速率
C. 图 1 的③④段与图 2 的⑤⑥段均表示静息电位的恢复
D. 图 2 电表两极均接在神经元膜外侧,可测量出静息电位
18. 如图为几个神经元联系的模式图,刺激感受器产生的兴奋可以沿着反射弧进行传导,A~E 表示相关结构 。下列相关叙述正确的是
A. 结构 B是传出神经,接受神经中枢的信号并传给效应器
B. 兴奋可以在 C、D、E环路中循环运行,延长神经元的活动时间
C. 若 E是抑制性神经元,则刺激神经元 E,突触 C 中仍然有神经递质的释放
D. 图中神经元至少组成4个突触,且都能发生电信号→化学信号→ 电信号的转变
19. 最新研究发现青少年抑郁症的发生与体内的甲状腺激素水平有一定的关联。科研人员通过对100位患有抑郁症的青少年志愿者进行实验,并服用抗抑郁类药物进行治疗,检测治疗前和痊愈后志愿者体内促甲状腺激素(TSH) 、三碘甲状腺原氨酸(T3) 、甲状腺素(T4)水平, T3和T4都属于甲状腺激素,结果如表所示。下列相关叙述正确的是
A. 甲状腺激素能够提高神经系统的兴奋性
B. 抑郁症患者可能与垂体的功能衰退有关
C. 可通过检测 T4含量作为判断抑郁症的依据之一
D. 若某人体内碘含量过低 ' 相关激素水平可能与抑郁症患者相似
20. 在人和高等动物体内多种激素的调节过程需要经过“下丘脑—垂体—内分泌腺轴”进行,如图所示 。下列相关叙述错误的是
A. 若某人的下丘脑功能衰退,则激素①的含量低于正常值
B. 若激素②是促肾上腺皮质激素,则激素③可能是肾上腺素
C. 若激素③分泌过多,会抑制下丘脑和垂体分泌相应激素
D. 激素③的分泌体现了激素的分级调节,有利于精细调控
三、非选择题 : 本题共5小题 , 共 55分。
21. (10分)内环境与外界环境的物质交换过程需要体内各个系统的参与,图 1 中 I ~Ⅳ表示各个系统或组织,①②表示相关过程。图 2表示人体组织局部示意图,甲、乙、丙表示相关液体,细胞 1、2所在位置是某些管道的横切面。回答下列问题:
图 1 图 2
(1)图 1 中过程①表示 ,过程②表示 ,系统Ⅲ为 。
(2)若图 2表示的是肌肉组织的局部示意图,则氧气含量最高的是 (填“ 甲”“ 乙”或 “ 丙”) ,细胞 1表示 ,氧气分子从液体甲进入到该细胞的跨膜运输方式为 。
(3)下表为人体内环境的部分成分中的物质组成和含量的测定数据 ' 其中一个表示血浆。其 中表示图 2 中液体甲的是 (填“A”或“B”) ' 判断依据是 。
22. (11分)激怒反应是指动物受到不良刺激时所产生的激动情绪及所做出的行为反应,如发动直接攻击等。氯丙嗪可通过阻断动物中脑—皮质神经通路中的 D2受体,而发挥安定和镇 静作用,使动物对外界刺激(如电刺激)反应时间延长。为验证氯丙嗪对小鼠激怒反应的影响,某实验小组设计了如下实验:
步骤一:将两只小鼠置于激怒箱中,通电刺激,记录 ;
步骤二:再给两只小鼠注射一定浓度的 ;
步骤三:给药 30min后,再将小鼠置于激怒箱中,进行 处理,记录用药后发生激怒反应的时间变化。 回答下列问题:
(1)按顺序完成上述实验步骤: 、 、 。
(2)小鼠激怒反应的发生 (填“属于”或“不属于”)反射 ' 反射形成的条件是
。
(3)实验中步骤一的作用是 ;有同学认为仅通过上述实验不能得出一般规律,该同学得出该观点的理由是 (答一点) 。
23. (13分)如图 1表示兴奋在突触(化学突触)处的传递过程;在甲壳类、鱼类以及哺乳类动物 的某些部位存在着电突触,(以电流为信息载体,突触前膜和突触后膜紧密接触,以离子通道相通),如图 2。 回答下列问题:
(1)图 1 中 ca2+的作用可能是 。神经递质发挥作用后的去路是 。
(2)若图 1释放的是抑制性神经递质,则主要引起下一神经元膜上的 内流;若 释放的是兴奋性神经递质,则会引起下一神经元膜上的电位变化是 ,兴奋在该突触处的传递方向及原因是 。
(3)分析图 2推测电突触传递兴奋的速度比化学突触传递兴奋的速度 ,原因是 。
(4)若想要通过实验探究电突触传递兴奋的方向,实验思路是 。
24. (10分)成年人排尿是一种复杂的反射活动 。当膀胱充盈时,膀胱内牵张感受器受到刺激产生兴奋,使膀胱内尿液被排空,经过的结构如图所示(数字表示相关结构) 。回答下列问题:
(1)图示过程体现了神经系统对内脏活动的 调节过程,该调节过程的特点是 。
(2)当膀胱内尿液充盈时,兴奋会传递到结构 ④使其兴奋,此时结构 ④是自主神经系统中的 神经,使膀胱 (填“舒张”或“收缩”),从而促进排尿,参与该过程的膀胱、肾脏等器官属于人体内的 系统。
(3)若某人能产生尿意但不能有意识地控制排尿,则可能是 (填数字)过程损伤 。正常人产生尿意的过程为 (用图中结构名称、数字和箭头表示) 。
25. (11分)下图 1为胰岛素分泌和胰岛素促进靶细胞吸收葡萄糖的机制,其中 ①②③④表示过程 。现有4位糖尿病患者在四个过程的其中一个过程中存在缺陷。研究人员对4位病人进行了两项测试:测试1:分离每位病人的肌肉细胞,测定不同胰岛素浓度下胰岛素结合细胞比例,结果如图 2;测试2:给每位病人注射同样体重比例的胰岛素,分别测量血浆中的血糖浓度,结果如图 3。 回答下列问题:
(1)胰岛素的化学本质是 ,糖尿病患者通常需要 (填“ 口服”或“注射”)胰岛素进行治疗,糖尿病患者通常会出现 等外在表现。
(2)若4位糖尿病患者中某位患者经测试 1后得到曲线a,则该患者在图 1 的第
(填序号)过程中有缺陷;若其中一位病人在步骤④有缺陷,则该病人经测试 1和测试 2后得 到的曲线分别为 。
(3)d 曲线中使用胰岛素两小时后,血浆中血糖浓度上升的原因是 。 临床上可以通过抽血化验来检测内分泌系统的激素水平,其原因是 。
相关试卷
这是一份吉林省白城市通榆县毓才高中2024-2025学年高三上学期第一次月考生物试卷,共12页。试卷主要包含了本试卷分选择题和非选择题两部分,本卷命题范围等内容,欢迎下载使用。
这是一份吉林省白城市通榆县毓才高中2024-2025学年高三上学期第一次月考生物试卷,文件包含25-T-072C-生物pdf、25-T-072C-生物DApdf等2份试卷配套教学资源,其中试卷共8页, 欢迎下载使用。
这是一份吉林省白城市通榆县毓才高级中学2022-2023学年高一下学期期中生物试题(解析版),共21页。试卷主要包含了 玉米种子的非甜等内容,欢迎下载使用。

