[生物]内蒙古金霍洛旗2022-2023学年七年级下学期期末试题(解析版)
展开2.试题答案一律填涂或书写在答题卡上规定的位置,在试题卷上作答无效。
一、单项选择题(本大题共10题,每题2分,共20分)
1. 我们每天都需从外界摄取各种营养物质。下列有关营养物质的叙述正确的是( )
A. 若摄取的食物中长期缺乏维生素A,会患坏血病
B. 作为青少年的你,应食物多样,以鱼、蛋、瘦肉为主
C. 小麦、水稻、玉米中是否含淀粉,可用稀碘液来检验
D. 碘是合成胰岛素的重要原料,食用含碘丰富的食物可预防糖尿病
【答案】C
【分析】合理膳食是指各种营养物质的比例合适,搭配合理,使人获得全面而平衡的营养。人体需要的主要营养物质有:糖类、脂肪、蛋白质、水、无机盐、维生素,青少年的合理膳食应做到主副食合理搭配、粗细粮合理搭配、荤素合理搭配、三餐合理搭配、饮食要定时定量。
【详解】A.若摄取的食物中长期缺乏维生素A,会患夜盲症,坏血病是缺乏维生素C引起的,A错误。
B.青少年饮食应食物多样,谷类为主,谷类为主是指谷薯类食物所提供的能量占青少年膳食总能量的一半以上,因为糖类是生物体的主要能源,B错误。
C.淀粉遇碘液显现蓝紫色,小麦、水稻、玉米中是否含淀粉,可用稀碘液来检验,C正确。
D.碘是人和动物体内合成甲状腺激素的原料,食用含碘丰富的食物可预防大脖子病,D错误。
故选C。
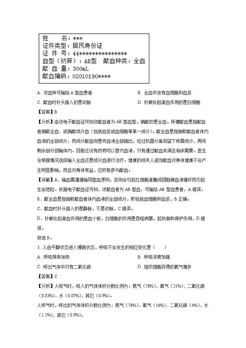
2. 如图为某志愿者的电子献血证(部分),下列叙述正确的是( )
A. 该血样可输给A型血患者B. 全血中含有血细胞和血浆
C. 献血时针头插入的是动脉D. 针眼处起凝血作用的是白细胞
【答案】B
【分析】由该电子献血证可知该献血者为AB型血型,捐献的是全血。所谓献血是指献血者捐献全血、或捐献成分血(包括血浆或血细胞等单一成分)。献全血是指抽取献血者体内血液的全部成分,而成分献血则是将血液全部抽出,经过机器分离后留下所需成分,再将剩余部分回输体内。目前还没有药物可以替代血液,只有通过献血来满足临床需要。医生会根据情况选择输入全血还是成分血进行治疗。健康的成年人适当献血对身体健康不会产生明显影响,而且对身体有益,应积极参与献血。
【详解】A.输血需遵循输同型血原则,否则会引起红细胞凝集成团阻碍血液循环而引起生命危险。依据电子献血证可知,该献血者为AB型血,可输给AB型血患者,A错误。
B.献全血是指抽取献血者体内血液的全部成分,即包括血细胞和血浆,B正确。
C.献血时针头插入的是静脉,不是动脉,C错误。
D.针眼处起凝血作用的是血小板,白细胞的作用是吞噬病菌,起防御和保护作用,D错误。
故选B。
3. 人由平静状态进入慢跑状态,呼吸不会发生的相应变化是( )
A. 呼吸频率加快B. 呼吸深度加强
C. 呼出气体中只有二氧化碳D. 组织细胞获得的氧气增多
【答案】C
【分析】人吸气时,吸入的气体体积分数比例为:氮气(78%)、氧气(21%)、二氧化碳(0.03%)、水(0.07%)、其它(0.9%)。
人呼气时,呼出的气体体积分数比例为:氮气(78%)、氧气(16%)、二氧化碳(4%)、水(1.1%)、其它(0.9%)。
【详解】ABD.一个人在平静状态时,生命活动变缓,消耗的能量减少,需要的氧气减少,因此呼吸频率较低,呼吸深度较小;人在慢跑等运动时,由于运动需要消耗更多的能量,需要的氧气多,所以呼吸的频率会加快,呼吸深度也增加,组织细胞获得的氧气增多,ABD正确。
C.结合分析可知,人体呼出气体是混合气体,不仅仅只有二氧化碳,C错误。
故选C。
4. 如图是哺乳动物心脏解剖图。下列叙述正确的一组是( )
①[I]动脉瓣可防止静脉血逆流回[b]左心室
②[II]房室瓣可防止动脉血逆流回[a]右心房
③[b]左心室壁最厚与将血液泵入[3]主动脉并运送至全身相适应
④扎紧[2]下腔静脉,向[1]上腔静脉注水,水从[4]肺动脉流出
A. ①②B. ③④C. ①④D. ②③
【答案】B
【分析】图中,1上腔静脉、2下腔静脉、3主动脉、4肺动脉、a右心房、b左心室、Ⅰ动脉瓣、Ⅱ房室瓣。
【详解】①图中Ⅰ位于主动脉和左心室之间,为动脉瓣,可防止动脉血逆流回b左心室,说法错误;
②Ⅱ位于右心房和右心室之间,为房室瓣,可防止静脉血逆流回a右心房,说法错误;
③心脏有四个腔,其中左心室收缩把血液输送到全身各处,距离最远,需要的动力最大,因此左心室壁最厚,故b左心室壁最厚与将血液泵入3主动脉并运送至全身相适应,说法正确;
④心脏注水过程中,扎紧下腔静脉,从上腔静脉灌水入心脏,水在心脏内流动的途径是:上腔静脉→右心房→右心室→肺动脉→流出,故扎紧2下腔静脉,向1上腔静脉注水,水从4肺动脉流出,说法正确;
因此ACD错误,B正确。
故选B。
5. 下图①、③表示人体血管,②表示某器官,箭头代表血液流动的方向。下列叙述正确的是( )
A. 若②为皮肤,③中葡萄糖比①中多
B. 若②为脑,③中含氧量比①中多
C. 若②为胃,③中二氧化碳比①中多
D. 若②为肾脏,③中尿素比①中多
【答案】C
【分析】血液流经各器官后,血液中各种成分的一般变化是:
(1)当血液流过肾脏后尿素减少,流过其他各器官后,尿素等废物增加。
(2)当血液流过肺后(肺循环)二氧化碳减少,氧气增加,流过其他各器官后,二氧化碳增加,氧气减少。
(3)当血液流过小肠后营养物质增加,流过其他各器官后,营养物质减少。
【详解】ABC.组组织细胞进行生理活动要消耗葡萄糖等营养物质和氧气,产生尿素等代谢废物和二氧化碳。因此,血液流经组织细胞后,血液内的葡萄糖等营养物质、氧气都会相应减少,而尿素等代谢废物、二氧化碳会增多。可见,若②为皮肤,③中葡萄糖比①中少;若②为脑,③中含氧量比①中少;若②为胃,③中二氧化碳比①中多,AB错误、C正确。
D.血液流经肾脏时,经过肾小球的过滤作用和肾小管的重吸收作用,一部分尿素随尿液排出,因此血液流经肾脏后尿素明显减少。可见,若②为肾脏,③中尿素比①中少,D错误。
故选C。
6. 当新冠肺炎患者的肺受到严重损害时,需要依靠人工膜肺机获取氧气排出二氧化碳。下图是人工膜肺机救治病人示意图,下列说法错误的是( )
A. 血液流经人工膜肺机后,静脉血变为动脉血
B. 血液由股静脉流出,通过上腔静脉回到心脏
C. 回到心脏的血液不会再进行肺循环
D. 患者心脏四个腔内流动的都是动脉血
【答案】C
【分析】血液在心脏和全部血管所组成的管道中进行的循环流动,叫作血液循环。根据血液循环的途径不同,可以分为体循环和肺循环两部分。
【详解】A.依靠人工膜肺机获取氧气排出二氧化碳,静脉血变为动脉血,A正确。
B.体外膜肺氧合(ECMO)的核心部分是膜肺(人工肺)和血泵(人工心脏)。人工膜肺主要是用于体外呼吸,采用的是血液从静脉引出,通过膜肺氧合,排出二氧化碳,氧合血回输静脉(V-V转流),将静脉血在流经肺之前已部分气体交换,弥补肺功能的不足。通常选择股静脉引出,颈内静脉泵入,经过上腔静脉回到右心房。B正确。
C.V-V转流只部分代替肺功能,因为只有一部分血液被提前氧合,血液回到右心房后,流入右心室,再经过肺循环,回到左心房,故C说法错误
D.因为患者的血液在体外,流经人工膜肺时,已经有部分血液提前氧合,因此,流入心脏右侧的血液也是动脉血,故心脏四个腔内的血液均为动脉血,D正确。
故选C。
7. 激素在人体内含量极少,但对人体新陈代谢、生长发育和生殖等生命活动具有重要调节作用。下列叙述错误的是( )
A. 内分泌腺分泌的激素直接进入腺体内毛细血管,随血液循环输送到全身各处
B. 进入青春期的男孩第二性征越来越明显,与睾丸分泌的雄性激素有关
C. 甲状腺激素分泌不足,会导致身体消瘦,情绪激动,心跳加快,血压升高
D. 生长激素由垂体分泌,幼年时生长教素分泌异常会导致侏儒症或巨人症
【答案】C
【分析】人体分泌腺的类型。外分泌腺:有导管的腺体,分泌物由导管排出。内分泌腺:没有导管的腺体,分泌的激素直接进入血液循环输送到全身各处。
激素是由内分泌腺的腺细胞所分泌的、对人体有特殊作用的化学物质。它在血液中含量极少,但是对人体的新陈代谢、生长发育和生殖等生理活动,却起着重要的调节作用,激素分泌异常会引起人体患病。
【详解】A.内分泌腺没有导管,分泌的激素直接进入腺体内毛细血管,随血液循环输送到全身各处,A正确。
B.进入青春期以后,男孩的性器官都迅速发育,男性的睾丸重量增加,并能够产生生殖细胞和分泌雄性激素,雄性激素能促进第二性征的出现,如男孩长喉结、胡须等,B正确。
C.甲状腺激素分泌太多时,会导致身体消瘦,情绪激动,心跳加快,血压升高,表现为甲亢的症状,C错误。
D.垂体分泌的生长激素能促进蛋白质合成,刺激细胞生长,对肌肉增生和软骨形成与钙化有特别重要的用。幼年时生长激素分泌不足会患侏儒症,分泌过多会患巨人症;成年期生长激素分泌过多会患肢端肥大症,D正确。
故选C。
8. 人呼吸运动通过肋间肌和膈肌节律性活动完成,其频率和深度随身体内外环境的变化而改变。如图是调节呼吸的反射弧模式图。下列叙述错误的是( )
A. 血管内二氧化碳感受器受到刺激后产生的神经冲动由A[1]传到[2]
B. 在调节呼吸的反射弧中,[1]表示传入神经,[4]表示传出神经
C. [4]的神经末梢及其支配的肋间肌和膈肌是呼吸反射的效应器
D. 人在唱歌时,呼吸和发声的神经中枢都位于[3]大脑
【答案】D
【分析】反射的结构基础是反射弧,反射弧包括感受器、传入神经、神经中枢、传出神经、效应器五部分。图中1为传入神经、2脑干和3大脑都是神经中枢、4为传出神经。
大脑皮层是调节人体生理活动的最高级中枢;脑干灰质中,有一些调节人体基本生命活动的中枢,如心血管运动中枢、呼吸中枢等。
【详解】A.血管内二氧化碳感受器受到刺激后产生的神经冲动由1传入神经传到2脑干内的呼吸中枢,A正确。
B.反射弧中神经冲动传导的路线:感受器→传入神经→神经中枢→传出神经→效应器。所以,在调节呼吸的反射弧中,1表示传入神经,4表示传出神经,B正确。
C.效应器由传出神经末梢和它控制的肌肉或腺体组成。所以,4的神经末梢及其支配的肋间肌和膈肌是呼吸反射的效应器,C正确。
D.人在唱歌时,呼吸的神经中枢位于2脑干,发声的的神经中枢位于3大脑,D错误。
故选D。
9. “草长莺飞二月天,拂堤杨柳醉春烟;儿童散学归来早,忙趁东风放纸鸢。”4月初的中心公园上空,飞舞着高低不同的各色风筝,结合下图分析下列有关说法正确的是( )
A. 人们看见风筝,视觉形成的部位是视网膜
B. 人体通过调节晶状体的曲度看清高低不同的风筝
C. 能感受光线刺激形成“风筝”物像的部位是角膜
D. 小明患近视,要看见高处的风筝需要戴凸透镜
【答案】B
【分析】视觉形成的过程是:外界物体反射来的光线,经过角膜、房水,由瞳孔进入眼球内部,再经过晶状体和玻璃体的折射作用,在视网膜上能形成清晰的物像,物像刺激了视网膜上的感光细胞,这些感光细胞产生的神经冲动,沿着视神经传到大脑皮层的视觉中枢,就形成视觉。
【详解】A.人们看见了风筝,在视网膜上形成物像,在大脑皮层上形成视觉,故A错误。
B.人体能看远近不同的物体主要是通过睫状体调节晶状体的曲度完成的。人视近物时,睫状体收缩,晶状体曲度变大;视远物时,睫状体舒张,晶状体曲度变减小,故B正确。
C.在视网膜上能形成清晰的物像,物像刺激了视网膜上的感光细胞,这些感光细胞产生的神经冲动,沿着视神经传到大脑皮层的视觉中枢,故C错误。
D.近视眼的晶状体和角膜构成的透镜较厚,会聚能力较强,看远处的物体时,将像成在视网膜的前面,配戴凹透镜,可以使光线推迟会聚,使所成的像相对于晶状体后移,成在视网膜上,故D错误。
故选B。
10. 内蒙古自治区第十五届运动会将于2023年8月8日在鄂尔多斯市开幕。运动员的心理状况对运动成绩有一定的影响。为更好地备战全运会,研究者以唾液中唾液淀粉酶的含量作为检测指标,探究心理压力对运动员的影响。分别在施加心理压力前、后取受试者的唾液,进行如下实验。
1号试管在本实验中起对照作用,观察、记录并比较1号和2号试管蓝色褪去时间,下列关于实验补充、结果及说明,合理的是:( )
①A处:施加心理压力前受试者的唾液2毫升;B处:37℃。
②A处:施加心理压力后受试者的唾液2毫升;B处:0℃。
③若2号试管蓝色褪去时间比1号试管少,则说明施加心理压力使受试者唾液淀粉酶的含量增加
④若2号试管蓝色褪去时间比1号试管多,则说明施加心理压力使受试者唾液淀粉酸的含量增加。
A. ①③B. ②③C. ①④D. ②④
【答案】A
【分析】设计探究实验的基本原则:对照原则(对照实验:除探究的条件不同外,其他条件都相同的实验,一般有实验组和对照组之分)、单一变量原则(科学探究要求一组对照实验只有一个实验变量)、重复性原则(设计的实验要可重复实验)。
【详解】在研究一种条件对研究对象的影响时,所进行的除了这种条件不同以外,其他条件都相同的实验,叫对照实验,其中这个不同的条件即为变量。结合“分别在施加心理压力前、后取受试者的唾液”,分析题中表格可知,1号试管“?”处应加入“施加心理压力前受试者的唾液2ml”。一组对照实验分为实验组和对照组,实验组是接受实验变量处理的对象组,对照组是不接受实验变量处理的对象组。题干信息“以唾液中唾液淀粉酶的含量作为检测指标,探究心理压力对运动员的影响”可知,设置1号试管是对照组,在本实验中起到对照作用。本实验的变量是加入的唾液情况不同,因此除此条件不同外,其他条件都要相同且适宜,即2号试管“?”处的温度条件应该是37℃。试管蓝色褪去的是因为唾液淀粉酶分解淀粉而导致的。故蓝色褪的越快,说明唾液淀粉酶含量越多。观察,记录并比较1号和2号试管蓝色褪去时间,若结果为2号试管颜色褪去时间少于1号试管,则说明施加心理压力使受试者唾液淀粉酶的含量增加;若结果为2号试管颜色褪去时间等于1号试管,则说明施加心理压力使受试者唾液淀粉酶的含量没有变化;若结果为2号试管颜色褪去时间大于1号试管,则说明施加心理压力使受试者唾液淀粉酶的含量减少,故A符合题意,BCD不符合题意。
故选A。
二、非选择题(本大题共3题,共30分)
11. 慢性肾脏病人的盐代谢障碍困扰着病患,为了研究肾脏的盐代谢功能,科研人员进行了如下实验。
(1)人体多余的无机盐会进入图1的[ ]_______中形成原尿,经[ ]_______(填结构与作用),最终通过尿液排出。
(2)科研人员选取了正常组(20人)和患病组(20人),在实验开始前的48小时内,为正常组和患病组均提供含盐量相同的食物,并检测正常组和患病组每天通过尿液排出无机盐的量(图2)。
①为正常组和患病组均提供含盐量相同的食物,目的______。
②分析图2,实验结果______。
(3)由图3可知,当人体每天排出无机盐量大于2mg时,患病组肾动脉血压______(高于/等于/小于)正常组。长此以往,这种现象会加重肾脏血液输送的负担,引发高血压等并发症。高血压发展到一定阶段时,引起心脏壁增厚,心腔变小,引起肺循环血液回流受阻,造成肺部血管血液淤积,俗称肺淤血,患者出现胸闷、气短等症状,这是由于肺淤血会影响_______的气体交换。
(4)根据以上情况,科研人员尝试设计饮食调整方案。将患病组再平均分为2组,甲组给予正常饮食,乙组给予低盐饮食。一段时间后,测量甲、乙两组的肾动脉血压(图4)。结合图示,为慢性肾病患者提出一条饮食建议:_______。
(5)人体排尿,不但起到排出废物的作用,而且对_______、维持组织细胞的正常生理功能,也有重要的作用。
【答案】(1)①. 肾小囊 ②. 4肾小管的重吸收作用
(2)①. 控制变量唯一 ②. 患病组排出无机盐的量少于正常组
(3)①. 高于 ②. 肺泡(或肺与血液)(4)采取低盐饮食
(5)调节体内水和无机盐的平衡
【分析】图1中:1肾小球,2肾动脉,3肾小囊,4肾小管,5肾静脉,6集合管。
对照实验又叫单一变量实验,只有一个量不同,其它的实验条件相同的实验。
【详解】(1)当血液流经肾小球时,除了血细胞和大分子蛋白质外,其他的如水、无机盐、尿素、葡萄糖会滤过到肾小囊腔形成原尿;当原尿流经肾小管时,其中大部分水、部分无机盐和全部的葡萄糖被重新吸收回血液,而剩下的如尿素、一部分无机盐和水等由肾小管流出形成尿液。结合分析和题图可知,人体多余的无机盐会进入图1的肾小囊中形成原尿,经4肾小管的重吸收作用,最终通过尿液排出。
(2)①设置对照实验要控制变量唯一,如果两组食物的含盐量不相同,依据实验结果就不能确定原因。因此,为正常组和患病组均提供含盐量相同的食物,目的是控制单一变量。
②通过图2的数据,很明显地看出,患病组的尿中含盐量偏低。可见,患病组排出无机盐的量少于正常组。
(3)由图3可知,当人体每天排出无机盐量大于2mg时,患病组肾动脉血压迅速升高,高于正常组。长此以往,这种现象会加重肾脏血液输送的负担,引起高血压等并发症。呼吸是指人体与外界进行气体交换的过程,呼吸的全过程包括相互联系的四个环节:肺与外界的气体交换、肺泡内的气体交换、气体在血液中的运输、组织里的气体交换。肺淤血时,患者出现胸闷、气短等症状,这是由于肺淤血会影响肺泡内(或肺与血液)的气体交换。
(4)图4中,甲组给予正常饮食,乙组给予低盐饮食。图4的数据显示,常食用低盐食品的乙组可以降低肾动脉血压。因此,给慢性肾病患者的饮食建议是食用低盐食品。
(5)排尿不仅可以排出废物,而且还能排除体内多余的水分,调节体内水和无机盐的平衡,维持组织细胞的生理功能,对于维持人体的生命活动具有非常重要的意义。
12. Ⅱ型糖尿病是指人体不能有效利用胰岛素,从而出现血糖水平持续升高的疾病。正常人空腹全血血糖为70-110mg/100毫升,糖尿病患者的空腹全血血糖大于120mg/100毫升。下图是糖尿病患者和正常人的血糖含量的变化曲线。请分析回答:
(1)据图判断,曲线_______是糖尿病患者,理由是_______。
(2)餐后段血糖含量大幅上升的原因是________。段血糖含量下降的原因是_______。
(3)研究发现:骨骼肌中过多的炎症因子会抑制血液中的葡萄糖进入组织细胞。运动一直被认为是治疗和预防Ⅱ型糖尿病的一种重要方法。运动与骨骼肌中炎症因子浓度是否有关呢?为此,科研小组用大小及患病程度基本相同的20只糖尿病鼠进行了相关实验,在运动的第2、4、6周分别测定患糖尿病鼠骨骼肌中炎症因子的浓度,实验结果如下图:
①患糖尿病鼠在实验前后进行对照,实验的变量_______。
②与实验开始前相比,患糖尿病鼠随着运动后炎症因子的含量持续_______。说明运动可以通过调节_______的含量治疗Ⅱ型糖尿病。
③为使该实验结果更具有说服力,科研组同时增加用______鼠,进行相同实验做对照并进行相关测定,结果下如图。
④根据实验结果,请你提出一条预防糖尿病的建议:_______。
【答案】(1)①. 甲 ②. 血糖含量高于正常值
(2)①. 葡萄糖通过小肠绒毛和毛细血管壁进血液 ②. 胰岛分泌的胰岛素调节葡萄糖在人体内的吸收、利用和转化等,降低了血糖的浓度
(3)①. 是否为患糖尿病鼠 ②. 下降 ③. 炎症因子 ④. 健康 ⑤. 适当运动
【分析】(1)胰岛素的作用是调节糖在体内的吸收、利用和转化等,促进血糖合成糖原,加速血糖的分解,从而降低血糖的浓度,使血糖维持在正常水平。当人体内该激素分泌不足时,细胞吸收和利用血糖的能力会下降,从而导致血糖浓度超过正常水平,—部分血糖随尿液排出体外,形成糖尿。
(2)对照实验是在研究一种条件对研究对象的影响时,所进行的除了这种条件不同外,其他条件都相同的实验,这个不同的条件,就是唯一变量。对实验变量进行处理的就是实验组,没有对实验变量进行处理的就是对照组。为确保实验组、对照组实验结果的合理性,对影响实验的其他相关因素应设置均处于相同且理想状态,这样做的目的是控制单一变量,便于排除其它因素对实验结果的影响和干扰。
【详解】(1)糖尿病患者由于胰岛素分泌不足,就会出现血糖浓度总是居高不下的状况。正常人在进食后,血糖浓度也会上升,但是上升的血糖浓度会使胰岛分泌胰岛素的量增多,从而调节血糖浓度下降至正常水平。结合题图可知,曲线乙是正常人的,曲线甲是糖尿病患者的,甲的血糖含量持续保持在190mg/100毫升以上,大于正常值。
(2)人在进食半小时之后,食物中糖类在小肠内被彻底分解成葡萄糖,会通过小肠绒毛壁和毛细血管壁进入血液,使血糖浓度升高。血糖浓度升高后使胰岛分泌胰岛素增多,加速了葡萄糖在人体内的吸收、利用和转化等,降低了血糖的浓度。所以,AB段血糖含量大幅度上升的原因是:葡萄糖通过薄薄的小肠绒毛和毛细血管壁进血液;BC段血糖含量下降的原因是:胰岛分泌的胰岛素调节葡萄糖在人体内的吸收、利用和转化等,降低了血糖的浓度。
(3)①科研小组用大小及患病程度基本相同的20只糖尿病鼠和20只健康鼠进行了相关实验,在运动的第2、4、6周分别测定了健康鼠和患糖尿病鼠骨骼肌中炎症因子的浓度。患糖尿病鼠和健康鼠进行对照,实验变量是是否为患糖尿病鼠。
②从曲线图可以看出,与实验开始前相比,患糖尿病的病鼠运动后炎症因子的含量持续下降,说明适量的运动可以通过改变患糖尿病鼠的血液特性来减少炎症因子,使其骨骼肌中炎症因子的浓度降低。说明运动可以通过调节炎症因子的含量治疗Ⅱ型糖尿病。
③分析图中炎症因子的变化曲线为直线状态,说明在运动的第2、4、6周分别测定该鼠骨骼肌中炎症因子的浓度几乎没有变化,则该鼠为健康鼠,科研组用健康鼠进行相同实验进行对照,实验结果表明适当的运动不会降低健康鼠体内的炎症因子。
④根据实验结果可以得出,适当的运动,能够促进患糖尿病鼠体内脂肪的消耗,可以降低血糖浓度,还可以增强自身的免疫力,在一定程度上能够预防糖尿病的发生。所以,适当的运动能够有效预防糖尿病的发生。
13. 银耳是传统食用菌,其中所含的银耳多糖具有多种保健功能。
(1)科研人员利用下列装置模拟银耳多糖在人体消化道内被分解的情况,方法和结果如下图。
①加入多种消化酶和胆汁等是模拟银耳多糖在___________(填器官名称)中的消化。
②相对表观粘度降低表示银耳多糖被分解。实验结果表明,银耳多糖几乎不能被人体消化,而能被肠道菌群分解。得出此结论的依据是___________。进一步研究发现,银耳多糖能够提高肠道有益菌的种类和数量,从而促进人体健康。
(2)为进一步研究银耳多糖的保健功能,科研人员以健康小鼠为材料进行实验,实验处理一段时间后得到的结果如下表。
注:高脂饲料为在普通饲料中添加一定比例脂类物质的饲料。
①该实验第2组的饲料种类是___________。
②结合实验结果分析,银耳多糖可预防血脂升高的原因可能是它,___________(填“促进”或“抑制”)了消化系统对高脂饲料的消化与吸收,使更多的脂类物质以___________的形式从肛门排出。
(3)有人提出“食用银耳可以治疗高血脂症”,根据文中信息,你认为这一提法是否合理并阐述理由:___________。
【答案】(1)①. 小肠 ②. 与a组相比,b、c和d组的银耳多糖相对表现粘度无明显变化,e组中银耳多糖相对表现粘度明显降低
(2)①. 高脂饲料 ②. 抑制 ③. 粪便##粪便脂
(3)样例:不合理,银耳多糖只能抑制健康小鼠消化系统对高脂饲料的消化与吸收,本实验未研究其是否能降低高血脂患者的血脂
合理,银耳多糖可降低消化系统对高脂饲料的消化与吸收,有助于治疗高血脂症
【分析】(1)小肠是消化道中最长的一段,是消化的主要器官。与其相适应的特点是:小肠很长,约5~6米;小肠内表面有许多皱联和小肠绒毛,使小肠的消化面积大大增加;小肠内有肠腺,分泌的肠液,胰腺分泌的胰液及肝脏分泌的胆汁都进入小肠,肠液和胰液含有多种消化酶,能消化多种食物;胆汁中不含消化酶,但能促进脂肪的消化,这些结构特点有利于小肠消化营养物质。
(2)在研究一种条件对研究对象的影响时,所进行的除了这种条件不同以外,其它条件都相同的实验,叫对照实验。
【详解】(1)①由分析可知,小肠是消化食物和吸收营养物质的主要场所,小肠中含有多种消化酶,如胰液和肠液中含有消化糖类、脂肪和蛋白质的酶,胆汁是肝脏分泌的。因此加入多种消化酶和胆汁等是模拟银耳多糖在小肠中的消化。
②加入淀粉酶模拟的是银耳多糖在口腔中的消化,可以看出银耳多糖没有被分解;加入蛋白酶模拟的是银耳多糖在胃中的消化,可以看出银耳多糖没有被分解;加入多种消化酶和胆汁是模拟的银耳多糖在胰腺肝中的消化,银耳多糖依然没有被分解,可得出银耳多糖几乎不能被人体消化。加入正常人的肠道菌群后,可以看出银耳多糖相对表观粘度显著降低,表示银耳多糖能被肠道菌群分解。
(2)①根据对照试验单一变量原则,该实验的变量为银耳多糖浓度的不同,因此第2组的饲料种类应该是高脂饲料,以跟第3、4、5组分别形成对照。
②根据实验2的结果可以看出,小鼠在食用高脂饲料后,粪便脂含量和血脂含量均明显升高。在服用了不同浓度的银耳多糖后,粪便脂含量显著升高,血脂含量显著降低,说明银耳多糖能抑制消化系统对高脂饲料的消化和吸收,使更多的脂类以粪便的形式排出,从而预防血脂升高。
(3)银耳对人体来说是有很多的好处的,它不仅营N1养丰富,并且对一些疾病还有一定的预防和治疗作用,银耳中含有丰富的膳食纤维,这种物质能够促进肠道蠕动,并且还可以减少脂肪和胆固醇的吸收,所以对于高血脂还有一定的改善和治疗作用。试管编号
实验处理
1号试管
2号试管
加入淀粉液
2毫升
2毫升
滴加碘液
2滴
2滴
加入唾液
A
施加心理压力后
受试者的唾液2毫升
温度条件
37℃
B
组别
饲料种类
粪便脂含量(mg/g)
血脂含量(mg/g)
1
普通饲料
30.54
2.09
2
?
90.34
2.51
3
高脂饲料+1%银耳多糖
120.72
2.32
4
高脂饲料+2%银耳多糖
130.63
211
5
高脂饲料+4%银耳多糖
136.49
2.06
[生物][期中]内蒙古通辽市科尔沁左翼中旗2023-2024学年七年级下学期期中试题(解析版): 这是一份[生物][期中]内蒙古通辽市科尔沁左翼中旗2023-2024学年七年级下学期期中试题(解析版),共24页。试卷主要包含了单项选择题,综合题等内容,欢迎下载使用。
内蒙古金霍洛旗2022-2023学年七年级下学期期末生物试题: 这是一份内蒙古金霍洛旗2022-2023学年七年级下学期期末生物试题,共3页。
内蒙古鄂尔多斯市第一中学伊金霍洛分校2023-2024学年七年级4月月考生物试卷(含答案): 这是一份内蒙古鄂尔多斯市第一中学伊金霍洛分校2023-2024学年七年级4月月考生物试卷(含答案),共8页。试卷主要包含了单选题,读图填空题等内容,欢迎下载使用。

