还剩13页未读,
继续阅读
新部编九年级下册语文第一学期期末测试卷
展开相关试卷
初中语文人教部编版(2024)九年级上册行路难其一一课一练:
这是一份初中语文人教部编版(2024)九年级上册行路难其一一课一练,共1页。
新部编九年级下册语文期中检测卷:
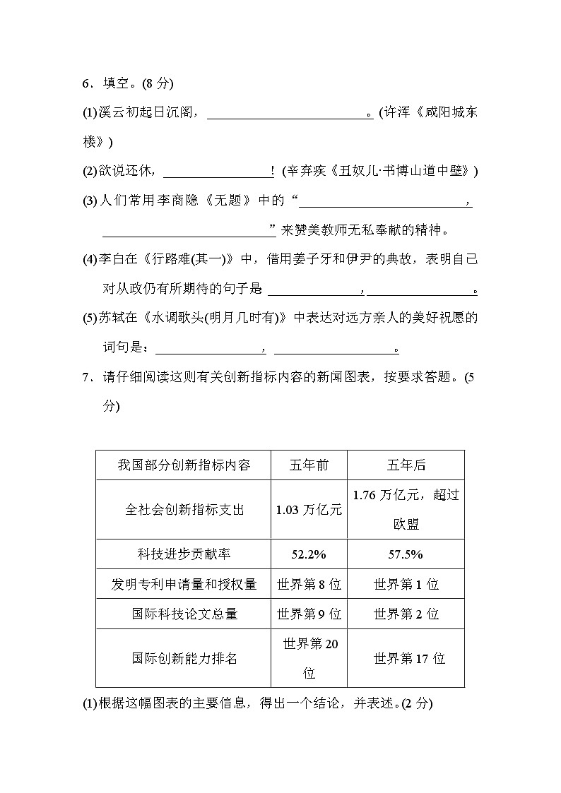
这是一份新部编九年级下册语文期中检测卷,共9页。试卷主要包含了积累运用,阅读理解,作文等内容,欢迎下载使用。
新部编九年级下册语文第一学期期中检测卷:
这是一份新部编九年级下册语文第一学期期中检测卷,共11页。试卷主要包含了积累与运用,阅读探究,作文等内容,欢迎下载使用。

