[生物]云南省昭通市市直中学2024~2025学年高二上学期第一次月考试题(有答案)
展开云南省昭通市市直中学2024-2025学年高二上学期第一次月考生物试题: 这是一份云南省昭通市市直中学2024-2025学年高二上学期第一次月考生物试题,共12页。试卷主要包含了吸烟有害健康,尽早戒烟有益健康等内容,欢迎下载使用。
湖南省常德市第一中学2024-2025学年高三上学期第一次月考生物试题(有答案): 这是一份湖南省常德市第一中学2024-2025学年高三上学期第一次月考生物试题(有答案),共5页。试卷主要包含了选择题,非选择题等内容,欢迎下载使用。
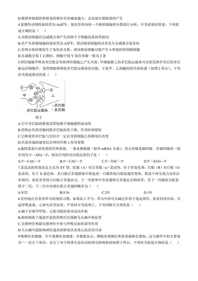
云南省昭通市市直中学2024-2025学年高二上学期第一次月考生物试题: 这是一份云南省昭通市市直中学2024-2025学年高二上学期第一次月考生物试题,文件包含昭通市市直中学2024年秋季学期高二年级第一次月考生物-试卷pdf、昭通市市直中学2024年秋季学期高二年级第一次月考生物-答案pdf等2份试卷配套教学资源,其中试卷共7页, 欢迎下载使用。

