- 第01讲 化学反应速率及其影响因素(讲义)(含答案) 2025年高考化学一轮复习讲练测(新教材新高考) 试卷 0 次下载
- 第01讲 化学反应速率及影响因素(课件)-2025年高考化学一轮复习讲练测(新教材新高考) 课件 0 次下载
- 第01讲 化学实验的常用仪器和基本操作(讲义)(含答案) 2025年高考化学一轮复习讲练测(新教材新高考) 试卷 0 次下载
- 第01讲 有机化合物的结构特点与研究方法(练习)(含答案) 2025年高考化学一轮复习讲练测(新教材新高考) 试卷 0 次下载
- 第01讲 有机化合物的结构特点与研究方法(讲义)(含答案) 2025年高考化学一轮复习讲练测(新教材新高考) 试卷 0 次下载
第01讲 化学实验的常用仪器和基本操作(练习)(含答案) 2025年高考化学一轮复习讲练测(新教材新高考)
展开题型一 仪器的识别与使用
1.下列仪器名称不正确的是( )
【答案】C
【解析】A项,根据图示,此仪器名称为干燥器,故A正确;B项,根据图示,此仪器名称为坩埚,故B正确;C项,根据图示,此仪器名称为泥三角,故C错误;D项,根据图示,此仪器名称为坩埚钳,故D正确。
2.进行下列实验操作时,仪器选用正确的是( )。
【答案】D
【解析】提取碘水中的碘应该用萃取的方法,用分液漏斗,A项错误;KMnO4 溶液有强氧化性,应该用酸式滴定管量取,B项错误;熔化NaOH固体不能用烧杯,应该用铁坩埚,C项错误;浓缩NaCl溶液用蒸发皿,D项正确。
3.某化学兴趣小组的同学做从海带灰中提取碘的实验探究,他们在各操作步骤中,主要仪器选用不正确的是( )
A.称取3.0 g左右的干海带——托盘天平
B.灼烧干海带至完全变成灰烬——坩埚
C.量取大约2.0 mL四氯化碳——5 mL量筒
D.用四氯化碳从氧化后的海带灰浸取液中提取碘——普通漏斗
【答案】D
【解析】托盘天平的精确度为0.1 g,可以用托盘天平称取3.0 g 左右的干海带,A正确;灼烧干海带要用坩埚,B正确;量取大约2.0 mL四氯化碳,用5 mL量筒符合该实验的精确度以及量程,C正确;萃取分液应选用分液漏斗,D不正确。
4.(2024·山东省菏泽市二模)下列实验操作或实验仪器的使用错误的是( )
A.用酸式滴定管量取10.00mL高锰酸钾溶液
B.容量瓶和分液漏斗使用前均需检查是否漏水
C.保存氯化亚铁溶液时,加入少量稀盐酸和铁粉
D.皮肤溅上液溴,立即用苯洗涤,然后用水冲洗
【答案】D
【解析】A项,高锰酸钾溶液具有强氧化性,且一般酸化使用,应用酸式滴定管量取,A正确;B项,容量瓶和分液漏斗均需要检查是否漏水后使用,B正确;C项,氯化亚铁具有还原性,且能水解,保存时加入铁粉防止氧化,加少量盐酸抑制其水解,C正确;D项,苯有毒,不能用苯洗去皮肤上的液溴,可用酒精洗,D错误;故选D。
题型二 仪器的组合或组装
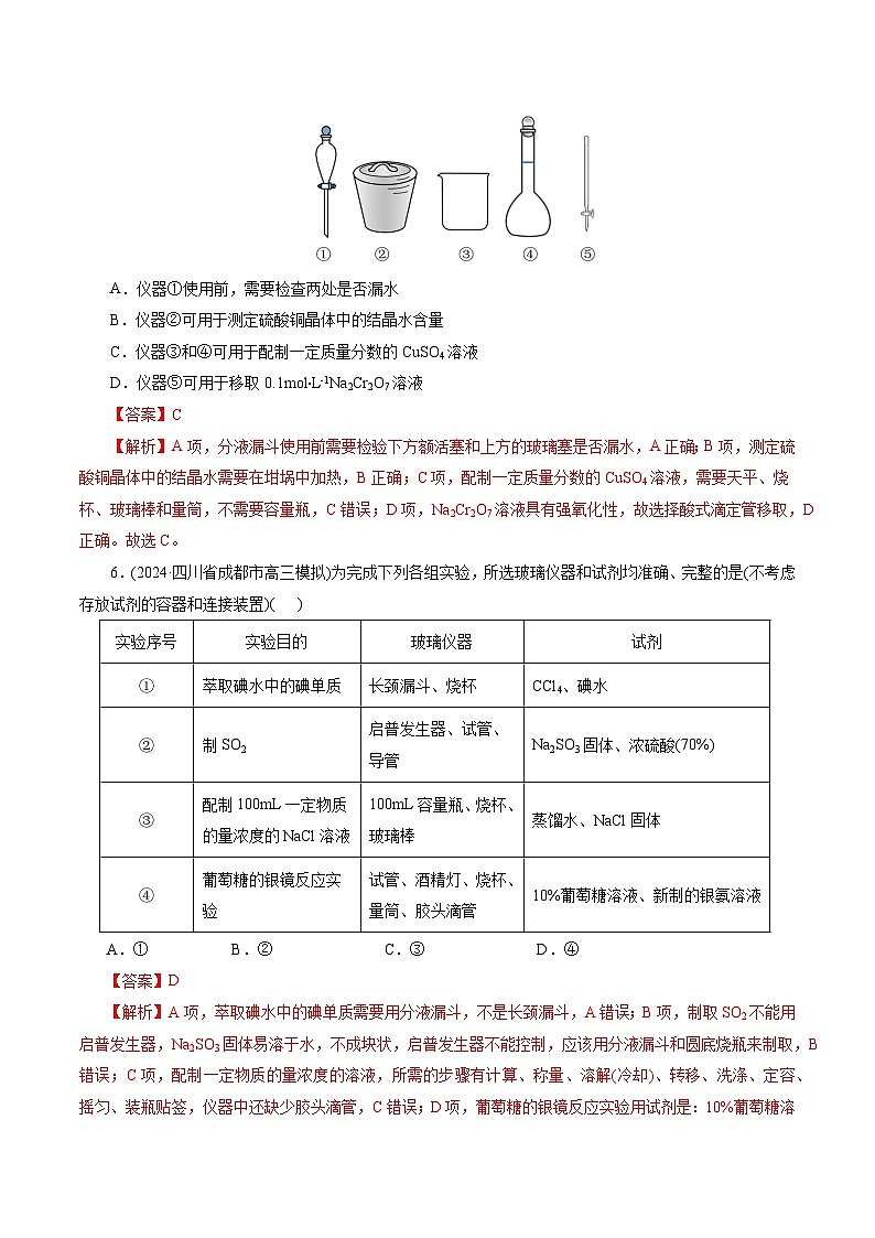
5.(2024·湖南省邵阳市三模)关于下列仪器使用的说法错误的是( )
A.仪器①使用前,需要检查两处是否漏水
B.仪器②可用于测定硫酸铜晶体中的结晶水含量
C.仪器③和④可用于配制一定质量分数的CuSO4溶液
D.仪器⑤可用于移取0.1ml⋅L-1Na2Cr2O7溶液
【答案】C
【解析】A项,分液漏斗使用前需要检验下方额活塞和上方的玻璃塞是否漏水,A正确;B项,测定硫酸铜晶体中的结晶水需要在坩埚中加热,B正确;C项,配制一定质量分数的CuSO4溶液,需要天平、烧杯、玻璃棒和量筒,不需要容量瓶,C错误;D项,Na2Cr2O7溶液具有强氧化性,故选择酸式滴定管移取,D正确。故选C。
6.(2024·四川省成都市高三模拟)为完成下列各组实验,所选玻璃仪器和试剂均准确、完整的是(不考虑存放试剂的容器和连接装置)( )
A.①B.②C.③D.④
【答案】D
【解析】A项,萃取碘水中的碘单质需要用分液漏斗,不是长颈漏斗,A错误;B项,制取SO2不能用启普发生器,Na2SO3固体易溶于水,不成块状,启普发生器不能控制,应该用分液漏斗和圆底烧瓶来制取,B错误;C项,配制一定物质的量浓度的溶液,所需的步骤有计算、称量、溶解(冷却)、转移、洗涤、定容、摇匀、装瓶贴签,仪器中还缺少胶头滴管,C错误;D项,葡萄糖的银镜反应实验用试剂是:10%葡萄糖溶液、新制的银氨溶液,用温水浴加热,所用仪器有试管、酒精灯、烧杯、量筒、胶头滴管,D正确;故选D。
7.用下列实验器材(夹持仪器省略),能够完成相应实验的是( )
【答案】D
【解析】A项,硫酸铜溶液的浓缩结晶,应加热蒸发水分,所需实验器材有酒精灯、蒸发皿、玻璃棒、铁架台、坩埚钳等,题目提供的实验器材无法完成该实验;B项,用盐酸除去硫酸钡中的少量碳酸钡,可用溶解、过滤、洗涤、干燥的方法进行分离除杂,所用实验器材有烧杯、玻璃棒、漏斗、滤纸、铁架台等,题目提供的实验器材无法完成该实验;C项,用固体氯化钠配制溶液,需要的实验器材有托盘天平、药匙、量筒、胶头滴管、烧杯、玻璃棒等,题目提供的实验器材无法完成该实验。
8.仅用下表提供的仪器(夹持仪器和试剂任选)不能达到相应实验目的的一组是( )
【答案】B
【解析】A项,制取乙酸乙酯的主要仪器为铁架台、试管和酒精灯,A项不选;B项,用浓溶液来配制一定浓度的稀溶液所需的仪器有量筒、烧杯、玻璃棒、容量瓶和胶头滴管,题中缺少量筒,B项选;C项,利用蒸发的方法从食盐水中获得NaCl晶体,需要的仪器有酒精灯、玻璃棒、蒸发皿,C项不选;D项,用盐酸除去BaSO4 中混有的少量BaCO3,需要的仪器有漏斗、烧杯、玻璃棒、胶头滴管、滤纸,D项不选;故选B。
9.为完成相应实验,实验器材(规格和数量不限)足够的一项是( )
【答案】D
【解析】A项,蒸发操作实验仪器还缺少蒸发皿,错误;B项,过滤装置中缺少漏斗、玻璃棒和滤纸,错误;C项,配制硫酸溶液,缺少量筒,错误;D项,做萃取实验,只用分液漏斗和烧杯,正确。
题型三 化学实验安全
10.(2024·山东省济南市三模)下列实验室废弃物处理得当的是( )
A.废弃的钠屑分批加入乙醇中溶解,再加水稀释、用酸中和后方可排放
B.向铜和浓硫酸反应后的废液中加水稀释、用碱中和后方可排放
C.用适量浓氨水清洗银镜反应后的试管可得到能循环使用的银氨溶液
D.废弃的白磷固体用纸包裹后直接放入垃圾桶中
【答案】A
【解析】A项,Na性质活泼,易与水剧烈反应,因此要先用乙醇与Na缓慢反应生成乙醇钠,再加水稀释,加酸中和至中性才可以排放,A正确;B项,废液中含有浓硫酸,因此稀释时应酸入水,即将废液倒入水中稀释,B错误;C项,试管中的银镜应用稀硝酸清洗,因为银溶于稀硝酸,C错误;D项,白磷着火点低,用此法处理易自燃,D错误。故选A。
11.(2024·湖北省普通高中高考钾题预测)实验安全及操作规范至关重要。下列叙述不正确的是( )
A.磷化钙、磷化铝等金属磷化物应放在干燥器中保存,并贴上红色标签
B.启普发生器是简易制气装置,但实验室制备乙炔时不可使用启普发生器
C.在实验室做有机实验时若突发有机溶剂着火,则应迅速用大量水灭火
D.用滴定管量取20.00mL酸性高锰酸钾溶液时应选用酸式滴定管
【答案】C
【解析】A项,磷化钙、磷化铝等金属磷化物遇水或酸都能强烈水解产生剧毒易燃的磷化氢气体,应放在干燥器中保存,并贴上红色标签,A正确;B项,实验室用碳化钙与水反应制备乙炔,碳化钙为粉末状固体,不能用启普发生器制备乙炔,B正确;C项,一般有机物溶剂与水不相溶,又比水轻,水浇上去后,溶剂还漂在水面上,扩散开来继续燃烧,故有机溶剂着火不能用水灭火,C错误;D项,酸性高锰酸钾溶液具有强氧化性,腐蚀橡胶,应选用酸式滴定管量取,D正确;故选C。
12.(2024•高三下·河北省沧州市八县联考)下列实验室药品的保存或实验安全应急措施错误的是( )
A.漂白粉要避光、密封保存在阴凉处
B.浓溴水沾在皮肤上,先用大量水冲洗,再用酒精擦拭
C.AgNO3溶液应当保存在棕色细口瓶中
D.浓硫酸沾到皮肤上,先用大量水冲洗,然后涂抹稀NaOH溶液
【答案】D
【解析】A项,漂白粉中的次氯酸钙在空气中容易与CO2、H2O反应生成HClO,HClO光照或加热条件下分解为HCl和O2从而变质失效,因此漂白粉需要避光、密封保存在阴凉处,A正确;B项,浓溴水沾在皮肤上,需要先用大量水冲洗,随后再用酒精擦拭,B正确;C项,硝酸银见光易分解,应保存在棕色试剂瓶中,且硝酸银为溶液,应该保存在细口瓶中,故硝酸银溶液保存在棕色细口瓶中,C正确;D项,浓硫酸沾到皮肤上,先用大量水冲洗,然后涂抹稀NaHCO3溶液,不能涂NaOH溶液,D错误;故选D。
13.(2024·重庆荣昌市高三模拟)实验室安全至关重要,下列做法正确的是( )
A.蒸发液体时液体体积不超过蒸发皿容积的,且要用玻璃棒搅拌
B.溶液不慎溅在皮肤上,先用大量水冲洗,再用的碳酸氢钠溶液冲洗
C.H2还原Fe3O4时,要先通一段时间氢气后再加热还原,最后还原铁粉在氢气气氛中冷却
D.蒸馏实验时忘记加碎瓷片,应停止加热,然后立即加入碎瓷片
【答案】C
【解析】A项,蒸发液体时液体体积不超过蒸发皿容积的,且要用玻璃棒搅拌,A错误;B项,NaOH溶液不慎溅在皮肤上,先用大量水冲洗,再涂抹一定浓度的硼酸溶液,B错误;C项,H2还原Fe3O4时,要先通一段时间氢气后再加热还原,为防止铁粉再次被氧化,最后还原铁粉需在氢气气氛中冷却,C正确;D项,蒸馏实验时忘记加碎瓷片,应停止加热,待冷却至室温后加入碎瓷片,D错误;故选C。
14.(2024·江西省部分学校高三适应性考试大联考)实验室安全至关重要。下列做法正确的是( )
A.误食钡盐,可通过服用碳酸钠溶液解毒
B.中学实验室中未用完的钠、钾、白磷等不宜放回原试剂瓶
C.取用液溴时,需戴手套和护目镜,在通风橱中进行
D.苯酚不慎沾到皮肤上时,先用抹布擦拭,再用65℃以上的水冲洗
【答案】C
【解析】A项,碳酸钡可溶于胃酸,误食钡盐不能通过服用纯碱溶液解毒,A错误;B项,钠、钾、白磷等物质,不能随意丢弃,未用完应放回原试剂瓶,B错误;C项,溴易挥发且有毒,取用液溴时,需戴手套和护目镜,在通风橱中进行,C正确;D项,65℃以上的水会导致烫伤,应先用酒精擦洗,再用温水冲洗,D错误;故选C。
15.安全是顺利进行实验及避免伤害的保障。下列实验操作正确但不是从实验安全角度考虑的是( )
A.操作①:使用稍浸入液面下的倒扣漏斗检验氢气的纯度
B.操作②:使用CCl4萃取溴水中的溴时,振荡后需打开活塞使漏斗内气体放出
C.操作③:吸收氨气或氯化氢气体并防止倒吸
D.操作④:用食指顶住瓶塞,另一只手托住瓶底,把瓶倒立,检查容量瓶是否漏水
【答案】D
【解析】A项,操作正确,不符合题意;B项,操作正确且打开活塞放出漏斗内气体,减小漏斗内气体压强,避免出现危险,不符合题意;C项,操作不正确,应把苯换成CCl4,水在上层才能防止倒吸,不符合题意;D项,操作正确但与安全无关,只是检查容量瓶是否漏水的具体操作,符合题意。
题型四 试剂的保存
16.下列试剂的保存方法正确的是( )。
A.溴化银通常保存在无色广口瓶中
B.钠常保存于无色广口瓶中,并可加适量CCl4液封
C.HF溶液通常密封于细口玻璃瓶中
D.Na2CO3溶液通常密封于带橡胶塞的细口瓶中
【答案】D
【解析】溴化银具有感光性,通常保存在棕色广口瓶中,A项错误;钠的密度比四氯化碳的小,会浮在四氯化碳的上面,金属钠应保存在煤油中,B项错误;氢氟酸能和二氧化硅反应,玻璃中含有二氧化硅,所以氢氟酸不能用玻璃瓶盛放,C项错误;Na2CO3溶液水解呈碱性,通常密封于带橡胶塞的细口瓶中,D项正确。
17.下列盛放试剂的方法正确的是( )
A.氢氟酸或浓硝酸存放在带橡胶塞的棕色玻璃瓶中
B.汽油或煤油存放在带橡胶塞的棕色玻璃瓶中
C.碳酸钠溶液或氢氧化钙溶液存放在配有磨口塞的棕色玻璃瓶中
D.氯水或硝酸银溶液存放在配有磨口塞的棕色玻璃瓶中
【答案】D
【解析】A项,氢氟酸会与玻璃的成分二氧化硅反应,浓硝酸会腐蚀(氧化)橡胶塞,错误;B项,汽油或煤油会使橡胶塞溶胀,错误;C项,由于碳酸钠溶液或氢氧化钙溶液呈碱性,会与玻璃的成分二氧化硅反应,且二者见光不分解,不用放于棕色瓶中,错误;D项,氯水或硝酸银溶液存放时,为防止氯水腐蚀(氧化)橡胶塞,应用磨口塞,为了避免硝酸银见光分解,应存放在棕色玻璃瓶中,正确。
18. 实验室保存下列试剂,其中保存方法和理由描述都正确的是( )
【答案】A
【解析】B项,液溴为防止挥发,放在棕色细口瓶中,错误;C项,浓硝酸放在棕色细口瓶中,错误;D项,烧碱放在橡皮塞的试剂瓶中,错误。
题型五 装置型化学实验基本操作判断
19.(2024·江西省宜春市三模)实验是化学的基本方法,它的学习功能是难以代替的,下列实验能达到实验目的的是( )
A.用装置甲蒸发MgSO4溶液制备少量硫酸镁晶体
B.装置乙中溴水逐渐褪色,能说明生成乙烯
C.装置丙测定苯甲酸在一定温度下的溶解度
D.装置丁制备少量氢氧化亚铁,并观察其颜色
【答案】B
【解析】A项,由于硫酸难挥发,因此蒸发MgSO4溶液可以制备少量硫酸镁晶体,但该操作应该在蒸发皿(带有尖嘴)中进行,正确的装置图为,A错误;B项,溴乙烷消去反应生成的乙烯中混有乙醇杂质,但是乙醇不能使溴水褪色,对该实验不造成干扰,因此将装置乙中溴乙烷消去反应的产物直接通入溴水,溴水逐渐褪色,能说明生成乙烯,B正确;C项,测定苯甲酸在一定温度下的溶解度时,温度计应该位于苯甲酸溶液中,C错误;D项,止水夹A关闭时,不能将硫酸亚铁溶液导入NaOH溶液中,因此该装置无法制备少量氢氧化亚铁,并观察其颜色。正确的装置图应该是,打开左侧止水夹A,用生成的氢气排尽装置中的空气;关闭止水夹A、将生成的硫酸亚铁溶液导入右侧三颈烧瓶中,从而生成氢氧化亚铁沉淀,D错误;故选B。
20.(2024·江西省九江市三模)化学是以实验为基础的科学,下列有关实验设计能达到目的的是( )
【答案】C
【解析】A项,甲烷与氯气在强光作用下会爆炸,A错误;B项,浓盐酸和漂白粉反应得到氯气,氯气能将氯化亚铁氧化为氯化铁,得到的氯化铁溶液中仍会溶解有氯气,氯气和氯化铁都能将碘离子氧化为碘单质,故该实验不能达到实验目的,B错误;C项,溴乙烷消去反应得到的气体中含乙醇,通过水后乙醇被吸收,高锰酸钾可以验证乙烯的性质,C正确;D项,使用长颈漏斗时装置与大气相连,无法测定单位之间内产生气体的体积,不能达到实验目的,D错误;故选C。
21.(2024·辽宁省大连市二模)实验是探究化学过程的重要途径。下列装置能达到相应目的的是( )
【答案】C
【解析】A项,制备Fe(OH)3胶体时应向沸腾的蒸馏水中逐滴滴加饱和氯化铁溶液,继续煮沸至液体呈红褐色,不能用自来水,A错误;B项,NO2能与水反应,3NO2+H2O=2HNO3+NO,所以该装置不能测量NO2气体的体积,B错误;C项,钠的性质非常活泼,随意丢弃易发生事故,实验室中剩余的钠要放回试剂瓶,钠的密度大于煤油,可放回盛装煤油的试剂瓶中,C正确;D项,氯化铵受热易分解生成氨气和氯化氢,遇冷后氨气和氯化氢又重新化合生成氯化铵,碘易升华,加热碘和氯化铵固体的固体混合物后,升华的碘遇冷重新变为固体,所以不能用该方法分离碘和氯化铵固体,D错误;故选C。
题型六 表格型简单实验设计与评价
22.(2024·浙江省北斗星盟高三联考)探究CH3COOH及相关化合物的性质,下列方案设计、现象、结论都正确的是( )
【答案】D
【解析】A项,应该测定相同温度下等浓度的NaNO2溶液和CH3COONa溶液的pH,才能比较酸性强弱,A错误;B项,醋酸电离吸热,故CH3COOH溶液与氢氧化钠溶液反应放出的热量少,故ΔH1>ΔH2,B错误; C项,CH3COONH4是弱酸弱碱盐,促进水的电离,NaCl为强酸强碱盐,对水的电离无影响,二者水的电离程度不相同,C错误;D项,常温下,将苯与醋酸混合后体积增大,说明混合过程中削弱了分子间的氢键,且苯与分子间的作用弱于氢键,导致分子间距离增大,从而使体积变大,D正确;故选D。
23.(2024·浙江省宁波市镇海中学高三模拟)探究铜及其化合物的性质,下列方案设计、现象和结论都正确的是( )
【答案】B
【解析】A项,向5mL浓度均为0.1ml·L-1的MgCl2、CuCl2混合溶液中加入3mL0.5ml·L-1NaOH溶液,氢氧根与铜离子生成蓝色氢氧化铜沉淀的同时氢氧根过量也能与镁离子生成白色氢氧化镁沉淀,不能说明对应难溶物的溶度积大小,A错误;B项,硫酸铜粉末溶解后四水合铜离子显蓝色,加足浓氨水后得到深蓝色溶液生成四氨合铜离子,氨分子结合铜离子能力强于水分子,B正确;C项,将铜和浓硫酸反应后的混合物倒入盛有稀盐酸、BaCl2混合溶液的烧杯中产生大量白色沉淀不能说明铜和浓硫酸反应后有硫酸剩余,因为产物硫酸铜中也含有硫酸根离子,C错误;D项,未打磨的铝条表面有一层氧化铝薄膜,深入硫酸铜溶液不反应,D错误;故选B。
24.(2024·浙江省绍兴市第一中学高三首考模拟)探究钠及其化合物的性质,下列方案设计、现象和结论都正确的是( )
【答案】C
【解析】A项,若金属钠未燃烧完全,该固体粉末可能为Na2O2和Na的混合物,A错误;B项,升高温度,促进CH3COONa的水解,溶液中c(OH-) 增大,B错误;C项,NaHCO3和NaAlO2反应生成白色沉淀,反应的离子方程式为HCO3-+AlO2-+H2O=CO32-+ Al(OH)3↓,说明AlO2-结合H+的能力强于CO32-,C正确;D项,测定中和热时,为减少热量损失,需将稀NaOH溶液一次性快速倒入到盛有稀HCl的内筒中,D错误;故选C。
25.(2024·浙江省温州市普通高中高三下学期第二次适应性考试)根据实验目的设计方案并进行实验,观察到相关现象,其中设计和结论均合理的是( )
【答案】B
【解析】A项,酸性溶液中硝酸根离子能氧化碘离子,溶液变蓝,不能证明氧化性:Fe3+>I2,故A错误;B项,常温,测定0.1ml/LC2H5ONa溶液的pH=13,可知C2H5O-水解显碱性,则结合H+能力:C2H5O->OH-,故B正确;C项,加热后溶液为黄绿色,可知升高温度使[Cu(H2O)4]2++4Cl- [CuCl4]2-+4H2O正向移动,则降低温度平衡逆向移动,故C错误;D项,AgCl、Ag2CrO4的沉淀类型不同,由实验操作和现象,不能证明Ksp:AgCl<Ag2CrO4,故D错误;故选B。
26.(2024·浙江省金丽衢十二校高三下学期第二次联考)下列方案设计、现象和结论不正确的是( )
【答案】C
【解析】A项,FeCl3溶液中含有Fe3+,溶液显黄色,向稀盐酸和FeCl3的混合溶液中,加入NaCl固体,NaCl固体溶解,溶液中Cl-浓度进一步增大,溶液变为亮黄色,说明在高浓度Cl-的条件下Fe3+与Cl-反应产生了FeCl4-,FeCl4-能够存在于高难度的Cl-的溶液中,说明此时FeCl4-稳定,A正确;B项,向2 mL0.1 ml/L KI溶液滴加2滴0.1 ml/L硝酸银,二者反应产生AgI黄色沉淀,此时溶液中I-过量,然后再滴加2滴0.1 ml/L的K2S溶液,看到沉淀又转化为黑色,说明在其中含有少量AgI电离产生的Ag+,Ag+与S2-反应产生Ag2S黑色沉淀,因此可以说明溶度积常数:Ksp (AgI)>Ksp (Ag2S),B正确;C项,酚羟基遇FeCl3溶液显紫色,但显色反应要在中性或弱酸性溶液中进行,要证明乙酰水杨酸中存在酯基,可以向乙酰水杨酸中滴入稀硫酸,加热,冷却后滴加FeCl3溶液,无现象,再向溶液中逐滴滴加Na2CO3溶液,中和硫酸,使溶液呈现中性或弱酸性,振荡,这时看到溶液显紫色,说明溶液中含有酯基水解产生的酚羟基,从而证明水杨酸中含有酯基,C错误;D项,分别向MgCl2>AlCl3溶液中滴加足量的NaOH溶液,MgCl2反应产生Mg(OH)2白色沉淀,AlCl3溶液中首先反应产生Al(OH)3白色沉淀,后当碱溶液过量时,反应产生的白色沉淀又溶解,反应变为可溶性NaAlO2,说明碱性:Mg(OH)2>Al(OH)3,则证明了元素的金属性:Mg>Al,D正确;故选C。
1.(2024·湖南省北师联盟高三三模)下列有关实验室仪器和试剂的使用说法错误的是( )
A.进行钾与水反应的实验,可用培养皿代替小烧杯
B.实验室使用试管和烧瓶加热液体时,所盛液体体积应介于其容积的之间
C.制备硝基苯时用到的混酸,可通过将浓硫酸缓缓注入浓硝酸中获得
D.用苯进行萃取溴水中的溴的实验时,振荡后打开分液漏斗的活塞及时放气
【答案】B
【解析】A项,钾与水反应的实验很剧烈,应该在敞口容器中进行,所以可以使用培养皿代替小烧杯,A正确;B项,使用试管加热液体时,液体体积不得超过其容积的三分之一,B错误;C项,浓硫酸与浓硝酸混合时,应将浓硫酸缓缓注入浓硝酸中,并不断搅拌,C正确;D项,用苯进行萃取溴水中的溴的实验时,由于振荡过程中有机溶剂气化会使漏斗中压强增大,故应及时放气,D正确;故选B。
2.(2024·浙江省义乌中学选考模拟)下列有关实验基本操作不能达到目的的是( )
A.配制10% CuSO4溶液:称取5.0 g CuSO4·5H2O,加入27.0 g水,搅拌溶解
B.在实验室中,采用加热氯酸钾和二氧化锰混合物的方法制取氧气,通过溶解、过滤、洗涤、干燥的方法从反应产物中得到二氧化锰
C.可以用酒精灯、玻璃棒、坩埚、泥三角这些仪器从食盐水中获取NaCl晶体
D.配制100 mL 1 ml·L-1的Na2CO3溶液可将固体放于天平左盘称其质量
【答案】C
【解析】5.0 g CuSO4·5H2O中所含CuSO4的质量为5.0 g×eq \f(160,250)=3.2 g,加入27.0 g水,所得溶液的溶质质量分数=eq \f(3.2 g,5.0 g+27.0 g)×100%=10%,故A正确;氯酸钾和二氧化锰混合加热后,氯酸钾分解成氯化钾和氧气,二氧化锰不反应且不溶于水,因此将反应后混合物溶解、过滤、洗涤、干燥后可得到二氧化锰,故B正确;从食盐水中获取NaCl晶体需要通过蒸发结晶的方法,蒸发需用到蒸发皿,故C错误;托盘天平使用时需遵循“左物右码”,所需药品在左盘中称量,故D正确。
3.(2024·河北省普通高中学业水平选择性考试冲刺卷)下列实验设计和操作均正确且能达到实验目的的是( )
【答案】C
【解析】A项,金属导热速度太快,不能使用金属搅拌器,应该使用环形玻璃搅拌器,A不合题意;B项,实验室制氨气时试管口应该向下倾斜,且收集氨气的导管应该插入试管底部,B不合题意;C项,将CaCl2溶液蒸发结晶可以制无水氯化钙,C符合题意;D项,已知乙酸易挥发,图示装置由于通入苯酚钠溶液中的CO2中含有乙酸,无法验证碳酸酸性强于苯酚,D不合题意;故选C。
4.(2024·贵州省黔南州高三二模考试)下列实验操作、装置和试剂均正确并能达到实验目的的是( )
【答案】A
【解析】A项,白磷是易燃物,且着火点很低,在空气中容易自燃,因白磷不溶于水,密度比水大,可用水液封将白磷隔绝空气,防止其自燃,A符合题意;B项,H2O2在MnO2催化下产生的O2将从长颈漏斗逸出,不能测定H2O2的分解速率,应将长颈漏斗换成分液漏斗,B不符合题意;C项,酸性KMnO4溶液应用酸式滴定管盛装,不能用碱式滴定管盛装,C不符合题意;D项,将浓盐酸滴入浓硫酸中,浓硫酸放出的热量迅速积聚,可能会导致局部温度急剧升高,引起液体飞溅等危险情况,不仅无法安全有效地制取氯气,还可能造成安全事故,D不符合题意;故选A。
5.(2024·四川省成都市高三二诊)下列实验装置或实验设计能达到相应实验目的的是( )
【答案】C
【解析】A项,含有少量稀盐酸的氯化铝溶液应在蒸发皿中进行蒸发浓缩,不能在坩埚中进行,故A 错误;B项,氢氧化钠溶液与醋酸溶液反应生成醋酸钠和水,醋酸钠是强碱弱酸盐,在溶液中水解使溶液呈碱性,所以用氢氧化钠溶液测定醋酸溶液的浓度时应选用酚酞溶液做指示剂,不能选用甲基橙做指示剂,否则无法达到测定醋酸溶液的浓度的实验目的,故B错误;C项,由图可知,该实验的目的是,探究探究其他条件相同时,温度对化学反应速率的影响,故C正确;D项,测定稀硫酸和氢氧化钡溶液中和反应的反应热时,应用玻璃搅拌棒以减少热量损失,使用纯铜搅拌棒会造成热量散失,导致测定误差,故D错误;故选C。
6.(2024·浙江省台州市高三下学期第二次教学质量评估)根据实验目的,下列实验方案、现象和结论都正确的是( )
【答案】C
【解析】A项,分别测酸和碱的起始温度求平均值,然后先加盐酸,再迅速倒入氢氧化钠溶液并用环形玻璃搅拌棒搅拌,测定最高温度,A错误;B项,FeCl3溶液和CuSO4溶液,除阳离子不同外,阴离子也不同,也可能是阴离子对双氧水的分解有影响,B错误;C项,饱和氯化钠溶液使蛋白质发生盐析,盐析为可逆过程,浓硝酸使蛋白质发生变性,为不可逆过程,C正确;D项,在Fe(SCN)3溶液中,加入足量NaCl固体,平衡不移动,溶液红色几乎不变,D错误;故选C。
7.(2024·福建省龙岩市高三模拟)下列实验探究方案能达到探究目的的是( )
【答案】B
【解析】A项,羟基、碳碳双键均具有还原性,可以使高锰酸钾褪色,A错误;B项,[Cu(H2O)4]2+为蓝色,[CuCl4]2−为黄绿色,向CuSO4溶液中加入少量NaCl固体,振荡,溶液由蓝色变为黄绿色说明[CuCl4]2−配位键稳定性大于[Cu(H2O)4]2+,B正确;C项,溶液会由橙色为黄色,因为溶液中存在平衡Cr2O7 2-+H2O2CrO42-+2H+,加碱消耗掉氢离子,平衡向右移动,重铬酸根是橙色,铬酸根是黄色,C错误;D项,因盐酸具有挥发性,故碳酸钠中滴入浓盐酸,生成二氧化碳气体中混有HCl气体,碳酸与HCl均可以与苯酚钠反应生成苯酚,D错误;故选B。
8.(2024·浙江省宁波市十校高三二模联考)根据实验目的设计方案并进行实验,观察到相关现象,下列方案设计、结论均正确的是( )
【答案】D
【解析】A项,将金属Na、Ca分别切成体积相等的颗粒,投入蒸馏水中,分别发生反应:2Na+2H2O=2NaOH+H2↑;Ca+2H2O=Ca(OH)2+H2↑,由于NaOH易溶于水,会迅速扩散到溶于中,反应继续进行;而Ca(OH)2微溶水,反应产生Ca(OH)2覆盖在金属表面,阻止反应的进行,导致Ca与水的反应速率比Na与H2O反应的缓慢,因此不能比较金属Na、Ca的金属性强弱,A不符合题意;B项,AlCl3固体溶于水,AlCl3电离产生Al3+、Cl-,由于溶液中有自由移动的离子,因此能够导电,但不能判断其物质中含有离子键,B不符合题意;C项,浓硝酸具有不稳定性,在加热时会发生分解反应:4HNO32H2O+4NO2↑+O2↑,反应产生的NO2也会产生红棕色气体,而不能证明C与浓硝酸反应产生NO2,C不符合题意;D项,分别向丙烯酸乙酯(CH2=CHCOOCH2CH3)和α-氰基丙烯酸乙酯[CH2=C(CN)COOCH2CH3]中滴入水,前者无明显现象,后者快速固化,说明氰基活化双键,使其更易发生加聚反应,产生高聚物,可以用于探究有机物中官能团之间的影响,D正确;故选D。
9.(2024·浙江省杭州市高三下学期二模)根据实验目的设计方案并进行实验,观察到相关现象,方案设计或结论不正确的是( )
【答案】B
【解析】A项,测定0.1ml·L-1的NH4F和CH3COONH4溶液pH,由于F-和醋酸根离子水解均产生氢氧根,前者pH小,说明醋酸根离子水解程度更大,故A正确;B项,应在等物质的量浓度的FeCl2和FeCl3的混合溶液中滴加足量KSCN溶液,来验证Fe2+、Fe3+结合SCN-的能力,若溶液变红,说明结合SCN-能力:Fe3+>Fe2+,若溶液不变色,说明结合SCN-能力:Fe3+<Fe2+,故B错误;C项,还原性:I->Br->Cl-,因此最低c(H+)顺序:KCl>KBr>KI,说明c(H+)浓度越大,MnO2氧化性越强,故C正确;D项,AlO2-水解产生Al(OH)3,促进HCO3-的电离产生H+,二者产生Al(OH)3沉淀和CO32-,从而证明结合H+能力:CO32-<AlO2-,故D正确;故选B。
1.(2023•全国乙卷,9)下列装置可以用于相应实验的是( )
【答案】D
【解析】A项,Na2CO3固体比较稳定,受热不易分解,所以不能采用加热碳酸钠的方式制备二氧化碳,A错误;B项,乙醇和乙酸是互溶的,不能采用分液的方式分离,应采用蒸馏来分离,B错误;C项,二氧化硫通入品红溶液中,可以验证其漂白性,不能验证酸性,C错误;D项,测量氧气体积时,装置选择量气筒,测量时要恢复到室温,两边液面高度相等,D正确;故选D。
2. (2023•浙江省6月选考,5)下列说法正确的是( )
A.图①装置可用于制取并收集氨气
B.图②操作可排出盛有KMnO4溶液滴定管尖嘴内的气泡
C.图③操作俯视刻度线定容会导致所配溶液浓度偏大
D.图④装置盐桥中阳离子向ZnSO4溶液中迁移
【答案】C
【解析】A项,氯化铵受热分解生成氨气和氯化氢,遇冷又化合生成氯化铵,则直接加热氯化铵无法制得氨气,实验室用加热氯化铵和氢氧化钙固体的方法制备氨气,故A错误;B项,高锰酸钾溶液具有强氧化性,会腐蚀橡胶管,所以高锰酸钾溶液应盛放在酸式滴定管在,不能盛放在碱式滴定管中,故B错误;C项,配制一定物质的量浓度的溶液时,俯视刻度线定容会使溶液的体积偏小,导致所配溶液浓度偏大,故C正确;D项,由图可知,锌铜原电池中,锌电极为原电池的负极,铜为正极,盐桥中阳离子向硫酸铜溶液中迁移,故D错误;故选C。
3.(2023•辽宁省选择性考试,13)某小组进行实验,向10mL蒸馏水中加入0.4gI2,充分振荡,溶液呈浅棕色,再加入0.2g锌粒,溶液颜色加深;最终紫黑色晶体消失,溶液褪色。已知I3-(aq)为棕色,下列关于颜色变化的解释错误的是( )
【答案】D
【解析】A项,向10mL蒸馏水中加入0.4gI2,充分振荡,溶液呈浅棕色,说明I2的浓度较小,因为I2在水中溶解度较小,A项正确;B项,已知I3-(aq)为棕色,加入0.2g锌粒后,Zn与I2反应生成ZnI2,生成的I-与I2发生反应I-+I2I3-,生成I3-使溶液颜色加深,B项正确;C项,I2在水中存在溶解平衡I2(s)I2(aq),Zn与I2反应生成的I-与I2(aq)反应生成I3-,I2(aq)浓度减小,上述溶解平衡向右移动,紫黑色晶体消失,C项正确;D项,最终溶液褪色是Zn与有色物质发生了化合反应,不是置换反应,D项错误;故选D。
4.(2022•全国甲卷,13)根据实验目的,下列实验及现象、结论都正确的是( )
【答案】C
【解析】A项,CH3COONH4中NH4+水解,NH4++H2ONH3·H2O+H+,会消耗CH3COO-水解生成的OH-,测定相同浓度的CH3COONH4和NaHCO3溶液的pH,后者大于前者,不能说明Kh(CH3COO-)<Kh(HCO3-),A错误;B项,浓盐酸也能与KMnO4发生反应,使溶液紫色褪去,B错误;C项,K2CrO4中存在平衡2 CrO42-(黄色)+2H+Cr2O72- (橙红色)+H2O,缓慢滴加硫酸,H+浓度增大,平衡正向移动,故溶液黄色变成橙红色,C正确;D项,乙醇和水均会与金属钠发生反应生成氢气,故不能说明乙醇中含有水,D错误;故选C。
5.(2022•江苏卷,11)室温下,下列实验探究方案不能达到探究目的的是( )
【答案】D
【解析】A项,向盛有FeSO4溶液的试管中滴加几滴KSCN溶液,无现象,振荡,再滴加几滴新制氯水,溶液变为红色,亚铁离子被新制氯水氧化,说明Fe2+具有还原性,A正确;B项,向盛有SO2水溶液的试管中滴加几滴品红溶液,品红溶液褪色,振荡,加热试管,溶液又恢复红色,说明SO2具有漂白性, B正确;C项,向盛有淀粉-KI溶液的试管中滴加几滴溴水,振荡,溶液变为蓝色,说明Br2的氧化性比I2的强,C正确;D项,用pH计测量醋酸、盐酸的pH用以证明CH3COOH是弱电解质时,一定要注明醋酸和盐酸的物质的量浓度相同,D错误。故选D。
6.(2022·浙江省1月选考,25)下列方案设计、现象和结论有不正确的是( )
【答案】D
【解析】A项,二氧化硫具有还原性,酸性KMnO4稀溶液具有氧化性,两者发生氧化还原反应生成无色的Mn2+,若溶液不变色,说明空气中不含二氧化硫,A正确;B项,涂改液与KOH溶液混合加热可得KCl于溶液中,取上层清液,硝酸酸化,加入硝酸银溶液,出现白色沉淀,证明有氯元素存在,B正确;C项,甘油能够与新制的Cu(OH)2悬浊液反应生成绛蓝色溶液,所以可用新制的Cu(OH)2悬浊液检验甘油,C正确;D项,亚硝酸钠在酸性条件下具有氧化性,滴加含淀粉的酸性KI溶液,生成了碘单质,反应的离子方程式为:2NO2-+2I-+4H+═2NO+I2+2H2O,该实验没有酸化,D错误;故选D。
7.(2021•浙江6月选考,25)下列方案设计、现象和结论都正确的是( )
【答案】D
【解析】A项,乙醇在140℃,浓硫酸的作用下,会发生分子间脱水,而不发生消去反应,A项不符合题意;B项,乙酰水杨酸中没有酚羟基,水杨酸中酚羟基,酚羟基可以与FeCl3溶液显紫色,但是生成络合物,所以不会有沉淀,B项不符合题意;C项,如果金属钠没有完全燃烧,剩余的金属钠与水反应也可以生成氢气,C项不符合题意;D项,加入稀盐酸,亚硫酸根离子会转化为二氧化硫气体,加入氯化钡生成的沉淀只能是硫酸钡沉淀,可以说明样品已经变质,D项符合题意;故选D。
8.(2021·河北卷,3)下列操作规范且能达到实验目的的是( )
【答案】A
【解析】用NaOH标准溶液测定醋酸浓度时,NaOH标准溶液放于碱式滴定管中,醋酸放于锥形瓶中,由于二者反应生成的CH3COONa溶液显碱性,故用酚酞做指示剂,A符合题意;中和热测定时大、小烧杯口应相平,减小热量损失,B不符合题意;不能在容量瓶中稀释浓硫酸,C不符合题意;分液时,分液漏斗管口应紧靠烧杯内壁,D不符合题意。
9.(2021•天津卷,6)进行下列实验操作时,选用仪器正确的是( )
【答案】D
【解析】A项,提取碘水中的碘应该用萃取的方法,用分液漏斗,A错误;B项,KMnO4溶液有强氧化性,应该用酸式滴定管,B错误;C项,玻璃中的二氧化硅可以和NaOH反应,故熔化时不能用玻璃烧杯,C错误;D项,浓缩NaCl溶液应该用坩埚,D正确;故选D。
10.(2021•山东卷,3)关于下列仪器使用的说法错误的是( )
A.①、④不可加热B.②、④不可用作反应容器
C.③、⑤可用于物质分离D.②、④、⑤使用前需检漏
【答案】A
【解析】①是锥形瓶,②是酸式滴定管,③是蒸馏烧瓶,④是容量瓶,⑤是梨形分液漏斗。A项,锥形瓶可以加热,但需要加石棉网,容量瓶不能加热,A项符合题意;B项,酸式滴定管用于量取一定体积的溶液,容量瓶只能用于配制一定物质的量浓度的溶液,都不能作反应容器,B项不符合题意;C项,蒸馏烧瓶用于蒸馏操作,分离相互溶解的液体,分液漏斗用于分液操作,分离相互不溶解的液体,两者均可用于物质分离,C项不符合题意;D项,酸式滴定管带有旋塞、容量瓶带有瓶塞、分液漏斗带有瓶塞和旋塞,使用前均需检查是否漏水,D项不符合题意;故选A。
11.(2021•山东卷,11)为完成下列各组实验,所选玻璃仪器和试剂均准确、完整的是(不考虑存放试剂的容器) ( )
【答案】AB
【解析】A项,配制100mL一定物质的量浓度的NaCl溶液的步骤为:计算、称量、溶解、转移、洗涤、定容、摇匀等,需要的仪器有:托盘天平、药匙、烧杯、量筒、玻璃棒、100mL容量瓶、胶头滴管等,选项中所选玻璃仪器和试剂均准确,A符合题意;B项,往烧杯中加入适量蒸馏水并加热至沸腾,向沸水滴加几滴饱和氯化铁溶液,继续煮沸至溶液呈红褐色停止加热,得到氢氧化铁胶体,所选玻璃仪器和试剂均准确,B符合题意;C项,用标准稀盐酸溶液滴定待测氢氧化钠溶液可测定出氢氧化钠的浓度,取待测液时需选取碱式滴定管,酸式滴定管则盛装标准盐酸溶液,所以所选仪器还应有碱式滴定管,C不符合题意;D项,制备乙酸乙酯时需要用浓硫酸作催化剂和吸水剂,所选试剂中缺少浓硫酸,D不符合题意;故选AB。
目录
01 模拟基础练
【题型一】 仪器的识别与使用
【题型二】仪器的组合或组装
【题型三】化学实验安全
【题型四】试剂的保存
【题型五】装置型化学实验基本操作判断
【题型六】表格型简单实验设计与评价
02 重难创新练
03 真题实战练
提取碘水中的碘
量取一定体积的KMnO4溶液
熔化NaOH固体
浓缩NaCl溶液
A
B
C
D
实验序号
实验目的
玻璃仪器
试剂
①
萃取碘水中的碘单质
长颈漏斗、烧杯
CCl4、碘水
②
制SO2
启普发生器、试管、导管
Na2SO3固体、浓硫酸(70%)
③
配制100mL一定物质的量浓度的NaCl溶液
100mL容量瓶、烧杯、玻璃棒
蒸馏水、NaCl固体
④
葡萄糖的银镜反应实验
试管、酒精灯、烧杯、量筒、胶头滴管
10%葡萄糖溶液、新制的银氨溶液
实验器材
相应实验
A
烧杯、玻璃棒、蒸发皿
硫酸铜溶液的浓缩结晶
B
烧杯、玻璃棒、滤纸
用盐酸除去硫酸钡中的少量碳酸钡
C
烧杯、胶头滴管、托盘天平
用固体氯化钠配制0.5ml·L-1的溶液
D
烧杯、胶头滴管、分液漏斗
用溴水和CCl4除去NaBr溶液中的少量NaI
选项
实验目的
仪器
A
制取乙酸乙酯
试管、酒精灯
B
用浓硫酸配制250mL一定浓度的硫酸溶液
250mL容量瓶、烧杯、玻璃棒、胶头滴管
C
从食盐水中获得NaCl晶体
酒精灯、玻璃棒、蒸发皿
D
用盐酸除去BaSO4中混有的少量BaCO3
漏斗、烧杯、玻璃棒、胶头滴管、滤纸
相应实验
实验仪器和用品(夹持装置省略)
A
氯化钠溶液的蒸发结晶
烧杯、玻璃棒、酒精灯
B
用盐酸除去硫酸钡中的少量碳酸钡
烧杯、胶头滴管
C
配制0.5 ml·L-1的硫酸溶液
烧杯、玻璃棒、胶头滴管、容量瓶
D
用CCl4萃取溴水中的溴
分液漏斗、烧杯
选项
试剂
保存方法
理由
A
钠
保存在煤油中
防止与空气中水、氧气接触发生反应
B
液溴
密封保存在细口瓶中
防止升华
C
浓硝酸
密封保存在铁质容器中
避免见光分解
D
烧碱
存放在带有磨口玻璃塞的广口瓶中
防止与空气中氧气接触被氧化
A
B
探究CH4与Cl2的取代反应
验证氧化性:Cl2>Fe2+>I2
C
D
验证溴乙烷发生消去反应后有机产物的性质
定量测定化学反应速率
A.制备Fe(OH)3胶体
B.测量NO2气体的体积
C.将剩余钠放回试剂瓶
D.分离碘和氯化铵固体
实验方案
现象
结论
A
用试纸分别测定:①NaNO2溶液;②CH3COONa溶液
pH:①②
Ka(HNO2)<Ka(CH3COOH)
B
用溶液分别与等体积等浓度CH3COOH溶液、盐酸反应,测得反应热依次为ΔH1、ΔH2
反应热:ΔH1<ΔH2
CH3COOH(aq)H+(aq)+ CH3COO-(aq) ΔH>0
C
常温下,分别测定浓度均为1ml·L-1的CH3COONH4溶液和NaCl溶液的
均等于7
常温下,1ml·L-1的CH3COONH4溶液和NaCl溶液中水的电离程度相等
D
常温下,将50 mL苯与50 mL CH3COOH混合
所得混合溶液体积为
混合过程中削弱了CH3COOH分子间的氢键,且苯与CH3COOH分子间的作用弱于氢键
实验方案
现象
结论
A
向浓度均为的MgCl2、CuCl2混合溶液中加入溶液
出现蓝色沉淀
Ksp[Mg(OH)2]>Ksp[Cu(OH)2]
B
取适量硫酸铜粉末溶于水,再向溶液中加入足量浓氨水
硫酸铜粉末溶解后显蓝色,加足浓氨水后得到深蓝色溶液
氨分子结合铜离子能力强于水分子
C
将铜和浓硫酸反应后的混合物倒入盛有稀盐酸、BaCl2混合溶液的烧杯中
产生大量白色沉淀
说明铜和浓硫酸反应后有硫酸剩余
D
取一段未打磨的铝条,伸入稀CuSO4溶液
铝条表面出现紫红色固体
铝活泼性比铜强
实验方案
现象
结论
A
将金属钠置于坩埚中燃烧,取燃烧后的少量固体粉末于试管中,加入蒸馏水
有气体生成
该固体粉末一定为Na2O2
B
将25℃0.1ml·L-1 CH3COONa溶液加热到40℃,用传感器监测溶液变化
溶液的逐渐减小
随温度升高,KW逐渐增大,CH3COONa溶液中c(H+)增大,c(OH―)减小
C
向NaHCO3溶液中加入等体积等浓度的NaAlO2溶液
有白色沉淀生成
AlO2-结合H+的能力强于CO32-
D
测定中和热时,将稀溶液缓慢倒入到盛有稀的内筒,搅拌使其充分混合,再盖上杯盖
温度差为
中和反应放热,将代入公式算得中和热()
实验目的
实验方案设计
现象
结论
A
探究Fe3+与I2 的氧化性强弱
向Fe(NO3)3溶液中加入过量HI溶液充分反应,再滴加淀粉溶液
溶液变蓝色
氧化性:Fe3+>I2
B
比较OH-与C2H5O-结合H+ 的能力
常温,测定0.1ml/LC2H5ONa溶液的pH
pH=13
结合H+能力:C2H5O->OH-
C
探究温度对化学平衡的影响
将2mL0.5ml·L-1CuCl2溶液加热后置于冷水中,观察现象
加热后溶液为黄绿色,冷水中变为蓝绿色
说明降低温度,[Cu(H2O)4]2++4Cl- [CuCl4]2-+4H2O向正反应方向移动
D
比较AgCl与Ag2CrO4的Ksp
向含有浓度均为0.001ml·L-1的Cl-、CrO42-溶液中,逐滴滴加0.001ml·L-1 AgNO3溶液
先生成白色AgCl沉淀
Ksp:AgCl<Ag2CrO4
实验目的
实验方案
现象
结论
A
验证FeCl4- (黄色)在高浓度Cl-的条件下稳定
向稀盐酸和FeCl3的混合溶液中,加入NaCl固体
NaCl固体溶解,溶液变为亮黄色
FeCl4-在高浓度Cl-的条件下稳定
B
比较AgI与Ag2S的Ksp
向2 mL0.1 ml/L KI溶液滴加2滴0.1 ml/L硝酸银,然后再滴加2滴0.1 ml/L的K2S溶液
先产生淡黄色沉淀,后转化为黑色沉淀
Ksp (AgI)>Ksp (Ag2S)
C
检验乙酰水杨酸中存在酯基
乙酰水杨酸中滴入稀硫酸,加热,冷却后滴加FeCl3溶液
溶液呈紫色
存在酯基
D
比较Mg与Al的金属性
分别向MgCl2>AlCl3溶液中滴加足量的NaOH溶液
前者产生白色沉淀;后者先产生白色沉淀,沉淀后消失
Mg>Al
A.中和反应反应热的测定
B.实验室制备氨气
C.制无水氯化钙
D.验证酸性:乙酸碳酸苯酚
A.保存白磷
B.测定的分解速率
C.含量滴定
D.制取少量氯气
选项
A
B
C
D
实验装置
实验目的
蒸发浓缩含有少量稀盐酸的AlCl3溶液,获得AlCl3·6H2O晶体
测定醋酸溶液的浓度
探究温度对化学反应速率的影响
测定稀硫酸和Ba(OH)2溶液发生中和反应的反应热
选项
实验目的
实验方案
实验现象
实验结论
A
测定中和热
分别量取50mL 0.5 ml·L-1的盐酸和50mL 0.55 ml·L-1的NaOH溶液,迅速加入量热器中,测量起始温度,盖上杯盖,搅棒器搅拌
温度计温度上升,记录最高温度
多次试验后,根据温度差和比热容可计算反应热
B
不同催化剂对双氧水的催化效率
5%的H2O2 分为A、B两组,分别加入4滴0.1 ml·L-1的FeCl3溶液和CuSO4溶液,记录单位时间内产生的气体量
A组产生气体更多
Fe3+的催化效果强于Cu2+
C
对比蛋白质的盐析和变性
取两组鸡蛋清溶液,分为A、B组,分别加入饱和氯化钠溶液和浓硝酸,之后加入清水
均有白色沉淀产生,加入清水后,A组溶液沉淀溶解,B组沉淀不变
盐析产生的沉淀会重新溶解而变性不会
D
比较Cl-、SCN-与Fe3+的配位能力
在Fe(SCN)3溶液中,加入足量NaCl固体
溶液红色变浅
与Fe3+的配位能力强于
选项
探究方案
探究目的
A
向CH2=CHCH2OH中滴加少量酸性KMnO4溶液,振荡,溶液褪色
CH2=CHCH2OH中含有碳碳双键
B
向CuSO4溶液中加入少量NaCl固体,振荡,溶液由蓝色变为黄绿色
[CuCl4]2−配位键稳定性大于[Cu(H2O)4]2+
C
向酸性K2Cr2O7溶液中加入相同体积不同浓度的NaOH溶液,浓度越大,溶液黄色越深
pH越大,化学反应速率越快
D
向碳酸钠溶液中滴加浓盐酸,将产生的气体通入苯酚钠溶液中,溶液变浑浊
碳酸的酸性大于苯酚
实验目的
方案设计
现象
结论
A
探究金属Na、Ca的金属性强弱
将金属Na、Ca分别切成体积相等的颗粒,投入蒸馏水中
金属Na与水反应更加剧烈
Na的金属性强于Ca
B
判断AlCl3的化学键类型
将AlCl3固体溶于水,进行导电性实验
AlCl3溶液可导电
AlCl3中含有离子键
C
探究浓硝酸与炭在加热条件下能否反应
将红热的木炭投入浓硝酸中
产生红棕色气体
炭与浓硝酸在加热条件下反应生成NO2
D
探究有机物中官能团之间的影响
分别向丙烯酸乙酯(CH2=CHCOOCH2CH3)和α-氰基丙烯酸乙酯[CH2=C(CN)COOCH2CH3]中滴入水
前者无明显现象,后者快速固化
氰基活化双键,使其更易发生加聚反应
选项
实验目的
方案设计
现象
结论
A
探究NH4F与CH3COONH4水解程度的大小
分别测定0.1ml·L-1的NH4F和CH3COONH4溶液pH
前者小
F-水解程度小于CH3COO-
B
探究Fe2+、Fe3+结合SCN-的能力
向FeCl2溶液依次滴加足量KSCN溶液、几滴H2O2溶液
加入KSCN后无明显变化,加入H2O2溶液变红
结合能力:Fe3+>Fe2+
C
探究c(H+)对MnO2氧化性的影响
用H2SO4调节相同浓度KCl、KBr和KI溶液的,测量氧化反应所需最低c(H+)
最低c(H+)顺序:KCl>KBr>KI
c(H+)浓度越大,MnO2氧化性越强
D
比较AlO2-与CO32-结合H+能力
将等浓度等体积的NaAlO2溶液和NaHCO3溶液混合
产生白色沉淀
结合能力:CO32-<AlO2-
A
B
C
D
制备CO2
分离乙醇和乙酸
验证SO2酸性
测量O2体积
选项
颜色变化
解释
A
溶液呈浅棕色
I2在水中溶解度较小
B
溶液颜色加深
发生了反应:I-+I2I3-
C
紫黑色晶体消失
I2(aq))的消耗使溶解平衡I2(s)I2(aq)右移
D
溶液褪色
Zn与有色物质发生了置换反应
选项
实验目的
实验及现象
结论
A
比较CH3COO-和HCO3-的水解常数
分别测浓度均为0.1 ml·L-1的CH3COONH4和NaHCO3溶液的pH,后者大于前者
Kh(CH3COO-)<Kh(HCO3-)
B
检验铁锈中是否含有二价铁
将铁锈溶于浓盐酸,滴入KMnO4溶液,紫色褪去
铁锈中含有二价铁
C
探究氢离子浓度对CrO42-、Cr2O72-相互转化的影响
向K2CrO4溶液中缓慢滴加硫酸,黄色变为橙红色
增大氢离子浓度,转化平衡向生成Cr2O72-的方向移动
D
检验乙醇中是否含有水
向乙醇中加入一小粒金属钠,产生无色气体
乙醇中含有水
选项
探究方案
探究目的
A
向盛有FeSO4溶液的试管中滴加几滴KSCN溶液,振荡,再滴加几滴新制氯水,观察溶液颜色变化
Fe2+具有还原性
B
向盛有SO2水溶液的试管中滴加几滴品红溶液,振荡,加热试管,观察溶液颜色变化
SO2具有漂白性
C
向盛有淀粉-KI溶液的试管中滴加几滴溴水,振荡,观察溶液颜色变化
Br2的氧化性比I2的强
D
用pH计测量醋酸、盐酸的pH,比较溶液pH大小
CH3COOH是弱电解质
目的
方案设计
现象和结论
A
检验硫酸厂周边空气中是否含有二氧化硫
用注射器多次抽取空气,慢慢注入盛有酸性KMnO4稀溶液的同一试管中,观察溶液颜色变化
溶液不变色,说明空气中不含二氧化硫
B
鉴定某涂改液中是否存在含氯化合物
取涂改液与KOH溶液混合加热充分反应,取上层清液,硝酸酸化,加入硝酸银溶液,观察现象
出现白色沉淀,说明涂改液中存在含氯化合物
C
检验牙膏中是否含有甘油
将适量牙膏样品与蒸馏水混合,搅拌,静置一段时间,取上层清液,加入新制的Cu(OH)2,振荡,观察现象
溶液出现绛蓝色,说明牙膏中含有甘油
D
鉴别食盐与亚硝酸钠
各取少量固体加水溶解,分别滴加含淀粉的KI溶液,振荡,观察溶液颜色变化
溶液变蓝色的为亚硝酸钠;溶液不变蓝的为食盐
目的
方案设计
现象和结论
A
探究乙醇消去反应的产物
取4 mL乙醇,加入12 mL浓硫酸、少量沸石,迅速升温至140℃,将产生的气体通入2 mL溴水中
若溴水褪色,则乙醇消去反应的产物为乙烯
B
探究乙酰水杨酸样品中是否含有水杨酸
取少量样品,加入蒸馏水和少量乙醇,振荡,再加入1-2滴FeCl3溶液
若有紫色沉淀生成,则该产品中含有水杨酸
C
探究金属钠在氧气中燃烧所得固体粉末的成分
取少量固体粉末,加入2~3 mL蒸馏水
若无气体生成,则固体粉末为Na2O;若有气体生成,则固体粉末为Na2O2
D
探究Na2SO3固体样品是否变质
取少量待测样品溶于蒸馏水,加入足量稀盐酸,再加入足量BaCl2溶液
若有白色沉淀产生,则样品已经变质
提取碘水中的碘
量取一定体积的KMnO4溶液
熔化NaOH固体
浓缩NaCl溶液
A
B
C
D
实验目的
玻璃仪器
试剂
A
配制100mL一定物质的量浓度的NaCl溶液
100mL容量瓶、胶头滴管、烧杯、量筒、玻璃棒
蒸馏水、NaCl固体
B
制备Fe(OH)3胶体
烧杯、酒精灯、胶头滴管
蒸馏水、饱和FeCl3溶液
C
测定NaOH溶液浓度
烧杯、锥形瓶、胶头滴管、酸式滴定管
待测NaOH溶液、已知浓度的盐酸、甲基橙试剂
D
制备乙酸乙酯
试管、量筒、导管、酒精灯
冰醋酸、无水乙醇、饱和Na2CO3溶液
新高考化学一轮复习讲练测第25讲 常见仪器使用和实验基本操作(讲)(解析版): 这是一份新高考化学一轮复习讲练测第25讲 常见仪器使用和实验基本操作(讲)(解析版),文件包含新高考化学一轮复习讲练测第25讲常见仪器使用和实验基本操作讲原卷版docx、新高考化学一轮复习讲练测第25讲常见仪器使用和实验基本操作讲解析版docx等2份试卷配套教学资源,其中试卷共41页, 欢迎下载使用。
新高考化学一轮复习讲练测第25讲 常见仪器使用和实验基本操作(练)(解析版): 这是一份新高考化学一轮复习讲练测第25讲 常见仪器使用和实验基本操作(练)(解析版),文件包含新高考化学一轮复习讲练测第25讲常见仪器使用和实验基本操作练原卷版docx、新高考化学一轮复习讲练测第25讲常见仪器使用和实验基本操作练解析版docx等2份试卷配套教学资源,其中试卷共22页, 欢迎下载使用。
2025年高考化学一轮复习讲练测第01讲化学实验的常用仪器和基本操作(新教材含解析答案: 这是一份2025年高考化学一轮复习讲练测第01讲化学实验的常用仪器和基本操作(新教材含解析答案,共59页。

