第26讲 工业区位因素及其变化(练习)(含答案) 2025年高考地理一轮复习讲练测(新教材新高考)
展开(2024·广西南宁·一模)长期以来,塞内加尔工业以食品加工和化工为主。加姆尼亚久国际化工业园是该国经济结构转型、实现振兴计划的灯塔项目,有便利的交通至达喀尔。政府规划将其建成集工业园、国际会议中心、政府办公、住宅区为一体的信息新城。该园区具有很强的投资吸引力,自投入运营以来,吸引食品加工、轻纺服装、机电加工、电子电器、医药化工和服务行业等多家企业入驻。图示意加姆尼亚久国际化工业园位置。完成下面小题。
1.加姆尼亚久国际化工业园投资吸引力较强的主要原因有( )
①地理位置优越,辐射海内外②产业基础雄厚,工业门类齐全
③城镇较密集,劳动力素质高④国家政策支持,基础设施完善
A.①②B.②③C.③④D.①④
2.该国建立加姆尼亚久国际化工业园的经济意义是( )
A.加快工业化进程,优化经济结构B.创造就业岗位,助力民生改善
C.完善交通网络,扩大内需和消费D.引进外资,建成完整工业体系
【答案】1.D 2.A
【解析】1.加姆尼亚久国际化工业园投资吸引力较强的主要原因是地处沿海通往内地的必经之地,具有优越的区位条件,产品辐射海内外,消费市场广阔,①正确;由材料“长期以来,塞内加尔工业以食品加工和化工为主”可知,塞内加尔是发展中国家,产业基础较薄,工业门类不多,劳动力素质较低,②③错误;该工业园有便利的交通至达喀尔,交通等基础设施完善,政府规划将其建成集工业、住宅、办公等为一体的信息新城,国家政策支持,对外资吸引力强,④正确。综上所述,D正确,ABC错误,故选D。
2.加姆尼亚久国际化工业园的发展能够加快工业化进程,改变较为单一的经济结构,具有优化经济结构的经济意义,A正确;工业园能够创造就业岗位,助力民生改善,这属于社会意义,B错误;工业园难以带动全国交通网络的建设,C错误;仅凭工业园入驻的外资企业,难以建成完整的工业体系,D错误。故选A。
(2024·福建泉州·一模)人造石墨负极材料是锂电池的重要部件,有很高的技术壁垒,需采用电加热方式对原子结构进行重排,耗时长,耗能多。我国在该领域长期落后于世界先进水平,后通过加大研发,不万生产性能指标。1999年,宁波服装企业S集团跨产业转型,在上海成立了我国第一家锂极材料生产企业。随着市场规模扩大,又陆续在内蒙古包头、云南昆明等地建设负极材体化基地,持续扩大产能。完成下面小题。
3.S集团跨产业转型时选择锂电池负极材料生产主要考虑该行业( )
A.技术难度大B.进入门槛高C.市场前景好D.竞争压力小
4.S集团转型之初选择在上海成立锂电池负极材料生产企业的主导因素是( )
A.资金来源B.技术条件C.市场规模D.交通条件
5.S集团生产基地先后落户在内蒙古包头、云南昆明等地,是因为这些地区( )
A.劳动力多B.地价低廉C.石墨资源丰富D.清洁能源丰富
【答案】3.C 4.B 5.D
【解析】3.由材料可知,宁波服装企业S集团跨产业转型,在上海成立了我国第一家锂极材料生产企业。随着市场规模扩大,又陆续在内蒙古包头、云南昆明等地建设负极材体化基地,故S集团跨产业转型时选择锂电池负极材料生产主要考虑该行业市场前景好,C正确;技术难度大、进入门槛高是阻碍因素,而不是选择的理由,AB错误;竞争压力小不是主要原因,D错误;故选C。
4.结合材料与所学知识可知,人造石墨负极材料是锂电池的重要部件,有很高的技术壁垒,上海科技水平高,技术条件好,有利于攻克技术壁垒,B正确;资金来源、市场规模、交通条件都不是主要因素,ACD错误;故选B。
5.由材料可知,人造石墨负极材料需采用电加热方式对原子结构进行重排,在内蒙古包头、云南昆明等地建设负极材体化基地,持续扩大产能,是因内蒙古包头有丰富的太阳能与风能,而云南昆明等地水能资源丰富,清洁能源丰富,为其生产提供充足能源,D正确;劳动力多、地价低廉、石墨资源丰富都不是主要因素,ABC错误;故选D。
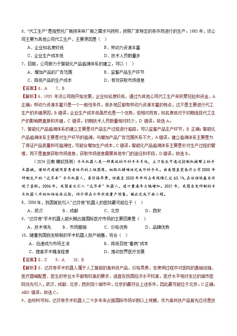
(2024·浙江杭州·模拟预测)下图为浙江某企业发展历程图。现如今该公司已经成为知名跨国公司,还致力于方便获取每道生产工序制作人的智能化产品追溯体系的建立。完成下面小题。
6.“代工生产”是指受托厂商按来样厂商之需求与授权,按照厂家特定的条件而进行的生产。1985年,该公司主要为其他公司代工生产,主要原因是( )
A.企业知名度较低B.劳动力资源丰富
C.企业生产成本低D.技术人员数量多
7.目前,公司致力于智能化产品追溯体系的建立,可以( )
A.增加产品的广告范围B.监督产品生产环节
C.降低产品的生产成本D.有效获取市场信息
【答案】6.A 7.B
【解析】6.1985 年该公司刚开始发展,企业知名度较低,通过为其他公司代工生产来积累经验和资金,A 正确;劳动力资源丰富只是一个一般性条件,很多地区都有劳动力资源丰富的特点,这不是主要进行代工生产的关键原因,B错误。企业生产成本低虽然也是一个优势,但相对而言,知名度低对于初期选择代工生产的影响更直接和关键,C 错误。初期技术人员数量相对较少,D 错误。故选A。
7.智能化产品追溯体系的建立主要是对产品生产过程进行追踪,可以监督产品生产环节,B 正确;智能化产品追溯体系主要是对生产环节的追溯,与增加产品广告范围关系不大,A错误。建立追溯体系主要是为了保证产品质量和可追溯性,可能会增加生产成本,C错误。智能化产品追溯体系主要是针对生产过程的管理,而不是直接获取市场信息,获取市场信息需要其他专门的途径和手段,D错误。故选B。
(2024·云南·模拟预测)手术机器人是一种高级的外科手术系统,主刀医生可通过控制机械臂上的手术器械,借助内窥镜观察患者体内的三维图像,细微而精确地完成外科手术。由美国直觉医疗公司2000年研制生产的“达芬奇”手术机器人,虽价格昂贵,但截至2020年市场占有规模已达63.1%,在该领域基本实现了垄断。2006年,我国首次引入“达芬奇”机器人,进口量连年大幅增加。2021年,我国自发研制的手术机器人开始加快临床试验,预计将在今年实现量产销售。据此完成下面小题。
8.2006年,我国首批引入“达芬奇”机器人的医院最可能位于( )
A.武汉B.成都C.北京D.西安
9.“达芬奇”手术机器人能长期占据国际医疗市场的主要因素是( )
A.技术领先B.市场营销C.价格优势D.品牌优势
10.随着我国自发研制的手术机器人投产销售,将会( )
A.迅速成为市场主流B.降低百姓“看病”成本
C.提高手术精准程度D.推动世界医疗发展
【答案】8.C 9.A 10.B
【解析】8.达芬奇手术机器人属于人工智能的高科技产品,价格昂贵,在使用过程中对医院的基础设施、医疗器械配置、医生的专业水平都有较高的要求,适宜在我国经济水平较高,医疗水平相对发达的城市医院优先引入,武汉、成都、北京、西安四个城市中,北京的最符合上述条件,因此最可能位于北京。C正确,ABD错误。故选C。
9.由材料可知,达芬奇手术机器人二十多年来占据国际市场半数以上规模,作为高科技产品首先应该是技术始终领先,A正确;市场营销和品牌优势次之,BD错误;由于价格昂贵,故价格非其优势,C错误。故选A。
10.由于达芬奇手术机器人多项技术专利处于垄断地位,我国自发研制的手术机器人目前尚未在技术上实现大幅超越,投入市场后,会再降低医疗设备成本,使相关手术价格更加亲民化方面作用突出,对我国医疗事业的发展起到重要作用,B正确,D错误。但由于技术及手术的精准度方面尚未成熟,不会迅速成为市场主流,AC错误。故选B。
(2024·山东·模拟预测)位于豫东黄淮平原地区的鹿邑县一直有养山羊的传统,在过去,山羊毛一直被当作废弃物丢掉。偶然机会下,当地人才知道山羊毛可加工成“羊尾毛”用于制造化妆刷,他们请来师傅传授制作“羊尾毛”技术,实现了“羊尾毛”的大量出口;后来,部分鹿邑人到沿海地区做化妆刷加工,逐渐掌握了这个行业的“核心技术”,陆续有人返乡创立化妆刷代工企业;2010年,当地政府开建了800亩(1亩≈666.7平方米)的化妆刷产业园,逐渐形成了化妆刷生产所需完整的相关组件产业链。据此完成下面小题。
11.实现鹿邑县羊毛由废弃物到“羊尾毛”转变的关键是( )
A.原料和交通B.政策和市场C.信息和技术D.劳动力和市场
12.邑县化妆刷产业园和产业链建立的首要目的是( )
A.扩大产业规模,降低生产成本B.加强企业间竞争,提高产品质量
C.实现信息共享,推进企业共同发展D.强化产业内部协调,增强企业竞争力
【答案】11.C 12.D
【分析】11.在过去,鹿邑县山羊毛一直被当作废弃物丢掉,偶然机会下,当地人才知道山羊毛可加工成“羊尾毛”用于制造化妆刷,他们请来师傅传授制作“羊尾毛”技术,实现了“羊尾毛”的大量出口,故实现鹿色县羊毛由废弃物到“羊尾毛”转变的关铋是信息和技术,C正确。由废弃物到羊尾毛的转变前后交通、政策、劳动力并未发生变化,ABD错误,故选C。
12.化妆刷产业园的建立逐渐形成了化妆刷生产所需完整的相关组件产业链,可知,鹿邑县化妆刷产业园使化妆刷产业集聚,产业链的建立可实现园内配件的完整供给,利于产业内部协调,增强企业整体竞争力,D正确。产业园的建立、产业链的完善并未明显降低生产成本,A错误。产业园内不同环节的产业链之间主要是协作关系,B错误。信息共享可以通过网络、通信技术实现,无需建立产业园,C错误。故选D。
(2024·广东·三模)造船业是资本、技术以及劳动力融合的密集型产业。二战后,欧美主要造船国家开始向亚洲国家进行产业转移。LNG(液化天然气)船被称为“海上超级冷冻车”,建造难度极高,目前仅有美国、中国、韩国、日本等少数国家有能力建造。韩国定价是中国的近3倍但仍然把持世界绝大多数LNG船的订单,据此完成下面小题。
13.二战后,欧美主要造船国家转出造船业的主要原因是( )
A.市场需求少B.人力成本高C.技术落后D.资金短缺
14.韩国至今仍把持大多数LNG船等高端船只订单是因为( )
A.历史悠久、经验丰富B.具备完整的产业链
C.技术先进、科技领先D.多良港,距市场近
【答案】13.B 14.C
【解析】13.二战后,海运业发展,船只的市场需求未减少,A错误;造船业向亚洲国家转移,亚洲国家劳动力丰富且廉价是主要原因,B正确;造船业需要较高的技术,欧美主要造船国家技术水平较高,C错误;欧美国家经济发达,资金实力雄厚,D错误。故选B。
14.结合材料“建造难度极高”可知LNG船等高端船只建造的主导因素是科技,因此韩国至今仍把持大多数LNG船等高端船只订单关键是因为技术先进、科技领先,C正确。韩国承接造船业的时间并不长,A错误;有能力建造的国家均有完整的产业链,B错误;与我国相比,韩国的优良港湾、距离市场的距离,并不具有优势,D错误。故选C。
(23-24高三下·海南省直辖县级单位·阶段练习)“飞地经济”一般是指行政上互不隶属的2个及以上地区,通过构建合作协调机制,以生产要素互补和资源高效利用为目标,依托区域合作共建产业园,以实现互利共赢的区域经济发展模式。广德产业园位于广东省英德市,是广东省最早实施两地共建共管的“飞地经济”园区。飞出地顺德和飞入地英德双方达成一致,自发创建飞地合作园区。下图为广德产业园产业共生关系示意图。据此完成下面小题。
15.影响顺德和英德共建“飞地经济”园区的主要因素有( )
①英德基础设施完善②英德工业化进程滞后③顺德土地开发接近饱和④顺德劳动力素质低
A.①④B.②③C.②④D.①③
16.目前,广德产业园区产业发展要解决的主要问题是飞入产业( )
A.与本地产业分工不明确B.生产规模小
C.科技含量低 D.与本地产业协同关系弱
【答案】15.B 16.D
【解析】15.由材料“‘飞地经济’以生产要素互补和资源高效利用为目标”,结合关联图可知,顺德为飞出地,故顺德经济发达,土地开发接近饱和,劳动力素质高;英德为飞入地,故英德工业化进程滞后,基础设施不完善,但土地资源充足,两地因生产要素互补而共建”飞地经济”园区,②③对,①④错,B正确,排除ACD。故选B。
16.读示意图可知,飞出地顺德与飞地园区存在双向强联系,而飞入地英德周边镇与飞地园区只存在单向的弱联系,因此,广德产业园区产业发展要解决的主要问题是飞入产业与本地(英德)产业协同关系弱,D正确;与本地产业分工不明确、生产规模小、科技含量低等是产业园区协作发展后应解决的问题,而不是当前要解决的问题,ABC错误。故选D。
17.(2024·甘肃酒泉·三模)阅读图文材料,完成下列要求。
同一条产业链上的不同部门由集聚布局在同一地区转为分散布局在不同地区,这一现象称为产业链解聚。广州服装产业具有悠久的历史,改革开放至九十年代服装企业集设计、生产等职能为一体,集聚于市区,产品产量大但款式单一;九十年代后期至今,产业链解聚趋势明显,服装企业逐渐分化为服装设计企业、制造企业和批发企业,集服装商户、网络技术公司、物流快递于一体的淘宝村成为服装销售的新型空间载体。下图示意2008年和2018年广州服装设计、服装制造、服装批发企业从城市中心区向外围地区的企业密度分布情况。
(1)说明广州服装产业链解聚后服装企业具有的特点。
(2)简述广州服装产业链发生解聚的可能原因。
(3)2018年广州服装设计、制造、批发企业密度高峰位置几乎一致,形成共位集聚。说明这种共位集聚的有利影响。
【答案】(1)更加专业化、灵活化、小型化(或产量小)。
(2)个性化、多元化市场需求增大,市场变化快;生产技术的创新能力不断增强;通信技术发展使信息交流更加便捷,成本降低。
(3)共用基础设施,降低成本;便于及时获取信息,增加面对面交流机会,促进企业之间的学习和创新;节省产品运输的成本。
【详解】(1)据材料“同一条产业链上的不同部门由集聚布局在同一地区转为分散布局在不同地区,这一现象称为产业链解聚。”可知,解聚后服装企业逐渐分化,产业分工更明确,服装企业更加专业化、灵活化、小型化(或产量小)。
(2)据材料“广州服装产业具有悠久的历史,改革开放至九十年代服装企业集设计、生产等职能为一体,集聚于市区,产品产量大但款式单一;”解聚后“服装企业逐渐分化为服装设计企业、制造企业和批发企业,”可知,随着经济的发展,人们消费水平的提高,个性化、多元化市场需求增大,市场变化快;随着产业的不断发展,生产技术的创新能力不断增强;从“集服装商户、网络技术公司、物流快递于一体的淘宝村成为服装销售的新型空间载体。”可知,通信技术发展使信息交流更加便捷,成本降低。
(3)共用基础设施,节省生产建设的投资成本,降低成本;服装设计、制造、批发企业具有生产联系需求,便于及时获取信息,增加面对面交流机会,促进企业之间的学习和创新;集聚可以降低中间产品的运输费用和能源消耗,节省产品运输的成本。
18.(2024·四川眉山·模拟预测)阅读图文资料,完成下列问题。
2024年全国两会,备受关注的热词“新质生产力”是指用新技术改造提升传统产业,积极促进产业高端化、智能化、绿色化。安徽合肥市在汽车产业方面正加快发展新质生产力。合肥市汽车产业起步于1968年,形成了一批汽车自主品牌。早在2002年,合肥市逐步向新能源汽车转型。2009年,合肥市入选全国首批新能源汽车推广应用城市。2021年,合肥市与W汽车公司规划建设蜀山区新桥产业园,园区集研发、制造、示范应用、产业配套服务于一体,打造具备完整产业链的世界级智能电动汽车产业集群。下图示意蜀山区新桥产业园位置。
(1)目前,蜀山区新桥智能电动产业园已形成完整的汽车产业集群,阐释工业集聚的意义。
(2)说明合肥市从2002年开始向新能源汽车转型的主要原因。
(3)分析蜀山区新桥智能电动汽车产业园的位置优势。
(4)从培育新质生产力角度,请为新桥产业园发展智能电动汽车提出合理建议。
【答案】(1)加强企业间信息交流与协作;降低运输费用和能源消耗;共同利用基础设施,节约生产建设投资;从而降低生产成本,取得规模效益。
(2)汽车产业起步早,有完整的汽车产业链,产业基础好;新能源汽车属于新兴产业,市场前景好,产利润高;当地政府提前布局新能源汽车,可抢占市场先机;新能源汽车对环境污染较小,得到国家政策持。
(3)临近机场与交通干线,交通便利;离区内高校较近,便于开展人才交流与合作;位于郊区地带,地价便宜。
(4)加强科技创新,研发高品质性能的电动汽车;引进自动化生产设备,实现智能制造;降低生产能耗,现低碳绿色生产;研发自动驾驶,建设人工智能示范应用场景;发展现代物流等生产性服务业,积极开拓国际市场;引入核心零部件生产企业,打造高度聚集的完整产业链。
【详解】(1)根据所学知识,工业集聚的意义包括:利于开展生产协作,促进技术创新,加强企业间信息交流与协作,提高产品竞争力;根据材料“蜀山区新桥智能电动产业园已形成完整的汽车产业集群”可知,集聚可以降低中间产品的运输费用和能源消耗,降低生产成本,加强企业间信息交流与协作;据材料“园区集研发、制造、示范应用、产业配套服务于一体,”可知,集聚可共同利用基础设施,节约生产建设投资;从而降低生产成本,取得规模效益。
(2)结合材料,“合肥市汽车产业起步于1968年”,汽车产业起步早,形成多个汽车品牌,有完整的汽车产业链,汽车产业基础好,具有转型发展基础;从新能源汽车特点看,新能源汽车属于新兴产业,市场前景好,产利润高,当地政府提前布局新能源汽车,可抢占市场先机,增强市场竞争力,新能源汽车迎合国家政策导向,新能源汽车对环境污染较小,得到国家政策持。
(3)根据所学知识,蜀山区新桥智能电动汽车产业园的位置优势主要从交通、人才、地租角度分析;蜀山区临近机场与交通干线,交通便利,便于零部件、产品运输;蜀山区内布局较多大学,企业离区内高校较近,便于开展人才交流与合作,人才资源丰富,便于科技研发;结合位置示意图可知,位于郊区地带,地价便宜,成本较低。
(4)根据所学知识,新桥产业园智能电动汽车发展建议主要从科技创新、智能制造、基础设施、产业链等角度分析;新桥产业园需要加强科技创新,研发高品质性能的电动汽车,增强产品市场竞争力;引进自动化生产设备,实现智能制造,提高生产效率,降低生产能耗,现低碳绿色生产,降低生产成本;加大科技投入,迎合市场需求,研发自动驾驶,建设人工智能示范应用场景;完善基础设施,发展现代物流等生产性服务业,积极开国际市场,扩大市场范围;引入核心零部件生产企业,打造高度聚集的完整产业链,企业集聚,加强风险抵抗能力。
19.(2024·山东·模拟预测)阅读图文材料,完成下列要求。
传统产业集群通过产业活动再布局,利用集群外资源、通过与新兴产业的融合或向新兴产业延伸增加产品附加值的创新模式,称为“脱域”模式。21世纪以来,家庭式手工作坊起步的广东澄海玩具产业集群逐渐形成“脱域”模式。从地域空间看,广州、深圳承担澄海玩具企业在价值链高端的设计、研发、市场开拓等职能,而澄海主要承担玩具生产的职能,区域间进行功能互补的网络合作。从产业拓展看,澄海玩具向影视、动漫、游戏等文化创意产业拓展,实现传统产业与新兴产业融合发展。下图示意文化创意产业与澄海传统玩具产业链的融合。
(1)分析改革开放初期澄海玩具生产采用家庭工作坊的原因。
(2)说明广州、深圳作为澄海“脱域”跨地域承担设计、研发职能的主要区位条件。
(3)从消费者的角度考虑,分析澄海玩具产业“脱域”与文化创意产业融合发展的原因。
【答案】(1)改革开发初期,经济水平低,资金不足;家庭手工作坊投资小,成本低,见效快;可根据市场调整生产、适应性强;成员间交流协作方便。
(2)广州、深圳社会经济发达,在人才、科技等方面优势明显;方便获取市场信息;现代通讯技术为跨地域的知识、技术交流提供便利(通信发达);广州、深圳临近澄海,便于进一步交流。
(3)消费者的数量众多,玩具的消费市场扩大;消费者对玩具的类型有更多的需求,产品趋于文化性、时尚化和娱乐化;随着经济的发展,消费者消费水平的提升,能购买附加值更高的玩具。
【详解】(1)改革开放初期澄海玩具生产采用家庭工作坊受经济水平限制:当时整体经济水平低,缺乏大规模投资的资金,家庭手工作坊所需资金相对较少,成本低,能快速投入生产并见到效益。灵活性优势:投资小便于根据市场需求的变化灵活调整生产,适应性强,能及时应对市场波动。协作便利:家庭成员之间沟通协作方便,利于生产的组织和管理。
(2)基础雄厚:广州、深圳社会经济高度发达,在人才聚集、科技发展等方面具有突出优势,能提供强大的智力支持和技术保障。 信息优势:作为大城市,更方便获取前沿的市场信息,利于把握市场动态进行创新设计和研发。技术支撑:现代发达的通讯技术为跨地域的知识、技术交流提供了极大便利,即使不在同一地区也能高效沟通合作。距离因素:临近澄海,在空间距离上较近,便于两地之间进一步的沟通交流与合作。
(3)玩具产业“脱域”与文化创意产业融合符合消费者的需求,消费者数量众多,对玩具的需求也不断增长,促使产业拓展融合。需求多样化:消费者对玩具的类型和品质有了更多样化的需求,文化性、时尚化和娱乐化的玩具更受欢迎,与文化创意产业融合能满足这些需求。消费升级:随着经济发展,消费者消费水平提高,有能力购买附加值更高、更具创意的玩具,推动了产业融合发展以提升产品附加值。
(2024·安徽·高考真题)中国科学院某研究所经过多年持续攻关,研制出大型低温制冷装备,可用于氢气、氮气液化,大幅减小气体体积。不同于以往“先实验室突破、再中试、再产业化”的模式,研究所在该装备研制过程中联合社会资本共同创立科技公司,创造性地探索出“边研究、边应用、边转化”的发展模式。据此完成下面小题。
1.利用大型低温制冷装备将氢气液化,可以( )
A.确保能源安全B.保证运输过程零碳排放
C.取代其他能源D.方便大规模储存与运输
2.与以往模式相比,该发展模式的突出优势是( )
A.提高创新研发水平B.降低企业经营风险
C.缩短成果转化周期D.节约科学研究经费
3.我国鼓励科研机构和企业深度合作的主要目的是( )
A.促进创新链产业链融合发展B.加快实现研发制造一体化
C.促进合作主体间的信息共享D.加快合作主体的要素流动
【答案】1.D 2.C 3.A
【解析】1.氢气密度远小于空气,在常温常压下运输,体积非常庞大。根据材料可知,利用大型低温制冷装备将氢气液化,可以减小氢气体积,方便大规模储存与运输,但并不能确保能源安全,A错误、D正确;运输过程零碳排放取决于交通运输方式,与氢气液化无关,B错误;氢气液化并不能取代其他能源,C错误。故选D。
2.“边研究、边应用、边转化”的发展模式下,产出科研成果之日,就是产品下线之时,与以往模式相比,可以缩短成果转化周期,C正确;创新研发水平取决于科学技术水平,与发展模式关系不大,A错误;从材料中并不能看出该发展模式可以降低企业经营风险和科学研究经费,BD错误。故选C。
3.科研机构长于技术开发,企业长于工程转化,两者优势互补,可以推动我国形成从技术研发、工程示范到产业应用的完整链条的融合发展,所以我国鼓励科研机构和企业深度合作的主要目的是促进创新链产业链融合发展,A正确;在科研机构和企业深度合作过程中,会实现研发制造一体化、促进合作主体间的信息共享和加快合作主体的要素流动,但这些并不是深度合作的主要目的,BCD错误。故选A。
(2024·山东·高考真题)莱茵河是欧洲的“黄金水道”,其上游的莱茵瀑布是欧洲流量最大的瀑布。位于莱茵瀑布附近的商业小镇沙夫豪森于1045年建城。瑞士制表业始于16世纪中叶,长期以手工作坊方式生产钟表。1868年,一名美国制表师在沙夫豪森创办了瑞士最早期的机械制表工厂——W厂,产品主要销往美国。如今W厂的钟表已成为知名产品。据此完成下面小题。
4.商业小镇沙夫豪森的兴起最可能缘于( )
A.行政管理需求B.金融服务需求C.观光旅游需求D.货物转运需求
5.1868年,W厂选址在沙夫豪森的主要影响因素是( )
A.劳动力B.市场C.原材料D.交通
【答案】4.D 5.A
【解析】4.根据材料信息“莱茵河是欧洲的‘黄金水道’,其上游的莱茵瀑布是欧洲流量最大的瀑布”可知,莱茵河航运价值较高,莱茵瀑布影响河流的运输,船只运输的货物需要转运,而沙夫豪森靠近莱茵瀑布,能满足船只的货物转运需求,来往的船只船员的需求促进了小镇的兴起,D正确;行政管理是小镇的职能之一,不是其兴起的主要原因,A错误;1045年金融服务业还没有兴起,B错误;1045年对于观光旅游需求量较小,C错误。所以选D。
5.由材料可知,瑞士制表业始于16世纪中叶,长期以手工作坊方式生产钟表,说明到1868年,瑞士应该积累了大量钟表产业工人,也就是有熟练工作经验的劳动力,W厂选址在该小镇主要是看重其熟练的钟表工人,即劳动力,A正确;材料中提到,产品主要销往美国,说明沙夫豪森小镇无市场优势,B错误;机械制表对于原材料产地和水运交通需求较小,该镇在钟表原材料和钟表运输方面也无明显优势,CD错误。所以选A。
(2024·福建·高考真题)2024年是中法建交60周年。产业协作与经济全球化是世界经济发展的必然方向。近年来,我国和欧洲产业协作不断加深,商品、服务要素、生产要素和信息跨国流动的规模与形式不断扩大与增加,下图示意我国和欧洲地区产业协作要素流动。其中,△代表高端科研零部件或低级零部件中的一种。▲代表另一种。□代表中等零部件,◯代表代理组装的厂。据此完成下面小题。
6.图中黑色虚线箭头代表的是( )
A.原材料B.信息C.劳动力D.能源
7.▲无法形成成规模的产业集群的原因是( )
A.产业分工与技术保护B.生态环境与土地租金
C.资源禀赋与产业基础D.人口规模与人口素质
【答案】6.B 7.A
【解析】6.由图可知,▲主要分布在经济较发达国家代表的是高端科研零部件,△主要集中在经济水平一般的国家代表的是低级零部件;图中黑色虚线箭头是与高端科研零部件相关的要素进行的跨国流动,且流动的国家均为经济较为发达的国家,应该是信息或者专利技术的流动,B正确;高端零部件属于科技指向型工业对原材料、劳动力、能源的需求较小,ACD错误。故选B。
7.由上题分析可知,▲代表高端科研零部件,高端科研零部件无法形成成规模的产业集群的原因是产业分工明确和专利技术的保护,A正确;生态环境良好、土地租金廉价利于高端科研零部件企业的集聚,B错误;资源禀赋与产业基础对高端科研零部件企业的影响较小,C错误;从事高端科研零部件企业的为高素质技术型人才,与当地的人口规模和人口素质关系不大,D错误。故选A。
(2023·河北·高考真题)碳纤维作为战略性新材料,重量轻,强度高。德国一汽车企业某款电动汽车采用大量碳纤维部件,其生产各环节严格遵循零碳排放理念。下图示意该企业所用碳纤维部件的纵向主要生产环节布局,其中原丝碳化环节耗能较大。据此完成下面小题。
8.该企业选用在日本生产的碳纤维原丝,主要为了( )
A.开拓销售市场B.降低原丝成本
C.促进合作研发D.增加战略储备
9.将原丝碳化环节布局在M市,倚重了当地( )
A.丰富的水能B.先进的技术
C.完善的设施D.便利的航运
【答案】8.B 9.A
【解析】8.读图可知,日本是世界主要的原丝供应出口国,选用在日本生产的碳纤维原丝,主要是为了降低原丝成本,B正确;碳纤维原丝只是该企业终端产品的一个原材料,还需要经过多级加工,因此不是为了开拓市场,A错误;该企业直接使用在日本生产的碳纤维原丝,并没有与日本生产企业进行合作研发,C错误;增加战略储备并不一定要选用在日本生产的碳纤维原丝,D错误。故选B。
9.根据材料信息可知,原丝碳化环节耗能较大,应靠近能源充足的地区。M市位于美国西北部的哥伦比亚河沿岸,美国西北部地势落差大,水流急,水能资源丰富,A正确;哥伦比亚在技术和基础设施方面优势不突出,BC错误;M市的河流流经区落差大,水流急,航运功能不高,D错误。故选A。
(2023·广东·高考真题)浙江省温岭市制鞋业发达,Z镇是该市最大制鞋基地,其制鞋业始于20世纪80年代。近年来,随着电商的发展,该镇制鞋业趋于更加灵活化。图示意Z镇制鞋业发展历程。据此完成下面小题。
10.电商的发展对该镇制鞋业带来的最直接影响是( )
A.制鞋技术提升、生产效率提高B.生产要素流动加快、市场扩大
C.生产更加集中、营销渠道稳定D.制鞋工艺更加标准化、统一化
11.进入智造型阶段,该镇制鞋业最显著的变化是( )
A.原料汇聚及供应渠道增多B.加工生产及供货周期变短
C.研发设计及服务水平提高D.成品库存及集散能力增强
【答案】10.B 11.C
【解析】10.制鞋技术的提升是生产技术提高带来的结果,与电商的发展无关,A错误;电商的发展对该镇制鞋业的影响更多为扩展了销售模式,拓宽了销售渠道,扩大了销售市场,使生产要素的联系更为紧密,流动速度加快,B正确;电商的发展对生产集中度的影响较小,C错误;制鞋工艺的标准化、统一化与生产技术和公司的管理有关,D错误。故选B。
11.智造过程通过自动化装备及通信技术实现生产自动化,可以有效提高研发设计及服务水平,C正确;材料信息明没有体现原料汇聚及供应渠道、加工生产及供货周期、成品库存及集散能力的变化,ABD错误。故选C。
(2023·北京·高考真题)近年来,位于粤港澳大湾区的某产业园,面向轻型化、智能化制造业,构筑垂直化生产空间新形态。下图是产业园垂直化生产空间组织的应用场景示意图。读图完成下面小题。
12.垂直化生产空间组织有利于园区( )
①集约利用工业用地②降低厂房的建造成本③提高产业集群效率④辐射带动大湾区发展
A.①②B.①③C.②④D.③④
13.促使智能制造企业垂直化生产的主导条件是( )
A.楼房闲置B.劳动力短缺C.环保安全D.科技进步
【答案】12.B 13.D
【解析】12.读图可知,垂直化生产空间将仓储物流设置在底层和负一层,生产、展示设置在二楼和三楼,研发设置在三楼,设计和试产设置在四楼,这样的生产空间组织有利于集约利用工业用地,也有利于各生产部门之间信息的交流,提高产业集群效率,①③正确;垂直化生产空间组织厂房建设成本高,②错误;只涉及本产业园产业部门之间的协作,并未涉及与大湾区其他区域产业的协作,④错误。综上所述,B正确,ACD错误。故选B。
13.轻型化、智能化制造企业,产品更新快,需要不断研发新产品,对信息依赖程度高,科技进步有利于使垂直化生产空间组织加强信息交流和技术合作,是促使制造企业垂直生产的主导条件,D正确 ;楼房闲置与企业垂直化生产关系不大,A错误;垂直化生产与普通生产组织对劳动力和环保要求并无差异,BC错误。故选D。
(2023·湖南·高考真题)服装制造商可以在全球范围内选择分包商,产品残次率是影响其选择的重要因素之一。在交货期允许的情况下,洛杉矶时尚区内的韩国制造商更倾向选择代工厂位于东南亚的韩国分包商,而不是代工厂位于拉丁美洲的分包商。东南亚服装生产所需的面料大多产自中国,面料生产所需的棉花来自北美洲。据此完成下面小题。
14.东南亚服装生产所需的面料大多产自中国,是因为中国( )
A.原材料丰富B.产业基础好C.劳动力廉价D.环境容量大
15.时尚区内的韩国制造商更倾向选择代工厂位于东南亚的韩国分包商,最可能考虑的是( )
①贸易壁垒 ②文化关联 ③市场环境 ④生产技能
A.①②B.①③C.②④D.③④
【答案】14.B 15.C
【解析】14.与东南亚相比,中国在劳动力价格、环境容量不占优势,但由于中国生产面料的产业基础好,面料生产量大,性价比高,因此东南亚服装生产所需的面料大多产自中国,排除CD,B符合题意。材料信息表明,面料生产所需的棉花来自北美洲,因此原材料丰富不是东南亚服装生产所需的面料大多产自中国的原因,排除A。故选B。
15.洛杉矶时尚区内的韩国制造商更倾向选择代工厂位于东南亚的韩国分包商,两者均来自韩国,文化相同,经营理念相似,交流便利,②符合题意;材料信息表明,产品残次率是影响其选择的重要因素之一,洛杉矶时尚区内的韩国制造商更倾向选择代工厂位于东南亚的韩国分包商,而不是代工厂位于拉丁美洲的分包商,可能是东南亚工人的生产技能高于拉丁美洲,产品残次率相对较低,④符合题意;与拉丁美洲相比,东南亚在贸易壁垒、市场环境并不具有明显优势,且无材料信息支撑,因此①、③不符合题意。综上所述,C符合题意,排除ABD。故选C。
(2023·全国·高考真题)2000年以后,世界打火机生产中心转移到湖南省邵东市。邵东市由原来几家生产作坊快速形成打火机全产业链布局,并相继成立打火机行业协会和打火机出口监管委员会。2009年,多家企业组建了一家集研发、组装、销售于一体的龙头企业。目前,邵东市每年生产的一次性打火机占世界同类打火机总产量的70%。据此完成下面小题
16.邵东打火机全产业链布局快速形成的主要原因是( )
①打火机产业生产链短 ②打火机产业附加值低
③当地有打火机创新技术 ④当地有打火机产业基础
A.①③B.①④C.②③D.②④
17.邵东打火机产业发展过程中龙头企业的主要作用是( )
A.控制各企业发展规模B.协调与外地生产联系
C.监督产品质量与价格D.引领产品研发和营销
18.除技术创新外,支撑邵东打火机产业长期发展的关键因素是( )
①快捷的对外交通 ②稳定的市场需求 ③有效的企业组织 ④较高的产品价格
A.①②B.②③C.③④D.①④
【答案】16.B 17.D 18.B
【解析】16.本道题主要考查工业地域的形成等相关知识,邵东打火机全产业链布局快速形成原因:邵东市原来有几家生产作坊,说明当地生产打火机有一定的产业基础,故④正确;此外打火机产业为劳动密集型、产业链短,因此能够快速形成,故①正确;产业附加值低不是产业快速形成的主要原因,故②排除;其中当地打火机产业在创立之初,技术并不成熟,故③排除;因此正确答案为B,故排除A、C、D,选择B。
17.根据题干可得,“多家企业组建了一家集研发、组装、销售于一体的龙头企业”,因此可知龙头产业的主要作用为引领产品研发和营销,故D正确,因此排除A、B、C,选择D。
18.打火机生产作为劳动密集型产业,邵东依靠其丰富的廉价劳动力资源,相对便利的交通以及与广东省等沿海地区地缘较近等原因初期发展较快,但不是长期发展的因素,故①排除;但要实现长期发展必须要有稳定的市场需求必须要有稳定的市场需求,故②正确;此外还需要有效的企业组织,提升打火机产业的整体竞争力,故③正确;打火机产品价格较低廉,故④排除;故B正确,因此排除A、C、D,选择B。
19.(2024·北京·高考真题)1960年,秀美的父亲出生在杭州市余杭区某村。当地生长着大片苦竹林,村民用苦竹制作拐杖、帐竿等。八十年代初,村民出售苦竹给各地民族乐器厂。八十年代中后期,上海制笛师到该村选材并传授竹笛制作技术,逐渐形成制笛产业。据此,回答下列问题。
(1)归纳当地苦竹资源利用方式的变化过程。
近年来,该村村民开办了160多家制笛企业,形成了从选材、打孔到定音、校音等七十余道竹笛制作工序。村民及其亲戚朋友广泛参与协作生产,成立竹笛行业协会。在政府的推动下,企业与十余所音乐院校长期合作,开展竹笛制作工艺改进和竹材综合加工利用。
(2)简述当地竹笛产业集聚的区位条件。
秀美和好友在大学毕业后,回乡经营一家竹制品专卖店,销售的“以竹代塑”产品包括竹子制作的手机壳、键盘和鼠标等新奇有趣的文创产品。产品融合传统文化和潮流元素,深受年轻人喜爱。
(3)阐述生产“以竹代塑”产品对于该村竹产业持续发展的意义。
【答案】(1)1960年及之前,苦竹主要用于制作日常生活用品,如拐杖和帐竿等低端传统产品;八十年代初,随着改革开放,村民开始出售苦竹原材料给各地民族乐器厂,用于制作乐器,八十年代中后期,开展苦竹深加工,逐步形成制笛产业。
(2)原材料充足;技术成熟;产业基础好;社会协作条件好;有政策支持;地理位置优越。
(3)“以竹代塑”产品新奇有趣,增加了竹产品的种类,拓宽了市场;“以竹代塑”产品融合传统文化和潮流元素,提升了竹产品的附加值和市场竞争力;通过生产高附加值的竹制品,推动竹产业从传统的竹笛制作向现代化、多样化方向发展,促进该村产业升级;通过多样化产品和创新,进一步增强竹笛及竹制品产业的集聚效应;竹制品融合传统文化和潮流元素,有助于提升当地竹制品的品牌形象;“以竹代塑”有利于减少塑料制品的使用,推广环保理念,促进该村竹产业可持续发展。
【详解】(1)由材料信息可知,1960年及之前,苦竹主要用于制作日常生活用品,如拐杖和帐竿等;八十年代初,随着改革开放,该地贸易范围扩大,村民出售苦竹给各地民族乐器厂,用于制作乐器;八十年代中后期,上海制笛师到该村选材并传授竹笛制作技术,当地逐渐形成制笛产业。1960—1980年,当地从零星利用苦竹资源制作生活用品,到出售苦竹初级产品获得经济效益,再到发展苦竹深加工,开发附加值较高的竹笛产品,对苦竹资源开发逐渐深入,利用率提高。
(2)分析当地竹笛产业集聚的区位条件,即分析该地竹笛产业的区位优势,可从原料、技术、产业基础、社会协作条件、政策、地理位置等角度分析作答。根据材料信息“当地生长着大片苦竹林,村民用苦竹制作拐杖、帐竿等。”可知,当地制作竹笛的原料丰富;根据材料信息“八十年代初,村民出售苦竹给各地民族乐器厂。”可知,当地制作民族乐器的经验丰富;根据材料信息可知,当地竹笛产业的产业基础较好,社会协作条件较好,有利于产业集聚;竹笛产业集聚能够带动当地经济发展,政府支持力度较大;该地位于杭州市余杭区,地理位置优越,交通便利,便于产业集聚。
(3)竹制手机壳、键盘、鼠标等新奇有趣的产品,增加了竹产品的种类,拓宽了市场,吸引了更多消费者,尤其是年轻人;“以竹代塑”产品融合传统文化和潮流元素,提升了产品的附加值和竞争力,有助于提高村民的收入水平;通过生产高附加值的竹制品,可推动竹产业从传统的竹笛制作向现代化、多样化方向发展,促进产业升级,有利于当地制造业的发展,促进经济发展;通过多样化产品和创新,吸引更多相关企业和人才集聚,进一步增强竹笛及竹制品产业的集聚效应,推动区域经济发展;竹制品融合传统文化和潮流元素,有助于提升当地竹制品的品牌形象,传播传统文化,增强文化自信,推动文化与经济的融合发展;“以竹代塑”有利于减少塑料制品的使用,推广环保理念,有利于保护生态环境,减少白色污染,促进该村产业的可持续发展。
20.(2024·甘肃·高考真题)阅读图文材料,完成下列要求。
锂电产业是我国战略性新兴产业,产业上游主要是锂盐及锂材料生产,中游主要是锂电池生产,下游主要是系列终端产品生产,如手机、电脑、电动汽车等。成渝经济圈是我国重要的新能源汽车、消费电子产品生产基地。遂宁市位于成都和重庆的中间位置,经多年发展,逐渐占据国内锂盐和锂材料的优势地位,有“锂业之都”称号。下图示意遂宁市锂电产业发展时间轨迹。
(1)说明大型锂业公司在遂宁市锂电产业发展中的作用。
(2)简析遂宁市发展锂电全产业链的优势。
(3)分析遂宁市在成渝经济圈锂电产业发展中的合理定位。
【答案】(1)便于集中采购锂盐及锂材料,稳定原料供应:扩大锂电产业生产规模,降低生产成本;利于锂电先进技术的应用推广,促进产业创新;形成锂电产业品牌,提升知名度和竞争力;引领锂电产业发展,参与制定行业标准和发展规划。
(2)地处成渝中间位置,临近终端产品市场,地理位置优越;起步较早,发展历史悠久,生产经验丰富:地处西部地区,劳动力和土地成本较低,便于发展生产;具有大型锂业公司,具有集聚效应,能够统筹资源配置;属于战略性新兴产业,政策支持力度大:拥有生产园区,基础设施完善,协作条件较好。
(3)与成都、重庆相比,遂宁的劳动力和土地成本较低,更适合发展生产制造等环节;紧密围绕成都、重庆两大市场的需求,及时调整生产;逐步借鉴成都、重庆的先进技术,提升自主创新能力;承接成都、重庆锂电产业转移,稳步向产业链高附加值环节迈进。
【详解】(1)据材料可知,2004年,成立大型锂业公司,锂业公司逐渐在国内锂盐材料领域占据优势地位,由此可以推断大型锂业公司的技术水平较高,具有引领作用,有利于锂电先进技术的应用推广,促进产业创新,推动了遂宁市锂电产业的快速发展。大型锂业公司生产规模大,便于集中采购锂盐及锂材料,稳定原料供应,保障原料价格稳定,扩大锂电产业生产规模,降低生产成本。根据2020年,遂宁市获得“锂业之都”的称号,可知大型锂业公司的成立还有利于形成锂电产业品牌,提升知名度,甚至是参与制定行业标准和发展规划。
(2)据材料可知,遂宁市1992年开工建设碳酸锂生产企业,故锂矿产业起步早,生产经验丰富,产业基础好;2010年,锂电新材料列为国家战略性新兴产业,获得政府重视,政策扶持力度大;2013年,规划建设锂电行业全产业链园区,基础设施完善,协作条件较好;遂宁市位于成都和重庆的中间位置,地理位置优越,临近终端产品市场;具有大型锂业公司,具有集聚效应,能够统筹资源配置;2020年,获“锂业之都“称号,品牌效应好,扩大销售市场;遂宁市地处西部地区,劳动力和土地成本较低,生产成本低。
(3)与成都、重庆相比,遂宁市经济较落后,劳动力和土地成本较低,更适合发展生产制造等环节,缺点是制造环节附加值低;成渝经济圈是我国重要的新能源汽车、消费电子产品生产基地,而遂宁市位于成都和重庆的中间位置,可以根据成渝的市场需求,及时调整生产;遂宁市发展中下游产业的限制性因素是技术,可以通过借鉴成渝的先进技术,提升自主创新能力;承接成都、重庆锂电产业转移,逐步延长产业链,增加附加值。
(2024·湖北黄冈·二模)羊绒是生长在山羊外表皮层的细绒,天气转冷季节长出,可抵御风寒,气温转暖后自动脱落,是品质最优的纺织原料之一。内蒙古鄂尔多斯市是世界最大的优质羊绒主产区之一,被誉为“中国绒都”。地处鄂尔多斯市东胜区的鄂尔多斯集团是全球唯一拥有从牧场到商场羊绒全产业链的企业,且在制造工艺上还保留着诸多传统的人工技艺,一件羊绒衫要历经120道工序才能完成,价格不菲。完成下面小题。
1.牧民采收羊绒的季节在( )
A.春季B.夏季C.秋季D.冬季
2.鄂尔多斯集团采用羊绒全产业链模式的好处有( )
①全过程可控制,保证产品质量 ②减少中间环节,降低生产成本
③主攻技术创新,提高产品质量 ④投资规模小,减轻资金压力
A.①②B.①④C.②③D.②④
3.鄂尔多斯集团保留许多纯手工技艺的意义是( )
①留住指尖工艺,传承传统文化 ②减少机器投入,降低生产成本
③设计灵活多样,满足个样化需求 ④减少能源使用,促进碳减排
A.①②③B.①③④C.②③④D.①②④
【答案】1.A 2.A 3.B
【解析】1.秋末气温降低,山羊开始长出羊绒,冬季山羊需要羊绒御寒,春季气温回升,在羊绒脱落前采收羊绒对山羊的生存不会造成影响,采绒量大,所以春季采收最好。A正确,BCD错误,故选A。
2.全产业链模式可以实现从原材料生产到产品销售的全过程控制,保证产品质量,提高产品附加值,①正确,不利于集中力量进行产品研发和技术创新,③错误;全产业链模式可以实现原料、生产、物流、销售等环节的协同运作,减少中间环节,降低成本,②正确;全产业链模式投资规模大,资金压力大,④错误。A正确,BCD错误,故选A。
3.纯手工技艺往往蕴含着深厚的地域文化,保留纯手工技艺,利于传承和传播传统文化,①正确;纯手工技艺可减少机器投入,由于手工技艺耗时长,对工匠技术水平要求高,不一定能降低生产成本,②错误;纯手工制作可以依据市场变化及时调整生产,同时可以私人订制,满足市场个性化需求,③正确;纯手工技艺能减少大机器使用量,减少能源使用,促进碳减排,④正确。B正确,ACD错误,故选B。
(2024·安徽·模拟预测)武汉市在汽车领域始终与各方保持着积极合作,着力培育现代化汽车产业链。下图示意武汉市汽车产业发展历程。完成下面小题。
4.1992年,武汉市特别设立经济技术开发区引入S汽车公司,主要因为( )
①汽车产业的配套部门众多②武汉乘用车产业基础雄厚③开发区土地成本较低④开发区政策支持便利
A.①②B.①④C.②③D.③④
5.T公司零部件供应商随整车厂同时落地武汉,有利于( )
A.节约零件组装成本B.深入探索消费习惯C.提高汽车生产效率D.促进部门技术交流
6.武汉市倡导“强链”“补链”“延链”以来更注重汽车产业的( )
A.发展规模B.创新能力C.生产成本D.对外交流
【答案】4.B 5.C 6.B
【解析】4.汽车产业链长,配套部门多,更适合集群布局,①正确。1992年武汉市开启了主流乘用车生产先河,因此当时武汉市乘用车产业基础薄弱,②错误。开发区一般远离城市中心,土地成本较低,但这不是武汉市特别设立经济技术开发区引入S汽车公司的主要原因,③错误。成立经济开发区便于统一给予优惠政策,利于招商引资,④正确。故选B。
5.T公司零部件供应商随整车厂同时落地武汉,有利于零部件供应商就近为整车厂提供配件,方便生产流程的衔接,提高整车厂生产效率。ABD错误,C正确。故选C。
6.倡导“强链”“补链”“延链”主要是为了弥补之前汽车产业链的短板,且从发展新能源汽车和智能网联汽车可以看出,武汉市更加关注技术进步与创新升级。ACD错误,B正确。故选B。
(23-24高三上·云南昆明·期末)氨制氢是将氨进行分解,提纯氢气以满足相关用能需求的一种工艺。2023年12月8日,我国首座商业化氨制氢加氢一体站建成并试投产(制氢设备采用单元模块化、撬装化设计),为解决我国氢能产业发展面临的运输存储难题提供了新路径。据此完成下面小题。
7.与传统天然气制氢相比,氨制氢( )
A.产品应用领域广泛B.生产技术成熟
C.生产过程碳排放少D.配套设施完善
8.氨制氢设备采用单元模块化、撬装化设计的目的是( )
A.拓展消费市场B.提高产品品质
C.扩大生产规模D.方便现场安装
9.我国下列产业中,最适合推广氨制氢工艺的是( )
A.生态农业B.钢铁工业
C.金融业D.科技服务业
【答案】7.C 8.D 9.B
【分析】7.氨分解制氢是一种化学反应,是指液氨加热至800~850℃,在镍基催化剂作用下,将氨进行分解,可以得到含75%H2、25%N2的氢氮混合气体。天然气制氢是一种常见的制氢方法,主要是通过对天然气进行催化转化反应,生成氢气和二氧化碳,这个过程中,甲烷(CH4)与水蒸汽(H2O)在高温和催化剂的存在下进行反应,产生氢气和二氧化碳。与传统天然气制氢相比,氨制氢生产过程碳排放少,C正确。产品应用领域广泛程度基本相同,A错误。氨制氢生产技术不如传统天然气制氢成熟,氨制氢配套设施不完善,BD错误。故选C。
8.氨制氢设备采用单元模块化、撬装化设计,采用模块化、撬装化设计施工,预制件现场拼接速度快,建设速度快,模块化、撬装化设计方便现场安装,D正确。对拓展消费市场、提高产品品质、扩大生产规模影响不大,ABC错误。故选D。
9.氨制氢是将氨进行分解,提纯氢气以满足相关用能需求的一种工艺,钢铁工业耗能大,最适合推广氨制氢工艺,B正确。生态农业、金融业、科技服务业耗能少,ACD错误。故选B。
(2024·河南·模拟预测)我国J乳业集团在张家口坝上流转38万亩土地,建立原生态牧草种植基地,改良牧草种植土地3万亩,形成了“田种草、草喂牛、牛产奶、奶加工、粪还田、沼气发电”全产业链绿色生产体系。J乳业集团积极打造科学营养研究院,形成育种、生态草场、营养牧场、绿色工厂、质检中心的全方位科学布局,不断强化全产业链科技实力。据此完成下面小题。
10.J乳业集团全产业链绿色生产体系的特色有( )
①多种经营,丰富乳制品的种类②实现一、二、三产业融合
③协调了生产、生活、生态空间④从生产源头实现减排减污
A.①③B.①④C.②③D.②④
11.J乳业集团建立全产业链生产体系的目的是( )
A.改善生态环境B.实现产业升级C.提高经济效益D.高效利用土地
【答案】10.D 11.C
【解析】10.J乳业集团全产业链绿色生产体系为“田种草、草喂牛、牛产奶、奶加工、粪还田、沼气发电”,牧场建在草场之中,工厂建在牧场中,构建种植、养殖、加工零距离一体化的绿色生产模式,奶牛挤出的生鲜乳直接免去运输、中转环节,通过低温洁净管道传送至加工环节,从生产源头实现减排、减污,④正确;在产业布局上,属于生态循环产业链生产模式,实现一、二、三产业融合,②正确;材料未体现乳制品种类丰富,①错误;全产业链绿色生产体系协调了生产与生态空间,并未涉及生活空间,③错误。综上,②④正确,D正确,ABC错误。故选D。
11.建立产业链的生产形式直接目的是延长产业链,提高产品的附加值,获取更高的经济效益,C正确;实现产业升级、高效利用土地以及改善生态环境等属于衍生功能,不是目的,A、B、D错误。故选C。
12.(2024·山西临汾·一模)阅读图文材料,完成下列要求。
20世纪80年代,“工业上楼”兴起于新加坡,兀兰飞腾是由层高约为6米、楼层超过9层的多个堆放式厂房组成,集生产、办公、研发、设计于一体的现代化工业园区。该园区吸引了来自全球不同国家的500多家企业,包括一些世界知名的品牌,如LC、索尼、西门子等。并不是所有工业企业都适合“上楼”,该园区需要针对企业进行环保、设备等适应性条件考察,并提倡企业上下游联合“上楼”,促进产业发展。同时,该园区统筹规划生产、生活、生态优质空间,助推产城融合。下图示意新加坡兀兰飞腾工业园区“工业上楼”景观。
(1)说明新加坡“工业上楼”兴起的原因。
(2)简述“上楼”企业应具备的适应性条件。
(3)说明该园区“工业上楼”对上楼企业发展的好处。
(4)从土地利用角度,说明“工业上楼”对新加坡市的促进作用。
【答案】(1)新加坡国土面积狭小,土地资源紧缺;工业用地紧张,用地成本高;20世纪80年代,产业结构升级,新兴工业发展,需要拓展生产空间。
(2)企业生产设备较轻;企业生产过程污染小、能耗低;企业生产过程中振动较小;原材料和产品体积不宜过大;工艺先进,对技术要求高。
(3)加强相关企业的技术交流与协作,促进协同发展;共享基础设施,降低建设和生产成本,提高经济效益;上下游联合上楼,供应链联系紧密;改善工作环境,利于留住人才。
(4)建设现代化楼宇,打造高质量工业生产空间;优化土地利用,提高工业土地利用率;优化城市空间布局,促进产城融合;适度增加住宅、休闲及绿化等用地,改善人们生活环境。
【详解】(1)新加坡是城市国家,国土面积狭小,土地资源紧缺,工业用地不足;国土面积狭小,工业用地紧张,导致用地成本高;20世纪80年代,产业结构升级,新兴工业发展速度快,需要拓展生产空间,只能“工业上楼”充分利用空间。
(2)楼房承重有限,“工业上楼”的企业生产设备应该较轻;楼房污染物扩散难,上楼企业生产过程污染小、能耗低;上楼企业生产过程中应该振动较小,减少楼房晃动;上楼企业占用的空间较小,因此原材料和产品体积不宜过大;上楼企业应该工艺先进,对技术要求高,适应楼房工作环境限制。
(3)园区“工业上楼”对上楼企业发展好处在于企业集中,利于加强相关企业的技术交流与协作,促进协同发展;“工业上楼”利于共享基础设施,降低建设和生产成本,提高经济效益;“工业上楼”利于上下游联合上楼,供应链联系紧密,工作效率提高;“工业上楼”利于改善工作环境,利于留住人才。
(4)从土地利用角度分析,建设现代化楼宇,利于打造高质量工业生产空间,利于工业生产;“工业上楼”利于优化土地利用,提高工业土地利用率,增加产出;“工业上楼”利于优化城市空间布局,促进产城融合,增加经济、社会效益;“工业上楼”节省了空间和土地资源,利于适度增加住宅、休闲及绿化等用地,改善人们生活环境。
13.(2024·山东泰安·一模)阅读图文资料,完成下列要求。
济南都市圈是由6个大中型城市组成的城市联合体。中心城市济南市是其中唯一年生产总值过万亿的城市,综合立体交通网完善,辐射带动作用明显,科研院校众多,电子信息、生物医药、智能装备、现代服务业等高新技术产业较发达。近年来,济南市大力实施“招才引智”措施,大量有志之士齐聚泉城。未来,济南都市圈将着力建设基础设施互联互通、产业发展分工协作……具有国际竞争力的基础产业、先进制造业和服务业中心。下图为济南都市圈和全行业企业关联度示意图。
(1)分析济南市交通运输优势在都市辐射功能中的作用。
(2)说出济南市“招才引智”的优势条件。
(3)简述济南都市圈“产业发展分工协作”对社会经济发展的积极作用。
【答案】(1)济南是交通枢纽,交通网络四通八达,可提高人流、物流等联通效率;省会城市济南是济南都市圈的中心城市,与周边地区联系强度大,辐射带动作用强等。
(2)济南市经济发展水平较高,发展前景好;高新技术产业基础好,就业、创业环境好;科研院校多,高层次人才多;政策支持引进人才等。
(3)促进产业专业化程度,促进资源优化配置,优化产业布局;利于加强区际联系,推动区域经济一体化的进程,提升区域整体竞争力;促进周边城市化进程、基础设施建设增加就业机会等。
【详解】(1)根据材料可知,济南综合立体交通网完善,是区域内的交通枢纽,其交通网络四通八达,可提高人流、物流等联通效率;济南作为山东省省会,是济南都市圈的中心城市,与省内外周边地区联系强度大;根据图片可知,济南与周边地区产业联系紧密,对周边地区辐射带动作用强。
(2)根据材料和所学知识可知,济南是区域内的中心城市,一年生产总值超过万亿,其经济发展水平较高,并且其经济发展前景较好;根据材料可知,当地发展了电子信息、生物医药和智能装备等产业,高新技术产业基础好,现代服务产业发达,说明其具有良好的就业和创业环境;当地具有众多的科研机构和院校,高层次人才数量多;当地政府将着力打造具有国际竞争力的基础产业、先进制造业和服务业中心,说明其政策上支持人才引进。
(3)产业发展分工协作能够促进区域内产业专业化程度的提高,促进区域内资源实现优化配置,实现优化产业布局,减少同质化竞争;产业发展分工协作有利于加强区际之间的人员和要素之间的联系,有利于推动区域经济一体化发展,从而提升区域内的整体竞争力;产业发展分工协作,有利于区域内城市实现协调发展,使产业布局更加合理,资源利用更加高效,从而促进周边地区的城市化进程和基础设施建设;有利于带动区域内产业的发展,创造更多就业岗位,增加就业机会。
14.(2023·广东梅州·一模)阅读图文材料,完成下列要求。
汽车产业模块化通常是指在零部件标准化的基础上,将汽车各部分如发动机、变速箱、悬架等像积木一样以模块的形式自由组合和总成,实现共享通用。在汽车工业百余年发展历程中,生产方式从“福特式”过渡到“平台式”,进而发展到“模块化”,助推了汽车产业生产力的飞跃。同时,当前汽车制造业的全球领导企业与模块化生产的应用紧密相关,例如欧洲7家实施了模块化生产汽车制造商的产量占欧洲总量的73.5%。下图为模块化生产方式与平台化生产方式的示意图。
(1)汽车模块化生产后,汽车零部件供应以“本地为主”转变为“不约束”,请说明在模块化阶段对传统供应商在组织生产时的影响。
(2)指出模块化生产方式相较于平台化生产方式的优势。
(3)说明运用模块化生产技术后,没有汽车产业基础的地区发展汽车产业的措施。
【答案】(1)供应时效性要求发生变化;对区位的限制降低;布局更加分散。
(2)提高了规模经济;更能发挥地区优势;降低了生产成本;提高了生产效率;缩短开发时间;提高产品市场竞争力。
(3)通过各项优惠政策及人性化服务吸引模块化供应商入驻;整体引进相配套的零部件厂商,形成规模效应;加强培训、引进人才,提升生产技术;挖掘潜力,发挥区域优势。
【详解】(1)汽车模块化生产条件下,零部件供应商由本地集聚发展成全球布局,因和整车厂距离变大,零部件的供应时效性要求发生变化,供应商应保障物流的稳定以确保生产线上零部件的供应;从原来的靠近组装工厂布局到全球化布局,对区位的限制降低;布局的主要考虑从方便供应转变为选择生产成本更低的区域,布局更加分散。
(2)汽车各部分像积木一样以模块的形式自由组合和总成,实现共享通用,增加了通用性,使各个模块生产量大增,提高了规模经济;各模块生产对区位的要求不同,可分散布局,选择更有优势的区位,更能发挥地区优势;在更有优势的地区生产,可有效降低生产成本;专业化提升,提高了生产效率;模块化可多个团队并行研发,缩短开发时间;模块的共享通用使产品更灵活,适应市场能力更强,提高产品市场竞争力。
(3)分析自身地区优势,寻找地区的模块发展方向,通过各项优惠政策及人性化服务吸引模块化供应商入驻;以自身模块生产为核心,整体引进相配套的零部件厂商,形成规模效应,提升产业影响力;加强培训、引进人才,提升生产技术,培养产业核心竞争力和积累生产经验;挖掘潜力,发挥区域优势,形成有自身特色的汽车产业集群。
目录
01 模拟基础练
02 真题实战练
03 热点应用练
第26讲 工业区位因素及其变化(讲义)(含答案) 2025年高考地理一轮复习讲练测(新教材新高考): 这是一份第26讲 工业区位因素及其变化(讲义)(含答案) 2025年高考地理一轮复习讲练测(新教材新高考),文件包含第26讲工业区位因素及其变化讲义教师版2025年高考地理一轮复习讲练测新教材新高考docx、第26讲工业区位因素及其变化讲义学生版2025年高考地理一轮复习讲练测新教材新高考docx等2份试卷配套教学资源,其中试卷共68页, 欢迎下载使用。
第25讲 农业区位因素及其变化(练习)(含答案) 2025年高考地理一轮复习讲练测(新教材新高考): 这是一份第25讲 农业区位因素及其变化(练习)(含答案) 2025年高考地理一轮复习讲练测(新教材新高考),文件包含第25讲农业区位因素及其变化练习教师版2025年高考地理一轮复习讲练测新教材新高考docx、第25讲农业区位因素及其变化练习学生版2025年高考地理一轮复习讲练测新教材新高考docx等2份试卷配套教学资源,其中试卷共44页, 欢迎下载使用。
最新高考地理一轮复习【讲通练透】 第25讲 工业区位因素及其变化(练透): 这是一份最新高考地理一轮复习【讲通练透】 第25讲 工业区位因素及其变化(练透),文件包含第25讲工业区位因素及其变化练习原卷版docx、第25讲工业区位因素及其变化练习解析版docx等2份试卷配套教学资源,其中试卷共25页, 欢迎下载使用。

