四川省成都市郫都区2023_2024学年高二历史上学期12月检测试卷含解析
展开相关试卷
这是一份四川省成都市2023_2024学年高二历史上学期10月月考试题含解析,共11页。试卷主要包含了选择题部分,非选择题部分等内容,欢迎下载使用。
这是一份四川省成都市2023_2024学年高二历史上学期10月月考题含解析,共16页。试卷主要包含了本试卷分第Ⅰ卷两部分;,答题前,考生务必先将自己的姓名,考试结束后,将答题卡交回等内容,欢迎下载使用。
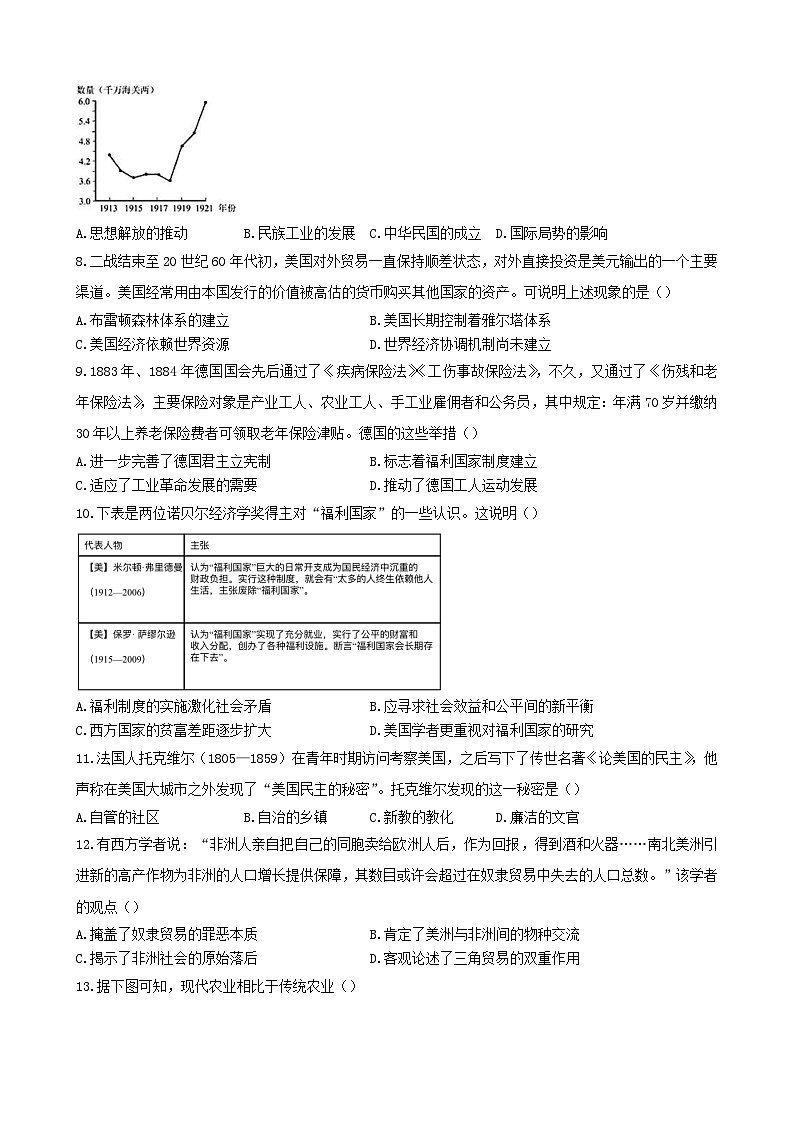
这是一份2023-2024学年四川省成都市郫都区绵实外国语学校高二上学期12月检测历史试题解析版,共16页。试卷主要包含了单项选择题,材料分析题等内容,欢迎下载使用。

