河南部分学校2024-2025学年高二上学期9月月考生物试题
展开
这是一份河南部分学校2024-2025学年高二上学期9月月考生物试题,共16页。试卷主要包含了生活中经常遇到这样的情形等内容,欢迎下载使用。
注意事项:
1.答卷前,考生务必将自己的姓名、考场号、座位号、准考证号填写在答题卡上。
2.回答选择题时,选出每小题答案后,用铅笔把答题卡上对应题目的答案标号涂黑,如需改动,用橡皮擦干净后,再选涂其他答案标号。回答非选择题时,将答案写在答题卡上,写在本试卷上无效。
3.考试结束后,将本试卷和答题卡一并交回。
考试时间为75分钟,满分100分
一、单项选择题:本题共13小题,每小题2分,共26分。在每小题给出的四个选项中,只有一项是符合题目要求的。
1.下列有关体液的叙述,错误的是
A.体液中细胞外液的含量高于细胞内液
B.热水烫伤皮肤后起的“水疱”中的液体主要是组织液
C.毛细血管壁细胞的直接生活环境是血浆和组织液
D.细胞外液是组织细胞与外界环境进行物质交换的媒介
2.如图是人体内环境稳态维持的示意图,①②③④表示相关物质,I、Ⅱ、Ⅲ、Ⅳ表示相关系统,甲、乙、丙、丁表示四种液体,A、B表示相关过程。下列说法正确的是
A.甲、乙、丙三种液体构成了内环境
B.②④可以分别表示CO2和代谢废物
C.病人大量失钠,对细胞内液渗透压的影响大于细胞外液
D.口服药物后,药物分子发挥作用只依赖于Ⅱ、Ⅳ系统的作用
3.近年来,去西藏旅游的人越来越多,但高原地区氧气稀薄,一些人可能会出现组织水肿等高原反应。下列相关说法错误的是
A.高原反应时,呼吸、心跳可能会加速
B.因高原反应而水肿时,人体组织液增多
C.高原反应的产生是因为机体丧失了调节内环境稳态的能力
D.高原反应的产生可能与内环境酸碱平衡失调有关
4.某学校兴趣小组同学以清水、缓冲液和血浆分别为实验材料,进行“探究血浆是否具有维持pH稳定的功能”的实验,实验结果如图所示。下列相关叙述错误的是
A.起对照作用的是清水组和缓冲液组
B.所得结果不合理的是清水组
C.该实验结果说明血浆调节pH的能力是有限的
D.图中的结果表明缓冲液维持pH稳定的能力强于血浆
5.下列关于内环境稳态的说法,错误的是
A.稳态是指内环境的各种成分及理化性质处于相对稳定的状态
B.人体各器官、系统协调一致地正常运行,是维持内环境稳态的基础
C.目前认为,内环境稳态的主要调节机制是神经—体液一免疫调节网络
D.若外界环境不发生剧变,人体就一定能保持内环境的稳态
6.神经系统是机体内对生理功能活动的调节起主导作用的系统,主要由神经组织组成,分为中枢神经系统和外周神经系统两大部分。下列叙述错误的是
A.神经调节的基本方式是反射B.中枢神经系统由大脑和脊髓组成
C.外周神经系统包括脑神经和脊神经D.自主神经系统由交感神经和副交感神经组成
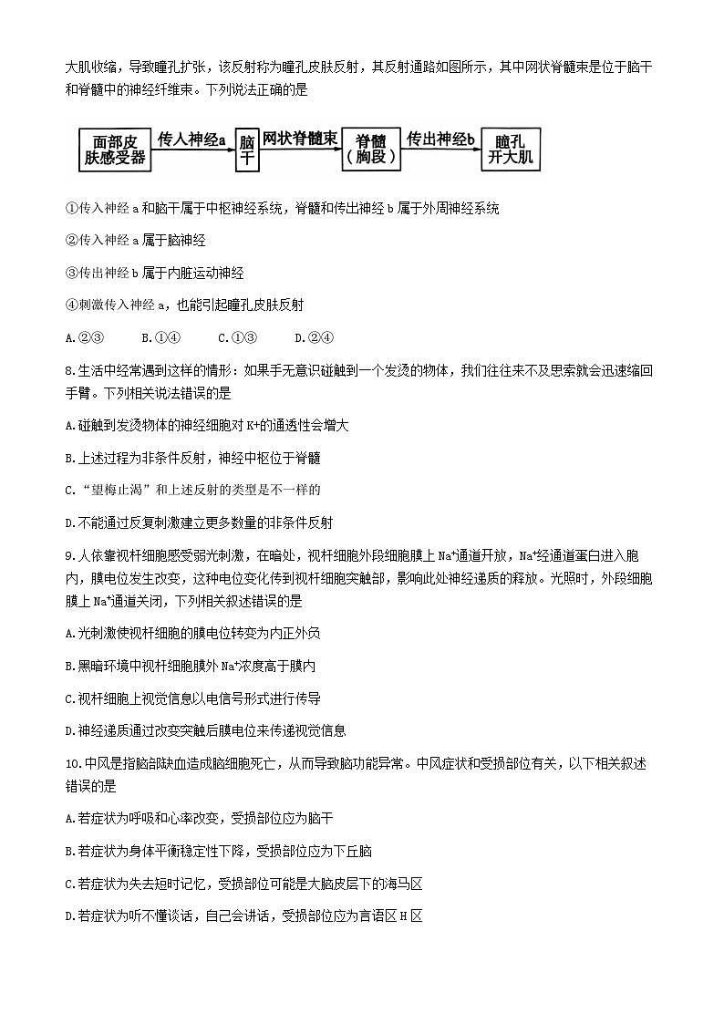
7.瞳孔开大肌是分布于眼睛瞳孔周围的肌肉,只受自主神经系统支配。当抓捏面部皮肤时,会引起瞳孔开大肌收缩,导致瞳孔扩张,该反射称为瞳孔皮肤反射,其反射通路如图所示,其中网状脊髓束是位于脑干和脊髓中的神经纤维束。下列说法正确的是
①传入神经a和脑干属于中枢神经系统,脊髓和传出神经b属于外周神经系统
②传入神经a属于脑神经
③传出神经b属于内脏运动神经
④刺激传入神经a,也能引起瞳孔皮肤反射
A.②③B.①④C.①③D.②④
8.生活中经常遇到这样的情形:如果手无意识碰触到一个发烫的物体,我们往往来不及思索就会迅速缩回手臂。下列相关说法错误的是
A.碰触到发烫物体的神经细胞对K+的通透性会增大
B.上述过程为非条件反射,神经中枢位于脊髓
C.“望梅止渴”和上述反射的类型是不一样的
D.不能通过反复刺激建立更多数量的非条件反射
9.人依靠视杆细胞感受弱光刺激,在暗处,视杆细胞外段细胞膜上Na+通道开放,Na+经通道蛋白进入胞内,膜电位发生改变,这种电位变化传到视杆细胞突触部,影响此处神经递质的释放。光照时,外段细胞膜上Na+通道关闭,下列相关叙述错误的是
A.光刺激使视杆细胞的膜电位转变为内正外负
B.黑暗环境中视杆细胞膜外Na+浓度高于膜内
C.视杆细胞上视觉信息以电信号形式进行传导
D.神经递质通过改变突触后膜电位来传递视觉信息
10.中风是指脑部缺血造成脑细胞死亡,从而导致脑功能异常。中风症状和受损部位有关,以下相关叙述错误的是
A.若症状为呼吸和心率改变,受损部位应为脑干
B.若症状为身体平衡稳定性下降,受损部位应为下丘脑
C.若症状为失去短时记忆,受损部位可能是大脑皮层下的海马区
D.若症状为听不懂谈话,自己会讲话,受损部位应为言语区H区
11.研究表明,抑郁症与某单胺类神经递质传递功能下降有关。单胺氧化酶是降解该单胺类神经递质的酶;药物M是一种抗抑郁药物,可抑制单胺氧化酶的作用。下列叙述正确的是
A.人一旦产生消极情绪就会患有抑郁症
B.该单胺类神经递质为抑制性神经递质
C.抑郁症患者体内单胺氧化酶的活性一定比正常人的高
D.药物M可增加突触间隙中该单胺类神经递质的含量
12.德国生理学家奥托·勒维在1920年3月利用离体蛙心做了一个巧妙的实验。他将蛙心分离出来,装上蛙心插管,并充以少量任氏液(注:蛙心置于任氏液中,可保持其生理活性),进行下表实验。关于该实验的叙述不合理的是
A.第四组实验结果应为心跳加快
B.实验中的任氏液相当于组织液
C.蛙的迷走神经中存在副交感神经,该部分活动只受意识控制
D.迷走神经和交感神经可能通过释放不同的化学物质来传递信息
13.某学习小组利用蛙的离体神经纤维和电表等进行有关实验,在连接电表的神经纤维段左侧给予适宜刺激,电表记录到的电位变化如图所示。下列有关叙述正确的是
A.实验中电表的两电极分别置于神经纤维的膜外和膜内
B.未刺激神经纤维时,电表记录到的电位差为静息电位
C.刺激后,神经纤维膜外局部电流方向与兴奋传导方向相反
D.刺激后,T1~T2段主要发生Na+内流,T3~T4段主要发生K+外流
二、多项选择题:本题共5小题,每小题3分,共15分。在每小题给出的四个选项中,有两个或两个以上选项符合题目要求,全部选对的得3分,选对但不全的得1分,有选错的得0分。
14.内环境是机体内细胞直接生活的环境,区别于个体生活的外界环境。下列有关内环境的叙述,错误的是
A.葡萄糖、尿酸、甘油三酯都属于内环境的成分
B.食物的消化、吸收和原尿中水的重吸收都发生在内环境中
C.血浆中含量最多的离子和化合物分别是Na+、Cl-和蛋白质
D.组织液流向血浆的液体量多于流向淋巴液的液体量
15.如图表示两个神经元之间通过突触联系,突触前膜释放兴奋性神经递质,电极接在神经细胞膜外侧。下列相关说法错误的是
A.该装置可以证明兴奋在突触处进行单向传递
B.刺激b点时,有兴奋产生,但是指针不偏转
C.神经元不同部位引起Na+内流的原因均相同
D.K+需要与转运蛋白结合才能维持静息电位
16.俗话说,“饭后百步走,活到九十九”,但饭后不宜马上运动,下列相关叙述错误的是
A.食物的消化和吸收过程受神经系统的调节
B.运动会使交感神经兴奋性下降,副交感神经兴奋性升高
C.交感神经兴奋会促进血管收缩,血流加快,肠胃蠕动加快
D.副交感神经兴奋性下降会使消化液分泌减少
17.尼古丁是烟草烟雾的成分之一,其对于机体生命活动的部分影响机制如下图所示。下列有关叙述错误的是
A.交感神经与副交感神经作用相反,一般不能作用于同一器官
B.吸入尼古丁使人产生“饱腹感”的过程属于非条件反射
C.尼古丁刺激导致脂肪细胞产热增加的过程中,神经调节的效应器是脂肪细胞
D.戒烟后,戒烟者的食欲改善,脂肪积累,进而体重增加
18.阿尔茨海默症,也叫作老年性痴呆,它是由大脑皮层的神经元老化、变性而导致的,阿尔茨海默症发病前常表现为短时记忆减退,但年轻时候的事情会记得很清楚,注意力、空间识别能
力等受损。目前用于治疗该病的药物包括乙酰胆碱酯酶抑制剂和谷氨酸受体拮抗剂。乙酰胆碱酯酶能降解乙酰胆碱,谷氨酸受体激活导致Ca2+内流并触发下游信号转导.产生兴奋。下列说法错误的是
A.阿尔茨海默症丧失的记忆、语言功能是人脑特有的高级功能
B.阿尔茨海默症患者脑部神经可能释放较多谷氨酸,也可能释放乙酰胆碱较少
C.患者短时记忆受损可能与突触数目减少无关,患者的突触的形态和功能可能没有改变
D.患者使用乙酰胆碱酯酶抑制剂能够加速乙酰胆碱的分解,使用谷氨酸受体拮抗剂能阻止谷氨酸进入突触后膜
三、非选择题:共5小题,共59分。
19.(12分)血浆的成分复杂,甲表是某人血浆中部分成分的含量,乙图是此人某组织的内环境示意图,A、B处的箭头表示血液流动方向。请回答下列问题:
甲表
乙图
(1)血浆中每种成分的参考值都有一个变化范围,说明内环境的稳态是___________的。
(2)在做血液成分检查前要处于“空腹”状态,医学上的“空腹”一般要求采血前12~14小时内禁食,其原因是___________。
(3)乙图中的①是___________,③是___________,___________(填序号)共同构成细胞外液,乙图中__________(填序号)的氧气浓度最低。
(4)血清葡萄糖存在于乙图中的___________(填序号),血清中的葡萄糖分子被局部组织细胞利用,至少要通过___________层磷脂分子。
(5)如果乙图表示此人的肌肉组织,则B端比A端明显减少的物质有___________。
20.(11分)“天宫一号”使中华民族几千年的飞天之梦梦圆“天宫”。在“天宫”中生活的航天员的生理状况由地面指挥中心实时监测。表中所示为人体内相关液体的pH,图1、图2分别表示某航天员进食后血糖含量变化和体温日变化,请分析后回答问题:
图1 图2
(1)表中液体_____________(填“属于”或“不属于”)内环境。
(2)该航天员的血糖是____________(填“正常”或“不正常”)的。
(3)某病人肠胃不好,医生常用葡萄糖氯化钠注射液进行静脉滴注,该注射液配制过程中,必须严格控制氯化钠浓度为____________(质量分数),不能过高或过低,原因是____________。若某人局部组织细胞代谢过快,将会导致____________。
(4)从表格可以看出,不同消化液的pH存在明显差异,这反映了____________。
(5)由图2可得出的结论是____________。
21.(12分)图一是置于适宜环境中的枪乌贼完整无损的粗大神经纤维,用其进行图二所示实验。G表示电表,a、b为两个微电极,阴影部分表示开始产生局部电流的区域。请回答下列问题:
图一 图二
(1)②是____________,神经纤维是由[ ]____________以及外面套着的髓鞘共同组成的。
(2)局部电流在膜外由__________(填“兴奋”或“未兴奋”)部位流向__________(填“兴奋”或“未兴奋”)部位,在膜内流向和膜外相反,这样就形成了局部电流回路。
(3)图二中,当刺激c处产生兴奋时,c处A侧为___________(填“正”或“负”)电位,B侧为__________(填“正”或“负”)电位,此时兴奋在神经纤维上的传导是__________(填“单向”或“双向”)的。
(4)如果将图二中a、b两电极置于神经纤维膜外,同时在c处给予一个强刺激,电表的指针会发生____________次方向____________(填“相同”或“相反”)的偏转。若将b电极置于d处膜外,a电极位置不变,则刺激c处后,电表的指针先向____________(填“右”或“左”)偏转。
22.(12分)多巴胺是一种兴奋性神经递质,在突触前膜上存在多巴胺转运体,可将发挥作用后的多巴胺从突触间隙“送回”突触小体内。毒品可卡因能使人产生愉悦感,它能干扰人脑神经冲动的传递,从而对大脑造成不可逆的损伤。请结合下图和所学知识回答下列问题:
(1)多巴胺是一种兴奋性神经递质,合成后储存在①中,当神经末梢有神经冲动传来时,多巴胺以____________方式释放到[②]____________(内环境成分)中,然后作用于突触后膜的受体,将导致突触后膜对___________的通透性增加,从而产生动作电位,该过程完成了____________信号到____________信号的转变。
(2)正常情况下,多巴胺释放后突触后膜并不会持续兴奋,据图推测,原因可能是___________。
(3)吸毒者吸食可卡因后产生愉悦感的部位是___________。
(4)综合以上信息,推测吸毒者吸食可卡因后表现出兴奋的原因是___________。
(5)吸食可卡因后,由于多巴胺的长期刺激,还会使突触后膜上③的数量___________(填“增加”或“减少”),使突触变得不敏感,吸毒者必须持续吸食可卡因才能维持兴奋,这是吸毒上瘾的原因之一。
23.(12分)排尿活动是一种反射活动。当膀胱充盈到一定程度时,膀胱壁的感受器受到刺激而兴奋,并引起膀胱逼尿肌收缩,尿道括约肌放松,使膀胱内的尿液排出,而成人大脑还可以有意识地控制排尿,相关过程示意图如图所示。请回答下列问题:
(1)据图分析排尿反射属于___________反射,请利用箭头和文字完成排尿反射的反射弧:膀胱充盈→___________。
(2)脊髓对膀胱扩大和缩小的控制是由自主神经系统支配的,___________兴奋时,不会导致膀胱缩小,此时支配逼尿肌的传出神经末梢释放___________(填“兴奋性”或“抑制性”)神经递质使其松弛,有利于储尿。
(3)成人大脑可以有意识地控制排尿,而婴儿不能,据图分析其中的原因是___________。由于外伤,某成人意识丧失,出现像婴儿那样尿床的情况,可能是该患者大脑皮层相应中枢出现损伤或图中___________(填字母)出现了损伤。
(4)反馈调节包括正反馈调节(指受控部分发出反馈信息可以促进或加强控制部分的活动)和负反馈调节(指受控部分发出反馈信息可以抑制和减弱控制部分的活动),据此分析,排尿反射的分级调节过程中,存在___________反馈调节,你判断的理由是___________。
2024-2025学年度高二9月联考
生物参考答案及评分意见
1.A【解析】体液包括细胞内液和细胞外液,其中细胞内液约占2/3,细胞外液约占1/3,细胞内液含量高于细胞外液,A错误;热水烫伤皮肤后起的“水疱”里面的液体主要是组织液,B正确;毛细血管壁细胞外侧为组织液,内侧是血浆,C正确;细胞外液是组织细胞与外界环境进行物质交换的媒介,D正确。
2.B【解析】内环境是由细胞外液构成的液体环境,甲、乙、丙、丁依次是细胞内液、血浆、组织液和淋巴液,其中乙、丙、丁三种液体构成了内环境,A错误;Ⅱ是呼吸系统,Ⅲ是泌尿系统,②、④分别表示CO2和代谢废物,B正确;病人大量失钠,血浆渗透压下降,所以对细胞内液渗透压的影响小于细胞外液,C错误;口服药物后,药物分子要经过Ⅰ(消化系统)进入血浆中,再经过Ⅳ(循环系统)运输,作用于靶细胞,D错误。
3.C【解析】高原反应是氧气供应不足导致的,机体会通过提高呼吸、心跳频率,促进对氧气的吸收和运输,A正确;人体发生水肿时,水分大量进入组织间隙,使组织液增多,B正确;高原反应的产生是外界环境引起机体内环境的改变超过了机体的自我调节能力,而不是机体丧失了调节内环境稳态的能力,C错误;因为缺氧,机体的无氧呼吸可能变得更强,从而产生更多的乳酸,引起内环境酸碱平衡失调,影响代谢的正常进行,导致高原反应的产生,D正确。
4.D【解析】本实验探究的是血浆是否具有维持pH稳定的功能,所以血浆组为实验组,清水组和缓冲液组为对照组,A正确;加入HCl后,清水组的pH应该降低,所以图中清水组的结果不合理,B正确;从坐标曲线可以看出,当加入的HCl达到一定量后,无论是血浆组还是缓冲液组,都不能继续维持pH的相对稳定,说明血浆组缓冲物质的缓冲能力是有限的,C正确;据图可知,缓冲液组的曲线比血浆组先下降,说明缓冲液组维持pH稳定的能力低于血浆组,D错误。
5.D【解析】任何稳态都是相对的,而不是绝对的,稳态是一种动态的平衡,这种动态平衡是通过机体的调节作用实现的,A正确;人体各器官、系统协调一致地正常运行,是维持内环境稳态的基础,B正确;目前普遍认为,神经—体液—免疫调节网络是机体维持稳态的主要调节机制,C正确;稳态的调节能力是有一定限度的,即使外界环境不发生剧变,内环境的稳态也有可能遭到破坏,D错误。
6.B【解析】神经调节的基本方式是反射,反射的结构基础是反射弧,A正确;中枢神经系统包括脑和脊髓,其中脑包括大脑、小脑、脑干等,B错误;外周神经系统包括与脑相连的脑神经和与脊髓相连的脊神经,C正确;自主神经系统由交感神经和副交感神经两部分组成,D正确。
7.A【解析】中枢神经系统包括脑和脊髓,外周神经系统从功能上分类可分为传入神经和传出神经,①错误;与脑相连的神经为脑神经,脑神经主要分布在头面部,负责管理头面部的感觉和运动,故传入神经a属于脑神经,②正确;瞳孔开大肌是分布于眼睛瞳孔周围的肌肉,只受自主神经系统支配,自主神经系统是支配内脏、血管和腺体的传出神经,因此传出神经b属于内脏运动神经,③正确;反射活动需要经过完整的反射弧,刺激传入神经a,该反射活动不完整,不能称之为反射,④错误。故选A。
8.A【解析】碰触到发烫物体的神经细胞对Na+的通透性会增大,A错误;上述发生了缩手反射,该过程为非条件反射,神经中枢位于脊髓,B正确;“望梅止渴”为条件反射,和上述反射的类型是不一样的,C正确;非条件反射是天生的,不能通过反复刺激建立更多数量的非条件反射,D正确。
9.A【解析】光照时,外段细胞膜上Na+通道关闭,膜电位转变为内负外正,A错误;Na+主要存在细胞外液中,膜外Na+浓度高于膜内,B正确;视杆细胞上视觉信息以电信号(或神经冲动)形式进行传导,C正确;神经递质通过改变突触后膜电位,使化学信号转变为电信号来传递视觉信息,D正确。
10.B【解析】脑干有许多重要的生命活动中枢,如心血管中枢、呼吸中枢等,因此若症状为呼吸和心率改变,受损部位应为脑干,A正确;小脑有维持身体平衡的中枢,因此若症状为身体平衡稳定性下降,则受损部位应为小脑,B错误;短时记忆与大脑皮层下的海马区有关,C正确;S区受损,不能讲话,H区受损,不能听懂话,若症状为听不懂谈话,自己却会讲话,受损部位应为言语区H区,D正确。
11.D【解析】当消极情绪达到一定程度时会产生抑郁,但不一定会使人患有抑郁症,长期的抑郁可能引发抑郁症,A错误;抑郁症与某单胺类神经递质传递功能下降有关,说明该神经递质是兴奋性神经递质,B错误;抑郁症与某单胺类神经递质传递功能下降有关,若抑郁症是由释放的神经递质减少或神经递质被分解加快引起的,此时抑郁症患者体内单胺氧化酶的活性与正常人相同或更高;若抑郁症是该单胺类神经递质受体敏感性降低导致的,此时抑郁症患者体内单胺氧化酶的活性与正常人相同,C错误;药物M可抑制单胺氧化酶的作用,单胺氧化酶是该单胺类神经递质的降解酶,因此药物M可抑制该单胺类神经递质的降解,增加突触间隙中该单胺类神经递质的含量,D正确。
12.C【解析】根据第一、二组实验可推测,给予蛙心刺激后,可能是通过产生相应化学物质来对生理功能进行调控的,故第四组结果应和第三组一致,A正确;任氏液在其中起到与组织液类似的作用,B正确;刺激迷走神经,蛙心跳减慢,因此其中存在副交感神经,副交感神经属于自主神经系统,不受意识控制,C错误;一、二组和三、四组实验结果相反,所以产生的化学物质应是不同的,D正确。
13.C【解析】该实验测的是兴奋在神经纤维上的传导,未接受刺激时,电位差为0,说明实验中电表的两电极均置于神经纤维的膜外或均置于膜内,A错误;该实验电表的两电极均置于神经纤维的膜外或均置于膜内,未刺激神经纤维时,电表无法记录膜电位,B错误;刺激后,兴奋的传导方向和膜内侧局部电流方向一致,与膜外侧局部电流方向相反,C正确;刺激后,T1~T2段、T3~T4段均为动作电位,都主要发生的是Na+内流,D错误。
14.BC【解析】细胞外液包括血浆、组织液、淋巴液等,也称为内环境。葡萄糖、尿酸、甘油三酯都属于内环境的成分,A正确;食物的消化、吸收发生在消化道,消化道不属于内环境,B错误;血浆中含量最多的化合物是水,C错误;组织液大部分流回血浆,少部分流入淋巴管,因此流向血浆的组织液多于流向淋巴液的组织液,D正确。
15.BCD【解析】刺激图中b点,a、d两处先后兴奋,电流计指针发生两次偏转,刺激c点,d处兴奋,a处不兴奋,电流计指针发生一次偏转,该装置可以证明兴奋在突触处进行单向传递,A正确;刺激b点时,虽然ab=bd,但因为兴奋在突触处传递具有突触延搁的特点,导致a点先兴奋,d点后兴奋,因此指针会发生两次偏转,B错误;兴奋在神经纤维上传导的过程中,临近兴奋部位Na+内流的原因为兴奋部位局部电流的刺激;在同一个神经元参与形成的突触部位,若为突触后膜,则Na+内流的原因为神经递质与突触后膜上的受体特异性结合,因此神经元不同部位引起Na+内流的原因可能不同,C错误;神经元静息时,膜主要对K+有通透性,造成K+通过协助扩散外流,使膜外阳离子浓度高于膜内,此时参与K+运输的转运蛋白为K+通道蛋白,发挥作用时不需要与被转运物质结合,D错误。
16.BC【解析】食物的消化和吸收过程受神经系统的调节,其中副交感神经兴奋,胃肠的蠕动和消化液的分泌会加强,有利于食物的消化和营养物质的吸收,副交感神经兴奋性下降会使消化液分泌减少,A、D正确;当人体处于兴奋状态时,交感神经活动占据优势,运动会使交感神经兴奋性升高,副交感神经兴奋性下降,B错误;交感神经兴奋会使肠胃蠕动变慢,C错误。
17.ABC【解析】交感神经与副交感神经作用相反,可以作用于同一器官,A错误;吸入尼古丁使人产生“饱腹感”(感觉的形成在大脑皮层)的过程没有经过完整的反射弧,因此该过程不属于反射,B错误;效应器一般指传出神经末梢及其支配的肌肉或腺体,该过程中的效应器为交感神经末梢及其支配的肾上腺,C错误;戒烟后,戒烟者的食欲得到改善,脂肪积累增多,进而体重增加,D正确。
18.AD【解析】语言功能是人脑特有的高级功能,但记忆功能不是人脑特有的高级功能,A错误;分析题意可知,阿尔茨海默症患者需要用谷氨酸受体拮抗剂进行治疗,说明阿尔茨海默症患者脑部神经释放较多的谷氨酸;治疗该病的药物包括乙酰胆碱酯酶抑制剂,说明阿尔茨海默症患者脑部神经释放乙酰胆碱较少,B正确;短期记忆与神经元的活动及神经元之间的联系有关,长时记忆与新突触的建立有关,故患者短时记忆受损与突触数目减少无关,患者的长期记忆没有影响,患者的突触的形态和功能没有改变,C正确;患者使用乙酰胆碱酯酶抑制剂能够抑制乙酰胆碱的分解,细胞膜上的谷氨酸受体接受谷氨酸的刺激以后发挥作用,并没有进入细胞内,所以谷氨酸受体拮抗剂不能阻止谷氨酸进入突触后膜,D错误。
19.(12分,除标注外,每空1分)
(1)相对稳定
(2)进食会导致血液成分的含量不断变化,无法判断是否正常(或排除因进食引起血液中葡萄糖浓度升高)(2分,叙述合理即可)
(3)淋巴液 组织液 ①③④ ②
(4)④ 6(2分)
(5)氧气和营养物质等(2分)
【解析】(1)由于细胞代谢的不断进行和外界环境的影响,健康人的内环境中的每一种成分和理化性质都处于动态平衡中,所以血浆中每种成分的参考值都有一个变化范围,即内环境稳态是相对稳定的。
(2)进食可导致血液成分的含量不断变化,从而影响检查结果的准确性,无法判断是否正常,因此在血液生化检查前要处于“空腹”状态。
(3)乙图中①为淋巴液,③是组织液,④是血浆,它们三者共同构成细胞外液,即内环境。氧气的运输方式为自由扩散,乙图中氧气的运输方向为⑤(红细胞)→④→③→②,因此②的氧气浓度最低。
(4)血清属于血浆的范畴,所以血清葡萄糖存在于乙图中的④血浆中。血清中的葡萄糖分子在②处被利用,则至少穿过2层组成毛细血管壁的上皮细胞的细胞膜、一层组织细胞膜,共计3层细胞膜,每一层细胞膜都是由2层磷脂分子构成的,因此至少穿过6层磷脂分子。
(5)如果乙图表示此人的肌肉组织,则随血液从A处流向B处,氧气和营养物质等不断透过毛细血管壁进入组织液,进而被肌肉细胞吸收,因此B端比A端明显减少的物质有氧气和营养物质等。
20.(11分,除标注外,每空1分)
(1)不属于
(2)正常
(3)0.9% 防止因内环境渗透压改变使细胞失水或吸水而变形,乃至影响其生理功能(2分)组织水肿(2分)
(4)不同消化酶的最适pH不同(2分)
(5)正常人体温在一日内的不同时刻存在差异,但变化幅度不超过1℃(2分)
【解析】(1)内环境是由组织液、血浆和淋巴液组成的,消化道内的液体和血液不属于内环境。
(2)健康人的血糖浓度一般在3.9~6.1mml/L,该宇航员的血糖是正常的。
(3)血浆氯化钠浓度约为0.9%,静脉滴注的溶液应与血浆为等渗溶液,故该注射液配制过程中必须严格控制氯化钠浓度为0.9%(质量分数),不能过高或过低,原因是防止因内环境渗透压改变使细胞失水或吸水而变形,乃至影响其生理功能。若某人局部组织细胞代谢过快,将会导致细胞代谢物进入组织液增加,组织液渗透压升高,血浆中水分进入组织液增加,导致组织水肿。
(4)酶的作用条件是较温和的,不同的酶对酸碱度的要求是不一样的,如胃液中的消化酶需要强酸性环境,而胰液中的消化酶则需要碱性环境。从表格可以看出,不同消化液的pH存在明显差异,这反映了不同消化酶的最适pH不同。
(5)由图2可得出的结论是正常人体温在一日内的不同时刻存在差异,但变化幅度不超过1℃。
21.(12分,除标注外,每空1分)
(1)细胞体/胞体 ③轴突
(2)未兴奋 兴奋
(3)负 正 双向
(4)两/2(2分) 相反(2分) 右
【解析】(1)神经元的基本结构包括细胞体(或胞体)、一条长而分支少的轴突和数条短而呈树枝状分支的树突,神经纤维是由③轴突以及外面套着的髓鞘共同组成的,神经纤维末端的细小分支叫神经末梢,神经末梢分布在全身各处。
(2)局部电流在膜外由未兴奋部位流向兴奋部位,在膜内由兴奋部位流向未兴奋部位,这样就形成了局部电流回路。
(3)图二中,当刺激c处产生兴奋时,神经细胞膜的通透性发生改变,对钠离子的通透性增强,钠离子大量内流,形成内正外负的动作电位,即c处A侧为负电位,B侧为正电位;此时兴奋在神经纤维上的传导是双向的。
(4)如果将图二中a、b两电极置于神经纤维膜外,同时在c处给予一个强刺激,兴奋先后到达b、a两电极,故电表的指针会发生两次方向相反的偏转;若将b电极置于d处膜外,a电极位置不变,则刺激c处后,兴奋先到达d处,d处电位先变为外负内正,此时a处电位还是外正内负,电表的指针先向右偏转。
22.(12分,除标注外,每空1分)
(1)胞吐 组织液 Na+/钠离子 化学 电
(2)多巴胺发挥作用后,会被多巴胺转运体回收(2分)
(3)大脑皮层
(4)正常人体内多巴胺发挥作用后,会被多巴胺转运体回收,但吸毒者吸食可卡因之后,可卡因会与多巴胺转运体结合,导致多巴胺的回收速率减慢,使突触间隙中的多巴胺积累增加,使神经元持续兴奋(3分)
(5)减少
【解析】(1)多巴胺是一种兴奋性神经递质,合成后储存在[①]突触小泡中,当神经末梢有神经冲动传来时,多巴胺以胞吐的方式释放到组织液(突触间隙)中,作用于突触后膜的受体后,将导致突触后膜对Na+的通透性增加,Na+内流,从而产生外负内正的动作电位,该过程完成了化学信号→电信号的转变。
(2)正常情况下,多巴胺发挥作用后就会被突触前膜上的多巴胺转运体从突触间隙回收,突触后膜并不会持续兴奋。
(3)大脑皮层是最高级神经中枢,所有的感觉都在大脑皮层形成,因此吸毒者吸食可卡因后产生愉悦感的部位是大脑皮层。
(4)正常机体内,发挥作用的多巴胺会被突触前膜上的多巴胺转运体回收,但吸毒者吸食可卡因后,可卡因会与多巴胺转运体结合,导致多巴胺的回收速率减慢,使突触间隙中的多巴胺积累增加,使神经元持续兴奋。
(5)长期吸食可卡因后,由于可卡因的作用导致突触间隙中多巴胺的量持续保持较高水平,会使突触后膜上③特异性受体的数量减少,使突触变得不敏感,吸毒者必须持续吸食可卡因才能维持兴奋,这是吸毒上瘾的原因之一。
23.(12分,除标注外,每空1分)
(1)非条件 牵张感受器→传入神经→脊髓→传出神经→逼尿肌和尿道括约肌(2分)
(2)交感神经 抑制性
(3)成人大脑皮层对脊髓进行着调控,而婴儿大脑皮层发育不完善,还不能对脊髓排尿反射中枢进行有效的控制(2分) d(2分)
(4)正 排尿反射通过正反馈调节促进排尿活动,有利于尿排空,而负反馈调节会导致“尿不尽”(2分)
【解析】(1)排尿反射人人生来就有,属于非条件反射,据图分析,当膀胱充盈到一定程度时,膀胱壁的牵张感受器受到刺激而兴奋,经传入神经将兴奋传至脊髓,再通过传出神经作用于膀胱逼尿肌使其收缩和尿道括约肌使其放松,使膀胱内的尿液排出。
(2)交感神经兴奋时,不会导致膀胱缩小,说明此时支配逼尿肌的传出神经末梢释放抑制性神经递质,膀胱逼尿肌放松,支配尿道括约肌的传出神经末梢释放兴奋性神经递质,尿道括约肌收缩,有利于储尿。
(3)成年人之所以能有意识地控制排尿,是因为大脑皮层对脊髓进行着调控;而婴儿大脑皮层发育不完善,还不能对脊髓排尿反射中枢进行有效的控制。成年人若大脑皮层相应中枢出现损伤,或者大脑皮层与脊髓反射中枢的神经联系即图中d出现了损伤,导致意识丧失,就会出现像婴儿那样尿床的情况。
(4)通过正反馈调节促进或加强控制排尿活动有利于尿排空,而负反馈调节会导致“尿不尽”。
组别
实验处理
实验结果
第一组
刺激其迷走神经
心跳减慢
第二组
添加第一组实验后的任氏液
心跳减慢
第三组
刺激其交感神经
心跳加快
第四组
添加第三组实验后的任氏液
?
项目
测定值
单位
参考范围
丙氨酸氨基转氨酶
25
U/L
9~60
总蛋白
80
g/L
65~85
肌酐
129
μml/L
57~111
尿素
6.1
mml/L
2.8~7.2
尿酸
328
μml/L
208.3~428.4
葡萄糖
8.6
mml/L
3.9~6.1
三酰甘油
2.4
mml/L
0~1.7
总胆固醇
7.9
mml/L
3.1~5.2
液体
胃液
唾液
血液
胆汁
胰液
尿液
pH
0.9~1.5
6.6~7.1
7.35~7.45
7.1~7.3
7.5~8.0
5.0~7.0
相关试卷
这是一份河南部分学校2024-2025学年高二上学期9月月考生物试题,文件包含2024-2025学年河南部分学校高二上学期9月试题生物pdf、生物-高二9月联考答案pdf等2份试卷配套教学资源,其中试卷共15页, 欢迎下载使用。
这是一份河南省洛阳市宜阳县部分高中2024-2025学年高二上学期9月月考生物试题,共8页。
这是一份贵州省部分学校2024-2025学年高三上学期9月月考生物试题,共4页。

