安徽省滁州市定远县育才学校2024-2025学年高三上学期模拟生物(必修一)试卷(Word版附解析)
展开1. 甘肃陇南的“武都油橄榄”是中国国家地理标志产品,其果肉呈黄绿色,子叶呈乳白色,均富含脂肪。由其生产的橄榄油含有丰富的不饱和脂肪酸,可广泛用于食品、医药和化工等领域。下列叙述错误的是( )
A. 不饱和脂肪酸的熔点较低,不容易凝固,橄榄油在室温下通常呈液态
B. 苏丹Ⅲ染液处理油橄榄子叶,在高倍镜下可观察到橘黄色的脂肪颗粒
C. 油橄榄种子萌发过程中有机物的含量减少,有机物的种类不发生变化
D. 脂肪在人体消化道内水解为脂肪酸和甘油后,可被小肠上皮细胞吸收
2. 细胞内不具备运输功能物质或结构是( )
A. 结合水B. 囊泡C. 细胞骨架D. 转运蛋白
3. 大豆是我国重要的粮食作物。下列叙述错误的是( )
A. 大豆油含有不饱和脂肪酸,熔点较低,室温时呈液态
B. 大豆的蛋白质、脂肪和淀粉可在人体内分解产生能量
C. 大豆中的蛋白质含有人体细胞不能合成的必需氨基酸
D. 大豆中的脂肪和磷脂均含有碳、氢、氧、磷4种元素
4. 溶酶体膜稳定性下降,可导致溶酶体中酶类物质外溢,引起机体异常,如类风湿性关节炎等。下列有关溶酶体的说法,错误的是( )
A. 溶酶体的稳定性依赖其双层膜结构
B. 溶酶体中的蛋白酶在核糖体中合成
C. 从溶酶体外溢出的酶主要是水解酶
D. 从溶酶体外溢后,大多数酶活性会降低
5. 某研究团队发现,小鼠在禁食一定时间后,细胞自噬相关蛋白被募集到脂质小滴上形成自噬体,随后与溶酶体融合形成自噬溶酶体,最终脂质小滴在溶酶体内被降解。关于细胞自噬,下列叙述错误的是( )
A. 饥饿状态下自噬参与了细胞内的脂质代谢,使细胞获得所需的物质和能量
B. 当细胞长时间处在饥饿状态时,过度活跃的细胞自噬可能会引起细胞凋亡
C. 溶酶体内合成的多种水解酶参与了细胞自噬过程
D. 细胞自噬是细胞受环境因素刺激后的应激性反应
6. 溶酶体内含有多种水解酶,是细胞内大分子物质水解的场所。机体休克时,相关细胞内的溶酶体膜稳定性下降,通透性增高,引发水解酶渗漏到胞质溶胶,造成细胞自溶与机体损伤。下列叙述错误的是( )
A. 溶酶体内的水解酶由核糖体合成
B. 溶酶体水解产生的物质可被再利用
C. 水解酶释放到胞质溶胶会全部失活
D. 休克时可用药物稳定溶酶体膜
7. 营养物质是生物生长发育的基础。依据表中信息,下列有关小肠上皮细胞吸收营养物质方式的判断,错误的是( )
A. 甲为主动运输B. 乙为协助扩散
C. 丙为胞吞作用D. 丁为自由扩散
8. 下列关于酶的叙述,正确的是( )
A. 作为生物催化剂,酶作用的反应物都是有机物
B. 胃蛋白酶应在酸性、37℃条件下保存
C. 醋酸杆菌中与发酵产酸相关的酶,分布于其线粒体内膜上
D. 从成年牛、羊等草食类动物的肠道内容物中可获得纤维素酶
9. 农谚有云:“雨生百谷”。“雨”有利于种子的萌发,是“百谷”丰收的基础。下列关于种子萌发的说法,错误的是( )
A. 种子萌发时,细胞内自由水所占的比例升高
B. 水可借助通道蛋白以协助扩散方式进入细胞
C. 水直接参与了有氧呼吸过程中丙酮酸的生成
D. 光合作用中,水的光解发生在类囊体薄膜上
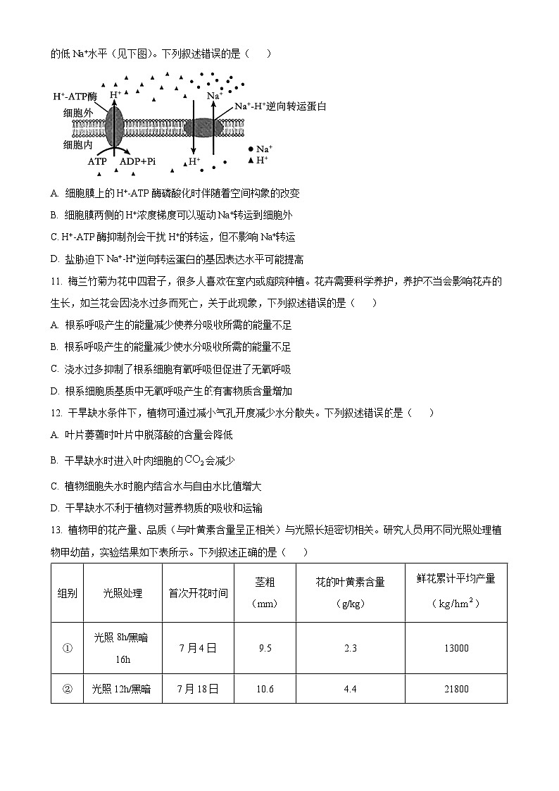
10. 维持细胞的Na+平衡是植物的耐盐机制之一。盐胁迫下,植物细胞膜(或液泡膜)上的H+-ATP酶(质子泵)和Na+-H+逆向转运蛋白可将Na+从细胞质基质中转运到细胞外(或液泡中),以维持细胞质基质中的低Na+水平(见下图)。下列叙述错误的是( )
A. 细胞膜上的H+-ATP酶磷酸化时伴随着空间构象的改变
B. 细胞膜两侧的H+浓度梯度可以驱动Na+转运到细胞外
C. H+-ATP酶抑制剂会干扰H+的转运,但不影响Na+转运
D. 盐胁迫下Na+-H+逆向转运蛋白的基因表达水平可能提高
11. 梅兰竹菊为花中四君子,很多人喜欢在室内或庭院种植。花卉需要科学养护,养护不当会影响花卉的生长,如兰花会因浇水过多而死亡,关于此现象,下列叙述错误的是( )
A. 根系呼吸产生的能量减少使养分吸收所需的能量不足
B. 根系呼吸产生的能量减少使水分吸收所需的能量不足
C. 浇水过多抑制了根系细胞有氧呼吸但促进了无氧呼吸
D. 根系细胞质基质中无氧呼吸产生有害物质含量增加
12. 干旱缺水条件下,植物可通过减小气孔开度减少水分散失。下列叙述错误是( )
A. 叶片萎蔫时叶片中脱落酸的含量会降低
B. 干旱缺水时进入叶肉细胞的会减少
C. 植物细胞失水时胞内结合水与自由水比值增大
D. 干旱缺水不利于植物对营养物质的吸收和运输
13. 植物甲的花产量、品质(与叶黄素含量呈正相关)与光照长短密切相关。研究人员用不同光照处理植物甲幼苗,实验结果如下表所示。下列叙述正确的是( )
A. 第①组处理有利于诱导植物甲提前开花,且产量最高
B. 植物甲花的品质与光照处理中的黑暗时长呈负相关
C. 综合考虑花的产量和品质,应该选择第②组处理
D. 植物甲花的叶黄素含量与花的产量呈正相关
14. 同一个体的肝细胞和上皮细胞都会表达一些组织特异性的蛋白质。下列叙述错误的是( )
A. 肝细胞和上皮细胞没有相同的蛋白质
B. 肝细胞和上皮细胞所含遗传信息相同
C. 肝细胞的形成是细胞分裂、分化的结果
D. 上皮细胞的形成与基因选择性表达有关
15. 细胞是生物体结构和生命活动的基本单位,也是一个开放的系统。下列叙述正确的是( )
A. 细胞可与周围环境交换物质,但不交换能量
B 细胞可与周围环境交换能量,但不交换物质
C. 细胞可与周围环境交换物质,也可交换能量
D. 细胞不与周围环境交换能量,也不交换物质
二、非选择题(除特殊标注外,每空2分,共计55分)
16. 当某品种菠萝蜜成熟到一定程度,会出现呼吸速率迅速上升,再迅速下降的现象。研究人员以新采摘的该菠萝蜜为实验材料,测定了常温有氧贮藏条件下果实的呼吸速率和乙烯释放速率,变化趋势如图。回答下列问题:
(1)菠萝蜜在贮藏期间,细胞呼吸的耗氧场所是线粒体的______,其释放的能量一部分用于生成______,另一部分以______的形式散失。
(2)据图可知,菠萝蜜在贮藏初期会释放少量乙烯,随后有大量乙烯生成,这体现了乙烯产生的调节方式为______。
(3)据图推测,菠萝蜜在贮藏5天内可溶性糖的含量变化趋势是______。
为证实上述推测,拟设计实验进行验证。假设菠萝蜜中的可溶性糖均为葡萄糖,现有充足的新采摘菠萝蜜、仪器设备(如比色仪,可用于定量分析溶液中物质的浓度)、玻璃器皿和试剂(如DNS试剂,该试剂能够和葡萄糖在沸水浴中加热产生棕红色的可溶性物质)等。简要描述实验过程:
①______________________________;
②分别制作匀浆,取等量匀浆液;
③______________________________;
④分别在沸水浴中加热;
⑤______________________________。
(4)综合上述发现,新采摘的菠萝蜜在贮藏过程中释放的乙烯能调控果实的呼吸速率上升,其原因是____________。
17. 气孔是指植物叶表皮组织上两个保卫细胞之间的孔隙。植物通过调节气孔大小,控制CO2进入和水分的散失,影响光合作用和含水量。科研工作者以拟南芥为实验材料,研究并发现了相关环境因素调控气孔关闭的机理(图1)。已知ht1基因、rhc1基因各编码蛋白甲和乙中的一种,但对应关系未知。研究者利用野生型(wt)、ht1基因功能缺失突变体(h)、rhc1基因功能缺失突变体(r)和ht1/rhc1双基因功能缺失突变体(h/r),进行了相关实验,结果如图2所示。
回答下列问题:
(1)保卫细胞液泡中的溶质转运到胞外,导致保卫细胞________(填“吸水”或“失水”),引起气孔关闭,进而使植物光合作用速率________(填“增大”或“不变”或“减小”)。
(2)图2中的wt组和r组对比,说明高浓度CO2时rhc1基因产物________(填“促进”或“抑制”)气孔关闭。
(3)由图1可知,短暂干旱环境中,植物体内脱落酸含量上升,这对植物的积极意义是________。
(4)根据实验结果判断:编码蛋白甲的基因是________(填“ht1”或“rhc1”)。
18. 类胡萝卜素不仅参与光合作用,还是一些植物激素的合成前体。研究者发现了某作物的一种胎萌突变体,其种子大部分为黄色,少部分呈白色,白色种子未完全成熟即可在母体上萌发。经鉴定,白色种子为某基因的纯合突变体。在正常光照下(400μml·m-2•s-1),纯合突变体叶片中叶绿体发育异常、类囊体消失。将野生型和纯合突变体种子在黑暗中萌发后转移到正常光和弱光(1μml·m-2•s-1)下培养一周,提取并测定叶片叶绿素和类胡萝卜素含量,结果如图所示。回答下列问题。
(1)提取叶片中叶绿素和类胡萝卜素常使用的溶剂是______,加入少许碳酸钙可以______。
(2)野生型植株叶片叶绿素含量在正常光下比弱光下高,其原因是______。
(3)正常光照条件下种植纯合突变体将无法获得种子,因为______。
(4)现已知此突变体与类胡萝卜素合成有关,本研究中支持此结论的证据有:①纯合体种子为白色;②______。
19. 高原地区蓝光和紫外光较强,常采用覆膜措施辅助林木育苗。为探究不同颜色覆膜对藏川杨幼苗生长的影响,研究者检测了白膜、蓝膜和绿膜对不同光的透过率,以及覆膜后幼苗光合色素的含量,结果如图、表所示。
回答下列问题:
(1)如图所示,三种颜色膜对紫外光、蓝光和绿光的透过率有明显差异,其中________光可被位于叶绿体________上的光合色素高效吸收后用于光反应,进而使暗反应阶段的还原转化为________和________。与白膜覆盖相比,蓝膜和绿膜透过的________较少,可更好地减弱幼苗受到的辐射。
(2)光合色素溶液的浓度与其光吸收值成正比,选择适当波长的光可对色素含量进行测定。提取光合色素时,可利用________作为溶剂。测定叶绿素含量时,应选择红光而不能选择蓝紫光,原因是_______________________。
(3)研究表明,覆盖蓝膜更有利于藏川杨幼苗在高原环境的生长。根据上述检测结果,其原因为_________________________________(答出两点即可)。方式
细胞外相对浓度
细胞内相对浓度
需要提供能量
需要转运蛋白
甲
低
高
是
是
乙
高
低
否
是
丙
高
低
是
是
丁
高
低
否
否
组别
光照处理
首次开花时间
茎粗(mm)
花的叶黄素含量(g/kg)
鲜花累计平均产量()
①
光照8h/黑暗16h
7月4日
9.5
2.3
13000
②
光照12h/黑暗12h
7月18日
10.6
4.4
21800
③
光照16h/黑暗8h
7月26日
11.5
2.4
22500
覆膜处理
叶绿素含量(mg/g)
类胡萝卜素含量(mg/g)
白膜
1.67
0.71
蓝膜
2.20
0.90
绿膜
1.74
0.65
安徽省滁州市定远县育才学校2024-2025学年高三上学期模拟生物试卷(必修一): 这是一份安徽省滁州市定远县育才学校2024-2025学年高三上学期模拟生物试卷(必修一),共18页。试卷主要包含了单选题,非选择题等内容,欢迎下载使用。
安徽省滁州市定远县育才学校2024-2025学年高二上学期第一次月考生物试题(解析版): 这是一份安徽省滁州市定远县育才学校2024-2025学年高二上学期第一次月考生物试题(解析版),共18页。试卷主要包含了单选题,非选择题等内容,欢迎下载使用。
安徽省滁州市定远县育才学校2024-2025学年高二上学期第一次月考生物试题: 这是一份安徽省滁州市定远县育才学校2024-2025学年高二上学期第一次月考生物试题,共8页。试卷主要包含了单选题,非选择题等内容,欢迎下载使用。

