江西省“三新”协同教研共同体2023_2024学年高三生物上学期12月联考试题含解析
展开1.答题前,考生务必将自己的姓名、考生号、考场号、座位号填写在答题卡上。
2.回答选择题时,选出每小题答案后,用铅笔把答题卡上对应题目的答案标号涂黑。如需改动,用橡皮擦干净后,再选涂其他答案标号。回答非选择题时,将答案写在答题卡上。写在本试卷上无效。
3.考试结束后,将本试卷和答题卡一并交回。
4.本试卷主要考试内容:人教版必修1、2.选择性必修1、2、3。
一、单项选择题:本题共12小题,每小题2分,共24分。在每小题给出的四个选项中,只有一项是符合题目要求的。
1. 结核杆菌是一种需氧菌,可侵染人体全身各器官,但最为多见的是引起肺结核。下列叙述正确的是()
A. 肺细胞和结核杆菌均能独立完成各项生命活动
B. 肺细胞和结核杆菌的遗传物质均由核糖核苷酸组成
C. 肺细胞和结核杆菌的细胞边界均是细胞膜
D. 肺细胞和结核杆菌消耗O2的场所均是线粒体内膜
【答案】C
【解析】
【分析】原核细胞和真核细胞的本质区别为有无以核膜为界限的细胞核。原核细胞和真核细胞的统一性体现在均具有细胞膜、细胞质、核糖体等结构,并且均以DNA为遗传物质。
【详解】A、结核杆菌为细菌,为单细胞生物,既是细胞层次又是个体层次,能独立完成各项生命活动;人体肺细胞属于细胞结构层次不能独立完成各项生命活动,A错误;
B、肺细胞和结核杆菌均以DNA为遗传物质均由脱氧核糖核苷酸组成,B错误;
C、细胞是最基本的生命系统,其边界都是细胞膜,C正确;
D、结核杆菌为原核生物,没有线粒体,D错误;
故选C。
2. “大雪,十一月节。大者,盛也。至此而雪盛矣。”人在寒冷环境中机体会发生的生理变化是()
A. 皮肤血管舒张,血流量减少
B. 甲状腺激素减少,有利于肌肉、肝等产热
C. 汗腺分泌减少,使机体汗液蒸发散热减少
D. 机体局部体温低于正常体温时,脑干体温调节中枢兴奋
【答案】C
【解析】
【分析】体温的相对恒定是机体产热和散热动态平衡的结果;产热多于散热则体温升高,产热少于散热则体温降低;(2)寒冷环境→皮肤冷觉感受器→下丘脑体温调节中枢→增加产热(骨骼肌战栗、立毛肌收缩、甲状腺激素分泌增加),减少散热(毛细血管收缩、汗腺分泌减少)→体温维持相对恒定。
【详解】A、寒冷条件下,皮肤血管收缩,血流量减少,A错误;
B、甲状腺激素增多,有利于肌肉、肝等产热,B错误;
C、寒冷条件下,汗腺分泌减少,使机体汗液蒸发散热减少,C正确;
D、体温调节中枢在下丘脑,D错误。
故选C。
3. 江西省作为我国首批国家生态文明试验区之一,在全国率先开创性建设“湿地银行”。在不改变湿地基本特征和生态功能的前提下,合理利用湿地的生物、景观、人文等资源,选择合适的水生蔬菜、水生观赏植物种植等湿地生态环境友好型产业,为构建湿地保护和经济社会发展双赢格局探索出一条新路径。下列叙述错误的是()
A. “湿地银行”的建设体现了生态工程的协调、整体等原理
B. 湿地可以净化水质、种植水生观赏植物等,这主要体现了生物多样性的直接价值
C. “湿地银行”的建设有利于促进湿地生态系统的物质循环和能量流动
D. 湿地修复可以提高湿地生态系统营养结构的复杂性及湿地生态系统的稳定性
【答案】B
【解析】
【分析】1、生物多样性的价值:(1)直接价值:对人类有食用、药用和工业原料等使用意义,以及有旅游观赏、科学研究和文学艺术创作等非实用意义的。(2)间接价值:对生态系统起重要调节作用的价值(生态功能)。(3)潜在价值:目前人类不清楚的价值。 间接价值大于直接价值。
2、生态工程所遵循的基本原理:自生、循环、协调、整体。
【详解】A、“湿地银行”建设,利用湿地的生物、景观、人文等资源,选择合适的水生蔬菜、水生观赏植物种植等措施,体现了生态工程的协调、整体等原理,A正确;
B、湿地可以净化水质、种植水生观赏植物等,这主要体现了生物多样性的间接价值,B错误;
C、“湿地银行”的建设很好的促进了生物与环境之间物质循环,也能使能量得到最有效的利用,C正确;
D、湿地修复能够提高湿地生态系统营养结构的复杂性,其稳定性也会增加,D正确。
故选B。
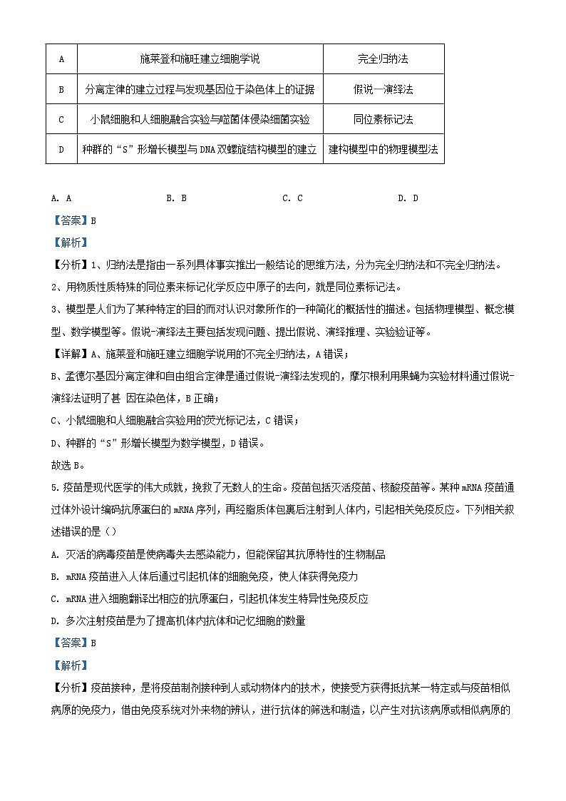
4. 选择适宜的实验方法有利于科研人员进行实验探究。下表中对应正确的是()
A. AB. BC. CD. D
【答案】B
【解析】
【分析】1、归纳法是指由一系列具体事实推出一般结论的思维方法,分为完全归纳法和不完全归纳法。
2、用物质性质特殊的同位素来标记化学反应中原子的去向,就是同位素标记法。
3、模型是人们为了某种特定的目的而对认识对象所作的一种简化的概括性的描述。包括物理模型、概念模型、数学模型等。假说-演绎法主要包括发现问题、提出假说、演绎推理、实验验证等。
【详解】A、施莱登和施旺建立细胞学说用的不完全归纳法,A错误;
B、孟德尔基因分离定律和自由组合定律是通过假说-演绎法发现的,摩尔根利用果蝇为实验材料通过假说-演绎法证明了甚 因在染色体,B正确;
C、小鼠细胞和人细胞融合实验用的荧光标记法,C错误;
D、种群的“S”形增长模型为数学模型,D错误。
故选B。
5. 疫苗是现代医学的伟大成就,挽救了无数人的生命。疫苗包括灭活疫苗、核酸疫苗等。某种mRNA疫苗通过体外设计编码抗原蛋白的mRNA序列,再经脂质体包裹后注射到人体内,引起相关免疫反应。下列相关叙述错误的是()
A. 灭活的病毒疫苗是使病毒失去感染能力,但能保留其抗原特性的生物制品
B. mRNA疫苗进入人体后通过引起机体的细胞免疫,使人体获得免疫力
C. mRNA进入细胞翻译出相应的抗原蛋白,引起机体发生特异性免疫反应
D. 多次注射疫苗是为了提高机体内抗体和记忆细胞的数量
【答案】B
【解析】
【分析】疫苗接种,是将疫苗制剂接种到人或动物体内的技术,使接受方获得抵抗某一特定或与疫苗相似病原的免疫力,借由免疫系统对外来物的辨认,进行抗体的筛选和制造,以产生对抗该病原或相似病原的抗体,进而使受注射者对该疾病具有较强的抵抗能力。
【详解】A、病毒灭活以后,失去感染能力,但保留了其抗原特性,依然能够引起机体免疫,A正确;
B、mRNA疫苗进入细胞翻译出相应的抗原蛋白,抗原引起机体产生体液免疫,B错误;
C、mRNA进入细胞翻译出相应的抗原蛋白,引起机体发生体液免疫,体液免疫属于特异性免疫反应,C正确;
D、多次注射疫苗,机体内抗体和记忆细胞的数量会增加,从而提高机体对病毒的抵抗力,D正确。
故选B。
6. 叶肉细胞进行光合作用合成的磷酸丙糖从叶绿体运输到细胞质基质合成蔗糖,蔗糖分子通过载体2运出细胞,其动力来自H+的浓度梯度,过程如图所示。下列推测不合理的是()
A. K+和H+运出细胞的方式相同
B. 细胞运出蔗糖和吸收H+的方式均为主动运输
C. 提高细胞外K+浓度,可能会降低蔗糖运出细胞的速率
D. 细胞外的K+浓度高于细胞内的,H+则相反
【答案】D
【解析】
【分析】被动运输:①自由扩散(与膜内外物质的浓度差有关):不需要载体和能量,如水、CO2、O2、甘油、乙醇等。②协助扩散(影响因素:浓度差、载体):需要载体,但不需要能量,如红细胞吸收葡萄糖。自由扩散:物质通过简单的扩散作用进出细胞,叫做自由扩散,不需要载体协助,不消耗能量。甘油为脂溶性小分子,进入细胞为自由扩散,所以细胞膜上没有运输甘油的载体蛋白。主动运输:物质从低浓度一侧运输到高浓度一侧,需要载体蛋白的协助,同时消耗能量,这种方式叫主动运输。①物质从高浓度到低浓度,需要载体蛋白协助,是协助扩散。②物质从高浓度到低浓度,直接穿过细胞膜,是自由扩散。③物质从低浓度到高浓度,需要载体蛋白协助,需要消耗ATP,是主动运输。
【详解】AB、蔗糖分子通过载体2运出细胞,其动力来自H+的浓度梯度,因此细胞内的H+浓度高于细胞外的,H+通过载体2运出细胞的方式是协助扩散,蔗糖通过载体2运出细胞的方式是主动运输,钾离子是细胞内高于细胞外,运出细胞是协助扩散,AB正确;
C、提高细胞外K+浓度,会导致细胞内外氢离子浓度差降低,可能会降低蔗糖运出细胞的速率,C正确;
D、细胞外的K+浓度低于细胞内的,H+也是如此,D错误。
故选D。
7. 实验室中某只果蝇的一个精原细胞的一条染色体上某基因的一条脱氧核苷酸链中的一个碱基G替换成了T,另一条脱氧核苷酸链的碱基未发生替换。下列叙述正确的是()
A. 该DNA分子复制产生的子代DNA的嘌呤数小于嘧啶数
B. 该精原细胞发生的变异是染色体变异,可作为果蝇进化的原材料
C. 若该精原细胞进行减数分裂,则产生的精细胞中含突变基因的所占比例为1/2
D. 若该精原细胞进行有丝分裂,则产生的精原细胞中含突变基因的所占比例是1/2
【答案】D
【解析】
【分析】基因突变是指基因在结构上发生碱基对组成或排列顺序的改变。
【详解】A、双链DNA分子,遵循碱基互补配对原则,嘌呤数等于嘧啶数,A错误;
B、该精原细胞发生的变异属于基因突变,B错误;
C、若该精原细胞进行减数分裂,根据减数分裂图像,产生的4个精细胞中含突变基因的只有一个,所占比例为1/4,C错误;
D、若该精原细胞进行有丝分裂,根据有丝分裂的特点,产生的精原细胞中含突变基因的所占比例是1/2,D正确。
故选D。
8. 某研究者提出“当神经系统控制心脏活动时,在神经元与心肌细胞之间传递的信号是化学信号”的假说。为了验证假说,他进行了如下实验:取两个蛙的心脏(A和B,保持活性)置于成分相同的营养液中,A心脏有某副交感神经支配,B心脏没有该神经支配;刺激该神经,观察A心脏的跳动情况;然后从A心脏的营养液中取一些液体注入B心脏营养液中,观察B心脏的跳动情况。以下观察结果可以支持他的假说的是()
A. A心脏的跳动减慢,B心脏的跳动不变
B. A心脏的跳动减慢,B心脏的跳动减慢
C. A心脏的跳动加快,B心脏的跳动加快
D. A心脏的跳动加快,B心脏的跳动减慢
【答案】B
【解析】
【分析】当人体兴奋时,交感神经活动占优势,表现为心跳加快,支气管扩张,但胃肠蠕动和消化腺的分泌活动减弱。而当人体安静时,副交感神经活动占优势,表现为心跳减慢,支气管收缩,但胃肠蠕动和消化腺的分泌活动增强。交感神经和副交感神经对同一器官的作用通常是相反的。
【详解】A、在副交感神经控制下,A心脏的跳动减慢,支配A心脏的副交感神经可能是释放了某种化学物质,该物质可以使心跳减慢,这样的物质也会引起B心脏跳动减慢,A错误;
B、如上述A选项分析,A心脏的跳动减慢,B心脏的跳动减慢,B正确;
C、如上述A选项分析,A心脏的跳动减慢,B心脏的跳动减慢,C错误;
D、如上述A选项分析,A心脏的跳动减慢,B心脏的跳动减慢,D错误。
故选B。
9. 濒危植物云南红豆杉(以下称红豆杉)是喜阳喜湿高大乔木,郁闭度对其生长有重要影响。下列关于红豆杉种群动态变化及其保护的说法,错误的有()
①选择性采伐可改变红豆杉林的群落结构和群落演替速度
②播撒红豆杉种子将提高幼年树龄植株的比例
③干旱、郁闭度是影响红豆杉种群密度的非生物因素
④气候变湿润后,有利于增加红豆杉的种群数量
⑤保护红豆杉野生种群最有效的措施是人工繁育
A. 4项B. 3项C. 2项D. 1项
【答案】D
【解析】
【分析】影响种群数量变化的因素分两类,一类是密度制约因素,即影响程度与种群密度有密切关系的因素;另一类是非密度制约因素,即影响程度与种群密度无关的因素。(1)密度的制约因素,其影响程度与种群密度有密切关系的因素,如竞争、捕食、寄生、疾病等生物因素。(2)非密度制约因素,其影响程度与种群密度无关的因素,如温度、降水、风等气候因素,污染、环境的pH等环境因素。
【详解】①选择性采伐和放牧等等人类活动会改变红豆杉林的群落结构和群落演替速度,①正确;
②播撒红豆杉种子将提高幼年树龄植株的比例,②正确;
③干旱、郁闭度是自然环境因素,是影响红豆杉种群密度的非生物因素,③正确;
④红豆杉是喜湿植物,气候变湿润后,有利于增加红豆杉的种群数量,④正确;
⑤保护红豆杉野生种群最有效的措施是就地保护,如建立自然保护区,⑤错误。
综上所述,只有1项错误,ABC不符合题意,D符合题意。
故选D。
10. 获取纯净微生物的关键在于无菌技术,主要包括消毒和灭菌。下列关于无菌技术的叙述正确的是()
A. 紫外线照射30min可以杀死物体表面的微生物
B. 牛奶一般通过100℃煮沸5~6min来消毒
C. 吸管和培养皿通常采用高压蒸汽灭菌法进行灭菌
D. 接种环、试管口、棉塞通过灼烧灭菌法进行灭菌
【答案】A
【解析】
【分析】无菌操作技术有消毒和灭菌,消毒有煮沸消毒法、巴氏消毒法和化学药剂消毒法。
灭菌方法有3种:(1)灼烧灭菌法:适用于接种工具;(2)干热灭菌法适用于玻璃器皿和金属工具;(3)高压蒸汽灭菌法适用于培养基及容器的灭菌。
【详解】A、紫外线照射30min可以杀死物体表面的微生物,A正确;
B、牛奶一般通过62~65℃消毒 30 min 或80~90℃处理30 s~1min 来消毒,B错误;
C、吸管和培养皿通常采用干热灭菌法进行灭菌,C错误;
D、棉塞不可通过灼烧灭菌,容易点燃,D错误。
故选A。
11. 某种名贵植物通常用无性繁殖的方式进行繁殖,但容易将感染的病毒传给后代。某技术中心计划获取该种植物的脱毒苗,技术路线如图所示。下列叙述错误的是()
A. 制备培养基时需要在培养基中添加琼脂等成分
B. 由愈伤组织到脱毒苗需要经过脱分化、再分化等过程
C. 外植体可以选择该种植物的茎尖分生组织
D. 生长素/细胞分裂素的值较高时有利于根的分化
【答案】B
【解析】
【分析】植物组织培养技术是指将离体的植物器官、组织或细胞等,在人工配制的培养基上,给予适宜的培养条件,诱导其形成完整植株的技术。其具体流程为:接种外植体→诱导愈伤组织→诱导生芽→诱导生根→移栽成活。
作物脱毒材料:分生区(如茎尖、芽尖)细胞;
植物脱毒方法:进行组织培养;
结果:形成脱毒苗。
外植体用酒精消毒30s,然后立即用无菌水清洗2~3次;再用次氯酸钠溶液处理30 min后,立即用无菌水清洗2~3次。
【详解】A、琼脂可以使培养基变成固态,外植体插入时形成愈伤组织时需要用到,A正确;
B、由愈伤组织到脱毒苗需要经过再分化等过程,由外植体到愈伤组织需要经过脱分化过程,B错误;
C、茎尖病毒极少甚至没有病毒,因此可利用消毒后的茎尖培养脱毒苗,C正确;
D、生长素比细胞分裂素的含量高时有利于根的分化,D正确;
故选B。
12. 某二倍体植物的宽叶(M)对窄叶(m)为显性,红花(R)对白花(r)为显性,两对等位基因均位于2号染色体上。某宽叶红花突变体与缺失一条2号染色体的窄叶白花植株杂交,子代表型及比例为宽叶红花:宽叶白花=2:1。已知各类型配子活力相同,但控制某一性状的基因都缺失时,幼胚死亡。据此推测,该宽叶红花突变体的基因组成可能为()
A. B. C. D.
【答案】D
【解析】
【分析】据题意判断,两对等位基因均位于2号染色体上,不符合自由组合定律,产生配子的过程中,同一条染色体上的基因进入同一个配子中。
【详解】A、如果该基因型杂交,即MMRr与mOrO杂交,子代为MmRr、MORO、Mmrr、MOrO,宽叶红花∶宽叶白花=1∶1,不符合题意,A错误;
B、如果该基因型杂交,即MORO与mOrO杂交,子代MmRr、MORO、mOrO、OOOO(幼胚死亡),宽叶红花∶窄叶白花=2∶1。不符合题意,B错误;
C、如果该基因型杂交,即MORR与 mOrO杂交,因为亲本中有RR,所以后代全为红花,不符合题意,C错误;
D、如果该基因杂交,即MMRO与mOrO杂交,子代为MmRr、MORO、MmrO、MOOO(幼胚死亡),宽叶红花∶宽叶白花=2∶1,符合题意,D正确。
故选D。
二、多项选择题:本题共4小题,每小题4分,共16分。在每小题给出的四个选项中,有两个或两个以上选项符合题目要求,全部选对得4分,选对但不全的得2分,有选错的得0分。
13. 蛋白质糖基化是指在糖基转移酶的作用下将糖转移至蛋白质并和氨基酸残基(氨基酸脱水缩合后剩余部分)形成糖苷键的过程。蛋白质经过糖基化作用形成糖蛋白,糖基化包括在高尔基体上进行的O—连接的糖基化(与相应氨基酸的-OH连接)和起始于内质网完成于高尔基体的N—连接的糖基化(与相应氨基酸的N连接)。糖基化使蛋白质能够抵抗消化酶的作用,并能赋予蛋白质传导信号的功能等。下列说法正确的是()
A. 溶酶体内含有丰富的消化酶,推测其膜蛋白经过了糖基化加工
B. 内质网中的糖基转移酶能催化糖与相应氨基酸的羧基间形成糖苷键
C. 大肠杆菌中蛋白质糖基化起始于内质网,完成于高尔基体
D. 若用药物抑制糖基转移酶活性,则可能会使细胞间信息交流受阻
【答案】AD
【解析】
【分析】分泌蛋白的合成、加工和运输过程:最初是在内质网上的核糖体中由氨基酸形成肽链,肽链进入内质网进行加工,形成有一定空间结构的蛋白质,再到高尔基体,高尔基体对其进行进一步加工,然后形成囊泡分泌到细胞外。该过程消耗的能量由线粒体提供。
【详解】A、溶酶体中含有消化酶,水解酶通过高度糖基化从而避免被溶酶体中的蛋白酶水解,由此推测溶酶体膜蛋白也表现出高度糖基化(对蛋白质进行修饰),有利于防止溶酶体膜被自身水解酶分解,释放出水解酶对细胞结构和功能造成损伤,A正确;
B、分析题意,糖苷键是糖和氨基酸残基(氨基酸脱水缩合后剩余部分)形成的,氨基酸残基中不含羧基,B错误;
C、大肠杆菌是原核生物,只有核糖体一种细胞器, 不含内质网和高尔基体,C错误;
D、分析题意,糖基化能赋予蛋白质传导信号的功能等,故若用药物抑制糖基转移酶活性,则可能会使细胞间信息交流受阻,D正确。
故选AD。
14. 神经肌肉接头处的A-I-M复合蛋白对突触后膜上乙酰胆碱(ACh)受体(AChR)的组装有重要作用。重症肌无力是一种神经肌肉接头功能异常的自身免疫疾病,研究者采用抗原一抗体结合方法检测该病患者AChR抗体,多数患者呈阳性,少数患者呈阴性,且患者AChR基因未突变。下列分析正确的是()
A. 神经肌肉接头处的突触后膜是由神经细胞的胞体膜或树突膜组成的
B. 乙酰胆碱与突触后膜上的受体(AChR)结合,相应的离子通道打开
C. 在抗体阴性重症肌无力患者神经肌肉接头处注射AChR,症状能得到缓解
D. 抗体阳性重症肌无力产生的原因可能是自身产生的抗体攻击了AChR
【答案】BD
【解析】
【分析】兴奋在神经元之间需要通过突触结构进行传递,突触包括突触前膜、突触间隙、突触后膜,其具体的传递过程为:兴奋以电流的形式传导到轴突末梢时,突触小泡释放递质(化学信号),递质作用于突触后膜,引起突触后膜产生膜电位(电信号),从而将兴奋传递到下一个神经元。由于递质只能由突触前膜释放,作用于突触后膜,因此神经元之间兴奋的传递只能是单方向的。
【详解】A、神经肌肉接头处的突触后膜是由肌肉细胞的细胞膜组成的,A 错误;
B、乙酰胆碱与突触后膜上的受体(AChR)结合,会使相应离子内流,有关离子通道打开,B正确;
C、阴性患者 AChR 基因未突变,即能合成AChR,体内不存在 AChR 的抗体,很可能神经肌接头处的 A-I-M 复合蛋白损伤造成AChR 不能在突触后膜组装,注射 AChR,症状不会得到缓解,C 错误;
D、抗体阳性重症肌无力患者,体内存在AChR 的抗体,可能会攻击突触后膜上的受体(AChR),使乙酰胆碱(ACh)不能与受体(AChR)正常结合,导致反射不能正常完成,D正确。
故选BD。
15. 基因表达的另一变异方式是不完全外显。外显率是某一基因型个体显示预期表型的比例,如某个基因的效应总是能够表达,则外显率为100%。但是某些基因的外显率受到修饰基因或外界因素的影响,使这些基因的预期性状没有达到100%的外显率。某种单基因显性遗传病的外显率不能达到100%,该遗传病(相关基因为A/a)的某家系遗传图谱如图所示,通过电泳检测基因A/a,II-5只含有1个条带,Ⅲ-8含2个条带。已知III-8的致病基因来自I-2.不考虑突变,下列推测不合理的是()
A. Ⅲ-6和Ⅲ-8的基因型相同
B. 基因A/a位于X染色体上
C. 图中不含有致病基因的个体是I-1和Ⅱ-5
D. 若对I-2的基因进行电泳,则其电泳条带有2条
【答案】BCD
【解析】
【分析】根据题中信息可知,题中遗传病为单基因显性遗传病,且III-8 含 2个条带,因此该遗传病为常染色体显性遗传病。III-8 的基型是Aa,其致病基因A来自I-2,因此II-4 的基因型A —;II-5只含有1个条带,故II-5的基因型是 aa,III-6的基因型是 Aa,I-1的基因型无法确定,I-2 的基因型是AA 或Aa。
【详解】A、该遗传病为单基因显性遗传病,且III-8 含 2个条带,故III-8 的基型是Aa,因为II-5只含有1个条带,所以II-5的基因型是 aa,故III-6的基因型是 Aa,A正确;
B、因为III-8 含 2个条带,因此该遗传病为常染色体显性遗传病 ,B错误;
C、II-5只含有1个条带,故II-5的基因型是 aa,但I-1的基因型无法确定,C错误;
D、I-2 的基因型是AA 或Aa,其电泳条带有可能是1条或2条,D错误。
故选BCD。
16. 东亚飞蝗爆发时会导致农作物大量减产。为了治理蝗灾,某地区曾做过一项实验,将大量的鸭子引入农田捕食蝗虫,结果显示蝗虫的数量得到了一定的控制。为研究蝗虫种群数量变化规律,该实验还建立了甲、乙两个模型,如图所示。下列说法正确的是()
A. 调查跳蝻(蝗虫的幼虫)的密度可采用样方法
B. 图甲曲线变化反映了鸭和蝗虫间存在负反馈调节机制
C. 据图甲分析,引入鸭后该区域蝗虫环境容纳量为N2
D. 若b点时不引入鸭,则蝗虫种群会持续呈现“J”形增长
【答案】ABC
【解析】
【分析】K值:环境容纳量,在环境条件不受破坏的情况下,一定空间中所能维持的种群最大数量。
【详解】A、跳蝻(蝗虫的幼虫)活动能力很弱,活动范围很小,因此调查跳蝻(蝗虫的幼虫)的密度可采用样方法,A正确;
B、据甲变化分析,鸭的数量增大后会引起蝗虫的数量下降,反映了鸭和蝗虫间存在负反馈调节机制,B正确;
C、据图甲分析,引人鸭后该区域蝗虫的数量在N2上下波动,说明其环境容纳量为N2,C正确;
D、“J”形增长要在理想条件下才能够实现,即食物、空间资源充裕,没有敌害,因此在b点时不引入鸭,则蝗虫种群也不会持续呈现“J”形增长,D错误。
故选ABC。
三、非选择题:本题共5小题,共60分。
17. 合适的施氮量和种植密度有利于水稻高效利用光能,充分利用土壤中的肥力,从而获得高产。某实验室对此进行了相关研究,其中施氮量与种植密度对齐穗期水稻叶绿素含量影响的结果如图所示。回答下列问题:
(1)N是构成水稻细胞的重要元素,由N构成的无机盐在水稻细胞中主要以___________的形式存在。水稻吸收的N可用于光反应中___________(答出2种)等原料的合成,利用这些原料合成的物质在C3还原时的作用是___________。
(2)据图分析,施氮量是否越多越有利于提高齐穗期水稻的叶绿素含量?___________,依据是___________。
(3)实验室进一步进行实验,测定了施氮量与种植密度对孕穗期水稻净光合速率的影响,结果如表所示。
结合图、表信息分析,在相同的种植密度下,齐穗期和孕穗期所需要的最适施氮量_____________(填“相同”或“不同”),这给水稻的种植所带来的启示是_____________。水稻种植所需要的最适种植密度是_____________cm2·株-1。
【答案】(1) ①. 离子 ②. ATP、NADPH ③. 作为还原剂和提供能量
(2) ①. 否 ②. N3组含氮量高于N2组,但是M1、M2、M3种植密度下的叶绿素含量低于N2组
(3) ①. 不同 ②. 按照水稻生长发育的规律合理施肥 ③. 13.3×20
【解析】
【分析】根据题意和分析柱状图可知:该实验的自变量为施氮量和种植密度,因变量为叶绿素相对含量。根据实验结果可知,N2组施氮量条件下,不同种植密度下都是叶绿素含量最高,其次为N3组,N1组不施氮处理,叶绿素含量最低。分析表中信息可知,N1组施氮量条件下,不同种植密度下都是净光合速率最高。
【小问1详解】
无机盐在水稻细胞中主要以离子形式存在。与光合作用有关的含氮物质有ATP、NADPH、光合色素和酶等。因此水稻吸收的N可用于光反应中ATP、NADPH、光合色素和酶等原料的合成,其中利用这些原料合成的物质ATP、NADPH在C3还原时的作用是作为还原剂和提供能量。
【小问2详解】
根据图示结果可知,含氮量为N2时,M1、M2、M3种植密度下叶绿素含量最高,而N3组含氮量最高,但是M1、M2、M3种植密度下的叶绿素含量低于N2组,因此施氮量并不是越多越有利于提高齐穗期水稻的叶绿素含量。
【小问3详解】
分析图表中信息可知,在相同的种植密度下,齐穗期在含氮量为N2时,相同的种植密度下叶绿素含量最高,故所需要的最适施氮量为N2,而孕穗期在含氮量为N1时,相同的种植密度下净光合速率最高,故孕穗期所需要的最适施氮量为N1,因此齐穗期和孕穗期所需要的最适施氮量不同,这样在水稻的种植时可以根据水稻的生长发育的规律合理施肥,以避免肥料的浪费。分析图表可知,水稻种植密度为M213.3×20 cm2·株-1时,叶绿素含量最高,净光合速率也最高,因此水稻种植所需要的最适种植密度是13.3×20 cm2·株-1。
18. 分泌型多囊卵巢综合征(PCOS)主要是促性腺激素释放激素(GnRH)分泌频率不协调,导致腺垂体分泌的促卵泡激素(FSH)分泌量减少、黄体生成素(LH)分泌量增加引起的。低FSH使优势卵泡选择受阻,导致卵泡不能发育成熟;LH能促进排卵,但高LH会刺激卵巢细胞增生,分泌大量雌激素、雄激素等。图1是针灸治疗PCOS的部分机制示意图。回答下列问题:
(1)据图1分析,低频电针刺激穴位时会引起下丘脑分泌的GnRH发生变化,该调节的结构基础是___________,效应器是___________。
(2)机体性激素的分泌会受到下丘脑—垂体—性腺轴的调节。结合图1分析,若给机体内注射一定剂量的LH,随后其血液中的GnRH水平会__________,原因是__________。
(3)针灸治疗PCOS,通过低频电针刺激穴位调整患者体内LH/FSH的值,使患者体内LH/FSH的值__________(填“升高”或“降低”),判断的理由是__________。
(4)有研究表明,PCOS患者出现高血糖症状是体内雄激素分泌过多引起胰岛素抵抗导致的。研究人员为此进行了相关实验来验证,实验流程如图2所示。
根据以上信息分析,甲、乙两组三次的实验结果分别是__________。(用“>”表示血糖浓度①②③的大小,血糖浓度接近用“=”表示)
【答案】(1) ①. 反射弧 ②. 传出神经末梢及所支配的下丘脑
(2) ①. 减少 ②. 注射一定剂量的LH,会使性腺分泌更多的性激素,这样性激素会抑制下丘脑分泌GnRH
(3) ①. 下降 ②. 分泌型多囊卵巢综合征是由于促卵泡激素(FSH)分泌量减少、黄体生成素(LH)分泌量增加引起的,所以针灸该病的目的是使患者体内LH含量下降,FSH的含量上升,激发排卵。
(4)①甲=乙;②甲=乙;③甲>乙
【解析】
【分析】1、分析题图:分泌型多囊卵巢综合征主要是由于促性腺激素释放激素(GnRH)分泌频率不协调,导致促卵泡激素(FSH)分泌量减少、黄体生成素(LH)分泌量增加引起的,针灸治疗分泌型多囊卵巢综合征机理是针灸通过相关神经使患者体内LH/FSH的比值下降,激发排卵。针灸刺激产生的兴奋也可通过⑦传导到脑干,引起其内的血管运动中枢兴奋,导致血压降低。
2、负反馈调节是指某一成分的变化所引起的一系列变化抑制或减弱最初发生变化的那种成分所发生的变化;正反馈调节是指某一生成的变化所引起的一系列变化促进或加强最初所发生的变化。
【小问1详解】
针灸治疗分泌型多囊卵巢综合征机理是针灸通过相关神经,神经调节的结构基础是反射弧,对应的效应器是传出神经末梢及所支配的下丘脑。
【小问2详解】
机体性激素的分泌会受到下丘脑—垂体—性腺轴的调节,存在负反馈调节机制,注射一定剂量的LH,会使性腺分泌更多的性激素,这样性激素会抑制下丘脑分泌GnRH,使血液中的GnRH水平降低。
【小问3详解】
分泌型多囊卵巢综合征是由于促卵泡激素(FSH)分泌量减少、黄体生成素(LH)分泌量增加引起的,所以针灸该病的目的是使患者体内LH含量下降,FSH的含量上升,即患者体内LH/FSH的值降低,激发排卵。
【小问4详解】
PCOS患者出现高血糖症状是体内雄激素分泌过多引起胰岛素抵抗导致的,选取若干正常生长的成年雌性小鼠,随机分为甲、乙两组,测定小鼠的血糖浓度,甲和乙没有差异,故①甲=乙;甲注射一定量的雄性激素,乙注射等量的生理盐水,都不会引起血糖浓度有太大变化,故②甲=乙;题干告知体内雄激素分泌过多引起胰岛素抵抗,故给甲、乙组小鼠注射等量的胰岛素后,甲会出现胰岛素抵抗而乙不会,故血糖浓度③甲>乙。
19. 某地举行稻田养螺示范基地投螺仪式,向该地20亩稻田投放6000斤螺蛳,实现“水上有稻,水里有螺,一水两用,一田多收”。下图为稻田生态系统部分成分之间的关系示意图。据图分析,回答以下问题:
(1)螺蛳与水生动物之间可能相互重叠的生态位是____________________(答出2点)。图中属于生产者的是__________。
(2)为了解螺蛳的生长情况,研究人员调查螺蛳的种群密度时采用了样方法,推测研究人员采用该方法的理由是__________。调查结果如表所示,根据结果推测,样田中的螺蛳的种群密度约为__________只·m-2(保留小数点后1位)。
(3)螺蛳的投入有利于水稻增产。从种间关系角度分析,原因是__________;从物质循环角度分析,原因是__________。这两方面均有利于水稻获取更多的营养物质,从而实现水稻增产。
【答案】(1) ①. 栖息地、食物 ②. 浮游植物和水稻
(2) ①. 螺蛳活动能力弱,活动范围小 ②. 15.7
(3) ①. 螺蛳可以减少农田间的杂草的数量,减少病虫害的发生,则水稻的捕食者减少,流向下一个营养级的能量减少,能量更多地积累在水稻中 ②. 螺蛳排泄产生的粪便可以作为农田肥料
【解析】
【分析】生态位指的是物种在群落中的地位和作用,要研究某动物的生态位,需要研究动物的栖息地、食物、天敌和其他物种的关系等
【小问1详解】
生态位指的是物种在群落中的地位和作用,要研究某动物的生态位,需要研究动物的栖息地、食物、天敌和其他物种的关系等,图中螺蛳与水生动物之间可能相互重叠的生态位是栖息地均为水里,食物,均摄食水中的微生物;图中属于生产者的是浮游植物和水稻。
【小问2详解】
螺蛳活动能力弱,活动范围小,因此采用样方法调查其种群密度,样田中的螺蛳的种群密度约为(12+16+17+15+16+18)/6=15.7只·m-2。
【小问3详解】
螺蛳还可以减少农田间的杂草的数量,减少病虫害的发生,则水稻的捕食者减少,流向下一个营养级的能量减少,能量更多地积累在水稻中;螺蛳排泄产生的粪便可以作为农田肥料,这两方面均有利于水稻获取更多的营养物质,使水稻增产。
20. 野生番茄细胞中含有P蛋白,P蛋白对白粉菌具有较强的吸引力,从而使番茄易患白粉病,不含P蛋白的番茄对白粉菌有较强的抗性。野生番茄感染青枯病菌易患青枯病,有些番茄的突变体会表达N蛋白,从而表现出对青枯病的抗性。已知两对性状各自受一对等位基因的控制。回答下列问题:
(1)为获得抗白粉病抗青枯病的番茄新品种,科研人员选择纯合的不含P、N蛋白的番茄与含P、N蛋白的番茄进行杂交得F1,F1番茄自交得到F2。对F1和F2番茄中P蛋白和N蛋白进行电泳检测,不同表型的电泳条带如图所示。统计的F2中①~④4种表型的番茄植株数量如表所示。
注:图中黑色条带为抗原—抗体杂交带,表示相应蛋白质的存在。M泳道条带为相应标准蛋白所在位置,F1植株泳道的条带待填写。
根据以上信息分析,抗白粉病和易患白粉病、抗青枯病和易患青枯病这两对相对性状中的隐性性状分别是_____________、_____________。
(2)③和④的表型分别是_____________、_____________,F2中①~④4种表型的番茄中符合生产要求的是_____________。
(3)科研人员认为上述两对性状的遗传是遵循自由组合定律的,理由是_____________。请在图中画出F1番茄植株的电泳条带_____________。
(4)科研人员发现生长在相同环境中的多株N蛋白突变体番茄中出现一株不抗青枯病的番茄X,对该株番茄X的基因测序发现,其基因序列与其他N蛋白突变体番茄的并无区别,但番茄X的N蛋白基因的启动子部分序列甲基化。据此推测,番茄X易感染青枯病菌的原因是_____________。
【答案】20. ①. 抗白粉病 ②. 易患青枯病
21. ①. 易患白粉病抗青枯病 ②. 抗白粉病易患青枯病 ③. ②
22. ①. F1番茄自交得到的F2中,③易患白粉病抗青枯病:②抗白粉病抗青枯病:①易患白粉病易患青枯病:④抗白粉病易患青枯病=9:3:3:1 ②.
23. 番茄X的 N 蛋白基因的启动子部分序列甲基化,RNA 聚合酶不能够与该基因的启动子结合,该基因的转录受阻,N蛋白不能合成,导致番茄 X对青枯病菌没有抗性
【解析】
【分析】由题意可知,番茄细胞中含有P蛋白易患白粉病,无P蛋白抗白粉病,有N蛋白抗青枯病,无N蛋白易患青枯病。
【小问1详解】
纯合的不含P、N蛋白的番茄与含P、N蛋白的番茄进行杂交得F1,F1番茄自交得到F2。由电泳条带可知,①是有P蛋白无N蛋白,表型为易患白粉病易患青枯病,②是无P蛋白有N蛋白,表型为抗白粉病抗青枯病,③是有P蛋白有N蛋白,表型为易患白粉病抗青枯病,④是无P蛋白无N蛋白,表型为抗白粉病易患青枯病。由③易患白粉病抗青枯病:②抗白粉病抗青枯病:①易患白粉病易患青枯病:④抗白粉病易患青枯病=9:3:3:1,推测抗白粉病和易患青枯病均为隐性性状。
【小问2详解】
③是有P蛋白有N蛋白,表型为易患白粉病抗青枯病,④是无P蛋白无N蛋白,表型为抗白粉病易患青枯病,①是有P蛋白无N蛋白,表型为易患白粉病易患青枯病,②是无P蛋白有N蛋白,表型为抗白粉病抗青枯病,故符合生产要求的是②抗白粉病抗青枯病。
【小问3详解】
由③易患白粉病抗青枯病:②抗白粉病抗青枯病:①易患白粉病易患青枯病:④抗白粉病易患青枯病=9:3:3:1,推测两对性状的遗传是遵循自由组合定律。F1的表型与③易患白粉病抗青枯病一致,故条带图如下图所示:
【小问4详解】
基因甲基化,会影响基因的表达水平,使相应蛋白质的合成减少甚至不能合成,番茄X的N 蛋白基因的启动子部分序列甲基化,RNA 聚合酶不能够与该基因的启动子结合,该基因的转录受阻,N蛋白不能合成,导致番茄 X对青枯病菌没有抗性。
21. 生物钢的强度比钢的强度大4~5倍,但有蚕丝般的柔软和光泽,可用于制造高级防弹衣。科学家从蜘蛛中获取蜘蛛丝蛋白基因并将其植入山羊体内,让羊奶含有蜘蛛丝蛋白,再利用特殊的纺丝程序,将羊奶中的蜘蛛丝蛋白纺成丝。回答以下问题:
(1)图1表示蜘蛛丝蛋白基因及利用PCR技术扩增该基因时可能用到的引物。
①将蜘蛛丝蛋白基因的mRNA逆转录,再进行PCR可获得蜘蛛丝蛋白基因,整个过程中所需要的酶是_____________,所需要的原料是_____________。
②据图1分析,通过PCR获得蜘蛛丝蛋白基因时所选择的引物是_____________,加入这两种引物的作用是_____________。
(2)为获得多只能产含有蜘蛛丝蛋白的羊奶的转基因山羊,相关流程如图2所示。
①A步骤中将蜘蛛丝蛋白基因的表达载体导入甲羊的受精卵中常用_____________法。
②一般情况下,C步骤中选择乙羊的供体细胞来进行核移植时,有胚胎细胞和体细胞的细胞核可供选择,前者进行核移植的难度明显_____________后者的,原因是_____________。
③G步骤中,可采用胚胎分割技术来提高早期胚胎的利用率,该过程中应选择发育良好、形态正常的_____________胚。
【答案】21. ①. 逆转录酶和耐高温的DNA聚合酶(或Taq DNA聚合酶) ②. (4种)脱氧核苷酸 ③. 2和3 ④. DNA复制开始时DNA聚合酶的结合位点,在细胞外的条件下,只有通过引物,DNA才可以开始进行复制
22. ①. 显微注射 ②. 低于 ③. 与胚胎细胞相比,体细胞分化程度高,不容易恢复全能性 ④. 桑葚胚或囊
【解析】
【分析】PCR原理:在解旋酶作用下,打开DNA双链,每条DNA单链作为母链,以4种游离脱氧核苷酸为原料,合成子链,在引物作用下,DNA聚合酶从引物3'端开始延伸DNA链,即DNA的合成方向是从子链的5'端向3'端延伸的。
【小问1详解】
①逆转录需要用到逆转录酶,PCR扩增技术需要用到耐高温的DNA聚合酶〈或Taq DNA聚合酶),因此上述整个过程中所需要的酶是逆转录酶和耐高温的DNA聚合酶(或Taq DNA聚合酶)。逆转录的产物是DNA,所需原料是脱氧核苷酸,PCR的原理是DNA复制,所需原料也是脱氧核苷酸,因此整个过程所需原料是4种脱氧核苷酸。
②磷酸基团(P)为5'端,羟基(OH)为3'端,DNA聚合酶只能催化DNA子链从5'端向3'端延伸,且DNA聚合酶只能从3′端延伸DNA链,则该过程要想PCR出蜘蛛丝蛋白基因,需设计的引物是引物是2和3。利用PCR技术扩增目的基因时,由于DNA聚合酶只能从3′端延伸DNA链,因此加入这两种引物的作用是DNA复制开始时DNA聚合酶的结合位点,在细胞外的条件下,只有通过引物,DNA才可以开始进行复制。
【小问2详解】
①将目的基因导入受体细胞时,根据受体细胞不同,导入的方法也不一样,将目的基因导入动物细胞最有效的方法是显微注射法,因此A步骤中将蜘蛛丝蛋白基因的表达载体导入甲羊的受精卵中常用显微注射法。
②哺乳动物核移植可以分为胚胎细胞核移植和体细胞核移植,与胚胎细胞相比,体细胞分化程度高,不容易恢复全能性,因此利用胚胎细胞进行核移植技术的难度明显低于利用体细胞进行核移植技术的难度。
③进行胚胎分割时,应选择发育良好、形态正常的桑椹胚或囊胚,对囊胚阶段的胚胎进行分割时要注意将内细胞团均等分割,否则会影响分割后胚胎的恢复和进一步发育。选项
科学过程或结果
实验方法
A
施莱登和施旺建立细胞学说
完全归纳法
B
分离定律的建立过程与发现基因位于染色体上的证据
假说—演绎法
C
小鼠细胞和人细胞融合实验与噬菌体侵染细菌实验
同位素标记法
D
种群的“S”形增长模型与DNA双螺旋结构模型的建立
建构模型中的物理模型法
净光合速率/(uml·m-2·s-1)
种植密度/(cm2·株-1)
M1
M2
M3
施氮量
N1
36.04
37.50
32.32
N2
34.02
33.89
29.32
N3
28.52
28.59
28.60
样方编号
1
2
3
4
5
6
样方面积/m2
1
1
1
1
1
1
螺蛳数量/只
12
16
17
15
16
18
表型
①
②
③
④
株数
92
93
277
31
江西省“三新”协同教研共同体2023-2024学年高三上学期12月联考生物试卷: 这是一份江西省“三新”协同教研共同体2023-2024学年高三上学期12月联考生物试卷,文件包含江西省“三新”协同教研共同体2023-2024学年高三上学期12月联考生物试卷docx、生物学试卷参考答案1pdf等2份试卷配套教学资源,其中试卷共13页, 欢迎下载使用。
江西省“三新”协同教研共同体2023-2024学年高一上学期12月联考生物试题(Word版附解析): 这是一份江西省“三新”协同教研共同体2023-2024学年高一上学期12月联考生物试题(Word版附解析),共18页。试卷主要包含了本试卷主要考试内容等内容,欢迎下载使用。
江西省“三新”协同教研共同体2023-2024学年高一上学期12月联考生物试题(Word版附答案): 这是一份江西省“三新”协同教研共同体2023-2024学年高一上学期12月联考生物试题(Word版附答案),共10页。试卷主要包含了本试卷主要考试内容等内容,欢迎下载使用。

