语文八年级上册期中预测卷(2)
展开【期中真题】(福建专用)2023-2024学年八年级上册语文期中检测卷-提升卷.zip: 这是一份【期中真题】(福建专用)2023-2024学年八年级上册语文期中检测卷-提升卷.zip,文件包含期中真题福建专用2023-2024学年八年级上册语文期中检测卷-提升卷原卷版docx、期中真题福建专用2023-2024学年八年级上册语文期中检测卷-提升卷解析版docx等2份试卷配套教学资源,其中试卷共18页, 欢迎下载使用。
【期中真题】(福建专用)2023-2024学年八年级上册语文期中检测卷-拔高卷.zip: 这是一份【期中真题】(福建专用)2023-2024学年八年级上册语文期中检测卷-拔高卷.zip,文件包含期中真题福建专用2023-2024学年八年级上册语文期中检测卷-拔高卷原卷版docx、期中真题福建专用2023-2024学年八年级上册语文期中检测卷-拔高卷解析版docx等2份试卷配套教学资源,其中试卷共18页, 欢迎下载使用。
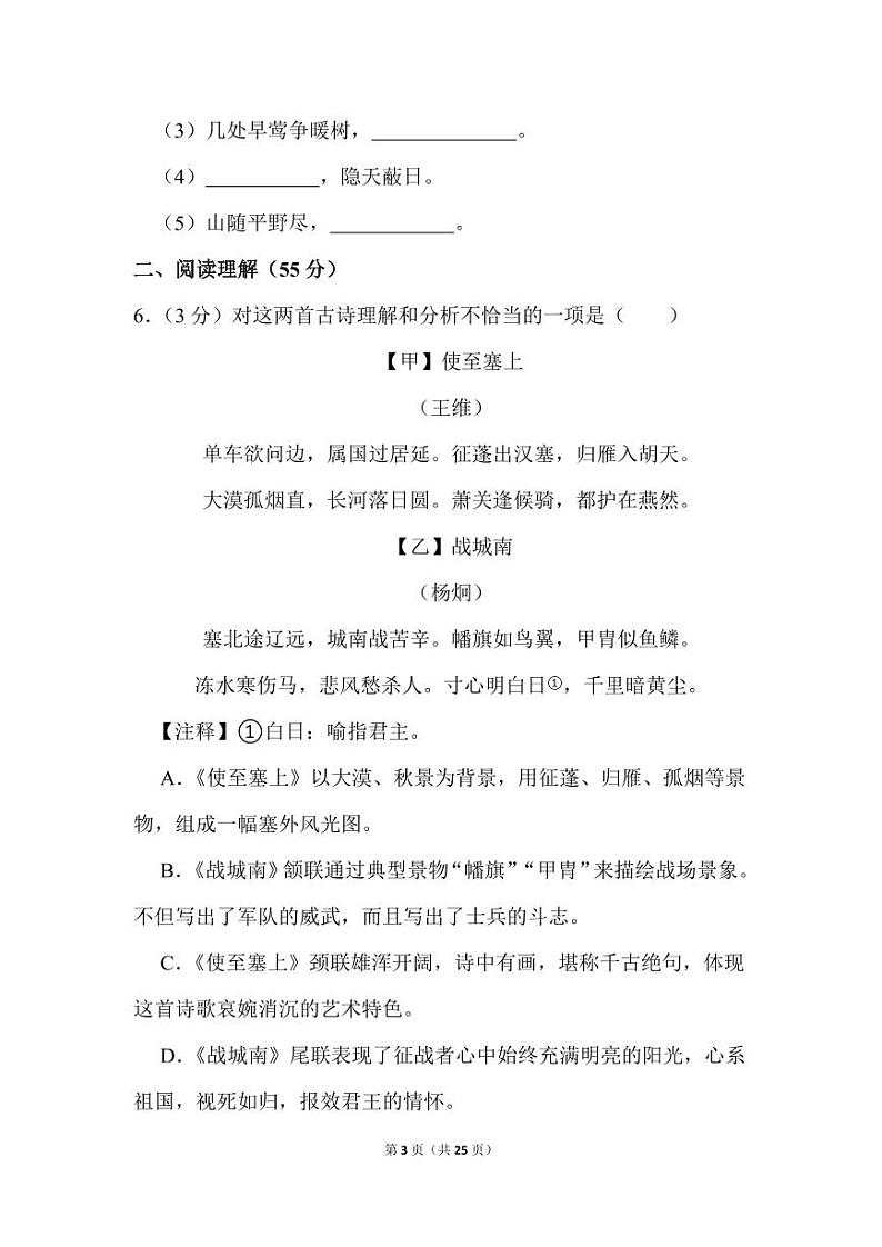
2023年中考押题预测卷01(江苏无锡)-语文(答题卡) (2): 这是一份2023年中考押题预测卷01(江苏无锡)-语文(答题卡) (2),共3页。试卷主要包含了正确填涂等内容,欢迎下载使用。

