新高考化学一轮复习讲义 第6章 第32讲 专项提能特训11 电解原理在工农业生产中的应用
展开
这是一份新高考化学一轮复习讲义 第6章 第32讲 专项提能特训11 电解原理在工农业生产中的应用,共8页。
A.阳极室溶液由无色变成棕黄色
B.阴极的电极反应式为4OH--4e-===2H2O+O2↑
C.电解一段时间后,阴极室溶液中的pH升高
D.电解一段时间后,阴极室溶液中的溶质一定是(NH4)3PO4
答案 C
解析 阳极上Fe发生氧化反应,溶液由无色变为浅绿色,A项错误;阴极上H+发生还原反应:2H++2e-===H2↑,B项错误;根据阴极上电极反应,阴极消耗H+,电解一段时间后,阴极室溶液pH升高,C项正确;电解一段时间后,阴极室溶液pH升高,NHeq \\al(+,4)与OH-反应生成NH3·H2O,因此阴极室溶液中溶质除(NH4)3PO4外,还可能有NH3·H2O,D项错误。
2.某混合物浆液中含有Al(OH)3、MnO2和少量Na2CrO4。考虑到胶体的吸附作用使Na2CrO4不易完全被水浸出,某研究小组设计了利用石墨电极电解的分离装置(如图所示),使浆液分离成固体混合物和含铬元素的溶液,并回收利用。下列说法错误的是( )
A.a极室的电极反应式为2H2O+2e-===2OH-+H2↑
B.上述装置中a极室的电极可换成金属铁
C.电解后,b极室得到Na2SO4和Na2CrO4的混合液
D.若电解后b极室溶液含铬元素0.52 g,则电路中通过0.02 ml e-
答案 C
解析 通过装置图可知CrOeq \\al(-,4)要透过阴离子交换膜向b极移动,可知a为阴极,b为阳极,则a极室的电极反应式为2H2O+2e-===2OH-+H2↑,A说法正确;a极上发生还原反应,故将电极换成铁电极,Fe不会被消耗,B说法正确;电解时b极发生反应:2H2O-4e-===O2↑+4H+,b极产生H+,发生反应2CrOeq \\al(2-,4)+2H+Cr2Oeq \\al(2-,7)+H2O,因此b极室还有Cr2Oeq \\al(2-,7)存在,C说法错误;0.52 g铬元素的物质的量为0.01 ml,说明有0.01 ml CrOeq \\al(2-,4)透过阴离子交换膜,则电路中通过0.02 ml电子,D说法正确。
3.Na2FeO4是制造高铁电池的重要原料,同时也是一种新型的高效净水剂。在工业上通常利用如图装置生产Na2FeO4,下列有关说法不正确的是( )
A.右侧电极反应式:
Fe+8OH--6e-===FeOeq \\al(2-,4)+4H2O
B.左侧为阳离子交换膜,当Cu电极生成1 ml气体时,有2 ml Na+通过阳离子交换膜
C.可以将左侧流出的氢氧化钠补充到该装置中部,以保证装置连续工作
D.Na2FeO4具有强氧化性且产物为Fe3+,因此可以利用Na2FeO4除去水中的细菌、固体颗粒以及Ca2+等
答案 D
解析 根据图示,Cu电极为阴极,Fe电极为阳极。右侧电极为Fe电极,Fe失去电子发生氧化反应生成FeOeq \\al(2-,4),结合原子守恒和电荷守恒可得电极反应式为Fe-6e-+8OH-===FeOeq \\al(2-,4)+4H2O,A项正确;左侧为阴极室,Cu电极上的电极反应式为2H2O+2e-===H2↑+2OH-,当Cu电极上生成1 ml气体时,同时产生2 ml OH-,此时中部有2 ml Na+通过阳离子交换膜进入阴极室平衡电荷,B项正确;根据B项分析,阴极室生成NaOH,左侧流出的NaOH溶液的浓度大于加入的NaOH溶液的浓度,即b%>a%,可将左侧流出的NaOH补充到该装置中部,以保证装置连续工作,C项正确;Na2FeO4具有强氧化性,可利用Na2FeO4除去水中的细菌,Na2FeO4的还原产物为Fe3+,Fe3+水解生成Fe(OH)3胶体,Fe(OH)3胶体可吸附固体颗粒,但二者均不能除去水中的Ca2+,D项错误。
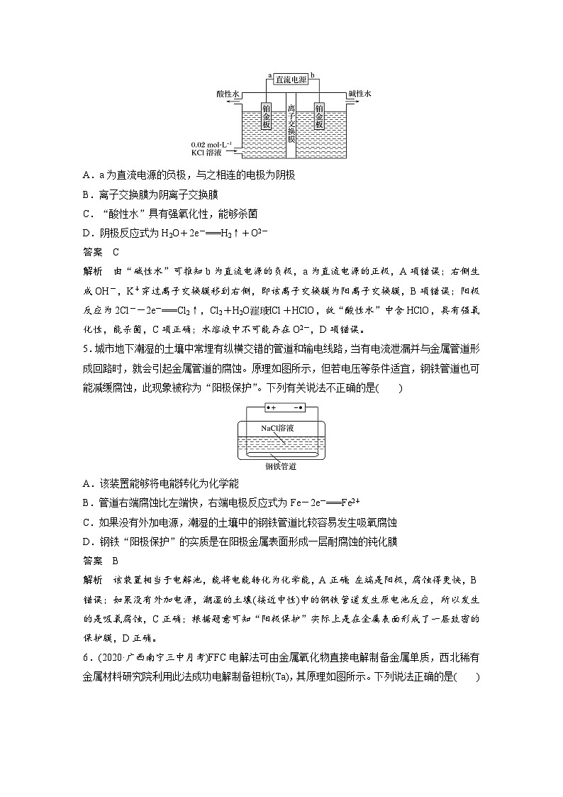
4.某些无公害免农药果园利用如图所示电解装置,进行果品的安全生产,解决了农药残留所造成的生态及健康危害问题。下列说法正确的是( )
A.a为直流电源的负极,与之相连的电极为阴极
B.离子交换膜为阴离子交换膜
C.“酸性水”具有强氧化性,能够杀菌
D.阴极反应式为H2O+2e-===H2↑+O2-
答案 C
解析 由“碱性水”可推知b为直流电源的负极,a为直流电源的正极,A项错误;右侧生成OH-,K+穿过离子交换膜移到右侧,即该离子交换膜为阳离子交换膜,B项错误;阳极反应为2Cl--2e-===Cl2↑,Cl2+H2OHCl+HClO,故“酸性水”中含HClO,具有强氧化性,能杀菌,C项正确;水溶液中不可能存在O2-,D项错误。
5.城市地下潮湿的土壤中常埋有纵横交错的管道和输电线路,当有电流泄漏并与金属管道形成回路时,就会引起金属管道的腐蚀。原理如图所示,但若电压等条件适宜,钢铁管道也可能减缓腐蚀,此现象被称为“阳极保护”。下列有关说法不正确的是( )
A.该装置能够将电能转化为化学能
B.管道右端腐蚀比左端快,右端电极反应式为Fe-2e-===Fe2+
C.如果没有外加电源,潮湿的土壤中的钢铁管道比较容易发生吸氧腐蚀
D.钢铁“阳极保护”的实质是在阳极金属表面形成一层耐腐蚀的钝化膜
答案 B
解析 该装置相当于电解池,能将电能转化为化学能,A正确;左端是阳极,腐蚀得更快,B错误;如果没有外加电源,潮湿的土壤(接近中性)中的钢铁管道发生原电池反应,所以发生的是吸氧腐蚀,C正确;根据题意可知“阳极保护”实际上是在金属表面形成了一层致密的保护膜,D正确。
6.(2020·广西南宁三中月考)FFC电解法可由金属氧化物直接电解制备金属单质,西北稀有金属材料研究院利用此法成功电解制备钽粉(Ta),其原理如图所示。下列说法正确的是( )
A.该装置将化学能转化为电能
B.a极为电源的正极
C.Ta2O5极发生的电极反应式为Ta2O5+10e-===2Ta+5O2—
D.常温常压下,石墨电极上生成22.4 L O2,则电路中转移的电子数为4NA
答案 C
解析 该装置是电解池,将电能转化为化学能,A错误;电解池工作时,O2-向阳极移动,则石墨电极为阳极,b极为电源的正极,a极为电源的负极,B错误;Ta2O5极为阴极,发生还原反应,电极反应式为Ta2O5+10e-===2Ta+5O2-,C正确;常温常压下,22.4 L O2的物质的量小于1 ml,阳极还有CO和CO2生成,转移电子数无法计算,D错误。
7.在固态金属氧化物电解池中,高温共电解H2O—CO2混合气体制备H2和CO是一种新的能源利用方式,基本原理如下图所示。下列说法不正确的是( )
A.X是电源的负极
B.阴极的电极反应式是H2O+2e-===H2+O2-,CO2+2e-===CO+O2-
C.总反应可表示为H2O+CO2eq \(=====,\s\up7(电解))H2+CO+O2
D.阴、阳两极生成的气体的物质的量之比是1∶1
答案 D
解析 根据图示可知,X连接的多孔电极的产物为H2和CO,是H2O与CO2的还原产物,可判断在X连接的多孔电极上发生还原反应,此电极为阴极,由此判断X为电源的负极,A项正确;根据题意,电解质为固体金属氧化物时可以传导O2-,故在阴极上发生的反应为H2O+2e-===H2+O2-,CO2+2e-===CO+O2-,B项正确;根据电极产物及电极反应可知,该反应的总化学方程式为H2O+CO2eq \(=====,\s\up7(电解))H2+CO+O2,C项正确;根据电解总反应的化学方程式可知,阴、阳两极生成的气体的物质的量之比为2∶1,D项错误。
8.用如图所示装置除去含CN-、Cl-废水中的CN-时,控制溶液pH为9~10,阳极产生的ClO-将CN-氧化为两种无污染的气体,下列说法不正确的是( )
A.阴极的电极反应式为2H2O+2e-===H2↑+2OH-
B.阳极的电极反应式为Cl-+2OH--2e-===ClO-+H2O
C.电解时使用锂钒氧化物二次电池(V2O5+x LiLixV2O5)作电源,电池充电时a电极的电极反应式为LixV2O5-xe-===V2O5+xLi+
D.除去CN-的反应:2CN-+5ClO-+2H+===N2↑+2CO2↑+5Cl-+H2O
答案 D
解析 阳极产生的ClO-将CN-氧化为两种无污染的气体,两种气体为CO2和N2,该反应在碱性环境中发生,反应的离子方程式不应出现H+,D项错误。
9.(2020·浙江7月选考,21)电解高浓度RCOONa(羧酸钠)的NaOH溶液,在阳极RCOO-放电可得到R—R(烷烃)。下列说法不正确的是( )
A.电解总反应方程式:2RCOONa+2H2Oeq \(=====,\s\up7(电解))R—R+2CO2↑+H2↑+2NaOH
B.RCOO-在阳极放电,发生氧化反应
C.阴极的电极反应:2H2O+2e-===2OH-+H2↑
D.电解CH3COONa、CH3CH2COONa和NaOH混合溶液可得到乙烷、丙烷和丁烷
答案 A
解析 由于电解液呈强碱性,电解反应不能释放出CO2气体,A错误;电解高浓度RCOONa的NaOH溶液,阳极上RCOO-发生氧化反应,得到R—R(烷烃),B正确;阴极上H2O得电子放出H2,电极反应式为2H2O+2e-===2OH-+H2↑,C正确;根据题中电解原理,电解RCOONa和NaOH混合液可得到R—R(烷烃),类比推理,电解CH3COONa、CH3CH2COONa和NaOH混合溶液,可得到CH3CH3(乙烷)、CH3CH2CH3(丙烷)和CH3CH2CH2CH3(丁烷),D正确。
10.人工肾脏可用间接电化学方法除去代谢产物中的尿素[CO(NH2)2]。下列有关说法正确的是( )
A.a为电源的负极
B.电解结束后,阴极室溶液的pH与电解前相比将升高
C.除去尿素的反应为CO(NH2)2+2Cl2+H2O===N2+CO2+4HCl
D.若两极共收集到气体0.6 ml,则除去的尿素为0.12 ml(忽略气体溶解,假设氯气全部参与反应)
答案 D
解析 由图可知,左室电极产物为CO2和N2,发生氧化反应,则左室电极为阳极,a为电源的正极,阳极反应式为6Cl--6e-===3Cl2↑,CO(NH2)2+3Cl2+H2O===N2+CO2+6HCl,右室电解产物为H2,发生还原反应,则右室电极为阴极,b为电源负极,阴极反应式为6H2O+6e-===6OH-+3H2↑。由上述分析可知,a为电源的正极,A项错误;根据上述反应式可以看出在阴、阳极上产生的OH-、H+的数目相等,阳极室中反应产生的H+通过质子交换膜进入阴极室与OH-恰好反应生成水,所以阴极室中电解前后溶液的pH不变,B项错误;由上述分析可知,C项错误;若两极共收集到气体0.6 ml,则n(N2)=n(CO2)=0.6×eq \f(1,5) ml=
0.12 ml,由反应CO(NH2)2+3Cl2+H2O===N2+CO2+6HCl可知,所消耗的CO(NH2)2的物质的量也为0.12 ml,D项正确。
11.按要求回答下列问题
(1)有人研究了用电化学方法把CO2转化为CH3OH,其原理如图1所示:
则图中A电极接电源________极。已知B电极为惰性电极,则在水溶液中,该极的电极反应式为___________________________________________________________________________。
(2)以连二亚硫酸盐(S2Oeq \\al(2-,4))为还原剂脱除烟气中的NO,并通过电解再生,装置如图2所示。阴极的电极反应式为_____________________________,电解槽中的隔膜为____________(填“阳”或“阴”)离子交换膜。
(3)[2019·江苏,20(2)]电解法转化CO2可实现CO2资源化利用。电解CO2制HCOOH的原理示意图如图3。
①写出阴极CO2还原为HCOO-的电极反应式:___________________________________。
②电解一段时间后,阳极区的KHCO3溶液浓度降低,其原因是____________________。
(4)甲醛超标会危害人体健康,需对甲醛进行含量检测及污染处理。某甲醛气体传感器的工作原理如图4所示,b极的电极反应式为_____________________,当电路中转移4×10-4 ml电子时,传感器内参加反应的甲醛(HCHO)为________mg。
答案 (1)负 2H2O-4e-===4H++O2↑
(2)2SOeq \\al(2-,3)+4H++2e-===S2Oeq \\al(2-,4)+2H2O 阳
(3)①CO2+H++2e-===HCOO-(或CO2+HCOeq \\al(-,3)+2e-===HCOO-+COeq \\al(2-,3))
②阳极产生O2,pH减小,HCOeq \\al(-,3)浓度降低;K+部分迁移至阴极区
(4)HCHO-4e-+H2O===CO2+4H+ 3
解析 (2)阴极上亚硫酸根离子得电子生成S2Oeq \\al(2-,4),电极反应式为2SOeq \\al(2-,3)+4H++2e-===S2Oeq \\al(2-,4)+2H2O,阳极上水失电子生成氧气和氢离子,右侧多余的氢离子通过离子交换膜进入左侧,所以电解池中的隔膜为阳离子交换膜。
(4)由图可知,甲醛气体传感器为原电池原理,b极为负极,甲醛发生氧化反应生成CO2,电极反应式为HCHO-4e-+ H2O===CO2+4H+;由反应式可知,当电路中转移4×10-4 ml电子时,传感器内参加反应的甲醛(HCHO)为eq \f(4×10-4ml,4)×30 g·ml-1=3×10-3g=3 mg。
12.(1)酸性条件下,六价铬主要以Cr2Oeq \\al(2-,7)形式存在,工业上常用电解法处理含Cr2Oeq \\al(2-,7)的废水;该法用Fe作电极电解含Cr2Oeq \\al(2-,7)的酸性废水,随着电解不断进行,阴极附近溶液pH升高,产生Cr(OH)3沉淀。
①电解时能否用Cu电极来代替Fe电极?________(填“能”或“不能”),理由是__________
________________________________________________________________________。
②电解时阳极附近溶液中Cr2Oeq \\al(2-,7)转化为Cr3+的离子方程式为__________________________。
③若初始溶液中含有0.1 ml Cr2Oeq \\al(2-,7),则生成的阳离子全部转化成沉淀的质量是________g。
(2)电解NO制备NH4NO3,其工作原理如图所示,为使电解产物全部转化为NH4NO3,需补充物质A,A是____________,说明理由:______________________________。
(3)由硫化氢获得硫单质有多种方法。将用烧碱吸收H2S后所得的溶液加入如图所示的电解池的阳极区进行电解。电解过程中阳极区发生如下反应:S2--2e-===S,(n-1)S+S2-===Seq \\al(2-,n)。
①写出电解时阴极的电极反应式:_____________________________。
②电解后阳极区的溶液用稀硫酸酸化得到硫单质,其离子方程式可写成__________________。
答案 (1)①不能 阳极产生的 Cu2+不能将Cr2Oeq \\al(2-,7)还原到低价态 ②Cr2Oeq \\al(2-,7)+6Fe2++14H+===2Cr3++6Fe3++7H2O ③84.8 (2)NH3 根据总反应:8NO+7H2Oeq \(=====,\s\up7(电解))3NH4NO3+2HNO3,电解产生了HNO3,应补充NH3 (3)①2H2O+2e-===H2↑+2OH-
②Seq \\al(2-,n)+2H+===(n-1)S↓+H2S↑
解析 (2)根据电解NO制备NH4NO3的工作原理示意图知:阴极反应式为3NO+15e-+18H+===3NHeq \\al(+,4)+3H2O,阳极反应式为5NO-15e-+10H2O===5NOeq \\al(-,3)+20H+,总反应式为8NO+7H2Oeq \(=====,\s\up7(电解))3NH4NO3+2HNO3,为了使电解产生的HNO3全部转化为NH4NO3,应补充NH3。(3)①电解时阴极水溶液中的H+放电生成H2。②由题给反应可知,阳极区生成了Seq \\al(2-,n),Seq \\al(2-,n)可以理解为(n-1)S+S2-,加入稀硫酸生成S单质和H2S气体。
相关试卷
这是一份新高考化学一轮复习讲义 第8章 第42讲 专项提能特训16 化工流程中的Ksp计算,共6页。
这是一份新高考化学一轮复习讲义 第8章 第37讲 专项提能特训14 弱电解质电离常数计算与图像分析,共5页。试卷主要包含了醋酸溶液中存在电离平衡等内容,欢迎下载使用。
这是一份新高考化学一轮复习讲义 第6章 第30讲 专项提能特训10 新型电源工作原理,共9页。

