新高考化学一轮复习讲练测第17讲 电解池 金属的腐蚀与防护(讲)(解析版)
展开1.理解电解池的构成、工作原理及应用,能书写电极反应和总反应方程式。
2.了解金属发生电化学腐蚀的原因、金属腐蚀的危害以及防止金属腐蚀的措施。
【核心素养分析】
变化观念与平衡思想:认识化学变化的本质是有新物质生成,并伴有能量的转化;能多角度、动态地分析电解池中发生的反应,并运用电解原理解决实际问题。
证据推理与模型认知:利用电解池装置,分析电解原理,建立解答电解池问题的思维模型,并利用模型揭示其本质及规律。
科学态度与社会责任:肯定电解原理对社会发展的重大贫献,具有可持续发展意识和绿色化学观念,能对与电解有关的社会热点问题做出正确的价值判断。
知识点一 电解的原理
1.电解和电解池
(1)电解:在电流作用下,电解质在两个电极上分别发生氧化反应和还原反应的过程。
(2)电解池:电能转化为化学能的装置。
(3)电解池的构成
①有与电源相连的两个电极。
②电解质溶液(或熔融电解质)。
③形成闭合回路。
2.电解池的工作原理
(1)电极名称及电极反应式(电解CuCl2溶液为例)
总反应式:CuCl2eq \(=====,\s\up7(电解))Cu+Cl2↑
(2)电子和离子的移动方向
①电子:从电源负极流出后,流向电解池阴极;从电解池的阳极流出后流向电源的正极。
②离子:阳离子移向电解池的阴极,阴离子移向电解池的阳极。
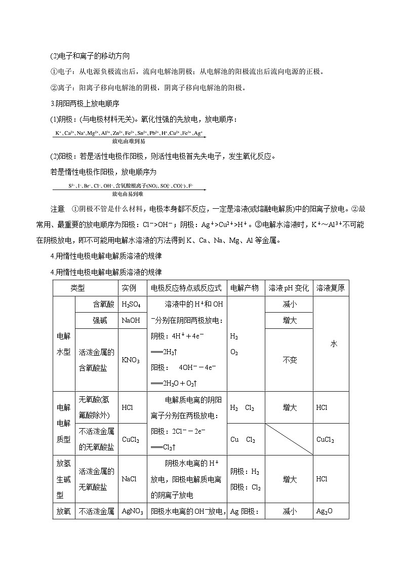
3.阴阳两极上放电顺序
(1)阴极:(与电极材料无关)。氧化性强的先放电,放电顺序:
(2)阳极:若是活性电极作阳极,则活性电极首先失电子,发生氧化反应。
若是惰性电极作阳极,放电顺序为
注意 ①阴极不管是什么材料,电极本身都不反应,一定是溶液(或熔融电解质)中的阳离子放电。②最常用、最重要的放电顺序为阳极:Cl->OH-;阴极:Ag+>Cu2+>H+。③电解水溶液时,K+~Al3+不可能在阴极放电,即不可能用电解水溶液的方法得到K、Ca、Na、Mg、Al等金属。
4.用惰性电极电解电解质溶液的规律
4.用惰性电极电解电解质溶液的规律
知识点二 电解原理的应用
1.氯碱工业
阳极反应式:2Cl--2e-===Cl2↑(氧化反应)
阴极反应式:2H++2e-===H2↑(还原反应)
总反应方程式:
2NaCl+2H2Oeq \(=====,\s\up7(电解))2NaOH+H2↑+Cl2↑
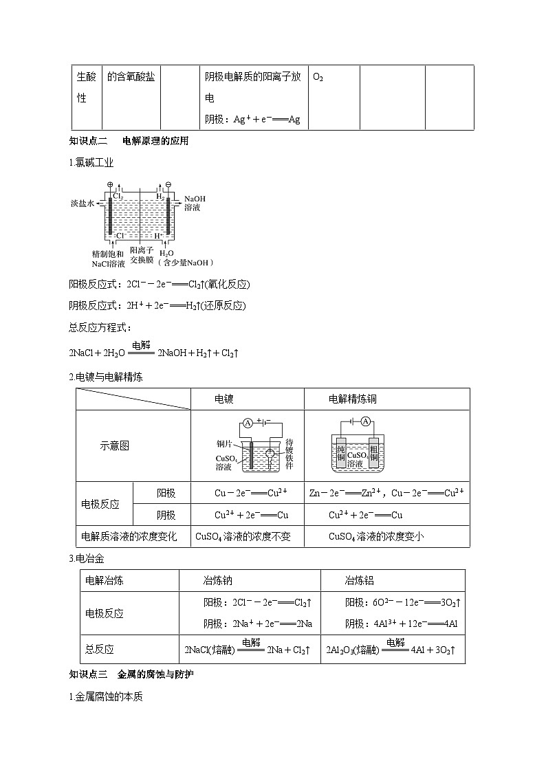
2.电镀与电解精炼
3.电冶金
知识点三 金属的腐蚀与防护
1.金属腐蚀的本质
金属原子失去电子变为金属阳离子,金属发生氧化反应。
2.金属腐蚀的类型
(1)化学腐蚀与电化学腐蚀
(2)析氢腐蚀与吸氧腐蚀
以钢铁的腐蚀为例进行分析:
3.金属的防护
(1)电化学防护
①牺牲阳极的阴极保护法——原电池原理
a.负极:比被保护金属活泼的金属;
b.正极:被保护的金属设备。
②外加电流的阴极保护法——电解原理
a.阴极:被保护的金属设备;
b.阳极:惰性金属或石墨。
(2)改变金属的内部结构,如制成合金、不锈钢等。
(3)加防护层,如在金属表面喷油漆、涂油脂、电镀、喷镀或表面钝化等方法。
高频考点一 电解原理
【例1】(2022·广东卷)以熔融盐为电解液,以含和等的铝合金废料为阳极进行电解,实现的再生。该过程中
A. 阴极发生的反应为B. 阴极上被氧化
C. 在电解槽底部产生含的阳极泥D. 阳极和阴极的质量变化相等
【答案】C
【解析】根据电解原理可知,电解池中阳极发生失电子的氧化反应,阴极发生得电子的还原反应,该题中以熔融盐为电解液,含Cu、Mg和Si等的铝合金废料为阳极进行电解,通过控制一定的条件,从而可使阳极区Mg和Al发生失电子的氧化反应,分别生成Mg2+和Al3+,Cu和Si不参与反应,阴极区Al3+得电子生成Al单质,从而实现Al的再生,据此分析解答。阴极应该发生得电子的还原反应,实际上Mg在阳极失电子生成Mg2+,A错误;Al在阳极上被氧化生成Al3+,B错误;阳极材料中Cu和Si不参与氧化反应,在电解槽底部可形成阳极泥,C正确;因为阳极除了铝参与电子转移,镁也参与了电子转移,且还会形成阳极泥,而阴极只有铝离子得电子生成铝单质,根据电子转移数守恒及元素守恒可知,阳极与阴极的质量变化不相等,D错误;故选C。
【变式探究】(2021·全国乙卷)沿海电厂采用海水为冷却水,但在排水管中生物的附着和滋生会阻碍冷却水排放并降低冷却效率。为解决这一问题,通常在管道口设置一对惰性电极(如图所示),通入一定的电流。下列叙述错误的是( )
A.阳极发生将海水中的Cl-氧化生成Cl2的反应
B.管道中可以生成氧化灭杀附着生物的NaClO
C.阴极生成的H2应及时通风稀释安全地排入大气
D.阳极表面形成的Mg(OH)2等积垢需要定期清理
【答案】D
【解析】海水中存在大量的Cl-,在阳极Cl-放电生成Cl2,A叙述正确;阴极H2O放电生成H2和OH-,OH-与Cl2反应生成ClO-,因此管道中存在一定量的NaClO,B叙述正确;因为H2为可燃性气体,所以阴极生成的H2应及时通风稀释安全地排入大气,C叙述正确;阴极产生OH-,因此会在阴极表面形成Mg(OH)2等积垢,需定期清理以保持良好的导电性,D叙述错误。
【变式探究】(2020·山东卷)采用惰性电极,以去离子水和氧气为原料通过电解法制备双氧水的装置如图所示。忽略温度变化的影响,下列说法错误的是( )
A.阳极反应为2H2O-4e-===4H++O2↑
B.电解一段时间后,阳极室的pH未变
C.电解过程中,H+由a极区向b极区迁移
D.电解一段时间后,a极生成的O2与b极反应的O2等量
【答案】D
【解析】根据图像可知,b极由O2反应生成了H2O2,在这个过程中,氧元素化合价降低,发生了得电子的还原反应,因此b极是电解池的阴极,可推出阴极的电极反应式为O2+2e-+2H+===H2O2;则a极为电解池的阳极,发生失电子的氧化反应,根据图像可知阳极生成了氧气,则阳极反应为2H2O-4e-===4H++O2↑,故A正确;根据阳极的电极反应可知,阳极生成了氢离子,但同时生成的氢离子全部从阳极室移向阴极室,故电解一段时间后,阳极室的pH未变,故B正确;电解池的电解质溶液中,阳离子会移向阴极,故氢离子由a极区向b极区迁移,故C正确;阳极的电极反应式为2H2O-4e-===4H++O2↑,保持阴极和阳极电极反应的得失电子数一致,可得阴极的电极反应为2O2+4e-+4H+===2H2O2,同一个电路中阳极的失电子总数和阴极的得电子总数在相同情况下是一样的,故电解一段时间后,a极生成的氧气与b极反应的氧气的物质的量之比为1∶2,不相等,故D错误。
高频考点二 电极反应式的书写与判断
【例2】(2022·浙江卷)通过电解废旧锂电池中的可获得难溶性的和,电解示意图如下(其中滤布的作用是阻挡固体颗粒,但离子可自由通过。电解过程中溶液的体积变化忽略不计)。下列说法不正确的是
A.电极A为阴极,发生还原反应
B.电极B的电极发应:
C.电解一段时间后溶液中浓度保持不变
D.电解结束,可通过调节除去,再加入溶液以获得
【答案】C
【解析】由电解示意图可知,电极B上Mn2+转化为了MnO2,锰元素化合价升高,失电子,则电极B为阳极,电极A为阴极,得电子,发生还原反应,A正确;由电解示意图可知,电极B上Mn2+失电子转化为了MnO2,电极反应式为:2H2O+Mn2+-2e-=MnO2+4H+,B正确;电极A为阴极,LiMn2O4得电子,电极反应式为:2LiMn2O4+6e-+16H+=2Li++4Mn2++8H2O,依据得失电子守恒,电解池总反应为:2LiMn2O4+4H+=2Li++Mn2++3MnO2+2H2O,反应生成了Mn2+,Mn2+浓度增大,C错误;电解池总反应为:2LiMn2O4+4H+=2Li++Mn2++3MnO2+2H2O,电解结束后,可通过调节溶液pH将锰离子转化为沉淀除去,然后再加入碳酸钠溶液,从而获得碳酸锂,D正确;故选C。
【方法技巧】①书写电解池的电极反应式时,可以用实际放电的离子表示,但书写电解池的总反应时,弱电解质要写成分子式。
如用惰性电极电解食盐水时,阴极反应式为2H++2e-===H2↑(或2H2O+2e-===H2↑+2OH-);总反应离子方程式为2Cl-+2H2Oeq \(=====,\s\up7(电解))2OH-+H2↑+Cl2↑。
②电解水溶液时,应注意放电顺序,位于H+、OH-之后的离子一般不参与放电。
③Fe3+在阴极上放电时生成Fe2+而不是得到单质Fe。
【变式探究】(2021·广东卷)钴(C)的合金材料广泛应用于航空航天、机械制造等领域。如图为水溶液中电解制备金属钴的装置示意图。下列说法正确的是( )
A.工作时,Ⅰ室和Ⅱ室溶液的pH均增大
B.生成1 ml C,Ⅰ室溶液质量理论上减少16 g
C.移除两交换膜后,石墨电极上发生的反应不变
D.电解总反应:2C2++2H2Oeq \(=====,\s\up7(通电))2C+O2↑+4H+
【答案】D
【解析】石墨电极为阳极,电极反应式为2H2O-4e-===O2↑+4H+,H+通过阳离子交换膜由Ⅰ室进入Ⅱ室,右侧C电极为阴极,电极反应式为C2++2e-===C,Cl-通过阴离子交换膜由Ⅲ室进入Ⅱ室,与H+结合生成盐酸。由上述分析知,Ⅰ室中水放电使硫酸浓度增大,Ⅱ室中生成盐酸,故Ⅰ室和Ⅱ室溶液的pH均减小,A错误;生成1 ml C时,转移2 ml电子,Ⅰ室有0.5 ml O2(即16 g)逸出,有2 ml H+(即2 g)通过阳离子交换膜进入Ⅱ室,则Ⅰ室溶液质量理论上减少18 g,B错误;移除两交换膜后,石墨电极上的电极反应式为2Cl--2e-===Cl2↑,C错误;根据上述分析可知,电解时生成了O2、C、H+,则电解总反应为2C2++2H2Oeq \(=====,\s\up7(通电))2C+O2↑+4H+,D正确。
高频考点三 电子守恒在电化学计算中的应用
【例3】(2022·山东卷)设计如图装置回收金属钴。保持细菌所在环境pH稳定,借助其降解乙酸盐生成,将废旧锂离子电池的正极材料转化为,工作时保持厌氧环境,并定时将乙室溶液转移至甲室。已知电极材料均为石墨材质,右侧装置为原电池。下列说法正确的是
A. 装置工作时,甲室溶液pH逐渐增大
B. 装置工作一段时间后,乙室应补充盐酸
C. 乙室电极反应式为
D. 若甲室减少,乙室增加,则此时已进行过溶液转移
【答案】BD
【解析】由于乙室中两个电极的电势差比甲室大,所以乙室是原电池,甲室是电解池,然后根据原电池、电解池反应原理分析解答。电池工作时,甲室中细菌上乙酸盐的阴离子失去电子被氧化为CO2气体,C2+在另一个电极上得到电子,被还原产生C单质,CH3COO-失去电子后,Na+通过阳膜进入阴极室,溶液变为NaCl溶液,溶液由碱性变为中性,溶液pH减小,A错误;对于乙室,正极上LiCO2得到电子,被还原为C2+,同时得到Li+,其中的O与溶液中的H+结合H2O,因此电池工作一段时间后应该补充盐酸,B正确;电解质溶液为酸性,不可能大量存在OH-,乙室电极反应式为:LiCO2+e-+4H+=Li++C2++2H2O,C错误;若甲室C2+减少200 mg,电子转移物质的量为n(e-)= ,乙室C2+增加300 mg,转移电子的物质的量为n(e-)=,说明此时已进行过溶液转移,D正确;故选BD。
【方法技巧】电化学综合计算的三种常用方法
(1)根据总反应式计算
先写出电极反应式,再写出总反应式,最后根据总反应式列出比例式计算。
(2)根据电子守恒计算
①用于串联电路中阴阳两极产物、正负两极产物、相同电量等类型的计算,其依据是电路中转移的电子数相等。
②用于混合溶液中电解的分阶段计算。
(3)根据关系式计算
根据得失电子守恒定律建立起已知量与未知量之间的桥梁,构建计算所需的关系式。
【变式探究】(2021·全国甲卷)乙醛酸是一种重要的化工中间体,可采用如下图所示的电化学装置合成。图中的双极膜中间层中的H2O解离为H+和OH-,并在直流电场作用下分别向两极迁移。下列说法正确的是( )
A.KBr在上述电化学合成过程中只起电解质的作用
C.制得2 ml乙醛酸,理论上外电路中迁移了1 ml电子
D.双极膜中间层中的H+在外电场作用下向铅电极方向迁移
【答案】D
【解析】由题图可知,在铅电极乙二酸变成乙醛酸是去氧的过程,发生还原反应,则铅电极是电解装置的阴极,石墨电极发生氧化反应,反应为2Br--2e-===Br2,是电解装置的阳极。由上述分析可知,Br-起到还原剂的作用,A错误;阳极上的反应式为2Br--2e-===Br2,B错误;制得2 ml乙醛酸,实际上是左、右两侧各制得1 ml乙醛酸,共转移2 ml电子,故理论上外电路中迁移的电子为2 ml,C错误;电解装置中,阳离子移向阴极(即铅电极),D正确。
【变式探究】按如图1所示装置进行电解,A、B、C、D均为铂电极,回答下列问题。
(1)甲槽电解的是200 mL一定浓度的NaCl与CuSO4的混合溶液,理论上两极所得气体的体积随时间变化的关系如图2所示(气体体积已换算成标准状况下的体积,电解前后溶液的体积变化忽略不计)。
①原混合溶液中NaCl的物质的量浓度为_____ml·L-1,CuSO4的物质的量浓度为______ml·L-1。
②t2时所得溶液的pH=________。
(2)乙槽为200 mL CuSO4溶液,乙槽内电解的总离子方程式:_____________________:
①当C极析出0.64 g物质时,乙槽溶液中生成的H2SO4为________ml。电解后,若使乙槽内的溶液完全复原,可向乙槽中加入________(填字母)。
A.Cu(OH)2 B.CuO
C.CuCO3 D.Cu2(OH)2CO3
②若通电一段时间后,向所得的乙槽溶液中加入0.2 ml的Cu(OH)2才能恰好恢复到电解前的浓度,则电解过程中转移的电子数为________。
【解析】(1)①A、B、C、D均为惰性电极Pt,甲槽电解NaCl和CuSO4的混合液,阳极上离子放电顺序为Cl->OH->SOeq \\al(2-,4),阴极上离子放电顺序为Cu2+>H+>Na+,开始阶段阴极上析出Cu,阳极上产生Cl2,则题图2中曲线Ⅰ代表阴极产生气体体积的变化,曲线Ⅱ代表阳极产生气体体积的变化。阳极上发生的反应依次为2Cl--2e-===Cl2↑、4OH--4e-===2H2O+O2↑,由曲线Ⅱ可知,Cl-放电完全时生成224 mL Cl2,根据Cl原子守恒可知,溶液中c(NaCl)=eq \f(0.01 ml×2,0.2 L)=0.1 ml·L-1;阴极上发生的反应依次为Cu2++2e-===Cu、2H++2e-===H2↑,由曲线Ⅱ可知Cu2+放电完全时,阳极上产生224 mL Cl2和112 mL O2,则电路中转移电子的物质的量为0.01 ml×2+0.005 ml×4=0.04 ml,据得失电子守恒可知n(Cu2+)=0.04 ml×eq \f(1,2)=0.02 ml,故混合液中c(CuSO4)=eq \f(0.02 ml,0.2 L)=0.1 ml·L-1。②0~t1时间内相当于电解CuCl2,电解反应式为CuCl2eq \(=====,\s\up7(电解))Cu+Cl2↑,t1~t2时间内相当于电解CuSO4,而电解CuSO4溶液的离子反应为2Cu2++2H2Oeq \(=====,\s\up7(电解))2Cu+O2↑+4H+,则生成H+的物质的量为0.005 ml×4=0.02 ml,则有c(H+)=eq \f(0.02 ml,0.2 L)=0.1 ml·L-1,故溶液的pH=1。(2)电解CuSO4溶液时,Cu2+在阴极放电,水电离的OH-在阳极放电,电解的总离子方程式为2Cu2++2H2Oeq \(=====,\s\up7(电解))2Cu+O2↑+4H+。①C极为阴极,电极反应式为Cu2++2e-===Cu,析出0.64 g Cu(即0.01 ml)时,生成H2SO4的物质的量也为0.01 ml。电解CuSO4溶液时,阴极析出Cu,阳极上产生O2,故可向电解质溶液中加入CuO、CuCO3等使电解质溶液完全复原。②加入0.2 ml Cu(OH)2相当于加入0.2 ml CuO和0.2 ml H2O,则电解过程中转移电子的物质的量为0.2 ml×2+0.2 ml×2=0.8 ml,即0.8NA个电子。
【答案】(1)①0.1 0.1 ②1
(2)2Cu2++2H2Oeq \(=====,\s\up7(电解))2Cu+O2↑+4H+ ①0.01 BC ②0.8NA
高频考点四 电解原理的应用
【例4】 (2022·北京卷)利用下图装置进行铁上电镀铜的实验探究。
下列说法不正确的是
A. ①中气体减少,推测是由于溶液中减少,且覆盖铁电极,阻碍与铁接触
B. ①中检测到,推测可能发生反应:
C. 随阴极析出,推测②中溶液减少,平衡逆移
D. ②中生成,使得比①中溶液的小,缓慢析出,镀层更致密
【答案】C
【解析】由实验现象可知,实验①时,铁做电镀池的阴极,铁会先与溶液中的氢离子、铜离子反应生成亚铁离子、氢气和铜,一段时间后,铜离子在阴极失去电子发生还原反应生成铜;实验②中铜离子与过量氨水反应生成四氨合铜离子,四氨合铜离子在阴极得到电子缓慢发生还原反应生成铜,在铁表面得到比实验①更致密的镀层。由分析可知,实验①时,铁会先与溶液中的氢离子、铜离子反应,当溶液中氢离子浓度减小,反应和放电生成的铜覆盖铁电极,阻碍氢离子与铁接触,导致产生的气体减少,故A正确;由分析可知,实验①时,铁做电镀池的阴极,铁会先与溶液中的氢离子、铜离子反应生成亚铁离子、氢气和铜,可能发生的反应为,故B正确;由分析可知,四氨合铜离子在阴极得到电子缓慢发生还原反应生成铜,随阴极析出铜,四氨合铜离子浓度减小,平衡向正反应方向移动,故C错误;由分析可知,实验②中铜离子与过量氨水反应生成四氨合铜离子,四氨合铜离子在阴极得到电子缓慢发生还原反应生成铜,在铁表面得到比实验①更致密的镀层,故D正确;故选C。
【变式探究】(2021·广东卷)环氧乙烷(C2H4O)常用于医用消毒,一种制备方法为:使用惰性电极电解KCl溶液,用Cl-交换膜将电解液分为阴极区和阳极区,其中一区持续通入乙烯;电解结束,移出交换膜,两区混合反应: HOCH2CH2Cl+OH-===Cl-+H2O+C2H4O。下列说法错误的是( )
A.乙烯应通入阴极区
B.移出交换膜前存在反应Cl2+H2OHCl+HClO
C.使用Cl- 交换膜阻止OH- 通过,可使Cl2生成区的pH逐渐减小
D.制备过程的总反应为H2C===CH2+H2O===H2↑+C2H4O
【答案】A
【解析】环氧乙烷的制备原理:Cl-在阳极被氧化生成Cl2,Cl2与水发生反应Cl2+H2OHCl+HClO,HClO与乙烯发生加成反应生成HOCH2CH2Cl;阴极区水电离出的氢离子放电生成氢气,同时产生氢氧根离子,电解结束,移出交换膜,两区混合反应: HOCH2CH2Cl+OH-===Cl-+H2O+C2H4O。阳极区产生HClO,所以乙烯通入阳极区,故A错误;根据分析可知阳极氧化生成的氯气会与水发生反应Cl2+H2OHCl+HClO,故B正确;根据分析可知阳极区会产生HCl,使用Cl- 交换膜阻止OH- 通过,HCl的浓度不断增大,pH逐渐减小,故C正确;根据分析可知该反应过程中KCl并没有被消耗,实际上是水、乙烯反应,总反应为H2C===CH2+H2O===H2↑+C2H4O,故D正确。
【举一反三】(2020·全国Ⅱ卷)电致变色器件可智能调控太阳光透过率,从而实现节能。下图是某电致变色器件的示意图。当通电时,Ag+注入到无色WO3薄膜中,生成AgxWO3,器件呈现蓝色,对于该变化过程,下列叙述错误的是( )
A.Ag为阳极
B.Ag+由银电极向变色层迁移
C.W元素的化合价升高
D.总反应为WO3+xAg===AgxWO3
【答案】C
【解析】该装置是电解池,通电时银失去电子被氧化为Ag+,因此,银电极为阳极,A项正确;电解池工作时,Ag+向阴极移动,即Ag+由银电极向变色层迁移,B项正确;WO3在阴极发生还原反应,即W元素的化合价降低,C项错误;电池总反应为WO3+xAg===AgxWO3,D项正确。
【变式探究】(2020·全国卷Ⅱ节选)(1)氯气是制备系列含氯化合物的主要原料,可采用如图所示的装置来制取。装置中的离子膜只允许________离子通过,氯气的逸出口是________(填标号)。
(2)(2020·全国卷Ⅱ节选)CH4和CO2都是比较稳定的分子,科学家利用电化学装置实现两种分子的耦合转化,其原理如图所示:
①阴极上的反应式为_____________________________________________________。
②若生成的乙烯和乙烷的体积比为2∶1,则消耗的CH4和CO2体积比为________。
【解析】(1)结合题图电解装置,可知阴极上水电离出的H+得电子生成H2,Na+从左侧通过离子膜向阴极移动,即该装置中的离子膜只允许Na+通过;电解时阳极上Cl-失去电子,Cl2在a出口逸出。(2)①结合图示可知CO2在阴极发生还原反应生成CO,即阴极上的反应式为CO2+2e-===CO+O2-。②设生成C2H4和C2H6的物质的量分别为2 ml和1 ml,则反应中转移电子的物质的量为4 ml×2+2 ml×1=10 ml,根据碳原子守恒,可知反应的CH4为6 ml;则由CO2→CO转移10 ml电子,需消耗5 ml CO2,则反应中消耗CH4和CO2的体积比为6∶5。
【答案】(1)Na+ a (2) ①CO2+2e-===CO+O2- ②6∶5
高频考点五 金属腐蚀与防护
【例5】(2022·广东卷)为检验牺牲阳极的阴极保护法对钢铁防腐的效果,将镀层有破损的镀锌铁片放入酸化的溶液中。一段时间后,取溶液分别实验,能说明铁片没有被腐蚀的是
A. 加入溶液产生沉淀 B. 加入淀粉碘化钾溶液无蓝色出现
C. 加入溶液无红色出现 D. 加入溶液无蓝色沉淀生成
【答案】D
【解析】镀层有破损的镀锌铁片被腐蚀,则将其放入到酸化的3%NaCl溶液中,会构成原电池,由于锌比铁活泼,作原电池的负极,而铁片作正极,溶液中破损的位置会变大,铁也会继续和酸化的氯化钠溶液反应产生氢气,溶液中会有亚铁离子生成,据此分析解答。氯化钠溶液中始终存在氯离子,所以加入硝酸银溶液后,不管铁片是否被腐蚀,均会出现白色沉淀,故A不符合题意;淀粉碘化钾溶液可检测氧化性物质,但不论铁片是否被腐蚀,均无氧化性物质可碘化钾发生反应,故B不符合题意;KSCN溶液可检测铁离子的存在,上述现象中不会出现铁离子,所以无论铁片是否被腐蚀,加入KSCN溶液后,均无红色出现,故C不符合题意;K3[Fe(CN)6]是用于检测Fe2+的试剂,若铁片没有被腐蚀,则溶液中不会生成亚铁离子,则加入K3[Fe(CN)6]溶液就不会出现蓝色沉淀,故D符合题意。综上所述,答案为D。
【方法技巧】判断金属腐蚀快慢的规律
(1)对同一电解质溶液来说,腐蚀速率的快慢:电解原理引起的腐蚀>原电池原理引起的腐蚀>化学腐蚀>有防护措施的腐蚀。
(2)对同一金属来说,在不同溶液中腐蚀速率的快慢:强电解质溶液中>弱电解质溶液中>非电解质溶液中。
(3)活动性不同的两种金属,活动性差别越大,腐蚀速率越快。
(4)对同一种电解质溶液来说,电解质浓度越大,金属腐蚀越快。
【变式探究】(2020·江苏卷)将金属M连接在钢铁设施表面,可减缓水体中钢铁设施的腐蚀。在题图所示的情境中,下列有关说法正确的是
A. 阴极的电极反应式为
B. 金属M的活动性比Fe的活动性弱
C. 钢铁设施表面因积累大量电子而被保护
D. 钢铁设施在河水中的腐蚀速率比在海水中的快
【答案】C
【解析】该装置为原电池原理的金属防护措施,为牺牲阳极的阴极保护法,金属M作负极,钢铁设备作正极,据此分析解答。阴极的钢铁设施实际作原电池的正极,正极金属被保护不失电子,故A错误;阳极金属M实际为原电池装置的负极,电子流出,原电池中负极金属比正极活泼,因此M活动性比Fe的活动性强,故B错误;金属M失电子,电子经导线流入钢铁设备,从而使钢铁设施表面积累大量电子,自身金属不再失电子从而被保护,故C正确;海水中的离子浓度大于河水中的离子浓度,离子浓度越大,溶液的导电性越强,因此钢铁设施在海水中的腐蚀速率比在河水中快,故D错误;故选C。
【变式探究】[2019·江苏卷]将铁粉和活性炭的混合物用NaCl溶液湿润后,置于如图所示装置中,进行铁的电化学腐蚀实验。下列有关该实验的说法正确的是
A.铁被氧化的电极反应式为Fe−3e−===Fe3+
B.铁腐蚀过程中化学能全部转化为电能
C.活性炭的存在会加速铁的腐蚀
D.以水代替NaCl溶液,铁不能发生吸氧腐蚀
【答案】C
【解析】在铁的电化学腐蚀中,铁单质失去电子转化为二价铁离子,即负极反应为:Fe−2e−=Fe2+,故A错误;铁的腐蚀过程中化学能除了转化为电能,还有一部分转化为热能,故B错误;活性炭与铁混合,在氯化钠溶液中构成了许多微小的原电池,加速了铁的腐蚀,故C正确;以水代替氯化钠溶液,水也呈中性,铁在中性或碱性条件下易发生吸氧腐蚀,故D错误。
类型
实例
电极反应特点或反应式
电解产物
溶液pH变化
溶液复原
电解水型
含氧酸
H2SO4
溶液中的H+和OH-分别在阴阳两极放电:
阴极:4H++4e-===2H2↑
阳极: 4OH--4e-===2H2O+O2↑
H2
O2
减小
水
强碱
NaOH
增大
活泼金属的含氧酸盐
KNO3
不变
电解电解质型
无氧酸(氢氟酸除外)
HCl
电解质电离的阴阳离子分别在两极放电:
阳极:2Cl--2e-===Cl2↑
H2 Cl2
增大
HCl
不活泼金属的无氧酸盐
CuCl2
Cu Cl2
CuCl2
放氢生碱型
活泼金属的无氧酸盐
NaCl
阴极水电离的H+放电,阳极电解质电离的阴离子放电
阴极:H2
阳极:Cl2
增大
HCl
放氧生酸性
不活泼金属的含氧酸盐
AgNO3
阳极水电离的OH-放电,阴极电解质的阳离子放电
阴极:Ag++e-===Ag
Ag阳极:O2
减小
Ag2O
电镀
电解精炼铜
示意图
电极反应
阳极
Cu-2e-===Cu2+
Zn-2e-===Zn2+,Cu-2e-===Cu2+
阴极
Cu2++2e-===Cu
Cu2++2e-===Cu
电解质溶液的浓度变化
CuSO4溶液的浓度不变
CuSO4溶液的浓度变小
电解冶炼
冶炼钠
冶炼铝
电极反应
阳极:2Cl--2e-===Cl2↑
阴极:2Na++2e-===2Na
阳极:6O2--12e-===3O2↑
阴极:4Al3++12e-===4Al
总反应
2NaCl(熔融)eq \(=====,\s\up7(电解))2Na+Cl2↑
2Al2O3(熔融)eq \(=====,\s\up7(电解))4Al+3O2↑
类型
化学腐蚀
电化学腐蚀
条件
金属跟非金属单质直接接触
不纯金属或合金跟电解质溶液接触
现象
无电流产生
有微弱电流产生
本质
金属被氧化
较活泼金属被氧化
联系
两者往往同时发生,电化学腐蚀更普遍
类型
析氢腐蚀
吸氧腐蚀
条件
水膜酸性较强(pH≤4.3)
水膜酸性很弱或呈中性
电极反应
负极
Fe-2e-===Fe2+
正极
2H++2e-===H2↑
O2+2H2O+4e-===4OH-
总反应式
Fe+2H+===Fe2++H2↑
2Fe+O2+2H2O===2Fe(OH)2
联系
吸氧腐蚀更普遍
装置示意图
序号
电解质溶液
实验现象
①
阴极表面有无色气体,一段时间后阴极表面有红色固体,气体减少。经检验电解液中有
②
阴极表面未观察到气体,一段时间后阴极表面有致密红色固体。经检验电解液中无元素
新高考化学一轮复习讲练测第17讲 电解池 金属的腐蚀与防护(练)(解析版): 这是一份新高考化学一轮复习讲练测第17讲 电解池 金属的腐蚀与防护(练)(解析版),文件包含新高考化学一轮复习讲练测第17讲电解池金属的腐蚀与防护练原卷版docx、新高考化学一轮复习讲练测第17讲电解池金属的腐蚀与防护练解析版docx等2份试卷配套教学资源,其中试卷共25页, 欢迎下载使用。
新高考化学一轮复习讲与练 第17讲 电解池 金属的腐蚀与防护(讲)(2份打包,原卷版+解析版): 这是一份新高考化学一轮复习讲与练 第17讲 电解池 金属的腐蚀与防护(讲)(2份打包,原卷版+解析版),文件包含新高考化学一轮复习讲与练第17讲电解池金属的腐蚀与防护讲原卷版doc、新高考化学一轮复习讲与练第17讲电解池金属的腐蚀与防护讲解析版doc等2份试卷配套教学资源,其中试卷共34页, 欢迎下载使用。
新高考化学一轮复习讲与练 第17讲 电解池 金属的腐蚀与防护(练)(2份打包,原卷版+解析版): 这是一份新高考化学一轮复习讲与练 第17讲 电解池 金属的腐蚀与防护(练)(2份打包,原卷版+解析版),文件包含新高考化学一轮复习讲与练第17讲电解池金属的腐蚀与防护练原卷版doc、新高考化学一轮复习讲与练第17讲电解池金属的腐蚀与防护练解析版doc等2份试卷配套教学资源,其中试卷共28页, 欢迎下载使用。

