新高考化学一轮复习讲练测第14讲 元素周期律和元素周期表(练)(解析版)
展开1.IUPAC(国际纯粹与应用化学联合会)宣布,第112号化学元素正式名称为“Cpernicium”,元素符号为“Cn”,以纪念著名天文学家哥白尼,该元素的一种核素含有的中子数为165。下列关于Cn的说法正确的是( )
A.Cn位于第六周期,ⅡB族
B.Cn是过渡元素
C.Cn是非金属元素
D.Cn元素的近似相对原子质量为277
2.A、B、C均为短周期元素,它们在周期表中的位置如图所示。已知B、C元素的原子序数之和是A元素原子序数的4倍,则A、B、C分别为( )
A.Be、Na、Al B.B、Mg、Si
C.O、P、Cl D.C、Al、P
3.我国神舟号飞船使用的砷化镓(GaAs)太阳能电池是我国自主研发、生产的产品。在元素周期表中P与As同主族,Al与Ga同主族,Ga与As同周期,下列说法错误的是( )
A.酸性:H3AsO4
C.原子半径:Ga>As
D.失电子能力:Ga
A.R一定是第4周期元素
B.R一定是第ⅣA族元素
C.R一定是第ⅦA族元素
D.R的氢化物化学式为H2R
5.下列关于元素周期表和元素周期律的应用说法正确的是( )
A.为元素性质的系统研究提供指导,为新元素的发现提供线索
B.在周期表中金属与非金属的分界处,寻找可作催化剂的合金材料
C.在ⅠA、ⅡA族元素中,寻找制造农药的主要元素
D.在过渡元素中,可以找到半导体材料
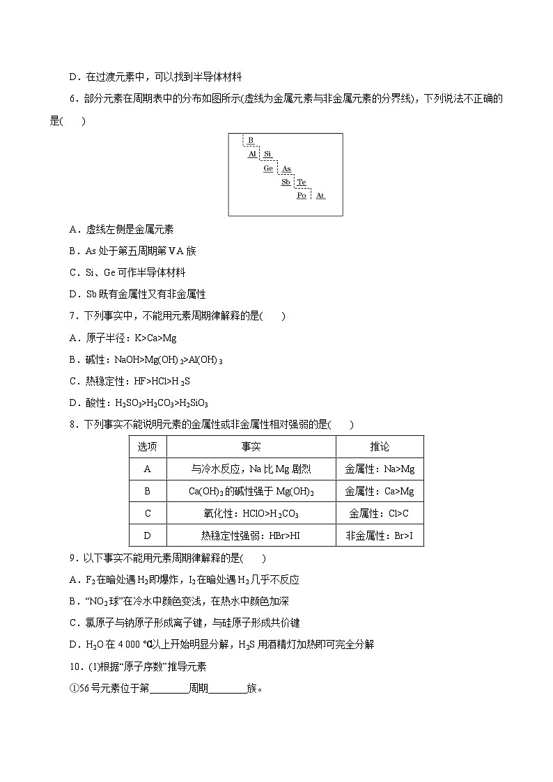
6.部分元素在周期表中的分布如图所示(虚线为金属元素与非金属元素的分界线),下列说法不正确的是( )
A.虚线左侧是金属元素
B.As处于第五周期第ⅤA族
C.Si、Ge可作半导体材料
D.Sb既有金属性又有非金属性
7.下列事实中,不能用元素周期律解释的是( )
A.原子半径:K>Ca>Mg
B.碱性:NaOH>Mg(OH)2>Al(OH)3
C.热稳定性:HF>HCl>H2S
D.酸性:H2SO3>H2CO3>H2SiO3
8.下列事实不能说明元素的金属性或非金属性相对强弱的是( )
9.以下事实不能用元素周期律解释的是( )
A.F2在暗处遇H2即爆炸,I2在暗处遇H2几乎不反应
B.“NO2球”在冷水中颜色变浅,在热水中颜色加深
C.氯原子与钠原子形成离子键,与硅原子形成共价键
D.H2O在4 000 ℃以上开始明显分解,H2S用酒精灯加热即可完全分解
10.(1)根据“原子序数”推导元素
①56号元素位于第________周期________族。
②114号元素位于第________周期________族。
③35号元素位于第________周期________族。
(2)根据“元素符号”填空(前20号元素)
①主族序数与周期数相同的元素有________。
②主族序数是周期数2倍的元素有________,主族序数是周期数3倍的元素有________。
③周期数是主族序数2倍的元素有________,周期数是主族序数3倍的元素有________。
(3)用“元素符号”填空
①最高正价与最低负价代数和为0的短周期元素是________。
②最高正价是最低负价绝对值3倍的短周期元素是________。
(4)①甲、乙是元素周期表中同一主族的两种元素,若甲的原子序数为x,则乙的原子序数不可能是________(填序号)。
A.x+2 B.x+4
C.x+8 D.x+18
②若甲、乙分别是同一周期的ⅡA族和ⅢA族元素,原子序数分别为m和n。则下列关于m和n的关系不正确的是________(填序号)。
A.n=m+1 B.n=m+18
C.n=m+25 D.n=m+11
1.如图是元素周期表的一部分,下列叙述不正确的是( )
A.Pb的最高正化合价为+4
B.原子半径比较:Al>F
C.酸性强弱:H3AsO4
2.下列有关元素周期表的说法中,正确的是( )
A.能形成碱的金属元素都在第ⅠA族
B.原子序数为14的元素位于元素周期表的第三周期第ⅥA族
C.稀有气体元素原子的最外层电子数为2或8
D.元素周期表有18个纵行,分列16个族,即7个主族、8个副族和1个0族
3. 在元素周期表的前四周期中,两两相邻的5种元素位置如图所示。若B元素的核电荷数为a,下列说法正确的是( )
A.B、D的原子序数之差可能为2
B.E、B的原子序数之差可能是8、18或32
C.5种元素的核电荷数之和可能为5a+10
D.A、E的原子序数之差可能是7
4.关于元素周期表,下列叙述中不正确的是( )
A.在金属元素与非金属元素的分界线附近可以寻找制备半导体材料的元素
B.在过渡元素中可以寻找制备催化剂及耐高温和耐腐蚀的元素
C.在金属元素区域可以寻找制备新型农药材料的元素
D.周期表中位置靠近的元素(稀有元素除外)性质相近
5.依据元素周期表及元素周期律,下列推断正确的是( )
A.H3BO3的酸性比H2CO3的强
B.Mg(OH)2的碱性比Be(OH)2的强
C.HCl、HBr、HI的热稳定性依次增强
D.若M+和R2-的核外电子层结构相同,则原子序数:R>M
6.已知短周期元素的四种离子aA2+、bB+、cC3-、dD-具有相同的电子层结构,则下列叙述中正确的是( )
A.原子序数:D>C>B>A
B.原子半径:B>A>C>D
C.离子半径:C3->D->A2+>B+
D.氧化性:A2+>B+,还原性:C3-
A.离子半径:Y+>X2-
B.Y+、Z3+、W2-、R-在水中能大量共存
C.氢化物的稳定性:H2W>H2X
D.工业上利用电解熔融态YR和Z2X3的方法制取金属Y和Z
8.下列事实不能说明元素的金属性或非金属性相对强弱的是( )
9.根据元素周期表和元素周期律,判断下列叙述不正确的是( )
A.气态氢化物的稳定性:H2O>NH3>SiH4
B.氢元素与其他元素可形成共价化合物或离子化合物
C.图示实验可证明元素的非金属性:Cl>C>Si
D.用中文“”(à)命名的第118号元素在周期表中位于第七周期0族
10.根据元素周期表和元素周期律分析下面的推断,其中错误的是( )
A.铍(Be)的原子失电子能力比镁弱
B.砹(At)的氢化物不稳定
C.硒(Se)化氢比硫化氢稳定
D.氢氧化锶[Sr(OH)2]比氢氧化钙的碱性强
1.(2021·山东高考)X、Y为第三周期元素、Y最高正价与最低负价的代数和为6,二者形成的一种化合物能以[XY4]+[XY6]-的形式存在。下列说法错误的是( )
A.原子半径:X>Y
B.简单氢化物的还原性:X>Y
C.同周期元素形成的单质中Y氧化性最强
D.同周期中第一电离能小于X的元素有4种
2.(2021·全国乙卷)我国嫦娥五号探测器带回1.731 kg的月球土壤,经分析发现其构成与地球土壤类似。土壤中含有的短周期元素W、X、Y、Z,原子序数依次增大,最外层电子数之和为15。X、Y、Z为同周期相邻元素,且均不与W同族。下列结论正确的是( )
A.原子半径大小顺序为W>X>Y>Z
B.化合物XW中的化学键为离子键
C.Y单质的导电性能弱于Z单质的
D.Z的氧化物的水化物的酸性强于碳酸
3.(2021·全国甲卷)W、X、Y、Z为原子序数依次增大的短周期主族元素,Z的最外层电子数是W和X的最外层电子数之和,也是Y的最外层电子数的2倍。W和X的单质常温下均为气体。下列叙述正确的是( )
A.原子半径:Z>Y>X>W
B.W与X只能形成一种化合物
C.Y的氧化物为碱性氧化物,不与强碱反应
D.W、X和Z可形成既含有离子键又含有共价键的化合物
4.(2021·河北高考)下图所示的两种化合物可应用于阻燃材料和生物材料的合成。其中W、X、Y、Z为原子序数依次增大的短周期元素,X和Z同主族,Y原子序数为W原子价电子数的3倍。下列说法正确的是( )
A.X和Z的最高化合价均为+7价
B.HX和HZ在水中均为强酸,电子式可表示为与
C.四种元素中,Y原子半径最大,W原子半径最小
D.Z、W和氢三种元素可形成同时含有离子键和共价键的化合物
5.(2021·广东高考)一种麻醉剂的分子结构式如图所示。其中,X的原子核只有1个质子;元素Y、Z、W原子序数依次增大,且均位于X的下一周期;元素E的原子比W原子多8个电子。下列说法不正确的是( )
A.XEZ4是一种强酸
B.非金属性:W>Z>Y
C.原子半径:Y>W>E
D.ZW2中,Z的化合价为+2价
6.(2020·山东高考)短周期主族元素X、Y、Z、W的原子序数依次增大,基态X原子的电子总数是其最高能级电子数的2倍,Z可与X形成淡黄色化合物Z2X2,Y、W最外层电子数相同。下列说法正确的是( )
A.第一电离能:W>X>Y>Z
B.简单离子的还原性:Y>X>W
C.简单离子的半径:W>X>Y>Z
D.氢化物水溶液的酸性:Y>W
7.(2020·天津高考)短周期元素X、Y、Z、W的原子序数依次增大。用表中信息判断下列说法正确的是( )
A.元素电负性:Z<W
B.简单离子半径:W<Y
C.元素第一电离能:Z<W
D.简单氢化物的沸点:X<Z
8.(2020·浙江1月选考)下列说法正确的是( )
A.同一原子中,在离核较远的区域运动的电子能量较高
B.原子核外电子排布,先排满K层再排L层,先排满M层再排N层
C.同一周期中,随着核电荷数的增加,元素的原子半径逐渐增大
D.同一周期中,ⅡA族与ⅢA族元素原子的核电荷数都相差1
9.(2020·北京高考)已知:33As(砷)与P为同族元素。下列说法不正确的是( )
A.As原子核外最外层有5个电子
B.AsH3的电子式是
C.热稳定性:AsH3
A.第35号元素的单质在常温常压下是液体
B.位于第四周期第ⅤA族的元素为非金属元素
C.第84号元素的最高化合价是+7
D.第七周期0族元素的原子序数为118
11.(2019江苏化学)短周期主族元素X、Y、Z、W的原子序数依次增大,X是地壳中含量最多的元素,Y原子的最外层有2个电子,Z的单质晶体是应用最广泛的半导体材料,W与X位于同一主族。下列说法正确的是( )
A.原子半径:r(W)>r(Z)>r(Y)>r(X)
B.由X、Y组成的化合物是离子化合物
C.Z的最高价氧化物对应水化物的酸性比W的强
D.W的简单气态氢化物的热稳定性比X的强
12.(2019全国卷Ⅰ)科学家合成出了一种新化合物(如图所示),其中W、X、Y、Z为同一短周期元素,Z核外最外层电子数是X核外电子数的一半,下列叙述正确的是( )
A.WZ的水溶液呈碱性
B.元素非金属性的顺序为X>Y>Z
C.Y的最高价氧化物的水化物是中强酸
D.该新化合物中Y不满足8电子稳定结构
13.(2019上海高考)短周期元素m、n、p、q在元素周期表中的排序如图所示,其中m的气态氢化物与其最高价氧化物对应的水化物能反应。下列说法正确的是( )
A.非金属性:m>n
B.氢化物稳定性:n
C.简单阴离子半径:p>q
D.最高价氧化物对应水化物酸性:p>q
14.(2019全国卷Ⅲ)X、Y、Z均为短周期主族元素,它们原子的最外层电子数之和为10。X与Z同族,Y最外层电子数等于X次外层电子数,且Y原子半径大于Z。下列叙述正确的是( )
A.熔点:X的氧化物比Y的氧化物高
B.热稳定性:X的氢化物大于Z的氢化物
C.X与Z可形成离子化合物ZX
D.Y的单质与Z的单质均能溶于浓硝酸
选项
事实
推论
A
与冷水反应,Na比Mg剧烈
金属性:Na>Mg
B
Ca(OH)2的碱性强于Mg(OH)2
金属性:Ca>Mg
C
氧化性:HClO>H2CO3
金属性:Cl>C
D
热稳定性强弱:HBr>HI
非金属性:Br>I
B
C
N
O
F
Al
Si
P
S
Cl
Ga
Ge
As
Se
Br
In
Sn
Sb
Te
I
Tl
Pb
Bi
P
At
选项
事实
推论
A
与冷水反应,Na比Mg剧烈
金属性:Na>Mg
B
Ca(OH)2的碱性强于Mg(OH)2
金属性:Ca>Mg
C
SO2与NaHCO3溶液反应生成CO2
非金属性:S>C
D
t ℃时,Br2+H22HBr Ea=a kJ·ml-1
I2+H22HI Ea=b kJ·ml-1(b>a)(Ea为活化能)
非金属性:Br>I
元素
最高价
氧化物的水化物
X
Y
Z
W
分子式
H3ZO4
0.1 ml·L-1溶液对应的pH(25 ℃)
1.00
13.00
1.57
0.70
m
n
p
q
新高考化学一轮复习讲练测第33讲 烃(练)(解析版): 这是一份新高考化学一轮复习讲练测第33讲 烃(练)(解析版),文件包含新高考化学一轮复习讲练测第33讲烃练原卷版docx、新高考化学一轮复习讲练测第33讲烃练解析版docx等2份试卷配套教学资源,其中试卷共20页, 欢迎下载使用。
新高考化学一轮复习讲练测第23讲 盐类水解 (练)(解析版): 这是一份新高考化学一轮复习讲练测第23讲 盐类水解 (练)(解析版),文件包含新高考化学一轮复习讲练测第23讲盐类水解练原卷版docx、新高考化学一轮复习讲练测第23讲盐类水解练解析版docx等2份试卷配套教学资源,其中试卷共20页, 欢迎下载使用。
新高考化学一轮复习讲练测第21讲 电离平衡(练)(解析版): 这是一份新高考化学一轮复习讲练测第21讲 电离平衡(练)(解析版),文件包含新高考化学一轮复习讲练测第21讲电离平衡练原卷版docx、新高考化学一轮复习讲练测第21讲电离平衡练解析版docx等2份试卷配套教学资源,其中试卷共22页, 欢迎下载使用。

