专题08 力和运动(练习)-【备考2025】年中考2024物理真题分类汇编(原卷+解析)
展开A. B对A产生的滑动摩擦力大小为2N,方向水平向右
B. 地面对B产生滑动摩擦力大小为3N,方向水平向左
C. 当时,弹簧测力计的示数为5N
D. 若对A施加一个竖直向上的拉力,则地面对B产生的滑动摩擦力会减小
【答案】C
【解析】
【详解】A.水平匀速拉动B时,A相对地面保持静止,处于平衡状态,在水平方向A受到两个力的作用,水平向左的拉力,水平向右的滑动摩擦力,二力平衡,拉力与滑动摩擦力大小相等,此时测力计的示数为2N,则B对A的滑动摩擦力大小为2N,方向水平向右。故A正确,不符合题意;
B.由于B相对地面和A向右做匀速直线运动,在水平方向受到三个力的作用,A对B水平向左的滑动摩擦力f1、水平向右的拉力、地面对B水平向左的滑动摩擦力f2,三力平衡,它们之间的关系为
B对A的滑动摩擦力大小为2N,由于物体间力的作用是相互的,A对B的滑动摩擦力f1大小为2N,所以地面对B产生的滑动摩擦力大小
故B正确,不符合题意;
C.当拉力F=8N时,A对B的压力不变,A与B之间接触面的粗糙程度也不变,则A与B之间的滑动摩擦力大小不变,仍为2N,又A相对地面仍处于静止状态,受力平衡,故此时测力计的示数大小等于滑动摩擦力,仍为2N,故C错误,符合题意;
D.若对A施加一个竖直向上的拉力,B对地面的压力变小,由影响滑动摩擦力大小的因素可知,在B与地面之间接触面的粗糙程度不变时,地面对B产生的滑动摩擦力会减小,故D正确,不符合题意。
故选C。
2、 (2004四川广元) 如图,同一长方体木块先后以相同的速度v,在同一水平面上被匀速直线拉动,甲图中平放,乙图中竖放,丙图中平放且在上面叠放一重物(重物与木块相对静止),木块所受的水平拉力分别为、和,则( )
A. B. C. D.
【答案】C
【解析】
【详解】甲、乙两图中,虽然木块的放置方式不同,但它对水平面的压力大小等于自身的重力,而重力不变,所以其对水平面的压力大小相同,且接触面的粗糙程度相同,所以这两种情况下摩擦力的大小相等;由于木块做匀速直线运动,拉力和摩擦力是一对平衡力,根据二力平衡条件可知
丙图中,在木块上加放一个重物后,木块对接触面的压力变大,接触面的粗糙程度不变,所以摩擦力变大,即,木块仍然做匀速直线运动,拉力和摩擦力是一对平衡力,根据二力平衡条件可知,则
故选C。
3、(2004四川广元) 同学们在一起讨论“运动和力”的关系,下列四名同学的观点,正确的是( )
A. 甲同学:足球只有受力才能运动
B. 乙同学:汽车转弯过程中,运动状态不断改变
C. 丙同学:跳远要助跑,因为速度越大惯性越大
D. 丁同学:牛顿第一定律是由实验直接得出来的
【答案】B
【解析】
【详解】A.力改变物体运动的原因,不是维持物体运动的原因,一定条件下,足球不受力时也能运动,故A错误;
B.汽车转弯过程中,运动的方向在不断改变,则运动状态不断改变,故B正确;
C.惯性的大小只跟质量有关,跳远要助跑,时利用物体的惯性,其惯性大小不变,故C错误;
D.牛顿第一定律是在实验的基础上通过科学推理论证得出的,故D错误。
故选B。
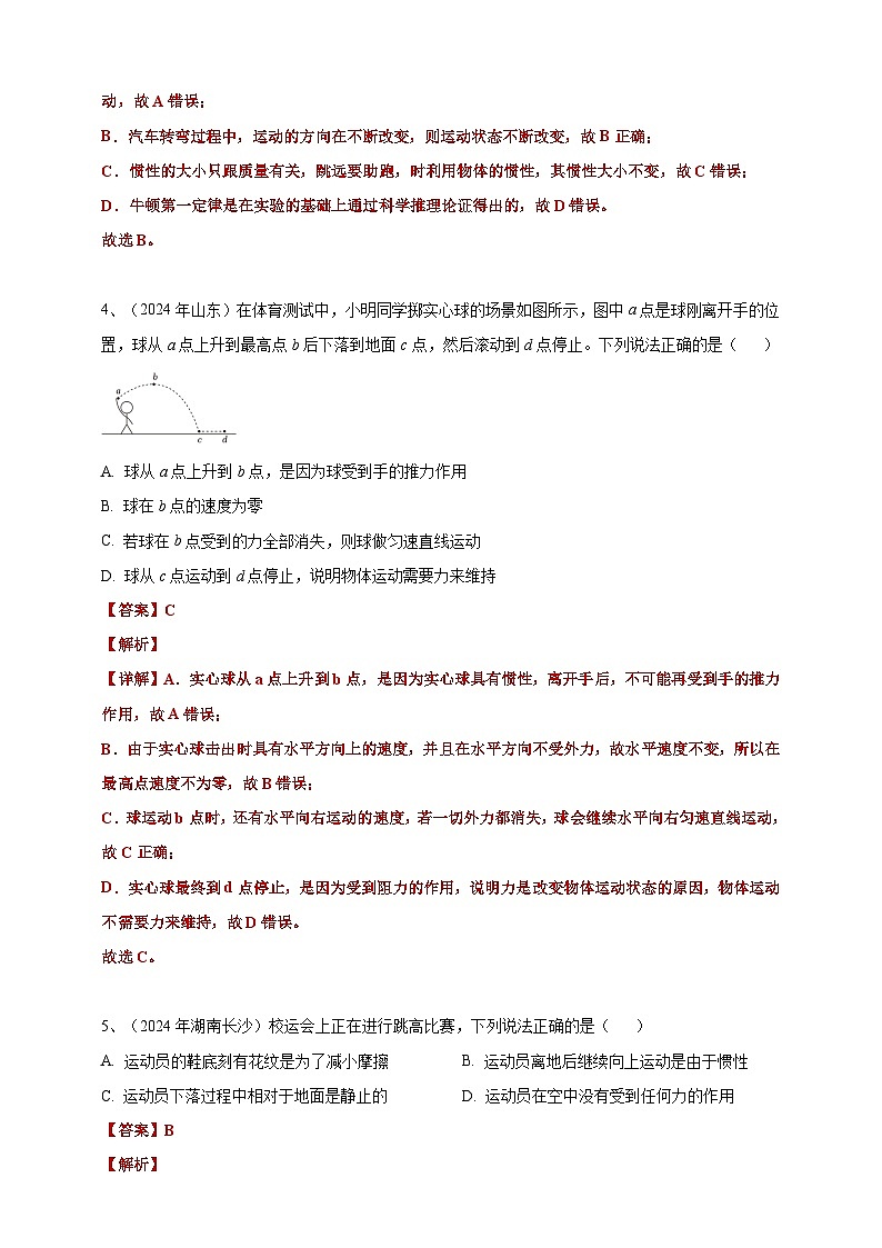
4、(2024年山东)在体育测试中,小明同学掷实心球的场景如图所示,图中a点是球刚离开手的位置,球从a点上升到最高点b后下落到地面c点,然后滚动到d点停止。下列说法正确的是( )
A. 球从a点上升到b点,是因为球受到手的推力作用
B. 球在b点的速度为零
C. 若球在b点受到的力全部消失,则球做匀速直线运动
D. 球从c点运动到d点停止,说明物体运动需要力来维持
【答案】C
【解析】
【详解】A.实心球从a点上升到b点,是因为实心球具有惯性,离开手后,不可能再受到手的推力作用,故A错误;
B.由于实心球击出时具有水平方向上的速度,并且在水平方向不受外力,故水平速度不变,所以在最高点速度不为零,故B错误;
C.球运动b点时,还有水平向右运动的速度,若一切外力都消失,球会继续水平向右匀速直线运动,故C正确;
D.实心球最终到d点停止,是因为受到阻力的作用,说明力是改变物体运动状态的原因,物体运动不需要力来维持,故D错误。
故选C。
5、(2024年湖南长沙)校运会上正在进行跳高比赛,下列说法正确的是( )
A. 运动员的鞋底刻有花纹是为了减小摩擦B. 运动员离地后继续向上运动是由于惯性
C. 运动员下落过程中相对于地面是静止的D. 运动员在空中没有受到任何力的作用
【答案】B
【解析】
【详解】A.运动员的鞋底刻有花纹是在压力一定时,通过增大接触面的粗超程度来增大摩擦力,故A错误;
B.运动员离地后,由于惯性要继续保持原来的运动状态向上运动,故B正确;
C.运动员下落过程中相对于地面的位置发生了变化,所以是运动的,故C错误;
D.运动员在空中受到重力和空气阻力的作用,故D错误。
故选B。
6、(2024年内蒙古包头)如图,在游泳比赛中,运动员奋力向后划水,身体快速向前游动。关于运动员在水中受力和运动情况的分析,下列说法正确的是( )
A. 运动员划水时不受浮力
B. 运动员划水时受到水的推力向前游动
C. 运动员加速划水,受到的惯性增大
D. 运动员对水的力和水对运动员的力是一对平衡力
【答案】B
【解析】
【详解】A.运动员划水时浸在水中,排开一定体积的水,受浮力的作用,故A错误;
B.运动员划水时给水一个向后的力,由力的作用是相互的,故受到水向前的推力,人向前游动,故B正确;
C.惯性大小取决于物体的质量,惯性是物体的一种属性,不是力,不能说受到惯性,运动员加速划水,惯性大小不变,故C错误;
D.运动员对水的力和水对运动员的力是一对相互作用力,故D错误。
故选B。
7、(2024年四川内江)质量为0.4kg的电灯悬挂在电线上静止不动,g=10N/kg,下列说法中正确的是( )
A. 电灯受到的重力为4N
B. 电灯受到的重力的施力物体是绳子
C. 电灯受到的重力和电线对电灯的拉力大小不相等
D. 电灯受到的重力和电灯对电线的拉力是一对平衡力
【答案】A
【解析】
【详解】A.电灯受到的重力
G=mg=0.4kg×10N/kg=4N
故A正确;
B.重力的施力物体是地球,电灯受到的重力的施力物体是地球,故B错误;
C.电灯受重力和电线对电灯的拉力而处于平衡,是一对平衡力,大小相等,故C错误;
D.电灯受到的重力作用点在电灯,电灯对电线的拉力作用在电线,两力没有作用在同一物体上,则不是一对平衡力,故D错误。
故选A。
8、(2024年江苏无锡) 如图所示,小明和小华穿着轮滑鞋静止在平滑的地面上,小华用力向前推小明后,下列说法中正确的是( )
A. 小明和小华由于惯性都保持静止B. 小明和小华因为受力一起向前运动
C. 小明受力向前运动,小华受力向后运动D. 小明受力向前运动,小华由于惯性保持静止
【答案】C
【解析】
【详解】小明和小华穿着轮滑鞋静止在平滑的地面上,地面上的摩擦力很小,小华用力向前推小明后,小明由于受到了向前的推力,小明向前运动,由于力的作用是相互的,小华受到了向后的反作用力,小华向后运动,故ABD错误;C正确。
故选C。
9、(2024年深圳)2024年6月 10日是我国传统节日端午节,端午节划龙舟是传统的习俗,弘扬中国传统文化是我们义不容辞的责任。运动员停止划桨后,龙舟会向前运动,小丁同学觉得是因为( )
A. 具有摩擦力向前运动B. 具有惯性向前运动
C. 受到重力停止运动D. 受到质量停止运动
【答案】B
【解析】
【详解】运动员停止划桨后,龙舟由于具有惯性保持原有运动状态,能够继续向前运动。
故选B。
10、(2024黑龙江绥化市) 下列关于力的说法中,正确的是( )
A. 相互作用力的大小一定相等
B. 重力的方向总是竖直向下的
C. 汽车刹车后不能立即停下来是因为受到了惯性
D. 沿水平方向用力推水平地面上的课桌没推动时,推力小于摩擦力
【答案】AB
【解析】
【详解】A.力是物体间的相互作用,相互作用力大小相等,方向相反,故A正确;
B.重力是地球对物体的吸引产生的,其方竖直向下,故B正确;
C.汽车刹车后,不能立即停下,是因为汽车具有惯性,惯性不是力,不能表达成受到惯性,故C错误;
D.沿水平方向用力推水平地面上的课桌没推动,课桌受到平衡力的作用处于静止,所以水平方向的推力等于摩擦力,故D错误。
故选AB。
11、(黑龙江龙东)如图1所示,放在水平地面上的物体受到方向不变的水平拉力F的作用,物体0~3s静止,3~6s速度由0变为1m/s,6~9s以1m/s的速度做匀速直线运动,拉力随时间变化关系如图2所示。下列选项正确的是( )
A. 0~3s受到的摩擦力大小为2N
B. 3~6s受到的摩擦力大小为6N
C. 6~9s受到的摩擦力大小为4N
D. 6~9s物体通过的路程1m
【答案】AC
【解析】
【详解】A.物体0~3s静止,处于平衡状态,它受到的拉力和摩擦力是一对平衡力,大小相等,由图可知,0~3s时,拉力大小为2N,所以摩擦力也为2N,故A正确;
BC.物体6~9s以1m/s的速度做匀速直线运动,处于平衡状态,它受到的拉力和摩擦力是一对平衡力,大小相等,所以摩擦力为4N,3~6s时物体做加速运动,拉力大于摩擦力,物体对水平面的压力及接触面粗糙程度不变,则它受到的滑动摩擦力不变,所以,物体受到的摩擦力为4N,故B错误,C正确;
D.根据可知, 6~9s物体通过的路程为
故D错误。
故选AC。
12、(2024年贵州)“贵州村超”足球赛精彩纷呈。比赛中,足球在空中划过一道弧线飞向球门。此过程中对足球分析正确的是( )
A. 相对球门静止B. 运动状态改变C. 惯性逐渐消失D. 受平衡力作用
【答案】B
【解析】
【详解】A.足球飞向球门,以球门为参照物,足球的位置不断改变,则足球相对球门是运动的,故A错误;
BD.足球在空中划过一道弧线,说明足球的运动路径是曲线,运动状态发生改变,受到非平衡力的作用,故B正确,D错误;
C.惯性是物体的属性,足球在任何时候都有惯性,惯性不会消失,故C错误。
故选B。
13、(2024年甘肃临夏州) 汽车已经成为现代生活不可缺少交通工具。下列关于汽车的说法正确的是( )
A. 汽车的动力由内燃机提供,单缸四冲程汽油机的飞轮每转一圈,对外做功一次
B. 汽车的轮胎刻有花纹,是为了增大接触面的粗糙程度,从而增大摩擦力
C. 静止在水平地面上的汽车对地面的压力和地面对汽车的支持力是一对平衡力
D. 汽车的安全带可以减小突然加速时由于惯性带来的伤害
【答案】B
【解析】
【详解】A.汽车的动力由内燃机提供,汽油机工作一个循环对外做功1次,单缸四冲程汽油机完成一个工作循环,飞轮每转2圈,故A错误;
B.汽车的轮胎刻有花纹,是使接触面粗糙,通过增大接触面的粗糙程度,增大摩擦力的,故B正确;
C.静止在水平地面上的汽车对地面的压力和地面对汽车的支持力是一对相互作用力,故C错误;
D.突然减速时,人因为惯性会具有向前的运动趋势,因此汽车的安全带可以减小突然减速时由于惯性带来的伤害,故D错误。
故选B。
14、(2024年湖北武汉)2024年4月30日,神舟十七号载人飞船返回舱在东风着陆场成功着陆。如图所示,返回舱在落地前的某段时间内沿竖直方向匀速下落,若降落伞和返回舱受到的重力分别为和,降落伞对返回舱的拉力为F,空气对返回舱的阻力为f,则下列关系式正确的是( )
A. B. C. D.
【答案】B
【解析】
【详解】ABCD.根据题意知,返回舱在落地前的某段时间内沿竖直方向匀速下落,以返回舱作为受力物体,返回舱受到自身重力、降落伞对返回舱的拉力为F和空气对返回舱的阻力为f,由于返回舱处于平衡状态,所以,故ACD错误,B正确。
故选B。
15、(2024年天津)在如图所示的实验情景中,小钢球受到平衡力作用的是( )
A. 沿斜面滚下的钢球
B. 静止在金属片上的钢球
C. 在水中下沉的钢球
D. 在空中自由下落的钢球
【答案】B
【解析】
【详解】A.沿斜面滚下的钢球,速度越来越大,运动状态不断改变,不受平衡力作用,故A不符合题意;
B.静止在金属片上的钢球,处于平衡状态,受平衡力作用,故B符合题意;
C.在水中下沉的钢球,速度越来越快,运动状态不断改变,不受平衡力作用,故C不符合题意;
D.在空中自由下落的钢球,速度越来越快,运动状态不断改变,不受平衡力作用,故D不符合题意。
故选B。
16、(2024年陕西A)“时代楷模”张玉滚老师扎根山区,将青春奉献给家乡的教育事业。如图,张老师挑着扁担将书本运回学校。下列分析正确的是( )
A. 张老师停下时没有惯性
B. 扁担被压弯说明力可以改变物体的形状
C. 书本受到的重力方向会因袋子晃动而发生改变
D. 扁担对肩膀的压力与肩膀对扁担的支持力是一对平衡力
【答案】B
【解析】
【详解】A.由于物体保持原来的运动状态不变的性质为惯性,所以一切运动或静止的物体都具有惯性,故张老师停下时,仍具有惯性,故A错误;
B.扁担两端的书本对扁担有拉力,所以扁担被压弯,扁担的形状发生变化,说明力可以改变物体的形状,故B正确;
C.由于重力的方向始终竖直向下,所以袋子晃动时,书本受到的重力方向始终竖直向下,不会发生变化,故C错误;
D.扁担对肩膀的压力的受力物体为肩膀,肩膀对扁担的支持力的受力物体为扁担,两个力的受力物体不同,所以两个力不是一对平衡力,故D错误。
故选B。
17、(2024年湖北)冰壶运动员比赛用鞋如图,蹬冰鞋底用橡胶制成,滑行鞋底用塑料制成。运动员用滑行鞋支撑全身在冰面上滑行,需要停下时,用蹬冰鞋接触冰面进行控制。下列说法正确的是( )
A. 蹬冰鞋底为了减小压力
B. 滑行鞋底是为了减小摩擦力
C. 运动员在冰面上滑行需要力来维持
D. 滑行时若摩擦力消失,则运动员会停止运动
【答案】B
【解析】
【详解】A.蹬冰鞋底用橡胶制成,是在压力一定的情况下,增大接触面的粗糙程度增大冰面对鞋的摩擦,故A错误;
B.滑行鞋底用塑料制成,是在压力一定的情况下,减小接触面的粗糙程度,减小冰面对鞋的摩擦,故B正确;
C.物体运动不需要力来维持,故C错误;
D.根据牛顿第一定律,滑行时若摩擦力消失,则运动员会做匀速直线运动,故D错误。
故选B。
18、(2024年四川眉山) 如图甲,粗糙程度不变的水平地而上,物体受到水平向右拉力。拉力大小随时间变化的关系如图乙所示,物体运动速度随时间变化的关系如图丙所示。下列说法正确的是( )
A. 4~6s,物体运动路程为18mB. 4~6s,拉力F的功率为12W
C. 时,物体受到摩擦力大于2ND. 拉力为6N时,物体做匀速直线运动
【答案】B
【解析】
【详解】A.由丙图可知,4~6s物体做匀速直线运动,速度为,物体运动路程为
故A错误;
B.4~6s物体做匀速直线运动,速度为,拉力的大小为4N,根据可知,拉力F的功率为
故B正确;
C.时,物体静止不动,受力平衡,物体受到摩擦力等于拉力为2N,故C错误;
D.由图可知,在2~4s拉力为6N,物体速度不断增大,做加速运动,故D错误。
故选B。
19、(2024年重庆A卷) 2024年全国游泳冠军赛上,费立纬以14分49秒30的成绩获得男子1500m自由泳冠军。下列有关说法正确的是( )
A. 运动员折返后不划水仍前进是由于惯性
B. 游泳时以泳池为参照物运动员是静止的
C. 运动员在池水中前进时不受重力的作用
D. 加速冲刺阶段运动员受到平衡力的作用
【答案】A
【解析】
【详解】A.运动员折返后不划水仍前进,是因为运动员具有惯性,仍要保持原来的运动状态,故A正确;
B.游泳时以泳池为参照物,运动员与泳池之间的位置不断发生变化,所以运动员是运动的,故B错误;
C.运动员在池水中前进时,仍受到重力的作用,故C错误;
D.加速冲刺阶段运动员的运动状态不断发生变化,所以运动员受到非平衡力的作用,故D错误。
故选A。
20、(2024年四川宜宾)学校组织了丰富多彩的体育活动,下列运动中涉及物理知识的说法正确的是( )
A. 小强踢足球时,用脚将球踢出,说明一个物体就能产生力
B. 小英掷铅球时,铅球飞出去,说明力主要改变了物体的形状
C. 小明长跑时,冲过终点不能立即停下来,是由于小明具有惯性
D. 小华立定跳远时,他所受的重力与他对地面的压力是一对平衡力
【答案】C
【解析】
【详解】A.力是物体之间的相互作用,所以一个物体不能产生力的作用,故A错误;
B.小英掷铅球时,铅球在力的作用下飞出去,铅球的运动状态发生了变化,说明了力主要改变物体的运动状态,故B错误;
C.小明长跑时,冲过终点不能立即停下来,是由于小明具有惯性,仍保持原来的运动状态,故C正确;
D.小华立定跳远时,他所受的重力与他对地面的压力方向相同,因此不是一对平衡力,故D错误。
故选C。
21、(2024年四川南充)关于近期举行的2024年巴黎奥运会选拔赛的比赛项目,下列说法正确的是( )
A. 运动员在跳鞍马过程中要助跑,是利用运动员的惯性
B. 运动员在做单杠项目前,手要擦上滑石粉,是为了减小摩擦力
C. 在自由体操项目中,运动员在空翻离地后到落回地面前,不受重力
D. 运动员站在平衡木上静止不动,受到的重力与运动员对平衡木的压力是一对平衡力
【答案】A
【解析】
【详解】A.由于运动员具有惯性,所以运动员在跳鞍马过程中要助跑,利用运动员的惯性,能跳得更远,故A正确;
B.运动员在做单杠项目前,手要擦上滑石粉,增大接触面的粗糙程度,是为了增大摩擦力,故B错误;
C.由于地球表面的物体都受到重力作用,所以在自由体操项目中,运动员在空翻离地后到落回地面前,仍受重力,故C错误;
D.运动员站在平衡木上静止不动,受到的重力方向竖直向下,运动员对平衡木的压力方向向下,两个力方向相同,所以不是一对平衡力,故D错误。
故选A。
22、(2024年四川广安)关于广安市中考体育测试场上出现的运动场景,下列分析正确的是( )
A. 小聪进行1000m测试通过终点时不能立即停下来,是因为受到惯性的作用
B. 小明进行乒乓球测试时,乒乓球撞击墙面被弹回,说明力的作用是相互的
C. 小敏踢出去的足球在草地上滚动一段距离会停下来,是因为足球未受到力的作用
D. 小捷在跳绳测试中,起跳时她的重力和地面对她的支持力一定是一对平衡力
【答案】B
【解析】
【详解】A.小聪进行1000m测试通过终点时不能立即停下来,是因为小聪具有惯性,惯性不是力,不能说受到力的作用,故A错误;
B.小明进行乒乓球测试时,因力的作用是相互的,乒乓球撞击墙面的同时液受到墙面对其的反作用力,因此被弹回,故B正确;
C.小敏踢出去的足球在草地上滚动一段距离会停下来,是因为足球受到草地对其的阻力的作用,故C错误;
D.小捷起跳时她的脚向下蹬底,她对地面的压力与地面对她的支持力是一对相互作用力,大小相等,方向相反。此时地面对她的支持力大于她自身受到的重力,合力向上,故此时她的重力和地面对她的支持力不是一对平衡力,故D错误。
故选B。
23、(2024年上海)物理王坐电梯回家时,电梯匀速上升。若他对电梯的压为F1,电梯对他的支持力为F2,他受到的重力为G,则下列判断中正确的是( )
A. F1>GB. F2>G
C. F1和F2是平衡力D. F2和G是平衡力
【答案】D
【解析】
【详解】电梯匀速上升,小明也随电梯一起匀速上升,小明处于平衡状态,小明受到的重力与电梯对他的支持力是一对平衡力,大小相等,即F2和G是平衡力,;小明对电梯的压力和电梯对他的支持力为相互作用力,大小相等,即。故ABC错误,D正确。
故选D。
24、(2024年山西)如图所示,一辆公交车正在水平路面匀速向右行驶,遇到突发情况紧急刹车时,下列能正确表示车内拉环情形的是( )
A. B.
C. D.
【答案】A
【解析】
【详解】车、拉环一起向右做匀速直线运动,紧急刹车,公交车的速度减小,拉环的上部随公交车一起速度减小,由于惯性,拉环要保持原来的运动状态继续前进,拉环向右摆动,由图示可知,BCD错误,A正确。
故选A。
25、(2024山东临沂)劳动课上,小明用不同的方式搬运一个放在水平地面上的箱子。下列说法正确的是( )
A. 甲图:水平用力推箱子,当箱子没有被推动时,推力小于摩擦力
B. 甲图:水平用力推箱子,当箱子匀速直线运动时,推力等于摩擦力
C. 乙图:当箱子和平板车一起匀速直线运动时,箱子和平板车之间存在摩擦力
D. 乙图:平板车下边装有轮子是为了减小摩擦
【答案】BD
【解析】
【详解】A.水平用力推箱子,当箱子没有被推动时,处于静止状态,合力为零,所以推力等于摩擦力,故A错误;
B.水平用力推箱子,当箱子匀速直线运动时,受力平衡,推力等于摩擦力,故B正确;
C.当箱子和平板车一起匀速直线运动时,箱子处于平衡状态,水平方向不受力,所以没有摩擦力,故C错误;
D.平板车下边装有轮子,将滑动摩擦变为滚动摩擦,是为了减小摩擦,故D正确。
故选BD 。
26、(2024江西)国家级非物质文化遗产之一的景德镇手工制瓷技艺,是中华优秀传统文化的重要组成部分。下图展现了手工制瓷中的四道重要工序,以下说法正确的是( )
A. 揉泥:泥团能被揉成一定的形状,是因为泥具有弹性
B. 拉坯:捏、捧、拉等手法使坯成型,说明力可以改变物体的形状
C. 晒坯:坯体在晒架上晾晒,坯体变干的过程需要吸热
D. 利坯:类似于用卷笔刀削铅笔,刀片与坯体间的摩擦是滚动摩擦
【答案】BC
【解析】
【详解】A.泥团被揉成一定形状,发生了塑性形变,说明泥具有塑性,故A错误;
B.捏、捧、拉等手法使坯成型,泥团在力的作用下发生了形变,说明力可以改变物体的形状,故B正确;
C.坯体在晒架上晾晒,使坯体内的水蒸发变为水蒸气,发生汽化过程,汽化需要吸热,故坯体变干的过程需要吸热,故C正确;
D.利坯时,刀片与坯体间发生相对运动,运动为滑动而不是滚动,故摩擦为滑动摩擦,故D错误。
故选BC。
27、 (2024江苏苏州)如图所示,大小适中的实心木球,球面有两个小孔在某条直径的两端,两孔在球内相通。用一根比孔细的绳子穿过两孔,在竖直方向上用手拉绳的两端,球会静止在绳上,减小拉力球会向下运动。对此现象下列说法正确的是( )
A. 球静止时,绳两端的拉力是平衡力
B. 通过拉力的调节,球可以匀速下滑
C. 绳子下端突然松手,球就匀速下滑
D. 通过手的运动和拉力调节,球不可能从绳的下端移到上端
【答案】B
【解析】
【详解】A.对绳子进行受力分析,绳子受到向上的拉力F1,球对绳的向下的摩擦力,绳子的重力,与向下的拉力F2,所以
所以,不是平衡力,故A错误;
B.球静止在绳上,处于平衡状态,此时球受到绳子对他竖直向上的摩擦力等于竖直向下的重力,当通过拉力的调节,只有使其竖直向上的摩擦力等于竖直向下的重力,球可以匀速下滑,故B正确;
C.绳子下端突然松手,球会在重力作用下加速下滑,故C错误;
D.通过手的运动和拉力调节,使小球由于惯性可以从绳的下端移到上端,故D错误。
故选B。
28、(2024江苏扬州)坐在轿车后排的市民也应自觉系上安全带。系安全带可减小下列哪种情况发生时对乘客的伤害( )
A. 快速启动B. 匀速行驶C. 紧急刹车D. 缓慢加速
【答案】C
【解析】
【详解】乘客和轿车一起向前运动过程中,当车辆突然减速或紧急刹车时,人由于惯性要保持原来的运动状态,继续向前运动,有可能由于撞到车身而受伤,系上安全带可以阻止人的身体继续向前运动,减小当车辆突然减速或紧急刹车时对乘客的伤害,故C符合题意,ABD不符合题意。
故选C。
29、(2024江苏盐城)下列情形中,松手后纸片还能保持平衡的是( )
A. B.
C. D.
【答案】A
【解析】
【详解】A.纸片两端通过细线绕过定滑轮各放两个质量相等的钩码,纸片两端受到的两个力的大小相等、方向相反、作用在同一条直线上、作用在同一个物体上,是一对平衡力,纸片能保持平衡状态,故A符合题意;
B.纸片两端通过细线绕过定滑轮各放两个和一个质量相等的钩码,纸片两端受到的两个力的大小不相等,即两个力的大小不相等、方向相反、作用在同一条直线上,所以不是一对平衡力,纸片不能保持平衡状态,故B不符合题意;
C.纸片两端通过细线绕过定滑轮各放两个质量相等的钩码,但纸片扭转一个角度,纸片两端受到的两个力的大小相等、方向相反、但不是作用在同一条直线上,不是一对平衡力,纸片不能保持平衡状态,,故C不符合题意;
D.纸片两端通过细线绕过定滑轮各放两个质量相等的钩码,但用剪刀把纸片剪成两段,纸片两端受到的两个力的大小相等、方向相反、但不是作用在同一个物体上,不是一对平衡力,纸片不能保持平衡状态,故D不符合题意。
故选A。
30、(2024湖南)如图所示,探究“阻力对物体运动的影响”实验中,保持同一小车每次从斜面同一高度由静止滑下,只改变水平木板表面的粗糙程度,不计空气阻力。下列说法正确的是( )
A. 小车在水平木板上运动过程中只受摩擦力的作用
B. 小车在粗糙程度不同的水平木板表面滑行的距离相同
C. 水平木板表面越粗糙,该小车在水平木板上运动时所受的摩擦力越大
D. 该实验能直接验证当物体受到的阻力为零时,物体将一直做匀速直线运动
【答案】C
【解析】
【详解】A.不计空气阻力,小车在水平木板上运动过程中,在竖直方向受到重力和支持力,在水平方向只受摩擦力的作用,故A错误;
B.小车在粗糙程度越大的水平木板表面滑行时,受到的阻力越大,运动速度减小的越快,小车滑行的距离越小,故B错误;
C.小车在水平木板上运动时,对水平木板的压力一定,因此水平木板表面越粗糙,所受的摩擦力越大,故C正确;
D.由于绝对光滑的水平面是不存在的,因此该实验不能直接验证当物体受到的阻力为零时,物体将一直做匀速直线运动,而是根据科学推理得出的,故D错误。
故选C。
31、(2024湖南)关于运动场上涉及的物理知识,下列说法正确的是( )
A. 奔跑的运动员相对坐在看台上的观众是静止的
B. 静止在地面上的铅球,所受重力与支持力是一对平衡力
C. 投出去的篮球在空中飞行过程中,手的推力一直在对篮球做功
D. 跳远运动员助跑后跳得更远,是因为助跑使运动员的惯性更大
【答案】B
【解析】
【详解】A.运动员在奔跑时,他们的位置相对于看台上的观众是在不断变化的,因此奔跑的运动员相对坐在看台上的观众是运动的,故A错误;
B.静止在地面上的铅球,处于平衡状态,受到的重力和支持力大小相等、方向相反、作用在同一直线上、作用在同一物体上,是一对平衡力。故B正确;
C.投出去的篮球在空中飞行过程中,不再受到手的推力,由于惯性在空中飞行,手的推力没有对篮球做功。故C错误;
D.惯性是物体的固有属性,它指的是物体能够保持原来的运动状态的一种性质,惯性大小与物体的质量有关,质量越大,惯性越大。跳远运动员在比赛中都是先助跑一段距离后才起跳,目的是为了使自己处于运动状态,跳起后,由于惯性,身体还要保持原来的速度向前运动以增大跳远的距离;且由于运动员的质量不变,因此助跑不能使运动员的惯性更大,故D错误。
故选B。
32、(2024甘肃白银)我国高铁总里程居世界第一,人们出行更加方便快捷.小红和父母外出旅游,她们乘坐的高铁正以的速度在水平轨道上向南匀速直线行驶,旁边平行铁轨上一列普通列车以的速度也向南行驶,以普通列车为参照物,小红向___________(选填“南”或“北”)运动;小红看到水平桌面上的茶杯静止不动,则茶杯___________(选填“不受摩擦力”、“受静摩擦力”或“受滑动摩擦力”)。
【答案】 ①. 南 ②. 不受摩擦力
【解析】
【详解】[1]以地面为参照物,两车均向南行驶,因为高铁速度大于普通列车速度,以普通列车为参照物,若高铁在普通列车的前方,普通列车上乘客会发现高铁离普通列车越来越远;若高铁在普通列车后方,普通列车上乘客会发现高铁离自己越来越近。这两种情况下,以普通列车为参照物,高铁均是向南行驶的。
[2]高铁做匀速直线运动,桌面上的茶杯与桌面之间保持相对静止,没有相对运动趋势,因此,茶杯不受摩擦力。
33、(2024甘肃白银)“无人机”送快递是低空经济的一种重要形式.无人机起飞时,吹向下方的风量增加,使无人机上升的力的施力物体是___________;若无人机下方用一根绳子悬挂快递,不考虑空气阻力,则在无人机斜向右上方匀速直线飞行过程中,悬挂重物的绳子___________(选填“会”或“不会”)偏离竖直方向。
【答案】 ①. 空气 ②. 不会
【解析】
【详解】[1]无人机上升时向下吹风,无人机对空气的力向下,由于力的作用是相互的,则无人机受到向上的空气的作用力,所以使无人机上升的力的施力物体是空气。
[2]无人机斜向上做匀速直线运动时,下方的重物和无人机相对静止,则下方的重物同样做匀速直线运动,可知重物处于平衡状态,受平衡力的作用,重物受重力和细线的拉力,由二力平衡可知,细线的拉力和重力大小相等、方向相反、作用在同一直线上,因重力的方向为竖直向下,可知细线不会偏离竖直方向。
34、(2024甘肃白银)小宇看到妈妈打不开玻璃罐的盖子,于是他用物理课学到的知识给妈妈教了两种方法。方法一:如图甲所示,将一块毛巾包在玻璃罐的盖子上面,再用手拧盖子,玻璃罐就打开了。方法二:如图乙所示,用一个较硬的钢勺轻撬瓶盖边缘,有空气进去后瓶盖变平,再用手拧盖子,玻璃罐就打开了。
请你用物理知识分别解释这两种方式容易打开玻璃罐盖子的原因。
方法一:___________(选填“增大”或“减小”)了毛巾对盖子的摩擦力;原因是___________;
方法二:___________(选填“增大”或“减小”)了盖子与瓶口的摩擦力;原因是___________。
【答案】 ①. 增大 ②. 增大了接触面的粗糙程度 ③. 减小 ④. 减小玻璃罐盖子对玻璃罐的压力
【解析】
【详解】[1][2]在压力相同时,用毛巾包在玻璃罐的盖子上面增大了接触面的粗糙程度,从而增大了手与盖子之间的摩擦力,因此更容易打开玻璃罐的盖子
[3][4]用一个较硬的钢勺轻撬瓶盖边缘,有空气进去后瓶盖变平,减小了接触面的粗糙程度,从而减小了盖子与瓶口的摩擦力。
35、(2024江苏扬州)请你补全关于“力与运动”的知识结构图。
(1)________;
(2)________;
(3)________;
【答案】 ①. 不变 ②. 改变 ③. 直线运动
【解析】
【详解】(1)[1]分析结构图可知,力是改变物体运动状态的原因,物体不受力时运动状态不变,受力平衡时,力的作用效果相互平衡,物体处于平衡状态,运动状态也不改变,所以,(1)处填入“不变”。
(2)[2]物体受力不平衡时,处于非平衡状态,它的运动状态会发生改变,或速度大小改变,或运动方向改变,或两者同时改变,所以,(2)处填入“改变”。
(3)[3]匀速直线运动是速度不变的直线运动,变速直线运动是速度变化的直线运动,它们都属于直线运动,所以,(3)处填入“直线运动”。
36、(2024江西)赣剧是江西省地方戏曲剧种之一、如图所示,某赣剧演员在水平舞台上站立不动时,她受到的重力与舞台对她的支持力是一对___________,其中重力的方向是___________。
【答案】 ①. 平衡力 ②. 竖直向下
【解析】
【详解】[1][2]演员站立不动时处于平衡状态,受到竖直向下的重力,舞台对她竖直向上的支持力,两个力作用在同一物体上、方向相反、大小相等,在同一条直线上,是一对平衡力。
37、(2024年成都)在“探究二力平衡的条件”实验中,同学们设计了如图所示的甲、乙两种实验方案。小张同学认为乙方案更合理,理由是乙方案中使用小车时_________对实验的影响更小,可以忽略不计。实验中同学们认定小车在水平方向受力平衡,所依据的现象是小车___________。
【答案】 ①. 摩擦力 ②. 静止
【解析】
【详解】[1]乙装置更加合理,是因为将木块改为小车,将滑动摩擦力变为滚动摩擦力,大大减小了摩擦,减小了摩擦力对实验的影响。
[2]当小车处于静止状态时,小车处于平衡状态,所以可以认定小车在水平方向受力平衡。
38、(2024年成都)小成同学探究“滑动摩擦力大小与什么有关”,实验器材如下:长木板(上下表面粗糙程度不同)、长方体木块(每个面粗糙程度都相同,长宽高不等)、弹簧测力计。
(1)实验过程中,将木块放在水平木板上,用弹簧测力计沿水平方向缓缓匀速拉动木块(如图),目的是为了让弹簧测力计示数与木块所受滑动摩擦力大小__________。
(2)小成在实验探究时利用下表收集数据,你认为她探究的是滑动摩擦力大小与__________的关系。
(3)小成利用同一个木块探究了滑动摩擦力大小与接触面积是否有关,她改变接触面积的操作是__________。
(4)小成发现匀速拉动木块时,不好控制且不方便读数,于是爱思考的她利用木块静止时二力平衡的特点,设计了改进方案(如下表所示),你认为应该采用哪个方案?答:__________。
【答案】 ①. 相等 ②. 接触面粗糙程度和压力 ③. 换用木块面积不同的侧面置于水平木板上 ④. 方案三
【解析】
【详解】(1)[1]用弹簧测力计沿水平方向缓缓匀速拉动木块,木块处于平衡状态,由二力平衡条件可知,木块受到的拉力等于木块受到的摩擦力,所以弹簧测力计示数与木块所受滑动摩擦力大小相等。
(2)[2]由表中物理量可知,控制一个木块重量不变时,长木板表面的粗糙程度不同;当长木板表面的粗糙程度相同时,可以改变木块的重量,所以探究的是滑动摩擦力大小与接触面的的粗糙程度和压力的关系。
(3)[3]由于长方体木块的每个面粗糙程度都相同,长宽高不等,所以每个面的面积不同,要探究了滑动摩擦力大小与接触面积是否有关,可以换用木块面积不同的侧面置于水平木板上,来改变接触面积。
(4)[4]由于实验中要测量木块受到的摩擦力大小,所以应通过弹簧测力计将木块连接到墙上,用弹簧测力计测木块的拉力,然后直接拉动下面的长木板,故应该采用方案三。
39、(2024年四川达州)如图所示,是加油机为歼击机在空中加油的情景,歼击机相对加油机是________(选填“静止”或“运动”)的;由于飞机与空气发生________而带上了大量的电荷,加油时有起火的风险,所以机体上装有尖端放电器。降落时,关闭发动机后,歼击机由于具有________,依然会向前滑行一段距离。
【答案】 ①. 静止 ②. 摩擦 ③. 惯性
【解析】
【详解】[1]加油时,歼击机与加油机的相对位置没有发生变化,故歼击机相对加油机是静止的。
[2]不同物体在相互摩擦时可能会发生电荷的转移,飞机在飞行时,飞机与空气会因摩擦而带上大量的电荷。
[3]一切物体都具有保持原来运动状态不变的惯性,关闭发动机后,故歼击机由于具有惯性,依然会向前滑行一段距离。
40、(2024年四川南充)如图,木板置于水平地面上,物块叠放于上。水平拉力,水平拉力。静止,沿木板B以的速度向右匀速滑动。则拉力的功率为______,地面对木板B的摩擦力为______N。
【答案】 ① 5 ②. 20
【解析】
【详解】[1]物块A在水平拉力F2=50N的作用下,以10cm/s的速度向右匀速滑动,则拉力F2的功率
[2]木板B置于水平地面上,处于静止状态,则木板B受到的水平向左的拉力F1、物体A对木板B水平向右的摩擦力、地面对B的水平向右的摩擦力,三个力的合力为0,由于物块A受到水平拉力为50N,则物体A对木板B水平向右的摩擦力为50N,则地面对木板B的摩擦力
f地=F1-fA=70N-50N=20N
41、(2024年四川遂宁)芳芳用如图所示的装置进行实验探究(不计弹簧测力计的重力):当水平向左的拉力时,物体B水平向左匀速运动(B足够长),弹簧测力计示数为4N且保持不变,此时物体A受到的摩擦力大小为______N,物体B对地面的摩擦力大小为______N。
【答案】 ①. 4 ②. 6
【解析】
【详解】[1] 对物体A受力分析可知,水平方向上受到向左的摩擦力和向右的弹簧的拉力,又物体A保持静止,则物体A受力平衡,即摩擦力的大小和弹簧的拉力大小相等,则物体A受到的摩擦力为4N。
[2] 力的作用是相互的,B对A的摩擦力水平向左,大小为4N,则物体A对物体B的摩擦力大小为4N,方向水平向右,此时物体B水平向左匀速运动,水平方向上受到A对其向右的摩擦力、地面对其向右的摩擦力和向左的拉力,根据力的平衡条件,地面对B的摩擦力为
力的作用是相互的,所以物体B对地面的摩擦力大小为6N。
42、 (2024年四川眉山)如图所示,用力击打一摞棋子中间的一个,棋子飞出,说明力可以改变物体的______;上面的棋子没有飞出去是由于上面的棋子具有______。
【答案】 ①. 运动状态 ②. 惯性
【解析】
【详解】[1]用力击打一摞棋子中的一个,这一棋子因受力打击而飞出,棋子在力的作用下由静止变为运动,说明力可以改变物体的运动状态。
[2]上面的棋子由于具有惯性保持原来的运动状态,不会飞出。
43、(2024年安徽)如图所示,一根有一定质量的木杆竖直悬挂在细绳下端,一只质量为10kg的猴子抱住木杆处于静止状态。某一间细绳突然断了,猴子本能地立即沿木杆使劲往上爬,在爬的过程中,若木杆始终竖直,猴子与地面的高度一直保持不变,g取10N/kg,则该过程中猴子所受摩擦力的大小为______N。
【答案】100
【解析】
【详解】在爬的过程中,若木杆始终竖直,猴子与地面的高度一直保持不变,所以猴子相当于地面始终处于静止状态,受到的摩擦力等于自身重力,猴子所受摩擦力的大小为
f=G=mg=10kg×10N/kg=100N
44、(2024年河南)乘客乘坐汽车时系好安全带,可以防止急刹车时,由于什么惯性而受到伤害( )
A. 汽车B. 安全带C. 乘客D. 座椅
【答案】C
【解析】
【详解】现代汽车速度很快,急刹车时,车身停止运动,而乘客身体由于惯性会继续向前运动,在车内与车身撞击,为防止发生类似伤害,安全带可以对人体起到缓冲作用。
故选C。
45、(2024年天津)端午节赛龙舟时,划龙舟的选手看到岸边的景物向后移动,所选参照物是_______;到达终点停止划水,龙舟由于________仍会继续前进一段距离。
【答案】 ①. 龙舟 ②. 惯性
【解析】
【详解】[1]划龙舟的选手看到岸边的景物向后移动,是以龙舟为参照物,景物相对于龙舟的位置发生了改变。
[2]到达终点停止划水,龙舟由于惯性,要保持原来的运动状态,所以会继续前进一段距离。
46、(2024广西) 在(2024广西)探究滑动摩擦力的大小与哪些因素有关的实验中,先后把木块放在长木板上,水平向右拉动木块,当木块匀速运动时,读出弹簧测力计的示数。
(1)如图甲,弹簧测力计示数为2N,根据________ 知识,木块受到的滑动摩擦力为________N;
(2)比较甲和乙实验,可得出滑动摩擦力的大小与接触面所受的________有关;
(3)比较甲和丙实验,可得压力一定时,接触面越粗糙,滑动摩擦力越________;
(4)许多运动鞋的鞋底刻有各式各样的花纹,是应用步骤(3)的结论来________ (选填“增大”或“减小”)鞋底与地面的摩擦。
【答案】 ①. 二力平衡 ②. 2 ③. 压力 ④. 大 ⑤. 增大
【解析】
【详解】(1)[1][2]用弹簧测力计水平拉动木块,使它沿水平长木板做匀速直线运动,这是利用二力平衡的知识,此时弹簧测力计对木块的拉力与木块受到的滑动摩擦力是一对平衡力,大小相等,木块受到的滑动摩擦力为2N。
(2)[3]比较甲和乙实验,接触面的粗糙程度相同,乙图中压力较大,弹簧测力计的示数较大,摩擦力较大,可以得到滑动摩擦力的大小与接触面所受的压力有关。
(3)[4]比较甲和丙实验,压力相同,丙图中接触面比较粗糙,弹簧测力计的示数较大,摩擦力较大,可以得到压力一定时,接触面越粗糙,滑动摩擦力越大。
(4)[5]运动鞋的鞋底刻有各式各样的花纹,是在压力一定时,通过增大接触面的粗糙程度来增大摩擦力,所以是应用步骤(3)的结论来增大鞋底与地面的摩擦。
47、(2024年内蒙古赤峰)为解决班级拔河比赛如何选队员问题,物理老师引导学生做了“探究滑动摩擦力大小与哪些因素有关”的实验,他们选择了长木板、棉布、毛巾、木块、相同的钩码若干、弹簧测力计,进行了实验。
(1)如图所示,将木块放在水平长木板上,用弹簧测力计沿水平方向拉动木块,使其做匀速直线运动,根据___________知识可知,木块受到滑动摩擦力的大小等于弹簧测力计的示数。
(2)下表是其中一组同学多次实验获得的实验数据。
①分析表中___________三次实验数据,可以得出在接触面粗糙程度相同的情况下,压力越大,滑动摩擦力越大。据此结论,选队员时应选体重___________(填“大”或“小”)的同学。
②分析表中2、4、5三次实验数据,可以得出___________,滑动摩擦力越大。
(3)该组同学又探究了不同材质的鞋底对拔河比赛的影响。设计方案如下:选用外形、体积完全相同的实心橡胶块和塑料块(如图),用弹簧测力计拉着橡胶块在水平长木板上做匀速直线运动,测出它与该长木板间的滑动摩擦力;用同样的方法测塑料块与长木板之间的滑动摩擦力;重复上述实验三次;比较实验数据得出结论。请指出此设计方案存在的问题___________;在不改变器材的情况下提出改进方案___________。
【答案】 ①. 二力平衡 ②. 1、2、3 ③. 大 ④. 在压力一定时,接触面粗糙越粗糙 ⑤. 没有控制压力相同 ⑥. 见详解
【解析】
【详解】(1)[1]用弹簧测力计沿水平方向拉动木块,使其做匀速直线运动,过二力平衡的知识可知,物体受平衡力时,摩擦力等于拉力,则木块受到的滑动摩擦力大小等于弹簧测力计的示数。
(2)[2][3]①分析表中1、2、3三次实验数据,接触面粗糙程度相同,压力越大,测力计示数越大,滑动摩擦力越大,据此结论,选队员时应选体重大的同学。
[4]②分析表中2、4、5三次实验中,压力相同,接触面越粗糙,测力计示数越大,可以得出,在压力相同的情况下,接触面越粗糙,滑动摩擦力越大。
(3)[5][6]此设计方案存在的问题是:没有控制压力相同,改进方案:将橡胶块和塑料块叠放在一起,用弹簧测力计拉着橡胶块在水平长木板上做匀速直线运动,测出它与该长木板间的滑动摩擦力;用同样的方法测塑料块与长木板之间的滑动摩擦力;重复上述实验三次;比较实验数据得出结论。
48、(2024年吉林)汽车发动机用水作冷却剂,这是利用了水比热容_____________的性质。汽车突然减速时,人由于_____________会继续向前运动,所以开车或乘车时要系好安全带。
【答案】 ①. 大 ②. 惯性
【解析】
【详解】[1]因为水的比热容大,相同质量的水和其它物质比较,升高相同的温度,水吸收的热量多,所以人们常用水作冷却剂给汽车的发动机降温。
[2]汽车突然减速,坐在车上的人由于惯性会继续向前运动,所以我们要系好安全带。
49、(2024年四川内江)某同学练习排球垫球时,排球离开胳膊后能够继续向上运动,是因为排球具有______,排球的重力为2.7N,在竖直上升的过程中,某时刻所受空气阻力大小为0.5N,方向竖直向下,此时排球所受合力大小为______N。
【答案】 ①. 惯性 ②. 3.2
【解析】
【详解】[1] 排球离开胳膊后继续向上运动是因为它具有惯性,仍要保持原来的运动状态。
[2] 在竖直上升的过程中,空气阻力和重力均竖直向下,则合力为
50、(2024年吉林长春)在“研究影响滑动摩擦力大小的因素”的实验中。实验器材如下:带有合页的长木板、带圆形凹槽的木块、小球、弹簧测力计。
(1)如图甲所示,将木块放在水平放置的长木板上,用弹簧测力计沿________方向拉动木块做匀速直线运动,读出弹簧测力计的示数,则滑动摩擦力为________;
(2)将小球放在木块的凹槽内,重复(1)的操作,弹簧测力计的示数比(1)中的大。说明当接触面粗糙程度相同时,滑动摩擦力的大小与________有关;
(3)请在图甲中画出木块所受摩擦力的示意图__________;
(4)利用上述实验器材还可以探究物体的动能跟运动速度的关系,如图乙所示。
①进行实验时,为改变小球在水平面上开始运动的速度,应使小球从同一斜面上的________高度由静止滚下;
②小球在同一斜面上的位置越高,滚下时木块被撞得越远,实验表明,质量相同的小球,运动的速度越大,动能________;
③请根据上述结论,对驾驶员提出一条关于交通安全方面的建议:________。
【答案】 ①. 水平 ②. 0.8 ③. 压力 ④.
⑤. 不同 ⑥. 越大 ⑦. 严禁超速行驶
【解析】
【详解】(1)[1][2]测量滑动摩擦力的实验原理是二力平衡,必须沿水平方向匀速拉动木块才会使木块所受摩擦力和拉力成为一对平衡力,此时弹簧测力计的示数就是滑动摩擦力的大小,由图可知此时摩擦力为0.8N。
(2)[3]把小球放在木块凹槽内,增大了木块对木板的压力,发现弹簧测力计示数变大,故可以看出滑动摩擦力的大小与压力大小有关。
(3)[4]摩擦力和拉力是一对平衡力,大小相等,方向相反。如图所示:
(4)[5]为使小球到达水平面时速度不同,应让小球从不同高度滚下,高度不同,重力势能不同,到达水平面时转化成的动能也不同,故速度不相同。
[6]由题意,木块被撞得越远,说明小球所做的功越多,动能越大。
[7]上述结论表明动能大小与速度大小有关,在交通安全方面应该禁止超速行驶。
51、(2024年山东)小华在探究“滑动摩擦力的大小与哪些因素有关”实验时,所用实验器材及装置如下图所示。
(1)小华用力推箱子在水平面上运动时,发现箱子越重,推起来越费力,由此猜想滑动摩擦力的大小可能跟_______有关;水平面越粗糙,推起来越费力,由此猜想滑动摩擦力的大小可能跟____因素有关;
(2)在实验中,小华用弹簧测力计水平拉动木块,使木块做____运动,此时弹簧测力计对木块的拉力与木块受到的滑动摩擦力大小相等;
(3)小华按要求进行实验,弹簧测力计的示数如图甲、乙、丙所示。小明多次实验后得出结论:在压力大小一定时,接触面越粗糙,滑动摩擦力_____;在接触面粗糙程度一定时,压力越大,滑动摩擦力______。在实验中,小华用到的主要研究方法是转换法和_____法;
(4)联想到“雨天路滑”,小华猜想:除了接触面材料,接触面上有水也可能影响滑动摩擦力的大小。于是他在桌面上注水后再次实验,发现多次测出的摩擦力都比没注水时要________(选填“大”“小”或“相等”)。通过讨论和查阅资料知道:在木块和桌面之间形成一层水膜充当了润滑剂。
【答案】 ①. 压力的大小 ②. 接触面的粗糙程度 ③. 匀速直线 ④. 越大 ⑤. 越大 ⑥. 控制变量 ⑦. 小
【解析】
【详解】(1)[1][2]由题意可知,箱子越重,推起来越费力,改变的对水平面的压力,说明滑动摩擦力的大小可能跟压力的大小有关;水平面越粗糙,推起来越费力,改变的是接触面的粗糙程度,说明滑动摩擦力的大小可能跟接触面的粗糙程度因素有关。
(2)[3]当木块做匀速直线运动时,处于平衡状态,根据二力平衡可知,弹簧测力计对木块的拉力与木块受到的滑动摩擦力大小相等。
(3)[4][5][6]根据控制变量法的思想,分析甲、乙可知,接触面粗糙程度相同,乙图压力大,弹簧测力计示数大,即摩擦力大,可知在接触面粗糙程度一定时,压力越大,滑动摩擦力越大;分析甲、丙可知,压力相同,丙图接触面更粗糙,弹簧测力计示数大,即摩擦力大,可知在压力大小一定时,接触面越粗糙,滑动摩擦力越大;由以上可知,主要研究方法是转换法和控制变量法。
(4)[7]在桌面上注水,就会在木块与桌面之间形成一层水膜,起到润滑作用,摩擦力减小,因此测出的摩擦力比没注水时要小。
52、(2004年青海)如图所示,航天员轻轻一推舱壁后,向相反的方向运动,说明力可以改变物体的______,航天员会继续运动是因为具有______。
【答案】 ①. 运动状态 ②. 惯性
【解析】
【详解】[1]力可以改变物体的形状和运动状态,舱内悬空的航天员轻推舱壁后,向相反的方向运动,说明力可以改变物体的运动状态。
[2]由于宇航员具有惯性,所以会继续保持原来的运动状态运动,从而继续沿原来方向飘动。
53、(2024年甘肃定西)我国高铁总里程居世界第一,人们出行更加方便快捷.小红和父母外出旅游,她们乘坐的高铁正以的速度在水平轨道上向南匀速直线行驶,旁边平行铁轨上一列普通列车以的速度也向南行驶,以普通列车为参照物,小红向___________(选填“南”或“北”)运动;小红看到水平桌面上的茶杯静止不动,则茶杯___________(选填“不受摩擦力”、“受静摩擦力”或“受滑动摩擦力”)。
【答案】 ①. 南 ②. 不受摩擦力
【解析】
【详解】[1]以地面为参照物,两车均向南行驶,因为高铁速度大于普通列车速度,以普通列车为参照物,若高铁在普通列车的前方,普通列车上乘客会发现高铁离普通列车越来越远;若高铁在普通列车后方,普通列车上乘客会发现高铁离自己越来越近。这两种情况下,以普通列车为参照物,高铁均是向南行驶的。
[2]高铁做匀速直线运动,桌面上的茶杯与桌面之间保持相对静止,没有相对运动趋势,因此,茶杯不受摩擦力。
54、(2024年甘肃定西)“无人机”送快递是低空经济的一种重要形式.无人机起飞时,吹向下方的风量增加,使无人机上升的力的施力物体是___________;若无人机下方用一根绳子悬挂快递,不考虑空气阻力,则在无人机斜向右上方匀速直线飞行过程中,悬挂重物的绳子___________(选填“会”或“不会”)偏离竖直方向。
【答案】 ①. 空气 ②. 不会
【解析】
【详解】[1]无人机上升时向下吹风,无人机对空气的力向下,由于力的作用是相互的,则无人机受到向上的空气的作用力,所以使无人机上升的力的施力物体是空气。
[2]无人机斜向上做匀速直线运动时,下方的重物和无人机相对静止,则下方的重物同样做匀速直线运动,可知重物处于平衡状态,受平衡力的作用,重物受重力和细线的拉力,由二力平衡可知,细线的拉力和重力大小相等、方向相反、作用在同一直线上,因重力的方向为竖直向下,可知细线不会偏离竖直方向。
长木板不同表面
弹簧测力计示数/N
一个木块
两个木块重量
光滑表面
粗糙表面
方案一:用绳子将木块连接到墙上后,通过弹簧测力计拉动下面的长木板
方案二:用绳子将木块连接到墙上后,通过弹簧测力计拉动底部加了轮子的长木板
方案三:通过弹簧测力计将木块连接到墙上后,直接拉动下面的长木板
实验次数
实验条件
弹簧测力计示数F/N
1
木块
长木板
0.7
2
木块上放1个钩码
长木板
0.9
3
木块上放2个钩码
长木板
1.1
4
木块上放1个钩码
铺有棉布的长木板
1.2
5
木块上放1个钩码
铺有毛巾的长木板
1.6
专题03 机械运动(练习)-【备考2025】年中考2024物理真题分类汇编(原卷+解析): 这是一份专题03 机械运动(练习)-【备考2025】年中考2024物理真题分类汇编(原卷+解析),文件包含2024年中考物理分类汇编---机械运动doc、2024年中考物理分类汇编---机械运动答案doc等2份试卷配套教学资源,其中试卷共17页, 欢迎下载使用。
专题02 光现象(练习)-【备考2025】年中考2024物理真题分类汇编(原卷+解析): 这是一份专题02 光现象(练习)-【备考2025】年中考2024物理真题分类汇编(原卷+解析),文件包含2024年中考物理分类汇编---光现象答案含解析doc、2024年中考物理分类汇编---光现象doc等2份试卷配套教学资源,其中试卷共52页, 欢迎下载使用。
专题01 声现象(练习)-【备考2025】年中考2024物理真题分类汇编(原卷+解析): 这是一份专题01 声现象(练习)-【备考2025】年中考2024物理真题分类汇编(原卷+解析),文件包含2024年中考物理分类汇编---声现象答案含解析doc、2024年中考物理分类汇编---声现象doc等2份试卷配套教学资源,其中试卷共34页, 欢迎下载使用。

