安徽省舒城中学2024-2025学年高一上学期入学检测历史试题(解析版)
展开一、选择题(每题4分,共64分)
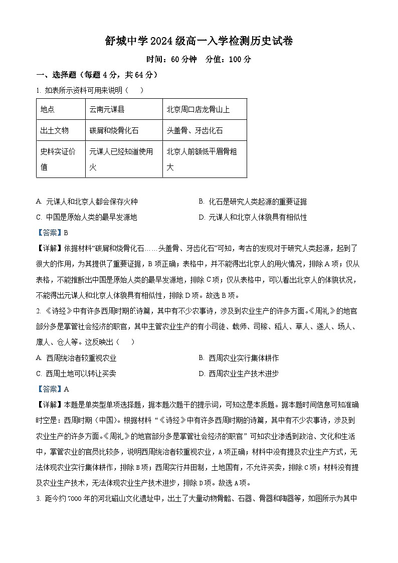
1. 如表所示资料可用来说明( )
A. 元谋人和北京人都会保存火种B. 化石是研究人类起源的重要证据
C. 中国是原始人类的最早发源地D. 元谋人和北京人体貌具有相似性
【答案】B
【详解】依据材料“碳屑和烧骨化石……头盖骨、牙齿化石”可知,考古的发现对于研究人类起源,起到了很大的作用,为其提供了重要证据,B项正确;表格中,并不能得出北京人的用火情况,排除A项;仅从表格,不能推断出中国是原始人类的最早发源地,排除C项;仅从表格中,可以看出北京人的体貌状况,不能得出元谋人和北京人体貌具有相似性,排除D项。故选B项。
2. 《诗经》中有许多西周时期诗篇,其中有不少农事诗,涉及到农业生产的许多方面。《周礼》的地官部分多是掌管社会经济的职官,其中主管农业生产的有小司徒、载师、司稼、稻人、草人、遂人、场人、廪人、仓人等。这反映出( )
A. 西周统治者较重视农业B. 西周农业实行集体耕作
C. 西周土地可以转让买卖D. 西周农业生产技术进步
【答案】A
【详解】本题是单类型单项选择题,据本题次题干的提示词,可知这是本质题。据本题时间信息可知准确时空是:西周时期(中国)。根据材料“《诗经》中有许多西周时期的诗篇,其中有不少农事诗,涉及到农业生产的许多方面。《周礼》的地官部分多是掌管社会经济的职官”可知农业渗透到政治、文化和生活中,掌管农业的官员比较多,说明西周统治者较重视农业,A项正确;材料中没有提及农业生产方式,无法体现农业实行集体耕作,排除B项;西周实行井田制,土地国有,不允许买卖,排除C项;材料没有提及农业生产技术,无法体现农业生产技术进步,排除D项。故选A项。
3. 距今约7000年的河北磁山文化遗址中,出土了大量动物骨骼、石器、骨器和陶器等,如图所示为其中部分。该遗址还发现了两座均为半地穴式房屋地基遗址以及灰坑468个,其中88个长方形的窖穴底部有粟灰堆积,厚度为0.3米至2米,有10个窖穴的粮食堆积厚度有2米以上。据此推知,磁山文化时期( )
A. 阶级分化现象明显B. 原始定居生活出现
C. 农业经济十分发达D. 早期国家开始形成
【答案】B
【详解】本题是单类型单项选择题。据本题主题干的提示词,可知这是推断题。据本题时间信息可知准确时空是:距今约7000年(中国)。据材料中的描述,磁山文化遗址中发现了半地穴式房屋地基遗址以及灰坑、窖穴等,这些都是人类定居生活的证据;同时,窖穴底部有粟灰堆积,说明当时已经有了农业生产,并且有一定的粮食储备; 因此,可以推断出磁山文化时期已经出现了原始定居生活和农业经济,B项正确;距今约5000年的新石器时代晚期出现阶级,与材料时间不符,排除A项;农业的发展只是材料信息中的一部分,而且不能表述为“十分发达”,排除C项;据材料中的时间可知,此时阶级都没有出现,更不用说早期国家,排除D项。故选B项。
4. 良渚文化考古发现,其墓葬中大墓往往有棺有椁,有丰富、精美的随葬品;小墓既无葬具,多数也没有任何随葬物品。这说明当时( )
A. 宗法制影响深远B. 阶级分化日益明显C. 手工业技术先进D. 社会制度逐步完善
【答案】B
【详解】本题是单类型单项选择题。据本题主题干的设问词,可知这是本质题。据本题时间信息可知准确时空是:新石器时代(中国)。根据材料“其墓葬中大墓往往有棺有椁,有丰富、精美的随葬品;小墓既无葬具,多数也没有任何随葬物品。”可知,当时墓葬大小规格不一,贫富分化、阶级分化也日益明显,B项正确;西周时期产生宗法制,与材料时间不符,且与材料无关,排除A项;材料的主旨信息是阶级分化,未体现手工业技术高低,排除C项;当时是原始社会,生产力水平低下,“社会制度逐步完善”的说法不符合史实,排除D项。故选B项。
5. 某学者对如图描述道:“我们今天可以看到这种更大集体的范围就是一栋房子。在这样一栋房子里,每个套间面积相近,内部结构设施也大体相同,有独立的火塘和用于炊爨饮食的器具。很多套间之间没有门道沟通。”,根据如图及其描述可以推测,当时已经出现( )
A. 明显社会贫富分化B. 较大的氏族部落联盟
C. 原始的家庭生活方式D. 普遍的财产私有观念
【答案】C
【详解】据材料“在这样一栋房子里,每个套间面积相近,内部结构设施也大体相同,有独立的火塘和用于炊爨饮食的器具”可知,一栋房子内存在着几个小的房间,结合所学知识,这种房子属于一个大家庭,是原始的家庭生活方式,C项正确;材料中没有体现同一聚落中不同房子的大小差别,不能体现贫富分化,排除A项;材料中只举了一例房子,不能体现部落联盟的大小,排除B项;材料中一栋房子分割成几个房间,不能体现私有财产的观念,排除D项。故选C项。
6. “它地处钱塘江流域,毗邻杭州,还有总面积达30多万平方米大型人工建筑基址,最引人注目的当属出土的各式璀璨生辉的玉器。”这一文化遗址最有可能是( )
A. 红山文化B. 大汶口文化C. 龙山文化D. 良渚文化
【答案】D
【详解】根据“地处钱塘江流域,毗邻杭州”并结合所学内容可知,位于钱塘江流域和毗邻杭州,并且创造了灿烂的玉器文化的文化的良渚文化,D项正确;红山文化位于辽河流域,排除A项;大汶口文化和龙山文化都位于黄河流域,排除BC项。故选D项。
7. 与夏商大约同一时期的四川广汉三星堆遗址,近年来在祭祀坑内新出土了成组的青铜尊等青铜礼器,这些器物大都采用了与中原青铜器相同的“泥模块铸法”,但其中的“顶尊跪坐人像”为该地区仅见。这可用于佐证( )
A. 青铜文明的宗教色彩B. 不同区域间文化趋同
C. 中华文化的多元一体D. 三星堆文化独立发展
【答案】C
【详解】本题为单类型单项选择题。根据设问可知,这是本质题。时空范围为古代(中国)。体三星堆出图青铜礼器采用了与中原青铜器相同的“泥模块铸法”,但其中的“顶尊跪坐人像”为该地区仅见,这说明四川三星堆文明受到中原文明的影响,但是也有自己文化的独特性,说明的是中华文化多元一体,C项正确;材料主旨强调的是三星堆青铜器的制作技法,而非强调其宗教色彩,排除A项;三星堆的青铜器制作技法中,“顶尊跪坐人像”为该地区仅见,说明不同区域间文化并未趋同,排除B项;三星堆文化中的青铜器物大都采用了与中原青铜器相同的“泥模块铸法”,说明其并非独立发展,排除D项。故选C项。
8. 距今约4300至4000年前的陶寺遗址中,陆续发现了早期城址、宫殿区、仓储区、城内大墓及观象台基址。这反映了( )
A. 母系氏族社会繁荣B. 奴隶制度出现
C. 早期国家初具雏形D. 中央集权形成
【答案】C
【详解】据题意可知,陶寺遗址中陆续发现了早期城址、宫殿区、仓储区、城内大墓及观象台基址这些都是国家出现的标志,说明早期国家初具雏形,C项正确;陶寺文化已经具备了早期国家的雏形,此时已经不再是母系氏族社会时期,排除A项;根据早期城址、宫殿区、仓储区、城内大墓及观象台基址等遗迹无法说明奴隶制是否出现,排除B项;中央集权的形成是在秦朝建立以后,陶寺文化时期还没有形成中央集权,排除D项。故选C项。
9. 春秋时期,周桓王率部与郑国刀兵相见,桓王肩头中了一箭,狼狈撤兵。郑国派人去“慰问”,桓王忍气吞声,不了了之。材料说明春秋时期( )
A. 君臣和睦B. 王室衰微C. 国家一统D. 华夏认同
【答案】B
【详解】本题是单类型单项选择题。根据题干设问词,可知是本质题。根据题干关键信息可知准确时空是:春秋时期(中国)。据本题材料“桓王肩头还中了一箭,狼狈撤走。郑国派人去‘慰问’,桓王只好忍气吞声,不了了之”并结合所学知识可知,材料是对“射王中肩”典故描述,反映的是春秋时期,王室衰微,诸侯势力强大,说明周天子对地方控制力减弱,B项正确;材料中周桓王被射中,说明君臣关系紧张,排除A项;春秋时期,诸侯争霸,国家未完成统一,排除C项;材料不涉及少数民族和中原的关系,不能体现华夏认同,排除D项。故选B项。
10. 《吕氏春秋》一书中说,春秋战国时期农业收益显著增加,一个农夫耕种肥沃的土地可以养活九口人,耕种一般的土地也能养活五口人。这主要得益于( )
A. 铁犁牛耕的使用B. 经济重心的南移C. 商品经济的发展D. 海外贸易的繁荣
【答案】A
【详解】本题是单类型单项选择题。据本题主题干的设问词,可知这是原因题。据本题时间信息可知准确时空是:春秋战国时期(中国)。据题意可知,这是指春秋战国时期农业收益显著增加,结合所学知识可知,其主要原因是铁犁牛耕的使用,提高了生产力,推动了农业的发展,A项正确;东晋时,经济重心开始南移,排除B项;“商品经济的发展”与题意不符,排除C项;西汉海上丝绸之路的开辟推动海外贸易的发展,排除D项。故选A项。
11. 战国时期,李斯上书秦王嬴政:“夫物不产于秦,可宝者多;士不产于秦,而愿忠者众。今逐客以资敌国,损民以益仇,内自虚而外树怨于诸侯,求国无危,不可得也。”材料主要反映李斯劝诫秦王( )
A. 奖励耕战B. 广纳贤才C. 整顿吏治D. 尊奉法家
【答案】B
【详解】根据材料“逐客以资敌国,损民以益仇”可知驱逐宾客对国家不利,主要反映李斯劝诫秦王要广纳贤才,B项正确;材料未提及奖励耕战,排除A项;材料体现的是招揽人才,不是整顿吏治,排除C项;李斯的主张未涉及法家思想,排除D项。故选B项。
12. 战国时期持续时间最长、涉及面最广、改革最为彻底的一次变法是:
A. 管仲改革B. 李悝变法C. 商鞅变法D. 吴起变法
【答案】C
【详解】结合所学知识,商鞅变法在时间上位于最后,因此,商鞅变法可以说集各国变法之所长、涉及面最广,变法彻底废除了秦国的旧制度,使封建经济得到发展,秦国逐渐成为战国七雄中实力最强的国家,为秦王朝统一天下奠定了坚实的基础,而且确定了法治的思想,故C选项正确;管仲改革发生在春秋时期初期,时间上不符合题意,故排除A选项;李悝变法主要集中在经济和刑法两方面,不符合题干所说“涉及面最广”,故排除B选项;吴起变法虽然一定程度上楚国贵族政治向官僚政治的转变,使楚国经济、军事等方面得到一定发展,但仅仅持续五年便以失败告终,不符合题干所说“持续时间最长”故排除D选项。
13. 他的思想核心是“仁”,“仁”意为关爱他人,达到“仁”的途径是“克己复礼”。该思想家是( )
A. 孔子B. 老子C. 荀子D. 墨子
【答案】A
【详解】本题是单类型单项选择题。据本题主题干的设问词,可知这是正向题。据本题时间信息可知准确时空是:春秋战国时期(中国)。根据所学,儒家的孔子主张“仁”、“克己复礼”,A项正确;老子主张无为,排除B项;荀子主张隆礼重法,排除C项;墨子主张兼爱,排除D项。故选A项。
14. 《抱朴子·诘鲍篇》:“囊古之世,无君无臣。穿井而饮,耕田而食,日出而作,日入而息。泛然不系(空泛而无束缚),恢尔自得,不竞不营,无紫(牵绊)无辱。”与材料所体现的政治理念最接近的是( )
A. 儒家B. 道家C. 法家D. 墨家
【答案】B
【详解】本题是单类型单项选择题。据本题设问词是正向题。据本题时间信息可知准确时空:东晋时期中国。据题干可知主要结论:该书认为上古社会无君无臣。人们凿井用来饮水,靠种田来填饱肚子。太阳出来就去干活,太阳落了就回家休息。无所束缚,无所牵挂。结合所学可知,道家学派主张顺其自然,无为而治的政治主张。因此材料的大意与道家思想最接近,B项正确;儒家强调等级秩序,法家主张君主对臣民的控制,墨家尚贤,都不符合材料主旨,排除ACD项。故选B项。
15. 甲、乙、丙、丁四位同学关于穿衣问题,展开了讨论,甲:穿衣要根据身份地位,不同身份地位选择穿不同等级的衣服;乙:穿衣要根据四季变化,合乎大自然的规律;丙同学:不用麻烦,根据上面规定进行穿衣就可以了;丁:讲究穿着是一种浪费,破烂的衣服未尝不可。下列对应正确的是( )
A. 甲-儒家 乙-道家 丙 -法家 丁-墨家
B. 甲-墨家 乙-法家 丙 -道家 丁-儒家
C. 甲-道家 乙-墨家 丙 -儒家 丁-法家
D. 甲-法家 乙-儒家 丙 -墨家 丁-道家
【答案】A
【详解】本题是单类型单项选择题。据本题主题干的设问词,可知这是正向题。据本题时间信息可知准确时空是:古代(中国)。根据材料,甲同学认为穿衣要根据身份地位,这符合儒家的思想,儒家讲究礼仪和等级制度;乙同学认为穿衣要根据四季变化,合乎大自然的规律,这符合道家的思想,道家讲究顺应自然;丙同学认为根据上面规定进行穿衣,这符合法家的思想,法家强调法治和制度;丁同学认为讲究穿着是一种浪费,破烂的衣服未尝不可,这符合墨家的思想,墨家提倡节俭和反对奢侈,A项正确。BCD项排列错误,排除BCD项。故选A项。
16. 西周统治集团严格区分嫡庶,确立嫡长子的优先继承权的前提下,在宗族的内部区分大宗、小宗。无论大宗、小宗都以正嫡为宗子,宗族成员必须尊奉宗子。与此直接相关的制度设计是( )
A. 郡县制B. 科举制C. 禅让制D. 宗法制
【答案】D
【详解】本题是单类型单项选择题。据本题主题干的设问词,可知这是正向题。据本题时间信息可知准确时空是:西周时期(中国)。据本题材料概括得出主要结论是:西周统治集团以嫡长子继承为核心,维护统治,这一制度设计是宗法制,D项正确;郡县制是战国时期开始实行,排除A项;科举制是隋朝时期开始的分科考试选拔人才的制度,排除B项;禅让制是中国原始社会部落联盟民主推选首领的制度,排除C项。故选D项。
二、非选择题
【强化史料实证能力】
17. [强化史料实证能力]
材料一 中国旧石器时代重要人类遗址统计表
(1)材料一中人类文化遗存在时间和空间上分别体现了我国古代文明起源的哪些特点?
材料二 中国新石器时代遗址的分布是有一定规律的……新石器早中期多分布在太行山和豫西山地与华北平原的交汇区,新石器时代晚期遗址则普遍分布在渭河平原、华北平原和黄淮平原。
——摘编自张之恒《中国新石器时代遗址的分布规律》
材料三 古代黄河中下游地区之所以取得长足发展并取得文明中心的地位,首先得益于它以平原、河谷与山间盆地为主,沃野千里、河流纵横、交通便利,而且位于古代中国的文化中央,可以广泛接触周边文化并吸取营养。而南方暖湿的气候利于作物成长,但也造成森林密布、沼泽遍布,在人烟稀少且以使用木石工具为主的条件下,农田的垦辟比北方更难。此外,南方地势复杂,多高山大壑,山河阻隔,不利于它们的交流与整合。
——据《中国大通史·史前卷》整理
(2)与材料一相比,材料二新石器时代,我国文化遗址在分布上发生了什么变化?试结合材料三分析发生这一变化的主要原因。
【答案】(1)特点:起源早;多元化。
(2)变化:从多元走向一体,逐渐集中于中原。原因:地势平坦,土壤肥沃,交通便利,吸收周边文化;南方地区自然条件不利于农田开辟,而且地势复杂,交流不便。
【详解】(1)特点:从时间线索看,古代文明起源早;从空间分布看,古代中国人类文明呈现出多元化特点。
(2)变化:根据材料“新石器早中期多分布在太行山和豫西山地与华北平原的交汇区,新石器时代晚期遗址则普遍分布在渭河平原、华北平原和黄淮平原。”可知,从多元走向一体,逐渐集中于中原。原因:根据材料“首先得益于它以平原、河谷与山间盆地为主,沃野千里、河流纵横、交通便利,而且位于古代中国的文化中央,可以广泛接触周边文化并吸取营养”可知,地势平坦,土壤肥沃,交通便利,吸收周边文化;根据材料“在人烟稀少且以使用木石工具为主的条件下,农田的垦辟比北方更难。此外,南方地势复杂,多高山大壑,山河阻隔,不利于它们的交流与整合。”可以看出,在新石器时代,南方地区自然条件不利于农田开辟,而且地势复杂,交流不便。
18. 阅读下列材料,回答问题。
材料一:为稳定周初的政治形势,巩固疆土,周王根据血缘关系远近和功劳大小,将宗亲和功臣分封到各地,授予他们管理土地和人民的权力,建立诸侯国。通过逐级分封编织起由中央向四方扩散的控制网络,西周的影响不断扩大,密切了同周边各个少数民族的关系,推动了边远地区的经济开发和文化发展。
材料二:一个人起什么名字,往往打上了时代的烙印。春秋时期,许多人常常以“牛”“耕”作为名、字。例如,孔子弟子司马耕,字子牛;晋国大力士姓牛,字子耕。
材料三:凡是经过改革的国家,就其国内情况而论,建立了统一的中央集权的政权;但是就全中国来说,却出现了七个割据称雄的国家。为了夺取更多的土地、人口和租税,……七个强国之间的兼并战争进行得更剧烈了,战争的规模也越来越大了。
——杨宽《中国断代史系列·战国史》
(1)根据材料一并结合所学知识,指出周王实行这种制度的目的和作用是什么?
(2)材料二反映出当时的什么社会现象?
(3)根据材料三并结合所学知识,指出战国时期各诸侯国发动战争的目的是什么?如何评价战国时期的这些战争?
【答案】(1)目的:为稳定周初的政治形势,巩固疆土。作用:开发了边疆地区,密切了同周边各个少数民族的关系,推动了边远地区的经济开发和文化发展,加强了统治,成为一个强盛的国家。
(2)说明当时牛在生产中的重要性,牛耕普遍推广。
(3)目的:夺取更多的土地、人口和租税,扩充军队,力图拓展疆界。评价:一方面,战争给社会带来种种灾难;另一方面,战争使有些诸侯国被消灭,出现了一些疆域较大的国家,有利于以后统一国家的建立。
【详解】(1)根据材料一“为稳定周初的政治形势,巩固疆土,周王根据血缘关系远近和功劳大小,将宗亲和功臣分封到各地,授予他们管理土地和人民的权力,建立诸侯国……”,可得出,周初实行的分封制目的在于稳定周初的政治形势,巩固疆土。根据材料一“……通过逐级分封编织起由中央向四方扩散的控制网络,西周的影响不断扩大,密切了同周边各个少数民族的关系,推动了边远地区的经济开发和文化发展”,并结合所学可得出,周初实行的分封制,开发了边疆地区,密切了同周边各个少数民族的关系,推动了边远地区的经济开发和文化发展,加强了统治,成为一个强盛的国家。
(2)根据材料二“一个人起什么名字,往往打上了时代的烙印。春秋时期,许多人常常以‘牛’‘耕’作为名、字。例如,孔子弟子司马耕,字子牛;晋国大力士姓牛,字子耕”,并结合所学可知,春秋时期牛在生产中的重要性。
(3)根据材料三“……为了夺取更多的土地、人口和租税,……七个强国之间的兼并战争进行得更剧烈了,战争的规模也越来越大了”,可得出,战国时期各诸侯国发动战争的目的是:夺取更多的土地、人口和租税,扩充军队,力图拓展疆界。结合所学知识,从 积极和消极两方面评价战国时期诸侯国之间这些战争的性质。
地点
云南元谋县
北京周口店龙骨山上
出土文物
碳屑和烧骨化石
头盖骨、牙齿化石
史料实证价值
元谋人已经知道使用火
北京人前额低平眉骨粗大
遗址名称
距今年代
发现地点
所属流域
元谋人
约170万年
云南元谋
长江
蓝田人
约115—70万年
陕西蓝田
黄河
北京人
约70—20万年
北京周口店
海河
金牛山人
约28万年
辽宁营口
辽河
长阳人
约19万年
湖北长阳
长江
和县人
约19—15万年
安徽和县
长江
马坝人
约13万年
广东韶关
珠江
丁村人
约10—5万年
山西襄汾
黄河
左镇人
约3—2万年
台湾台南
—
山顶洞人
约3.4—1.6万年
北京周口店
海河
安徽省舒城中学2024-2025学年高一上学期入学检测历史试题: 这是一份安徽省舒城中学2024-2025学年高一上学期入学检测历史试题,共6页。试卷主要包含了选择题,非选择题等内容,欢迎下载使用。
福建省漳州市南靖县兰水中学2024-2025学年高一上学期入学考试历史试题(解析版): 这是一份福建省漳州市南靖县兰水中学2024-2025学年高一上学期入学考试历史试题(解析版),共16页。试卷主要包含了选择题,非选择题,本题共4题,共52分等内容,欢迎下载使用。
广东省广州市2024-2025学年高一上学期入学前自我检测历史试题(解析版): 这是一份广东省广州市2024-2025学年高一上学期入学前自我检测历史试题(解析版),共16页。试卷主要包含了选择题,材料分析题等内容,欢迎下载使用。

