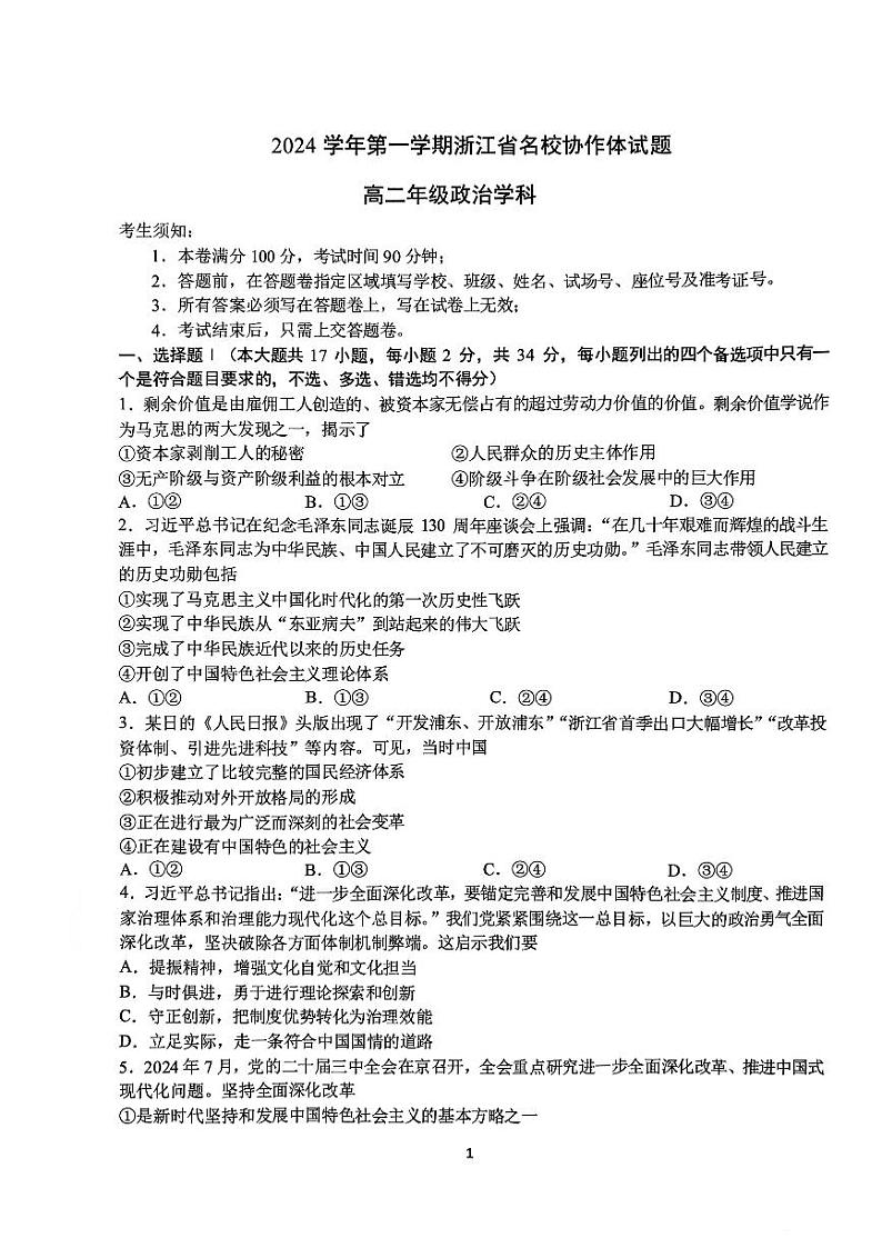
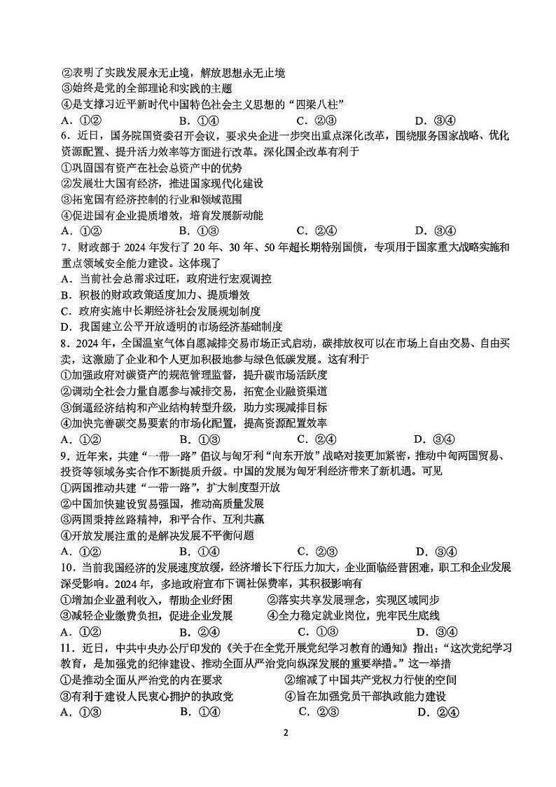
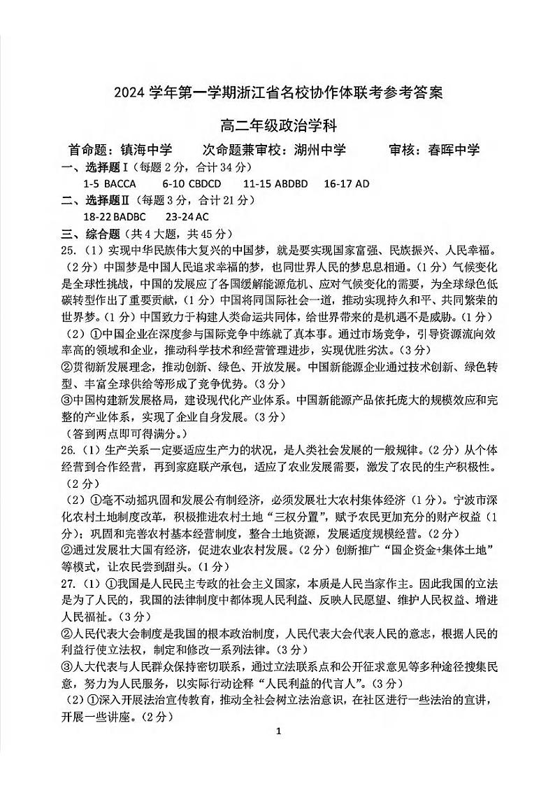
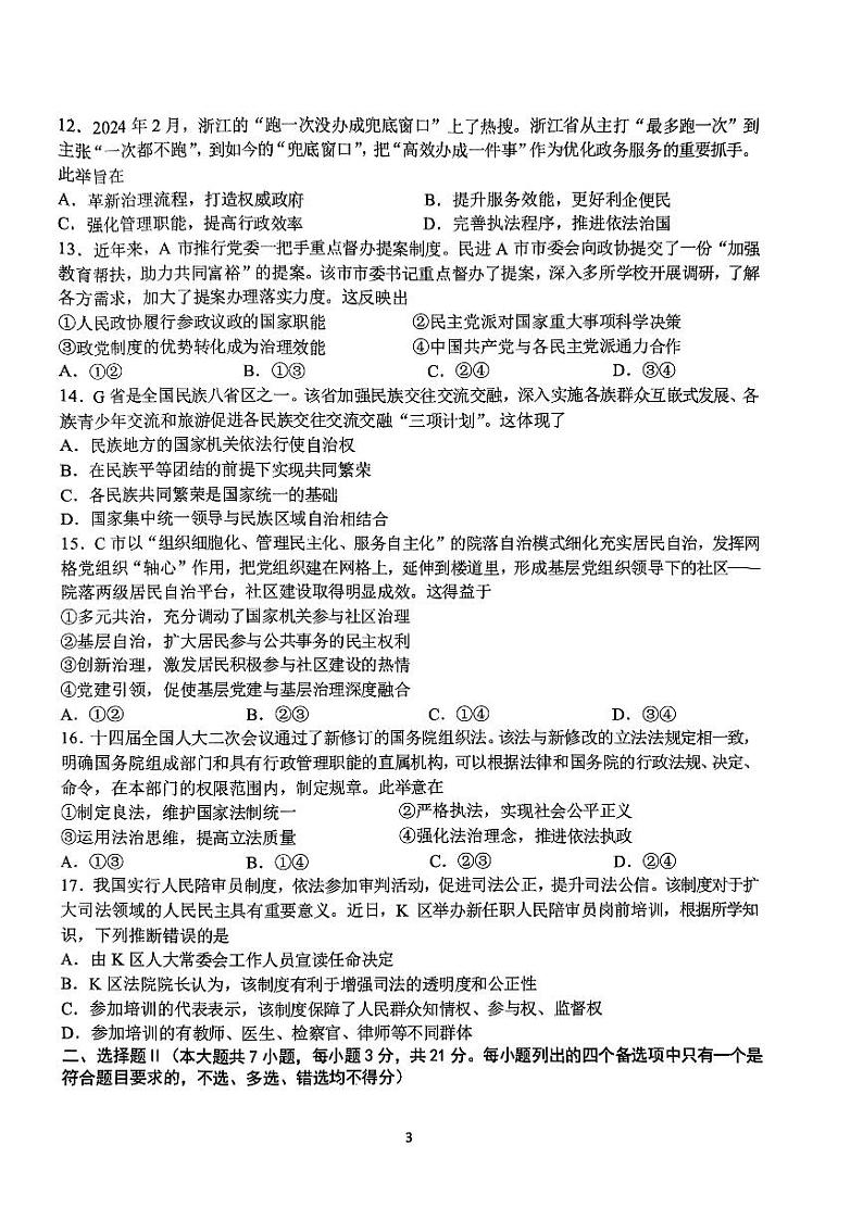
浙江省G12名校协作体2024学年高二第一学期返校联考+政治试卷
展开政治丨浙江省G12名校协作体2025届高三9月返校考试政治试卷及答案: 这是一份政治丨浙江省G12名校协作体2025届高三9月返校考试政治试卷及答案,共8页。
浙江省A9协作体2025届2024年8月高三年级上学期八月返校联考政治试卷: 这是一份浙江省A9协作体2025届2024年8月高三年级上学期八月返校联考政治试卷,文件包含浙江省A9协作体2025届2024年8月高三年级八月暑期返校联考政治试卷pdf、浙江省A9协作体2025届2024年8月高三年级八月暑期返校联考政治试卷答案pdf等2份试卷配套教学资源,其中试卷共8页, 欢迎下载使用。
政治丨浙江省A9协作体2025届高三8月暑期返校联考政治试卷及答案: 这是一份政治丨浙江省A9协作体2025届高三8月暑期返校联考政治试卷及答案,共8页。

