[生物][期末]甘肃省临夏中学2023-2024学年高二下学期期末考试试题(解析版)
展开1. 下列各组物质中全是内环境成分的是( )
A. O2、CO2、血红蛋白、H⁺
B. 过氧化氢酶、抗体、激素、H2O
C. 纤维蛋白原、Ca2+载体
D. Na+、HPO42-、葡萄糖、氨基酸
【答案】D
【分析】由细胞外液构成的液体叫作内环境,主要由血浆、组织液和淋巴组成,凡是存在于血浆、组织液或者是淋巴中的物质都是内环境的组成成分。
【详解】A、血红蛋白位于红细胞内,不属于内环境的成分,A错误;
B、过氧化氢酶位于细胞内,不属于内环境的成分,B错误;
C、Ca2+载体位于细胞膜上,不属于内环境的成分,C错误;
D、Na+、HPO42-、葡萄糖、氨基酸均属于内环境的成分,D正确。
故选D。
2. 下图为肝细胞与内环境之间的物质交换关系图,以下相关叙述正确的是( )
A. B中的O2在肝细胞中被利用至少需要跨过6层磷脂双分子层
B. A与B在组成成分上最大的差异是A中蛋白质含量较高
C. 在饥饿条件下,肝脏周围葡萄糖浓度A>B
D. 内环境中如HCO3-/H2CO3等缓冲对的存在,使得其pH能保持稳定不变
【答案】C
【分析】分析题图:A表示组织液,B表示血浆,血浆中的蛋白质含量高于组织液。
【详解】A、B表示血浆,血浆中的O2在肝细胞中被利用至少需要跨过毛细血管壁(2层细胞膜)→肝细胞膜(1层细胞膜)→线粒体外膜和内膜(2层细胞膜),共5层膜,10层磷脂分子,A错误;
B、A表示组织液,B表示血浆,血浆中的蛋白质含量高于组织液,B错误;
C、在饥饿条件下,肝脏细胞分解产生葡萄糖,肝脏周围组织液中的葡萄糖浓度>血浆中的葡萄糖浓度,C正确;
D、内环境中有许多缓冲对,使pH稳定在一定范围,并不是稳定不变的,D错误。
故选C。
3. 下列关于神经调节的结构基础的叙述,错误的是( )
A. 大脑包括左、右两个大脑半球,表面是大脑皮层
B. 脊髓仅是脑与躯干之间的联系通路
C. 自主神经系统的活动不受意识的支配
D. 当人处于安静状态时,心跳减慢,胃肠蠕动会加强
【答案】B
【分析】神经系统包括中枢神经系统和外周神经系统,中枢神经系统由脑和脊髓组成,脑分为大脑小脑和脑干;外周神经系统包括脊神经脑神经自主神经,自主神经系统包括交感神经和副交感神经。交感神经和副交感神经是调节人体内脏功能的神经装置,所以也叫内脏神经系统,因为其功能不完全受人类的意识支配,所以又叫自主神经系统,也可称为植物性神经系统。
【详解】A、人类的大脑分左右两个大脑半球,表面是大脑皮层,约有140亿个神经细胞,是人体生理活动的最高级中枢,A正确;
B、脊髓不仅是脑与躯干、内脏之间联系的通路,它也是调节运动的低级中枢,B错误;
C、自主神经系统是支配内脏、血管和腺体的传出神经,其活动不受意识支配,C正确;
D、安静时心率慢,同时促进胃肠蠕动,D正确。
故选B。
4. 下列说法正确的是( )
A. 神经冲动在神经纤维上传导时需要膜上载体蛋白参与
B. 大脑皮层受损的患者,膝跳反射不能完成
C. 柠檬汁刺激味蕾,感觉到酸味属于非条件反射
D. CO2刺激下丘脑内呼吸中枢,会使呼吸加深加快
【答案】A
【分析】 神经中枢的分布部位和功能各不相同,但彼此之间相互联系,相互调控。一般来说,位于脊髓的低级中枢受脑中相应高级中枢的调控,这样,相应器官、系统的生理活动,就能进行得更加有条不紊和精确。
【详解】A、神经冲动在神经纤维上传导时离子运输既可能是协助扩散,也可能是主动运输,两者都需要载体参与,A正确;
B、膝跳反射的中枢在脊髓,因此大脑皮层受损的患者,膝跳反射仍能完成,B错误;
C、柠檬汁刺激味蕾,感觉到酸味的中枢在大脑皮层,不是一个完整的反射弧,不属于反射,C错误;
D、CO2刺激脑干中的呼吸中枢,使呼吸加深加快,D错误。
故选A。
5. 完成反射的结构基础是反射弧,下列有关叙述正确的是( )
A. K+内流是大多数细胞产生和维持静息电位的主要原因
B. 神经递质与相应受体结合可引发突触后膜电位变化
C. 在一次反射过程中一个神经元各部分同时兴奋
D. 反射弧的效应器是传出神经所支配的肌肉或腺体
【答案】B
【详解】A、静息电位是外正内负,细胞膜内K+的外流是神经细胞产生和维持静息电位的主要原因,A错误;
B、神经递质是由突触前膜以胞吐的方式释放进入突触间隙,作用于突触后膜上的特异性受体,可引发突触后膜电位变化,B正确;
C、神经细胞接受刺激后能产生冲动,并沿着神经纤维向临近部位传导,因此在一次反射过程中一个神经元各部分兴奋不同步,C错误;
D、效应器是由传出神经末梢和它控制的肌肉或腺体组成,接受传出神经传来的神经冲动,引起肌肉或腺体活动,D错误;
故选B。
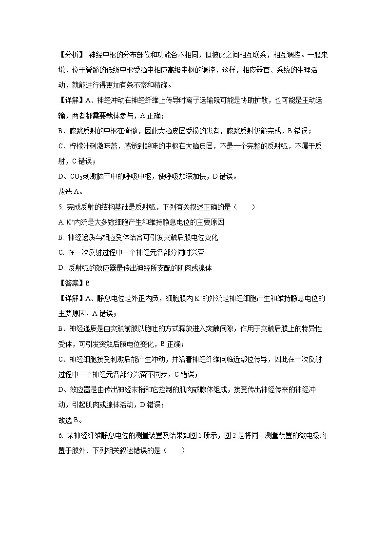
6. 某神经纤维静息电位的测量装置及结果如图1所示,图2是将同一测量装置的微电极均置于膜外.下列相关叙述错误的是( )
A. 图1中膜内的钾离子浓度高于膜外
B. 图2测量装置所测电压为0mV
C. 图2中若在①处给予适宜刺激(②处未处理),电流计的指针会发生一次偏转
D. 图2中若在③处给予适宜刺激,②处用药物阻断电流通过,仍能测到电位变化
【答案】C
【详解】A、无论是静息还是兴奋,钾离子都是膜内浓度高于膜外浓度,A正确;
B、静息时,膜外任意两点间电位均为0,B正确;
C、若在①处给予适宜刺激,当兴奋传递至左电极时,电位变化为内正外负,此时指针向一侧偏转,当兴奋传递至右电极时,电位变化为内正外负,此时指针向另一侧偏转,所以,一共会有两次偏转,C错误;
D、若在③处给予适宜刺激,当兴奋传递至右电极时,右电极处电位为负值,由于②处电流被阻断,所以左电极处电位仍为正值,因此可以看到指针偏转,仍能测到电位变化,D正确。
故选C。
7. 神经细胞传送痛信号需由钙离子激活。如图是海蛞(ku)蝓(yu)的毒液阻断痛信号传送的示意图,毒液直接阻断( )
A. 突触小体内合成痛信号
B. 突触前膜处释放痛信号
C. Ca2+进入感觉神经细胞
D. 受体细胞接受痛信号
【答案】C
【分析】兴奋以电流的形式传导到轴突末梢时,突触小泡释放递质(化学信号),递质作用于突触后膜,引起突触后膜产生膜电位(电信号),从而将兴奋传递到下一个神经元。
【详解】根据题意,神经细胞传送痛信号需由钙离子激活,即感觉神经细胞的兴奋传至轴突末梢时,Ca+通过Ca+通道进入感觉神经细胞,激活突触小泡内的神经递质释放到突触间隙,即释放痛信号作用于突触后膜,并将痛信号传导出去,由图可知,海蛞(ku)蝓(yu)的毒液化合物能阻止Ca+进入感觉神经细胞,使感觉神经元细胞不能释放痛信号,从而阻止痛信号的传递,综上分析,C正确,ABD错误。
故选C。
8. 大脑皮层是整个神经系统中最高级的部位,它除了感知外部世界以及控制机体的反射活动,还具有语言、学习和记忆等方面的高级功能。下列说法错误的是( )
A. 学习和记忆功能与高等动物的海马脑区密切相关
B. 人类的记忆过程分为感觉性记忆、第一级记忆、第二级记忆和第三级记忆四个阶段
C. 重复训练是短时记忆转化为长时记忆的重要措施
D. 如果某人听不懂别人的讲话,可能是大脑皮层的S区出现问题
【答案】D
【分析】学习和记忆:(1)人类的记忆过程分成四个阶段,即感觉性记忆、第一级记忆、第二级记忆和第三级记忆。其中前两个阶段属于短时记忆,后两个阶段属于长期记忆。(2)短时记忆可能与神经元之间即时的信息交流有关,尤其是与大脑皮层下一个形状像海马的脑区有关。长时记忆可能与突触形态及功能的改变以及新突触的建立有关。
【详解】A、海马脑区是大脑的一个重要组成部分,其功能是参与高等动物的学习与记忆,A正确;
B、人类的记忆过程可以有不同的划分,根据记忆的阶段性可以分为四个阶段,分别是感觉性记忆、第一级记忆、第二级记忆、第三级级记忆,B正确;
C、人的记忆可以分为短时记忆和长时记忆,长时记忆可以通过短时记忆的不断重复达到,C正确;
D、如果听不懂别人说的话,是大脑皮层的H区出了问题,D错误。
故选D。
9. 下列激素中,由同一种腺体分泌的是( )
A. 生长激素、促甲状腺激素、促性腺激素
B. 促性腺激素释放激素、促性腺激素、睾酮
C. 醛固酮、甲状腺激素、皮质醇
D. 促甲状腺激素释放激素、促甲状腺激素、肾上腺素
【答案】A
【分析】激素是由内分泌腺或内分泌细胞分泌的高效生物活性物质,在体内作为信使传递信息,对机体生理过程起调节作用。 生长激素、促甲状腺激素、促性腺激素均由垂体分泌。 促性腺激素释放激素由下丘脑分泌,促性腺激素由垂体分泌,睾酮由睾丸分泌。 醛固酮由肾上腺皮质分泌,甲状腺激素由甲状腺分泌,皮质醇由肾上腺皮质分泌。 促甲状腺激素释放激素由下丘脑分泌,促甲状腺激素由垂体分泌,肾上腺素由肾上腺髓质分泌。
【详解】A、生长激素、促甲状腺激素、促性腺激素均由垂体分泌,A正确;
B、促性腺激素释放激素由下丘脑分泌,促性腺激素由垂体分泌,睾酮由睾丸分泌,不是同一种腺体分泌,B错误;
C、醛固酮由肾上腺皮质分泌,甲状腺激素由甲状腺分泌,皮质醇由肾上腺皮质分泌,不是同一种腺体分泌,C错误;
D、促甲状腺激素释放激素由下丘脑分泌,促甲状腺激素由垂体分泌,肾上腺素由肾上腺髓质分泌,不是同一种腺体分泌,D错误。
故选A。
10. 如图中①②③表示人体细胞间信息传递的三种方式。下列描述错误的是( )
A. 方式①②的信息传递速度缓慢,方式③的传递速度迅速
B. 方式③的信息传递通过体液
C. 体温调节可能涉及①②③三种传递方式
D. 方式②③的信息传递都经过血液循环,存在反馈调节
【答案】D
【分析】根据题意和图示分析可知:方式①是通过人体内的内分泌腺分泌激素,进行信息传递;方式②是下丘脑 -垂体分泌激素进行信息传递;方式①②的信息传递都经过血液循环,传递速度慢,存在反馈调节;方式③是神经调节,神经元之间通过神经递质进行信息传递。
【详解】A.从图示看出:方式①和②都经过血液循环,属于体液调节,传输速度缓慢;而方式③为神经调节,速度很快,A正确;
B.方式③的信息传递,要经过突触,突触包括突触前膜、突触间隙和突触后膜,突触间隙的液体是组织液,属于细胞外液,B正确;
C.体温调节属于神经-体液调节,①和②属于体液调节,③属于神经调节,C正确;
D.方式①②属于激素调节,都经过血液循环,调存在反馈调节,③为神经调节,不经过血液循环,D错误。
故选D
11. 如图所示为下丘脑参与的人体生命活动调节的部分示意图,其中字母代表有关器官或细胞,数字代表有关激素。据图分析下列说法正确的是( )
A. 下丘脑既参与了神经调节,又参与了激素调节
B. A表示胰岛B细胞,D、E分别表示垂体和肾脏
C. 激素②④之间和激素④⑦之间均具有协同作用
D. 寒冷条件下,激素④⑦分泌增多,激素⑤⑥分泌减少
【答案】AB
【分析】图中A为胰岛B细胞,②为胰岛素,B为胰岛A细胞,③为胰高血糖素,C为肾上腺,④为肾上腺素,D为垂体,⑤促甲状腺激素释放激素,⑥促甲状腺激素,⑦为甲状腺激素,E为肾脏(或肾小管、集合管),①为抗利尿激素。
【详解】A、下丘脑是血糖平衡调节中枢、体温调节中枢、水平衡调节中枢,参与神经调节,下丘脑还能分泌促甲状腺激素释放激素、抗利尿激素等激素,也参与激素调节,A正确;
B、胰岛素是现在已知的唯一一种能降低血糖的激素,图中A分泌的②能使血糖浓度下降,所以②为胰岛素,胰岛素是由胰岛B细胞分泌的,所以图中A表示胰岛B细胞;D器官参与甲状腺激素的分级调节,且受下丘脑分泌激素的影响,为垂体;E是与尿量有关的器官或细胞,为肾脏(或肾小管、集合管),B正确;
C、激素②能够降低血糖,激素④能升高血糖,②④之间作用相抗衡(拮抗);④⑦都能够维持体温,具有协同作用,C错误;
D、激素④既能升高血糖,又能维持体温,为肾上腺素,激素⑦为甲状腺分泌的甲状腺激素,甲状腺激素的分泌存在分级调节,⑤为下丘脑分泌的促甲状腺激素释放激素,⑥为垂体释放的促甲状腺激素。寒冷条件下,④肾上腺素分泌增多,激素⑤促甲状腺激素释放激素、⑥促甲状腺激素分泌增多,使⑦甲状腺激素分泌增多,促进机体产热,D错误。
故选AB。
12. 下列有关免疫系统组成的叙述,正确的是( )
A. 免疫系统包括免疫器官、免疫细胞
B. 免疫器官是免疫细胞生成、成熟或集中分布的场所
C. 免疫细胞主要包括T细胞和B细胞,分别在胸腺和骨髓中成熟
D. 溶菌酶只能由免疫细胞产生并在非特异性免疫中发挥作用
【答案】B
【分析】免疫系统包括免疫器官、免疫细胞和免疫活性物质。免疫器官有骨髓、胸腺、脾、淋巴结、扁桃体等。免疫细胞包括吞噬细胞和淋巴细胞。免疫活性物质有抗体(由浆细胞分泌)、淋巴因子(由T细胞分泌)、溶菌酶等。
【详解】免疫系统包括免疫器官、免疫细胞和免疫活性物质,A错误;免疫器官是免疫细胞生成、成熟或集中分布的场所,B正确;免疫细胞包括T细胞、B细胞和吞噬细胞,其中T细胞在胸腺中成熟,B细胞在骨髓中成熟,C错误;溶菌酶可以由免疫细胞或其他细胞分泌产生的发挥免疫作用的物质,D错误;因此,本题答案选B。
13. HA和NA是流感病毒(遗传物质为RNA)表面的两种糖蛋白,某研究小组研究感染流感病毒后63天、21天的两位康复者的NA抗体(分别为D63、D21)、对照抗体,通过实验观察NA抗体对病毒侵染细胞的抑制作用,结果如下图所示。下列说法不正确的是( )
A. 流感病毒的抗原刺激人体免疫系统,使B细胞增殖、分化为浆细胞,浆细胞产生特异性抗体
B. 两位康复者均产生了抗NA的抗体,其中对流感病毒抑制效果较好的抗体是D63
C. 因免疫过程产生的记忆细胞的作用,所以无须每年再进行预防接种
D. 由图可知,选用的对照抗体应不能与流感病毒发生特异性结合
【答案】C
【分析】题图分析:随着抗体浓度的增加,与对照抗体比较,D63、D21对流感病毒侵染细胞都能起抑制作用,但是D63的抑制效果更好。
【详解】A、流感病毒的抗原刺激人体免疫系统,使B细胞增殖、分化,大部分分化为浆细胞,小部分分化为记忆B细胞,浆细胞产生特异性抗体,A正确;
B、由图可知,D63、D21都能对流感病毒起抑制作用,因此两位康复者均产生了抗NA的抗体,但对流感病毒抑制效果较好的抗体是D63,B正确;
C、不同记忆细胞寿命不同,有些需要定期接种,效果更好,C错误;
D、由图可知,选用的对照抗体对病毒的抑制率几乎为零,说明对照抗体应不能与流感病毒发生特异性结合,D正确。
故选C。
14. 下图所示实验能够说明( )
A. 病毒抗原诱导B细胞分化的作用
B. 浆细胞产生抗体的作用
C. 病毒刺激淋巴细胞增殖的作用
D. 细胞毒性T细胞的作用
【答案】D
【分析】据图分析,LCM病毒感染小鼠,产生特异性免疫,分离出淋巴细胞,加入被LCM病毒感染的51Cr标记的同种小鼠细胞(靶细胞),能检测到上清液中含有放射性,说明细胞毒性T细胞使得靶细胞裂解。
【详解】当小鼠感染病毒后,由于病毒寄生在宿主细胞内,所以进行细胞免疫,产生细胞毒性T细胞。把细胞毒性T细胞与被病毒感染的小鼠细胞混合培养,测定上清液的放射性,最终能说明细胞毒性T细胞能与靶细胞密切接触,诱导靶细胞进行细胞凋亡,最终使病毒暴露在细胞外。综上分析,D符合题意,ABC不符合题意。
故选D。
15. 2018年10月诺贝尔生理学或医学奖授予美国免疫学家詹姆斯·P·艾利森和日本免疫学家本庶佑,以表彰其在癌症疗法领域所作出的杰出贡献.肿瘤细胞为了逃避人体免疫系统的追杀,在自身表面产生了一种被称为“PD-L1”的蛋白,这个蛋白与免疫细胞表面的PD-1蛋白相结合,就会让人体免疫系统产生“这是好人”的错觉,从而放过肿瘤细胞,任其疯狂繁殖.下列叙述正确的是( )
A. 细胞毒性T细胞攻击自身体内产生的癌变细胞属于自身免疫病
B. 图中所示过程人人生来就有,属于非特异性免疫
C. PD-1和PD-L1结合体现了细胞膜具有控制物质进出的功能
D. PD-1抑制剂类药物,如PD-1抗体,可以减弱PD-1蛋白的功能
【答案】D
【分析】据图分析:癌症免疫疗法是通过PD-1抑制剂作用于T细胞表面的PD-1蛋白,PD-L1抑制剂作用于癌细胞表面的PD-L1蛋白,使得癌细胞表面的PD-L1蛋白质不能与T细胞表面的PD-1蛋白结合,从而使癌细胞失去“伪装”,使T细胞最终通过细胞免疫使癌细胞裂解死亡。
【详解】A、免疫系统清除体内的癌细胞,说明免疫系统具有监视功能,该过程不是自身免疫病,A错误;
B、图中所示过程为细胞免疫,属于特异性免疫,B错误;
C、PD-1和PD-L1结合体现了细胞膜具有进行细胞间的信息交流功能,C错误;
D、注射对抗PD-1蛋白的抗体,可以减弱PD-1蛋白的功能,使T细胞不与癌细胞结合,从而有效治疗恶性肿瘤,D正确。
故选D。
16. 下图为高等动物生命活动调节过程中的模式图,下列叙述符合该模型的是( )
A. 若甲为下丘脑细胞,A表示炎热环境,则B可为血管舒张、汗腺分泌增多
B. 若甲为鼻腔中的黏膜,A表示尘埃中的病原体,则B可为病原体被黏膜细胞吞噬
C. 若甲为骨骼肌细胞,A表示兴奋性神经递质,则B可为骨骼肌舒张
D. 若甲为肾上腺皮质细胞,A表示血钠含量升高,则B可为醛固酮分泌增加,血钠含量降低
【答案】A
【详解】A、在炎热环境中,下丘脑体温调节中枢通过自主神经系统的调节和肾上腺等腺体的分泌,使机体表现为血管舒张,汗腺分泌增多,从而使机体散热量增多,A正确;
B、鼻腔中的黏膜属于第一道防线,具有阻挡外界病原体的作用,但不具有吞噬病原体的作用,B错误;
C、兴奋性递质作用于骨骼肌细胞,骨骼肌收缩,C错误;
D、血钠含量降低,肾上腺皮质分泌的醛固酮增加,进而血钠含量恢复正常,D错误。
故选A。
17. 过敏原可激发体液免疫产生IgE抗体,当过敏原再次入侵机体时,肥大细胞可产生组胺,使血管壁通透性增大,引起过敏症状。下列说法不正确的是( )
A. IgE抗体的产生可能需要辅助性T细胞参与
B. 组胺使组织液渗透压升高从而引起组织水肿
C. 肥大细胞的细胞膜上没有特异性结合IgE的受体
D. 二次过敏原与肥大细胞表面的IgE抗体结合
【答案】C
【分析】过敏反应是过敏原再次侵入有过敏体质的机体时,初次接触过敏原使机体产生的抗体吸附在细胞表面这时与过敏原结合,进而使靶细胞释放组织胺等化学物质,引发过敏反应。
【详解】A、IgE抗体由浆细胞合成分泌,属于体液免疫,过程中B细胞的活化需要辅助性T细胞的参与,A正确;
B、组织胺能增强毛细血管壁的通透性,使组织液渗透压升高引起组织水肿,B正确;
C、当过敏原初次接触机体时,产生的抗体吸附在肥大细胞的表面,说明肥大细胞的细胞膜上有特异性结合IgE的受体,C错误;
D、当机体再次接触到相同的过敏原,肥大细胞表面的IgE抗体会与二次过敏原特异性结合,引起过敏反应,D正确。
故选C。
18. 对人群免疫接种是预防传染性疾病的重要措施。下列叙述错误的是( )
A. 注射某种流感疫苗后不会感染各种流感病毒
B. 接种脊髓灰质炎疫苗可产生针对脊髓灰质炎病毒的抗体
C. 接种破伤风疫苗比注射抗破伤风血清可获得更长时间的免疫力
D. 感染过新型冠状病毒且已完全恢复者的血清可用于治疗新冠肺炎患者
【答案】A
【分析】免疫接种或预防接种是以诱发机体免疫应答为目的,预防某种传染性疾病的方法,包括主动免疫和被动免疫。
【详解】A、流感病毒的种类很多,注射某种流感疫苗后只会对该种流感病毒产生免疫力,仍可能感染其他流感病毒,A错误;
B、接种脊髓灰质炎疫苗后,疫苗作为抗原可使机体产生免疫反应,通过体液免疫产生相应的抗体,B正确;
C、接种破伤风疫苗属于主动免疫,可使机体产生相应的效应细胞和记忆细胞,这些细胞能在体内长期留存,提供抵抗破伤风的长期保护,而注射抗破伤风血清是利用其中的抗体获得免疫力,注射的抗体在机体内不能长期留存,C正确;
D、感染过新型冠状病毒且已完全恢复者的血清中含有针对新型冠状病毒的抗体,可用于治疗新冠肺炎患者,D正确。
故选A。
19. 下列关于植物激素及其类似物在农业生产实践上的应用,不符合实际的是( )
A. 用较高浓度的2,4-D来杀死水稻田中的双子叶杂草
B. 用赤霉素溶液处理浸泡过的棉花种子,以提高发芽率
C. 用青鲜素处理洋葱,促进其发芽以延长储存时间
D. 梨树结果后,喷洒适量的α-萘乙酸可防止果实的脱落
【答案】C
【详解】A、双子叶杂草比单子叶杂草对2,4-D更敏感,用较高浓度的2,4-D来杀死水稻田中的双子叶杂草,A正确;
B、赤霉素可以促进种子萌发,B正确;
C、青鲜素能抑制马铃薯、大蒜和洋葱发芽,从而延长储存时间,C错误;
D、α-萘乙酸系萘类具有生长素类活性的植物生长调节剂,可提高座果率,防止采前落果,D正确。
故选C。
20. 环境因素能够参与调节植物的生命活动,下列相关叙述正确的是( )
A. 光敏色素分布在植物的各个部位,影响基因的突变
B. 植物开花不需要外界因素刺激,只与激素调节有关
C. 春化作用主要是由温度参与调控植物的生长发育过程
D. “淀粉—平衡石假说”是一种解释光对植物生长调节的机制
【答案】C
【分析】光敏色素是一类蛋白质(色素—蛋白复合体),分布在植物的各个部位,其中在分生组织的细胞内比较丰富。在受到光照射时,光敏色素的结构会发生变化,这一变化的信息会经过信息传递系统传导到细胞核内,影响特定基因的表达,从而表现出生物学效应。植物生长发育的调控,是由基因表达调控、激素调节和环境因素调节共同完成的。
【详解】A、光敏色素分布在植物的各个部位,受到光照射时,光敏色素的结构会发生变化,影响特定基因的表达,A错误;
B、植物开花受光和温度等外界刺激的影响,也与激素调节有关,B错误;
C、有些植物在生长期需要经历一段时期的低温之后才能开花,经历低温诱导使植物开花的作用称为春化作用,C正确;
D、“淀粉—平衡石假说”是一种解释重力对植物生长调节的机制,D错误。
故选C。
21. 陆均松在我国主要分布于海南省,研究人员对霸王岭、吊罗山和尖峰岭三地的陆均松天然种群的年龄结构进行调查,结果如图。以下表述不正确的是( )
A. 研究陆均松种群的年龄结构能预测种群数量的变化趋势
B. 调查陆均松种群的种群数量和年龄结构可采用样方法
C. 在进行调查的三个地点中霸王岭的陆均松种群数量最大
D. 吊罗山和尖峰岭陆均松的年龄结构分别为增长型和衰退型
【答案】C
【分析】种群数量特征包括种群密度、出生率和死亡率、迁入率和迁出率、年龄组成和性别比例;出生率和死亡率都会影响种群数量的变化,但年龄组成是通过影响出生率和死亡率影响数量变化的,性别比例通过影响出生率影响数量变化的。
【详解】A、种群的年龄结构是指各个年龄期个体数量在种群中所占的比例关系,种群的年龄结构能预测种群数量的变化趋势,A正确;
B、样方法能调查陆均松种群数量,也能调查年龄结构,通过统计该种群中各个年龄期个体数量从而可以判断年龄结构类型,B正确;
C、图中的纵坐标是百分比,不是实际种群数量值,因此从图中不能确定三个地点中的种群数量大小,C错误;
D、吊罗山陆均松的幼年龄级数量远远多于老年龄级数量,其年龄结构为增长型,尖峰岭陆均松的幼年龄级数量小于老年龄级数量,其年龄结构为衰退型,D正确。
故选C。
22. 为研究稻螟虫种群数量变化规律,某地区将鸭子引入农田捕食稻螟虫,结果仅需2000只鸭就能对4000亩地里的稻螟虫进行有效控制。据此建立了如图所示的甲、乙两个模型,下列正确的是( )
A. 引入鸭后,稻螟虫种群K值降低,其值为甲图中的N1
B. 由甲图可知,稻螟虫和鸭二者的种群数量是相互影响的,变化符合循环因果关系
C. 乙图A~B时间段,若稻螟虫初始数量为N0,且每天增加3%,则 t 天后种群数量为N0×0.03t
D. 天敌、竞争者等都可影响种群数量变化,故也可通过引入稻螟虫的竞争者来达到防控目的
【答案】B
【分析】据图分析:引入鸭子后,稻螟虫数量在N1~N3之间变化,即稻螟虫的种群K值是图中的N2。
【详解】A、引入鸭后,稻螟虫种群K值降低,稻螟虫数量在N1~N3之间变化,即在N2附近波动,所以K值为甲图中的N2,A错误;
B、甲图中,稻螟虫的数量增加,鸭数量增加,随着鸭数量的增加,稻螟虫数量减少,稻螟虫数量减少,鸭数量也随之减少,所以由甲图可知,稻螟虫和鸭二者的种群数量是相互影响的,变化符合循环因果关系,B正确;
C、乙图A~B时间段,若稻螟虫初始数量为N0,且每天增加3%,则种群数量呈“J”形增长,则t 天后种群数量为N0×(1+3%)t,C错误;
D、引入稻螟虫的竞争者也会危害农田,所以不能通过引入稻螟虫的竞争者来达到防控目的,D错误。
故选B。
23. 在探究培养液中酵母菌种群数量变化的实验中,采用规格为16中格(400小格,0.1mm3)的血球计数板进行计数,培养液稀释了100倍,检测四角上中格的酵母菌数量分别为22、26、24、28。下列有关叙述正确的是( )
A. 此培养液中酵母菌数量约为4×108个mL,该实验无对照实验
B. 制片时,先将盖玻片放在计数室上,吸取培养液滴于盖玻片边缘,让培养液自行渗入
C. 吸出培养液进行计数前,需将试管轻轻振荡几次,目的是使酵母菌获得充足氧气
D. 取样时避免吸到底部的死菌,滴管应轻轻吸取,避免晃动菌液
【答案】B
【详解】A、在16中格×25小格中计算,此时培养液中酵母菌种群密度=[(22+26+24+28)÷100]×25×16×104×100=4×108个/mL,本实验不需要设置对照,但是存在相互对照,A错误;
B、利用血球计数板计数时,应先将盖玻片放在血球计数板的计数室上,在盖玻片的边缘滴加培养液,待培养液从边缘处自行渗入计数室,吸去多余培养液,再进行计数,B正确;
C、取样前需将培养液轻轻摇匀,目的是使培养液中的酵母菌均匀分布,减少误差,C错误;
D、取样时应充分晃动摇匀,以使培养液中酵母菌均匀分布,D错误。
故选B。
24. 沙棘是落叶灌木,根系发达且根上生有根瘤,具有耐旱、耐贫瘠和生长快的特性,人工沙棘林4~5年即可郁闭成林。某西北山地针阔林曾因过度开发退化为荒山,现用沙棘为先锋物种对荒山进行生态修复。下列叙述错误的是( )
A. 沙棘能增加空气湿度,提高土壤的肥力和含水量
B. 退化荒山在进行生态修复过程中发生了次生演替
C. 人工种植的沙棘均匀分布,体现了群落具有水平结构
D. 若时间允许,退化的荒山可能会演替为相对稳定的针阔林
【答案】C
【详解】A、沙棘是落叶灌木,根系发达且根上生有根瘤,根系发达有利吸水,根瘤能进行固氮,因此沙棘能增加空气湿度,提高土壤的肥力和含水量,A正确;
B、退化荒山存在土壤条件以及种子繁殖体,故退化荒山在进行生态修复过程中发生了次生演替,B正确;
C、人工种植的沙棘通常呈均匀分布,属于种群,体现了种群的空间特性,C错误;
D、若时间允许,以及气候条件适宜,退化的荒山可能会演替为相对稳定的针阔林,D正确。
故选C。
25. 下图表示粮桑渔畜生态农业系统的基本模式。根据图示判断,相关叙述正确的是( )
A. 建立该生态系统的目的是实现物质和能量的循环利用,提高经济效益
B. 该生态系统的建立,提高了相邻两个营养级之间的能量传递效率
C. 池塘生态系统中,适当增加鱼苗的投放量可提高K值有利于获得较大的经济效益
D. 桑园种桑、养蚕、养鸡丰富了桑园生态系统的营养结构,提高了抵抗力稳定性
【答案】D
【分析】抵抗力稳定性:①含义:生态系统抵抗外界干扰并使自身的结构与功能保持原状的能力。②规律:生态系统的成分越单纯,营养结构越简单,自我调节能力就越弱,抵抗力稳定性就越低,反之则越高
【详解】A、物质可以循环利用,但是能量不能循环利用,A错误;
B、该生态系统的建立不会提高能量传递效率,可提高能量利用率,B错误;
C、适当增加鱼苗的投放量并没有改善环境,因此K值不变,C错误;
D、营养结构越复杂,抵抗力稳定性越高,桑园种桑、养蚕、养鸡丰富了桑园生态系统的营养结构,提高了抵抗力稳定性,D正确。
故选D。
二、综合题(共4小题,50分)
26. 抑郁症是一种情感性精神障碍疾病,患者某些脑神经元兴奋性下降。近年来医学研究表明,抑郁症与单胺类神经递质传递兴奋的功能下降相关。下图表示正在传递兴奋的突触结构局部放大示意图,请据图回答问题。
(1)①表示___,细胞X释放神经递质的方式是___。
(2)蛋白M是Y细胞膜上的一种___,若图中的神经递质与蛋白M结合,会导致细胞Y兴奋,比较结合前后细胞Y的膜内电位的变化:___。
(3)单胺氧化酶是单胺类神经递质的降解酶。单胺氧化酶抑制剂(MAOID)是目前一种常用抗抑郁药。据图分析,该药物能改善抑郁症状的原因是:___。
(4)根据上述资料及突触的相关知识,下列药物开发思路中,也能改善抑郁症状的有___(多选)。
A. 促进突触小泡释放神经递质
B. 阻止神经递质与蛋白M结合
C. 促进兴奋传导到脊髓产生愉悦感
D. 降低突触后神经元的静息膜电位绝对值
【答案】(1)①. 突触前膜 ②. 胞吐
(2)①. 受体 ②. 膜内电位由负变正
(3)MAOID 能抑制单胺氧化酶活性,阻止脑内单胺类神经递质降解,提高了突触后神经元的兴奋性,起抗抑郁作用 (4)AD
【分析】两个神经元之间或神经元和肌肉细胞之间形成的结构,我们称为突触。突触由突触前膜,突触间隙和突触后膜形成。兴奋在神经元上以电信号的形式传导,在突触间转化为化学信号。突触前膜释放神经递质,与其对应的突触后膜上的特异性受体结合,使得下一个神经元兴奋或抑制。
【小问1详解】
能将突触小泡中的物质释放出来,①表示突触前膜。细胞X释放神经递质的方式是胞吐。
【小问2详解】
蛋白M可以和神经递质结合,是Y细胞膜上的一种受体。若图中的神经递质与蛋白M结合,会导致细胞Y兴奋,膜外Na+内流,细胞Y的膜内Na+浓度增大,原来膜外为正电位膜内为负电位,兴奋后细胞Y的电位变为膜外为负膜内为正,因此膜内的电位的变化由负变正。
【小问3详解】
据图分析,MAOID能抑制单胺氧化酶活性,阻止脑内单胺类神经递质降解,提高了突触后神经元的兴奋性,起抗抑郁作用,该药物能改善抑郁症状。
【小问4详解】
A、由于抑郁症与单胺类神经递质传递兴奋的功能下降相关,所以促进突触小泡释放神经递质能改善抑郁症状,A正确;
B、阻止神经递质与蛋白M结合,则神经递质不能发挥作用,不能引起突触后膜兴奋,因此不能改善抑郁症状,B错误;
C、产生愉悦感的部位是大脑而不是脊髓,C错误;
D、降低突触后神经元的静息膜电位绝对值,使其更容易产生动作电位,因而能改善抑郁症状,D正确。
故选AD。
27. 如图为某人在饥饿时参加冰桶挑战其体内的一些生理变化过程示意图(图中①~④为激素,A、B、C表示器官、组织或细胞)。请据图回答下列问题:
(1)参加冰桶挑战的人在被冰水浇湿后,感受器兴奋,神经元的细胞膜内外发生电位变化的原因是___,兴奋沿传入神经传导,传至位于___的体温调节中枢,调节体温恒定。产生冷觉的A表示___。
(2)全身冰水浇湿后,下丘脑会分泌①,①促使B分泌②,②促使甲状腺分泌③,该过程中②表示___,该过程体现了激素调节中的___调节;当激素③以B为靶细胞时,体现了激素的___调节机制,③对B的作用效应有___、___。
(3)饥寒交迫时,___细胞分泌的④___(填激素名称)含量增加,④的主要生理功能是___,以维持血糖含量的相对稳定。在血糖调节方面与其相互拮抗的激素是___。
(4)人在炎热环境中大量出汗后,下丘脑神经分泌细胞分泌的___增多,由垂体释放,作用于___,促进对水的重吸收。
【答案】(1)①. 神经元上的Na+通道打开,Na+内流进入神经细胞 ②. 下丘脑 ③. 大脑皮层
(2)①. 促甲状腺激素(或TSH)②. 分级 ③. (负)反馈 ④. 抑制B合成并分泌促甲状腺激素 ⑤. 促进B细胞代谢,增加产热
(3)①. 胰岛A ②. 胰高血糖素 ③. 促进肝糖原分解,促进非糖物质转变为糖 ④. 胰岛素
(4)①. 抗利尿激素 ②. 肾小管、集合管
【分析】图中①为促甲状腺激素释放激素(TRH),②为促甲状腺激素(TSH),③为甲状腺激素,④为胰高血糖素,A为大脑皮层,B 为垂体,C为肝脏、脂肪细胞等。
【小问1详解】
参加冰桶挑战的人在被冰水浇湿后,感受器兴奋,神经元的细胞膜内外发生电位变化的原因是:当受到刺激时,细胞膜对Na+的通透性增大,Na+通道打开,Na+内流导致膜两侧出现暂时性的电位变化。下丘脑是体温调节中枢、血糖平衡调节中枢等,所以体温调节中枢在下丘脑,大脑皮层是最高级的神经中枢,产生冷觉的部位A是大脑皮层。
【小问2详解】
全身冰水浇湿后,身体感受到寒冷的刺激,下丘脑会分泌①促甲状腺激素释放激素(TRH),①促甲状腺激素释放激素(TRH)促使B垂体分泌②促甲状腺激素(TSH),②促甲状腺激素(TSH)促使甲状腺分泌③甲状腺激素,该过程体现了激素调节中的分级调节。当甲状腺激素进入血液后,又可反过来调节下丘脑和B垂体中有关激素的合成与分泌,体现了激素的(负)反馈调节机制。③甲状腺激素作用于垂体,可以抑制垂体合成并分泌促甲状腺激素,同时也可以促进B细胞(垂体细胞)代谢,增加产热。
【小问3详解】
饥寒交迫时血糖会降低,胰岛中胰岛A细胞分泌的④胰高血糖素含量会增加,胰高血糖素可以促进肝糖原分解,促进非糖物质转变为糖,以维持血糖含量的相对稳定。在血糖调节方面与胰高血糖素相互拮抗的激素是胰岛素。
【小问4详解】
人在炎热环境中大量出汗后会导致细胞外液渗透压升高,下丘脑中的渗透压感受器兴奋,使下丘脑神经分泌细胞分泌的抗利尿激素增多,抗利尿激素经垂体释放,作用于肾小管和集合管,促进水分的重吸收,使尿量减少。
28. 请据图回答下列与植物激素有关的问题。
(1)在幼嫩的芽、叶和____________中,___________经过一系列反应可转变成生长素。研究表明,在胚芽鞘、芽、幼叶和幼根中,生长素的运输方向只能从形态学上端运输到形态学下端,而不能反过来运输,其对应的运输方式是____________。
(2)从图甲中可以看出,对芽促进作用最合适的生长素浓度,对根表现为________,说明______________________________。
(3)乙图中a侧生长素浓度最终大于________ml·L-1,对根生长的效应是________;b侧生长素对根生长的效应是________。
(4)根据丙图信息,若植物幼苗出现向光性,且测得其向光一侧生长素浓度为m,则其背光一侧生长素浓度范围应为________。若植物水平放置,表现出茎的背地性,且测得其茎的近地侧生长素浓度为M,则茎的远地侧生长素浓度范围应________。
【答案】(1)①. 发育的种子 ②. 色氨酸 ③. 主动运输
(2)①. 既不促进,也不抑制 ②. 植物的不同器官对生长素的反应敏感程度不同
(3)①. 10-8 ②. 抑制 ③. 促进
(4)①. 大于m,小于M ②. 小于m
【分析】分析图甲可知,促进根生长的最适浓度小于芽,根比芽敏感。图乙表示的是生长素在重力影响下生长素发生横向运输,根表现出向地性,茎表现出背地性。图丙中可以看出,生长素浓度在0到g时,促进效果随浓度增大而上升;而g到i时,促进效果随浓度增大而下降,但0到i,都表现促进作用。
小问1详解】
在幼嫩的芽、叶和发育的种子中,色氨酸经过一系列反应可转变成生长素。研究表明,在胚芽鞘、芽、幼叶和幼根中,生长素的运输方向只能从形态学上端运输到形态学下端,而不能反过来运输,其对应的运输方式为主动运输。而在成熟部位的韧皮部,可以发生非极性运输。
【小问2详解】
从图甲中可以看出,对芽促进作用最合适的生长素浓度,对根表现为既不促进,也不抑制,说明植物的不同器官对生长素的反应敏感程度不同,根比芽敏感。
【小问3详解】
乙图中a侧生长素浓度最终大于10-8ml·L-1,对根生长的效应是抑制,b侧生长素对根生长的效应是促进,b侧生长速度快于a侧。
【小问4详解】
根据丙图信息,若植物幼苗出现向光性,且测得其向光一侧生长素浓度为m,则其背光一侧生长素浓度范围应为大于m,小于M,在单侧光影响下,生长素会从向光侧到背光侧运输,使背光侧浓度高于向光侧,且背光侧生长速度快于向光侧。若植物水平放置,表现出茎的背地性,且测得其茎的近地侧生长素浓度为M,则茎的远地侧生长素浓度范围应小于m,水平放置会在重力影响下,生长素沿重力方向运输,是近地侧浓度高于背地测,且近地侧生长速度快于背地侧。
29. 棉花是我国的重要经济作物,研究人员对以“作物-害虫-天敌”相互作用为中心的棉田(全年均不施农药)进行生态系统能量流动的调查与分析,结果如下表,单位是103kJ/(m2·a)。
分析结果,并回答:
(1)流经该生态系统的总能量为___kJ/(m2⋅a)。
(2)棉蚜靠吸取棉株的汁液生长,属于生态系统组成成分中的___。从表中数据可以看出棉蚜是棉田的主要害虫之一,依据是___,棉蚜用于生长发育和繁殖的能量为___1kJ/(m2⋅a)。
(3)调查期间,研究人员每5天一次,采用___法调查棉田中蚜虫的种群数量,下图为研究人员对蚜虫种群数量变化的调查结果。请在图中画出以棉蚜为食的瓢虫的种群数量变化曲线___。
(4)棉蚜虫被瓢虫捕食时,被捕食的蚜虫会立即释放一种报警信息激素,于是周围的蚜虫纷纷跌落这一事实说明信息传递能够___。
(5)碳在生物群落与无机环境之间的循环主要是以___的形式进行的。生态系统的物质循环和能量流动是同时进行、相互依存、不可分割的,与物质循环相比,能量流动具有的特点是___。若瓢虫中重金属含量高于棉蚜,这种现象被称作___。
【答案】(1)3.662×l04
(2)①. 消费者 ②. 棉蚜从棉株摄入的能量占害虫总摄入量的比例大 ③. 470
(3)①. 样方法 ②.
(4)调节生物的种间关系,进而维持生态系统的平衡与稳定
(5)①. CO2 ②. 单向流动、逐级递减 ③. 生物富集
【小问1详解】
流经该生态系统的总能量为生产者固定的太阳能,即3.662×104 kJ/( m2.a)。
【小问2详解】
棉蚜靠吸取棉株的汁液生长,属于生态系统组成成分中的消费者;棉蚜与其他害虫均以棉株和杂草为食,捕食者摄入棉株和杂草后对棉株与杂草的机体造成伤害,可能会影响棉株与杂草的正常生长发育,从表中数据可以看出棉蚜从棉株摄入的能量占害虫总摄入量的比例1.38/(1.38+1.64)=45.7%可知,棉蚜从棉株摄入的能量占害虫总摄入量的比例大,因此棉蚜是棉田的主要害虫之一;棉蚜的同化量=呼吸量+用于自身生长、发育、繁殖的能量,因此棉蚜用于生长发育和繁殖的能量=同化量0.77×103-呼吸量0.30×103=0.47×103kJ/(m2⋅a)。
【小问3详解】
棉田中的蚜虫活动能力弱、活动范围小,适宜用样方法调查其种群密度;瓢虫以棉蚜为食,两者是捕食关系,捕食关系的种群数量曲线具有“被捕食者先增先减,捕食者数量后增后减”的特点,因此以棉蚜为食的瓢虫的种群数量变化曲线为:。
【小问4详解】
棉蚜虫释放告警外激素,通知同类个体逃避不利于七星瓢虫捕食,体现了信息传递还够调节生物的种间关系,进而维持生态系统的平衡与稳定。
【小问5详解】
碳以CO2的形式从无机环境经生产者的光合作用(主要)或化能合成作用进入生物群落,在生物群落中以含碳有机物的形式存在,经生物体的呼吸作用分解为CO2返回无机环境,因此碳在生物群落与无机环境之间的循环主要是以CO2的形式进行的;能量流动的渠道是食物链(网),经长期自然选择形成的捕食关系一般不可逆转,同时生物群落产生的热能不能再被生物体重新吸收利用,因此能量流动具有单向流动的特点,由于每一营养级的同化量有一部分用于自身呼吸消耗,有一部分流入分解者被分解,因此能量流动还具有逐级递减的特点;重金属不易分解,随食物链和食物网逐渐积累,导致高营养级(瓢虫)中重金属含量高于棉蚜(低营养级),这种现象被称作生物富集。棉株和杂草
棉田害虫
捕食性天敌
棉蚜
其他害虫(共22种)
瓢虫等
固定的太阳能
摄入量
同化量
呼吸量
摄入量
同化量
呼吸量
摄入量
同化量
呼吸量
36.62
1.38
0.77
0.30
1.64
0.90
0.62
0.16
0.12
0.08
2021甘肃省临夏县中学高二下学期期末考试生物试题A卷(理科)含答案: 这是一份2021甘肃省临夏县中学高二下学期期末考试生物试题A卷(理科)含答案,共11页。试卷主要包含了生物等内容,欢迎下载使用。
2021甘肃省临夏县中学高二下学期期末考试生物试题B卷(理科)含答案: 这是一份2021甘肃省临夏县中学高二下学期期末考试生物试题B卷(理科)含答案,共13页。试卷主要包含了生物等内容,欢迎下载使用。
甘肃省临夏县中学2020-2021学年高二下学期期末考试生物试题 A卷(理科) 含答案: 这是一份甘肃省临夏县中学2020-2021学年高二下学期期末考试生物试题 A卷(理科) 含答案,共11页。试卷主要包含了生物等内容,欢迎下载使用。

