江苏省南京市六校联合体2024-2025学年高三上学期8月学情调研测试生物试卷(Word版附解析)
展开一、单选题:共15题,每题2分,共30分。每题只有一个选项最符合题意。
1.下列有关人体细胞中元素和化合物的叙述,正确的是( )
A.肝糖原彻底氧化分解的产物是葡萄糖
B.醛固酮和生长激素的合成都离不开内质网
C.脱氧核苷酸有4种,是人体细胞合成RNA的原料
D.构成血红蛋白的某些氨基酸中含有S、Fe等元素
2.在动物组织中存在间隙连接,它是一种细胞间的结构和互相连接的方式。其基本结构单位是连接子,相邻细胞膜上的两个连接子对接便形成完整的间隙连接结构,如图所示。间隙连接允许相对分子质量小于1000的离子、氨基酸、信号分子等物质通过的孔道。若细胞内pH值降低,其通透性下降;若连接子蛋白磷酸化,其通透性增强。下列叙述不正确的是( )
A.图中2个连接子贯穿4层磷脂分子层,从而在细胞间形成通道
B.间隙连接的存在能增强动物细胞之间的物质交换和信息交流
C.蛋白质、病毒颗粒等物质也可通过间隙连接在细胞间进行转移
D.细胞可通过调节间隙连接蛋白的空间结构来调节间隙连接的通透性
3.下图为人体部分细胞的生命历程示意图,图中①~⑩为不同的细胞,a~f表示细胞所进行的生理过程。据图分析,下列叙述正确的是( )
A.d过程的细胞内染色质固缩,细胞核体积缩小
B.④⑤⑥⑦⑨的核基因相同,细胞内的蛋白质种类和数量不相同
C.在成熟的生物体中,细胞的自然更新是通过a和f过程完成的
D.e过程的细胞不会发生细胞凋亡且细胞周期会延长
4.在西葫芦的皮色遗传中,黄皮基因(Y)对绿皮基因(y)为显性,但在另一白色显性基因(W)存在时,基因Y和y都不能表达。现有基因型WwYy的个体测交,按自由组合规律遗传,其后代表现型种类及比例是( )
A.3 种,2: 1: 1B.2 种,1:1C.4 种, 1:1:1:1 D.2种,3:1
5.下图为遗传信息的表达示意图,下列说法不正确的是( )
A.通常情况下,核糖体甲和乙合成的蛋白质相同
B.相对于①,图中核糖体的移动方向是“从左向右”
C.分析②所携带的氨基酸种类,应查阅的密码子是UUA
D.不同种类的tRNA所携带的氨基酸种类可能相同
6.下列有关高中生物学实验的叙述正确的是( )
A.检测和观察细胞中的脂肪颗粒需要用到体积分数75%的酒精洗去浮色
B.观察新鲜洋葱鳞片叶外表皮细胞质壁分离时,使用低倍镜即可观察到细胞壁
C.孟德尔为了验证提出的假说是否正确,设计并完成了正、反交实验
D.科学家利用同位素标记和差速离心技术揭示了DNA半保留复制的奥秘
7.主动免疫是指利用抗原刺激,使机体产生抗体和记忆细胞的方法,而非直接自体外引入抗体。主动免疫对随后的感染有高度抵抗的能力。被动免疫是指机体被动接受抗体、致敏淋巴细胞或其产物所获得的特异性免疫能力。与主动产生的自动免疫不同,其特点是效应快,不需经过潜伏期,一经输入,立即可获得免疫力。但维持时间短。下列选项中不正确的是( )
A.疫苗保留了病原菌刺激动物体免疫系统的所有特性或部分特性
B.接种HPV疫苗获得免疫力的方法属于被动免疫
C.对于群体而言,接种疫苗的最终目的是为了形成群体免疫屏障
D.评价疫苗效果可依据抗体水平、抗体持久性、免疫记忆以及预防疾病的效果等因素。
8.神经元之间可以通过突触相联系,为研究其机制进行图甲实验,结果如图乙、图丙所示。下列叙述不正确的是( )
A.神经递质由突触前膜释放体现了细胞膜的流动性
B.神经递质在突触间隙移动不需要消耗ATP
C.轴突1、2释放的神经递质均为兴奋性递质
D.轴突2通过影响轴突1释放神经递质,间接引起神经元M发生Na+内流
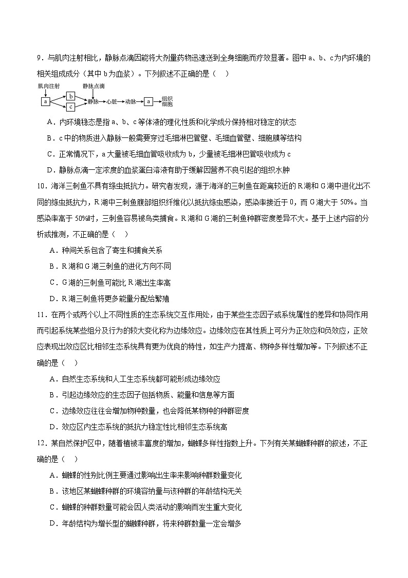
9.与肌肉注射相比,静脉点滴因能将大剂量药物迅速送到全身细胞而疗效显著。图中a、b、c为内环境的相关组成成分(其中b为血浆)。下列叙述不正确的是( )
A.内环境稳态是指a、b、c等体液的理化性质和化学成分保持相对稳定的状态
B.c中的物质进入静脉一般需要穿过毛细淋巴管壁、毛细血管壁、细胞膜等结构
C.正常情况下,a大量被毛细血管吸收成为b,少量被毛细淋巴管吸收成为c
D.静脉点滴一定浓度的血浆蛋白溶液有助于缓解因营养不良引起的组织水肿
10.海洋三刺鱼不具有绦虫抵抗力。研究者发现,源于海洋的三刺鱼在距离较近的R湖和G湖中进化出不同的绦虫抵抗力,R湖中三刺鱼腹部组织纤维化以抵抗绦虫感染,感染率接近于0,而G湖大于50%。当感染率高于50%时,三刺鱼容易被鸟类捕食。R湖和G湖的三刺鱼种群密度差异不大。基于上述内容的分析或推测,不正确的是( )
A.种间关系包含了寄生和捕食关系
B.R湖和G湖三刺鱼的进化方向不同
C.G湖的三刺鱼可能比R湖出生率高
D.R湖三刺鱼将更多能量分配给繁殖
11.在两个或两个以上不同性质的生态系统交互作用处,由于某些生态因子或系统属性的差异和协同作用而引起系统某些组分及行为的较大变化称为边缘效应。边缘效应在其性质上可分为正效应和负效应,正效应表现出效应区比相邻生态系统具有更为优良的特性,如生产力提高、物种多样性增加等。下列叙述不正确的是( )
A.自然生态系统和人工生态系统都可能形成边缘效应
B.引起边缘效应的生态因子包括物质、能量和信息等方面
C.边缘效应往往会增加物种数量,也会降低某物种的种群密度
D.效应区内生态系统的抵抗力稳定性比相邻生态系统高
12.某自然保护区中,随着植被丰富度的增加,蝴蝶多样性指数上升。下列有关某蝴蝶种群的叙述,不正确的是( )
A.蝴蝶的性别比例主要通过影响出生率来影响种群数量变化
B.该地区某蝴蝶种群的环境容纳量与该种群的年龄结构无关
C.蝴蝶的种群数量可能会因人类活动的影响而发生重大变化
D.年龄结构为增长型的蝴蝶种群,将来种群数量一定会增多
13.葡萄桑葚复合果醋含有大量有机酸,能增强人体免疫功能。其工艺流程为:原料清洗→搅拌、榨汁→酶解→过滤→酒精发酵→加入活化的醋酸菌→醋酸发酵→过滤→消毒→装罐→成品果醋。下列叙述不正确的是( )
A.酶解步骤,可用果胶酶处理以提高出汁率
B.酒精发酵步骤,可利用人工筛选的优良酵母菌种
C.醋酸发酵步骤,低氧可促进醋酸菌的生存和繁殖
D.消毒步骤,可使用巴氏消毒法杀死绝大部分微生物
14.华北地区某兰花产业园每年可利用植物组织培养技术培育成品花125万株,畅销海内外。下列叙述不正确的是( )
A.该技术的原理是植物细胞具有全能性
B.外植体需要依次经历再分化和脱分化过程
C.用X射线照射愈伤组织可获得新的兰花突变体
D.以茎尖为外植体进行组织培养可培育脱毒兰花苗
15.某同学拟用限制酶(酶1、酶2、酶3和酶4)、DNA连接酶为工具,将目的基因(两端含相应限制酶的识别序列和切割位点)和质粒进行切割、连接,以构建重组表达载体。限制酶的切割位点如图所示。
下列重组表达载体构建方案合理且效率最高的是( )
A.质粒和目的基因都用酶3切割,用E. cli DNA连接酶连接
B.质粒用酶3切割、目的基因用酶1切割,用T4 DNA连接酶连接
C.质粒和目的基因都用酶1和酶2切割,用T4 DNA连接酶连接
D.质粒和目的基因都用酶2和酶4切割,用E. cli DNA连接酶连接
二、多选题:共4小题,每小题3分,共12分。每小题不止一个答案,全部答对得3分,少选得1分,错选不得分。
16.小鼠的性别决定方式为XY型,某小鼠的染色体核型如下图所示,下列叙述正确的是( )
A.该鼠的性别表现为雌性
B.该鼠正常体细胞中含有39条染色体
C.该鼠减数分裂的过程中,很容易发生联会紊乱
D.依据有丝分裂后期显微摄影制作染色体核型图
17.下图是某生长素类似物在N1、N2和N3三种浓度下对微型月季茎段侧芽生长的影响图。据图判断下列有关叙述正确的是( )
A.随着生长素类似物浓度的升高,微型月季茎段侧芽的生长量越大
B.N1浓度的生长素类似物对微型月季茎段侧芽生长具有抑制作用
C.生长素类似物的N3浓度可能小于N2浓度
D.N3浓度一定是促进微型月季茎段侧芽生长的最适浓度
18.为了防止大熊猫栖息地碎片化程度加深,我国设立了大熊猫国家公园。将川、陕、甘三省的野生大熊猫种群高密度区、主要栖息地、局域种群遗传交流廊道等80多个保护区进行有机整合,形成一片基本相互连接起来的国家公园。下列说法正确的是( )
A.大熊猫在多个保护区的不同分布表明其在水平结构上存在着差异
B.大熊猫国家公园的设立是对大熊猫进行保护的最有效措施
C.因现存的大熊猫数量过少,因此,不能体现生物多样性
D.栖息地的碎片化会阻止大熊猫之间的基因交流从而降低遗传多样性
19.下图为动物细胞培养过程中,细胞数量的指数变化示意图。下列叙述正确的是( )
A.原代培养过程中,细胞不会发生基因突变
B.细胞分裂10次以上时,大部分细胞老化、死亡
C.细胞传代过程中通常需要用胰蛋白酶处理
D.无限细胞系可作为生产新冠疫苗的宿主细胞
三、非选择题(本题共5小题,共58分)
20.(13分)下图甲表示某同学利用轮叶黑藻(一种沉水植物)探究“光照强度对光合速率的影响”的实验装置;图乙表示在一定光照强度下轮叶黑藻叶肉细胞的部分代谢过程,其中a、b、c、d代表不同的细胞结构,①~⑤代表不同的物质;图丙是轮叶黑藻细胞光合作用相关过程示意图,其中①~⑤代表不同的过程。(有研究表明,水中CO2浓度降低能诱导轮叶黑藻光合途径由C3途径向C4途径转变,而且两条途径在同一细胞中进行)。请据回答下列问题:
(1)图甲中有色液滴的移动是由装置中 (填某物质)引起的。光照强度适宜时,有色液滴的移动方向是_________(填:“向左”或“向右”)。若要测轮叶黑藻有氧呼吸速率的大小,则应将图甲装置进行______处理,此有色液滴向___________移动。
(2)图乙所给的结构中,能够产生⑤的结构有 (用字母表示),K+从细胞外进入细胞的跨膜运输速率受 的限制。
(3)图丙CO2转变为HCO3-过程中,生成的H+以___ _的方式运出细胞;催化过程①和过程④固定CO2的两种酶(PEPC、Rubisc)中,与CO2亲和力较高的是 ;过程②消耗的NADPH主要来源于结构A中进行的 过程;丙酮酸产生的场所除了图示③以外还可能还有 (写名称)。
(4)为证明低浓度CO2能诱导轮叶黑藻光合途径的转变,研究人员开展相关实验,请完成下表(提示:实验中利用pH-stat法测定轮叶黑藻净光合速率:用缓冲液提取光合酶)。
21.(12分)某脆性X综合征(一种智力低下综合征)家系,如图1所示。X染色体上F基因的某区域存在(CGG)n三核苷酸片段重复,正常基因(F)、前突变基因(F+)和全突变基因(f)的相关差异。如图2所示,研究发现,卵细胞形成过程中,F基因的(CGG)n重复次数会显著增加,而精子形成过程中则不会增加。
(1)据图判断,脆性X染色体综合征是 (显性/隐性)遗传病。
下列关于该病的相关叙述中,正确的是____
A.只要表达F蛋白的个体,表现即为正常 B.含f基因的男性一定患病
C.脆性X综合征的发病率需在人群中随机调查 D.含一个f基因的女性可能患病
(2)图中I-1的基因型可能是 。
下列图示中表示I-1减数分裂产生精子的过程图是____(图中所示为性染色体)
A. B. C. D.
(3)已知I-2的基因型是XFXF+,Ⅱ-2为男孩,则Ⅱ-2是否患病? 。
(4)脆性X综合征(FXS)患者在X染色体长臂末端有一脆性部位(细丝部位),是由于X染色体上编码F蛋白的基因中序列CGG重复过度扩增导致。
①正常编码F蛋白基因中序列CGG有5~54次重复,而患者中有230~2300次甚至更多次的重复。这种变异属于_______________。
A.基因重组B.碱基插入C.碱基替换D.染色体片段重复
②CGG的重复次数有随代际增加的倾向。科研人员对这一现象的解释如图所示。
据图所示,在 过程中,以含有CGG重复序列的DNA单链为模板,按 方向合成子链时,子链会发生局部滑落并折叠,子链继续延伸,导致子链中CGG重复序列增加。
(5)cDNA是在体外由RNA经过逆转录获得。通过DNA琼脂糖凝胶电泳技术可将不同大小的DNA片段分离开来。下图为某FXS患者家族中不同个体编码F蛋白基因的cDNA片段凝胶电泳的检测结果。
①在cDNA获取过程中遗传信息的传递方向是_______________。
A.DNA→RNAB.RNA→蛋白质C.RNA→DNAD.RNA→RNA
②据图所示,推测男性和女性患FXS的可能原因分别是 和 。(编号选填)
a.编码F蛋白基因过多 b.编码F蛋白基因不表达 c.异常编码F蛋白基因表达
(6)研究发现,CG二核苷酸处容易发生胞嘧啶甲基化,从而对表型产生影响,这种现象属于 。
22.(10分)人和高等动物摄食和胃肠道活动受神经、体液等多种方式调节,调节摄食行为的摄食中枢和饱中枢位于下丘脑的不同区域,摄食中枢兴奋促进进食,饱中枢兴奋使食欲下降,部分调节过程如下图。请回答下列问题:
(1)调节过程a和b中,后天形成的是过程 。摄食中枢兴奋后产生饥饿感,促进进食,并引起 (填“交感神经”或“副交感神经”)兴奋促进胃肠道活动。
(2)下丘脑中NPY/AgRP神经元能释放神经肽Y(NPY),若去除小鼠NPY/AgRP神经元,小鼠食欲下降,说明该神经元位于下丘脑 中枢,NPY 可能会 (填“促进”或“抑制”)交感神经兴奋。
(3)摄食和胃肠道活动还受多种激素调节。
①人体进食后胰岛素分泌增加,促进 (至少答两点),从而使血糖水平下降。胰岛素还可与脑部毛细血管壁细胞膜上的受体作用而透过血脑屏障,进而与下丘脑中NPY/AgRP神经元上的受体结合,使NPYmRNA的表达量 。
②瘦素主要是由白色脂肪组织合成并分泌的一种蛋白质类激素,可通过抑制相关神经元活动减少进食。多数肥胖者常伴有血清瘦素水平升高且出现瘦素抵抗现象,该现象可能与瘦素受体 有关。
(4)过度进食障碍患者对合理饮食的控制能力变弱,在短时间内摄入大量食物,引起诸多慢性健康问题。科研人员利用小鼠进行相关实验,用适量 清除健康小鼠肠道微生物,小鼠表现出过度进食症状,将健康小鼠的粪便微生物移植到过度进食障碍模型小鼠肠道中,观察 ,并进一步测定小鼠 ,为过度进食障碍相关疾病提供治疗方向与策略。
23.花生是我国常见的经济作物,在苗期常因虫害而减产。婆婆纳作为早春蜜源植物,花期较长,对花生苗虫害有一定的控制作用。科研人员进行了花生单作、花生与婆婆纳邻作的对比研究(试验田面积均为100m×100m)。图1表示花生种植区部分生物之间的营养关系,图2是特定时间种植区3种害虫数量的调查结果。请回答下列问题。
(1)图1中,食蚜蝇和瓢虫属于生态系统的 (成分),两者之间的种间关系是 ;花蓟马同化的能量去向有 、 、 和流向分解者。
(2)在花生种植区利用昆虫的趋黄性,采用黄色黏虫板(20cm×25cm)进行诱捕,调查有关害虫的数量,这属于生态系统的 (功能)在农业生产中的应用,放置黄色黏虫板时,应采用 法确定放置位点。
(3)图2结果表明,婆婆纳与花生邻作对 的控制作用最明显。与5月30日相比,6月8日花生蚜数量显著降低,其主要原因可能是 。
(4)为进一步研究婆婆纳邻作对花生苗虫害控制作用的机制,科研人员统计了对照区花生、实验区花生和实验区婆婆纳植株上食蚜蝇和瓢虫的数量,结果如图3。
①食蚜蝇和瓢虫更多地分布在婆婆纳植株上。一方面婆婆纳为食蚜蝇、瓢虫 ,另一方面食蚜蝇、瓢虫为婆婆纳 。
②婆婆纳邻作对花生苗虫害控制作用的机制是 。
24.赖氨酸是人体不能合成的必需氨基酸,而人类主要食物中的赖氨酸含量很低,利用生物技术可提高食物中赖氨酸含量。回答下列问题:
(1)植物细胞合成的赖氨酸达到一定浓度时,能抑制合成过程中两种关键酶的活性,导致赖氨酸含量维持在一定浓度水平,这种调节方式属于 。根据这种调节方式,在培养基中添加 ,用于筛选经人工诱变的植物悬浮细胞,可得到抗赖氨酸类似物的细胞突变体,通过培养获得再生植株。
(2)随着转基因技术与动物细胞工程结合和发展,2011年我国首次利用转基因和体细胞核移植技术成功培育了高产赖氨酸转基因克隆奶牛。其基本流程为:
①构建乳腺专一表达载体。随着测序技术的发展,为获取富含赖氨酸的酪蛋白基因(目的基因),可通过检索基因数据库获取其编码序列,用_______________法制备得到。再将获得的目的基因与含有乳腺特异性启动子的相应载体连接,构建出乳腺专一表达载体。
②表达载体转入牛胚胎成纤维细胞(BEF)。将表达载体包裹到磷脂等构成的脂质体内,与BEF膜发生 ,表达载体最终进入细胞核,发生转化。
③核移植。将转基因的BEF作为核供体细胞,从牛卵巢获取卵母细胞,经体外培养及___________处理后作为核受体细胞。将两种细胞进行电融合,电融合的作用除了促进细胞融合,同时起到了 重组细胞发育的作用。
④重组细胞的体外培养及胚胎移植。重组细胞体外培养至 ,植入代孕母牛子宫角,直至小牛出生。
⑤检测。DNA水平检测:利用PCR技术,以非转基因牛耳组织细胞作为阴性对照,以 为阳性对照,检测到转基因牛耳组织细胞中存在目的基因。RNA水平检测:从非转基因牛乳汁中的脱落细胞、转基因牛乳汁中的脱落细胞和转基因牛耳组织细胞,提取总RNA,对总RNA进行 处理,以去除DNA污染,再经逆转录形成cDNA,并以此为PCR的 ,利用特定引物扩增目的基因片段。结果显示目的基因在转基因牛乳汁中的脱落细胞内表达,而不在牛耳组织细胞内表达,原因是 。实验步骤的目的
主要实验步骤
制作生态缸
取20只玻璃缸,在缸底铺经处理的底泥并注入适量池水:每只缸中各移栽3株生长健壮、长势基本一致的轮叶黑藻,驯化培养10d。
设置对照实验
将20只生态缸随机均分为两组,甲组密闭,乙组通入适量CO2
控制无关变量
两组生态缸均置于适宜温度和光照等条件下培养14d;每天定时利用pH-stat法测定轮叶黑藻净光合速率。
①
取等量的两组黑藻叶片,利用液氮冷冻处理后迅速研磨(目的是充分破碎植物细胞):再加入适量冷的缓冲液继续研磨,离心取② (“上清液”或“沉淀物”)。
测定酶活性
利用合适方法测定两组酶粗提液中PEPC的活性,并比较。
预期实验结果
实验组轮叶黑藻净光合速率和PEPC的活性明显③ (“高于”或“低于”)对照组。
2024-2025学年第一学期六校联合体学情调研测试
高三生物
一、单选题:共15题,每题2分,共30分。每题只有一个选项最符合题意。
1.下列有关人体细胞中元素和化合物的叙述,正确的是( )
A.肝糖原彻底氧化分解的产物是葡萄糖
B.醛固酮和生长激素的合成都离不开内质网
C.脱氧核苷酸有4种,是人体细胞合成RNA的原料
D.构成血红蛋白的某些氨基酸中含有S、Fe等元素
【答案】B
【分析】核酸包括两大类:一类是脱氧核糖核酸,简称DNA ;另一类是核糖核酸,简称 RNA。真核细胞的 DNA 主要 分布在细胞核中,线粒体、叶绿体内也含有少量的DNA。 RNA主要分布在细胞质中。
【详解】A、肝糖原彻底氧化分解的产物是水和二氧化碳,A错误;
B、内质网分为光面内质网和粗面内质网,前者与脂质的合成有关,后者对蛋白质进行加工,而醛固酮和生长激素分别属于脂质和蛋白质,所以两者的合成都离不开内质网,B正确;
C、脱氧核苷酸有4种,是人体细胞合成DNA的原料,C错误;
D、没有任何一种氨基酸含有Fe,D错误。
故选B。
2.在动物组织中存在间隙连接,它是一种细胞间的结构和互相连接的方式。其基本结构单位是连接子,相邻细胞膜上的两个连接子对接便形成完整的间隙连接结构,如图所示。间隙连接允许相对分子质量小于1000的离子、氨基酸、信号分子等物质通过的孔道。若细胞内pH值降低,其通透性下降;若连接子蛋白磷酸化,其通透性增强。下列叙述不正确的是( )
A.图中2个连接子贯穿4层磷脂分子层,从而在细胞间形成通道
B.间隙连接的存在能增强动物细胞之间的物质交换和信息交流
C.蛋白质、病毒颗粒等物质也可通过间隙连接在细胞间进行转移
D.细胞可通过调节间隙连接蛋白的空间结构来调节间隙连接的通透性
【答案】C
【分析】细胞间信息交流的方式可归纳为三种主要方式:
1.相邻细胞间直接接触,通过与细胞膜结合的信号分子影响其他细胞。
2.相邻细胞间形成通道使细胞相互沟通,通过携带信息的物质来交流信息。
3.通过体液的作用来完成的间接交流。
【详解】A、由图可知,间隙连接通过相邻细胞膜上的两个连接子对接,从而在细胞间形成通道,图中2个连接子贯穿4层磷脂分子层,A正确;
B、间隙连接通过相邻细胞膜上的两个连接子对接,间隙连接中心有允许物质通过的孔道,故间隙连接的存在能增强细胞与细胞之间的物质交换和信息交流,B正确;
C、题意显示,间隙连接允许相对分子质量小于1000的离子、氨基酸、信号分子等物质通过的孔道,蛋白质、病毒颗粒等分子量较大,因而不可通过间隙连接在细胞间进行转移,C错误;
D、由题可知,细胞内pH值降低,其通透性下降,若连接子蛋白磷酸化,其通透性增强,由此可知细胞可通过调节间隙连接蛋白的空间结构来调节间隙连接的通透性,D正确。
故选C。
3.下图为人体部分细胞的生命历程示意图,图中①~⑩为不同的细胞,a~f表示细胞所进行的生理过程。据图分析,下列叙述正确的是( )
A.d过程的细胞内染色质固缩,细胞核体积缩小
B.④⑤⑥⑦⑨的核基因相同,细胞内的蛋白质种类和数量不相同
C.在成熟的生物体中,细胞的自然更新是通过a和f过程完成的
D.e过程的细胞不会发生细胞凋亡且细胞周期会延长
【答案】C
【详解】A、d 过程表示细胞衰老,衰老的细胞内染色质固缩,细胞核体积变大,A项错误;
B、④⑤⑥⑦都是由同一个受精卵有丝分裂形成的,含有相同的核基因,但这四种细胞选择表达的基因不同,因此细胞内的蛋白质种类和数量不相同,⑨为癌细胞,已发生基因突变,与其他细胞的核基因不同,B项错误;
C、在成熟的生物体中,细胞的自然更新是通过a细胞增殖和f细胞凋亡过程相互交替共同完成的,C项正确;
D、e 过程表示细胞癌变,癌细胞不会发生细胞凋亡,但细胞周期会变短,D项错误。
故选C。
4.在西葫芦的皮色遗传中,黄皮基因(Y)对绿皮基因(y)为显性,但在另一白色显性基因(W)存在时,基因Y和y都不能表达。现有基因型WwYy的个体测交,按自由组合规律遗传,其后代表现型种类及比例是( )
A.3 种,2: 1: 1B.2 种,1:1C.4 种, 1:1:1:1 D.2种,3:1
【答案】A
【分析】本题考查自由组合定律,考查自由组合定律的应用。根据题意可判断,黄皮西葫芦基因型为Y ww,绿皮西葫芦基因型为yyww,白皮西葫芦基因型为 W 。
【详解】基因型WwYy的个体与wwyy个体进行测交,后代将出现4种基因型,且4者的比例相等,其中Yyww表现为黄色,yyww表现为绿色,YyWw、yyWw表现为白色,因此其后代共有三种表现型,表现型种类及比例是白色:黄色:绿色=2: 1 : 1,选A。
5.下图为遗传信息的表达示意图,下列说法不正确的是( )
A.通常情况下,核糖体甲和乙合成的蛋白质相同
B.相对于①,图中核糖体的移动方向是“从左向右”
C.分析②所携带的氨基酸种类,应查阅的密码子是UUA
D.不同种类的tRNA所携带的氨基酸种类可能相同
【答案】C
【分析】基因的表达即基因控制蛋白质的合成过程包括两个阶段:基因是通过控制氨基酸的排列顺序控制蛋白质合成的。整个过程包括转录和翻译两个主要阶段。转录:转录是指以DNA的一条链为模板,按照碱基互补配对原则,合成RNA的过程。翻译是指以mRNA为模板,合成具有一定氨基酸排列顺序的蛋白质的过程。据图分析,①表示mRNA,②表示tRNA。
【详解】A、翻译的模板是mRNA,以相同的模板翻译得到的多肽氨基酸顺序相同,故通常状况下,核糖体甲和乙合成的蛋白质相同,A正确;
B、根据多肽链的长短,长的翻译在前,由图可知核糖体乙合成的肽链较长,故相对于①,图中核糖体的移动方向是“从左向右”,B正确;
C、②表示tRNA,该物质上有反密码子,没有密码子,故分析②所携带的氨基酸种类,应查阅的密码子是与其反密码子相互补的AAU,C错误;
D、一种tRNA只能携带一种氨基酸,但一种氨基酸可由一种或几种特定的tRNA来转运,所以②tRNA不同时,其携带的氨基酸种类可能相同,D正确。
故选C。
6.下列有关高中生物学实验的叙述正确的是( )
A.检测和观察细胞中的脂肪颗粒需要用到体积分数75%的酒精洗去浮色
B.观察新鲜洋葱鳞片叶外表皮细胞质壁分离时,使用低倍镜即可观察到细胞壁
C.孟德尔为了验证提出的假说是否正确,设计并完成了正、反交实验
D.科学家利用同位素标记和差速离心技术揭示了DNA半保留复制的奥秘
【答案】B
【分析】酒精是生物实验常用试剂之一,如检测脂肪实验中需用体积分数为50%的酒精溶液洗去浮色;观察植物细胞有丝分裂实验和低温诱导染色体数目加倍实验中都需用体积分数为95%的酒精和盐酸对材料进行解离;绿叶中色素的提取和分离实验中需用无水酒精来提取色素;果酒和果醋制作实验中可用体积分数为70%的酒精进行消毒;DNA的粗提取和鉴定中可以体积分数为95%的冷酒精进一步纯化DNA等。
【详解】A、在检测脂肪的试验中需要用体积分数50%的酒精洗去浮色,A错误;
B、低倍镜下能观察到细胞壁,B正确;
C、孟德尔为了验证提出的假说是否正确,设计并完成了测交实验,C错误;
D、科学家利用同位素标记和密度梯度离心技术揭示了DNA半保留复制的奥秘,D错误。
故选B。
7.主动免疫是指利用抗原刺激,使机体产生抗体和记忆细胞的方法,而非直接自体外引入抗体。主动免疫对随后的感染有高度抵抗的能力。被动免疫是指机体被动接受抗体、致敏淋巴细胞或其产物所获得的特异性免疫能力。与主动产生的自动免疫不同,其特点是效应快,不需经过潜伏期,一经输入,立即可获得免疫力。但维持时间短。下列选项中不正确的是( )
A.疫苗保留了病原菌刺激动物体免疫系统的所有特性或部分特性
B.接种HPV疫苗获得免疫力的方法属于被动免疫
C.对于群体而言,接种疫苗的最终目的是为了形成群体免疫屏障
D.评价疫苗效果可依据抗体水平、抗体持久性、免疫记忆以及预防疾病的效果等因素。
【答案】B
【分析】机体人工获取特异性免疫的方法有主动免疫和被动免疫:主动免疫是指通过向机体注射抗原,再刺激机体产生抗体;被动免疫是直接给机体注射特异性抗体。前者用于提前预防,获得的免疫持续时间长,后者主要用于紧急预防,但维持时间短。
【详解】A、不同的疫苗,有的保留了病原菌刺激动物体免疫系统的部分特性、有的保留了全部特性,A正确;
B、接种HPV疫苗获得免疫力的方法属于主动免疫,B错误;
C、群体免疫是指人群或牲畜群体对传染的抵抗力,对于群体而言,接种疫苗的最终目的是为了形成群体免疫屏障,C正确;
D、评价疫苗效果好不好,要看抗体水平、抗体持久性、免疫记忆以及预防疾病的效果等因素,D正确。
故选B。
8.神经元之间可以通过突触相联系,为研究其机制进行图甲实验,结果如图乙、图丙所示。下列叙述不正确的是( )
A.神经递质由突触前膜释放体现了细胞膜的流动性
B.神经递质在突触间隙移动不需要消耗ATP
C.轴突1、2释放的神经递质均为兴奋性递质
D.轴突2通过影响轴突1释放神经递质,间接引起神经元M发生Na+内流
【答案】C
【分析】1、分析图甲,图中有2个突触,分别是轴突2与轴突1之间为一个突触,轴突1和细胞体构成一个突触。
2、图丙的电位差值小于图乙,所以图丙情况下轴突1释放的神经递质量减少,导致Na+内流减少,电位差变化小。
【详解】A、神经递质由突触前膜释放是通过胞吐,体现了膜的流动性,A正确;
B、神经递质在突触间隙移动是通过扩散,顺浓度梯度,不消耗ATP,B正确;
C、图甲、乙、丙显示,图丙的电位差值小于图乙,轴突1释放的神经递质直接作用于神经元M,且产生的电位差较大,说明轴突1释放的神经递质为兴奋性递质,轴突2释放的递质作用于轴突1,使轴突1释放的神经递质减少,进而导致神经元M电位差小于图乙,说明轴突2释放的递质为抑制性递质,C错误;
D、图丙中,轴突1也引起了突触后膜钠离子内流,只不过钠离子内流的量减少,即轴突2是通过影响轴突1释放神经递质,进而导致M神经元Na⁺内流相对减少引起,D正确。
故选C。
9.与肌肉注射相比,静脉点滴因能将大剂量药物迅速送到全身细胞而疗效显著。图中a、b、c为内环境的相关组成成分(其中b为血浆)。下列叙述不正确的是( )
A.内环境稳态是指a、b、c等体液的理化性质和化学成分保持相对稳定的状态
B.c中的物质进入静脉一般需要穿过毛细淋巴管壁、毛细血管壁、细胞膜等结构
C.正常情况下,a大量被毛细血管吸收成为b,少量被毛细淋巴管吸收成为c
D.静脉点滴一定浓度的血浆蛋白溶液有助于缓解因营养不良引起的组织水肿
【答案】B
【分析】根据题意和图示分析可知:肌肉注射是将药物直接注入组织液,所以a是组织液;组织液可以转化成淋巴液和血浆,所以b、c表示血浆和淋巴液;静脉点滴是将药物直接注入血浆,而组织细胞的内环境是组织液,因此组织细胞直接从组织液中获取药物。
【详解】A、内环境稳态是指a、b、c等体液的理化性质和化学成分保持相对稳定的状态,A正确;
B、c淋巴液中的物质直接由淋巴管注入血管中,不需要经过毛细血管壁,B错误;
C、正常情况下,组织液a大量被毛细血管吸收进入血浆b,少量被毛细淋巴管吸收成为淋巴液c,C正确;
D、静脉点滴一定浓度的血浆蛋白溶液会使血浆渗透压升高,组织液中的水分会进入血浆中,从而有助于缓解因营养不良造成的组织水肿,D正确。
故选B。
10.海洋三刺鱼不具有绦虫抵抗力。研究者发现,源于海洋的三刺鱼在距离较近的R湖和G湖中进化出不同的绦虫抵抗力,R湖中三刺鱼腹部组织纤维化以抵抗绦虫感染,感染率接近于0,而G湖大于50%。当感染率高于50%时,三刺鱼容易被鸟类捕食。R湖和G湖的三刺鱼种群密度差异不大。基于上述内容的分析或推测,不正确的是( )
A.种间关系包含了寄生和捕食关系
B.R湖和G湖三刺鱼的进化方向不同
C.G湖的三刺鱼可能比R湖出生率高
D.R湖三刺鱼将更多能量分配给繁殖
【答案】D
【分析】群落中的种间关系包括:捕食、竞争、互利共生、原始合作、寄生;自然选择决定生物进化的方向。
【详解】A、群落中的种间关系包括:捕食、竞争、互利共生、原始合作、寄生,三刺鱼容易被鸟类捕食,体现种间关系捕食,绦虫感染三刺鱼体现寄生关系,A正确;
B、自然选择决定生物进化的方向,R湖和G湖中,由于环境不同,R湖中三刺鱼腹部组织纤维化,两者进化出对绦虫不同的抵抗力,因此两湖三刺鱼的进化方向不同,B正确;
C、R湖中三刺鱼腹部组织纤维化以抵抗绦虫感染,感染率接近于0,而G湖大于50%。当感染率高于50%时,三刺鱼容易被鸟类捕食,R湖和G湖的三刺鱼种群密度差异不大,因此G湖的三刺鱼可能比R湖出生率高,C正确;
D、R湖和G湖的三刺鱼种群密度差异不大,但R湖中的三刺鱼更难感染,因此G湖中的三刺鱼可能出生率更高,所以G湖三刺鱼将更多能量分配给繁殖,D错误。
故选D。
11.在两个或两个以上不同性质的生态系统交互作用处,由于某些生态因子或系统属性的差异和协同作用而引起系统某些组分及行为的较大变化称为边缘效应。边缘效应在其性质上可分为正效应和负效应,正效应表现出效应区比相邻生态系统具有更为优良的特性,如生产力提高、物种多样性增加等。下列叙述不正确的是( )
A.自然生态系统和人工生态系统都可能形成边缘效应
B.引起边缘效应的生态因子包括物质、能量和信息等方面
C.边缘效应往往会增加物种数量,也会降低某物种的种群密度
D.效应区内生态系统的抵抗力稳定性比相邻生态系统高
【答案】D
【分析】边缘效应是指在两个或两个以上不同性质的生态系统交互作用处,由于某些生态因子(物质、能量、信息、时机或地域)或系统属性的差异和协合作用而引起系统某些组分及行为的较大变化。边缘效应在其性质上可分为正效应和负效应,正效应表现出效应区(交错区、交接区、边缘区)比相邻生态系统具有更为优良的特性,如生产力提高、物种多样性增加等。反之,称为负效应。
【详解】A、边缘效应带的群落结构复杂,许多生物,特别是动物喜欢在植被镶嵌大的边缘栖息,在自然生态系统和人工生态系统中都有边缘效应的反映,A正确;
B、引起边缘效应的生态因子包括物质、能量、信息、时机或地域等方面,B正确;
C、边缘效应往往会增加物种数量,但有些物种也会由于环境条件的变化而逃避交互区,这样就会降低某些物种的种群密度,C正确;
D、生态系统物种越多,结构越复杂,抵抗力稳定性越高,正效应区表现出效应区比相邻生态系统具有更为优良的特性,物种多样性增加等,抵抗力稳定性比相邻生态系统高,负效应区反之,因此,效应区内生态系统的抵抗力稳定性不一定比相邻生态系统高,D错误。
故选D。
12.某自然保护区中,随着植被丰富度的增加,蝴蝶多样性指数上升。下列有关某蝴蝶种群的叙述,不正确的是( )
A.蝴蝶的性别比例主要通过影响出生率来影响种群数量变化
B.该地区某蝴蝶种群的环境容纳量与该种群的年龄结构无关
C.蝴蝶的种群数量可能会因人类活动的影响而发生重大变化
D.年龄结构为增长型的蝴蝶种群,将来种群数量一定会增多
【答案】D
【分析】在环境条件不受破坏的情况下,一定空间中所能维持的种群最大数量称为环境容纳量,又称K值。
【详解】A、蝴蝶的性别比例主要通过影响出生率来影响种群数量变化,A正确;
B、环境容纳量是指一定环境条件所能维持的种群最大数量,受环境资源影响,与该种群的年龄结构无关,B正确;
C、人类活动会影响蝴蝶的数量,所以蝴蝶的种群数量可能会因人类活动的影响而发生重大变化,C正确;
D、年龄结构为增长型的蝴蝶种群,将来种群数量不一定会增多,还要考虑迁入、迁出等其他因素的影响,D错误。
故选D。
13.葡萄桑葚复合果醋含有大量有机酸,能增强人体免疫功能。其工艺流程为:原料清洗→搅拌、榨汁→酶解→过滤→酒精发酵→加入活化的醋酸菌→醋酸发酵→过滤→消毒→装罐→成品果醋。下列叙述不正确的是( )
A.酶解步骤,可用果胶酶处理以提高出汁率
B.酒精发酵步骤,可利用人工筛选的优良酵母菌种
C.醋酸发酵步骤,低氧可促进醋酸菌的生存和繁殖
D.消毒步骤,可使用巴氏消毒法杀死绝大部分微生物
【答案】C
【分析】果酒制作菌种是酵母菌,代谢类型是异养兼性厌氧型真菌,属于真核细胞,条件是18~30℃、前期需氧,后期不需氧;果醋制作菌种是醋酸菌,属于原核细胞,适宜温度为30~35℃,需要持续通入氧气。
【详解】A、制作果汁时,可以使用果胶酶、纤维素酶等提高水果的出汁率和澄清度,A正确;
B、酒精发酵步骤,可利用人工筛选的优良酵母菌种,有利于同步发酵,B正确;
C、醋酸菌是好氧菌,醋酸发酵步骤,充足的氧气可促进醋酸菌的生存和繁殖,C错误;
D、巴氏灭菌法亦称低温消毒法,是一种利用较低的温度既可杀死病菌又能保持物品中营养物质风味不变的消毒法,该法在杀死细菌的同时也能保证果汁的营养价值,D正确。
故选C。
14.华北地区某兰花产业园每年可利用植物组织培养技术培育成品花125万株,畅销海内外。下列叙述不正确的是( )
A.该技术的原理是植物细胞具有全能性
B.外植体需要依次经历再分化和脱分化过程
C.用X射线照射愈伤组织可获得新的兰花突变体
D.以茎尖为外植体进行组织培养可培育脱毒兰花苗
【答案】B
【分析】1、植物组织培养的过程:离体的植物组织,器官或细胞(外植体)脱分化形成愈伤组织,愈伤组织再分化形成胚状体,进一步发育植株(新植体)。
2、植物组织培养技术具有广泛的应用:植物繁殖的新途径(快繁技术、作物脱毒、人工种子)、作物新品种的培育(单倍体育种、突变体的利用)、细胞产物的工厂化生产。
【详解】A、植物组织培养技术的原理是植物细胞具有全能性,A正确;
B、外植体需要依次经历脱分化和再分化过程,B错误;
C、用X射线照射愈伤组织可能使得基因突变从而获得新的兰花突变体,正确;
D、以茎尖为外植体进行组织培养可培育脱毒兰花苗,D正确。
故选B。
15.某同学拟用限制酶(酶1、酶2、酶3和酶4)、DNA连接酶为工具,将目的基因(两端含相应限制酶的识别序列和切割位点)和质粒进行切割、连接,以构建重组表达载体。限制酶的切割位点如图所示。
下列重组表达载体构建方案合理且效率最高的是( )
A.质粒和目的基因都用酶3切割,用E. cli DNA连接酶连接
B.质粒用酶3切割、目的基因用酶1切割,用T4 DNA连接酶连接
C.质粒和目的基因都用酶1和酶2切割,用T4 DNA连接酶连接
D.质粒和目的基因都用酶2和酶4切割,用E. cli DNA连接酶连接
【答案】C
【分析】DNA连接酶:
(1)根据酶的来源不同分为两类:E.cliDNA连接酶、T4DNA连接酶。这二者都能连接黏性末端,此外T4DNA连接酶还可以连接平末端,但连接平末端时的效率比较低。
(2)DNA连接酶连接的是两个核苷酸之间的磷酸二酯键。
【详解】A、酶3切割后得到的是平末端,应该用T4 DNA连接酶连接,A错误;
B、质粒用酶3切割后得到平末端,目的基因用酶1切割后得到的是黏性末端,二者不能连接,B错误;
C、质粒和目的基因都用酶1和酶2切割后得到黏性末端,用T4 DNA连接酶连接后,还能保证目的基因在质粒上的连接方向,此重组表达载体的构建方案最合理且高效,C正确;
D、若用酶2和酶4切割质粒和目的基因,会破坏质粒上的抗生素抗性基因,连接形成的基因表达载体缺少标记基因,无法进行后续的筛选,D错误。
故选C。
二、多选题:共4小题,每小题3分,共12分。每小题不止一个答案,全部答对得3分,少选得1分,错选不得分。
16.小鼠的性别决定方式为XY型,某小鼠的染色体核型如下图所示,下列叙述正确的是( )
A.该鼠的性别表现为雌性
B.该鼠正常体细胞中含有39条染色体
C.该鼠减数分裂的过程中,很容易发生联会紊乱
D.依据有丝分裂后期显微摄影制作染色体核型图
【答案】ABC
【分析】有丝分裂不同时期的特点:
(1)间期:进行DNA的复制和有关蛋白质的合成;
(2)前期:核膜、核仁逐渐解体消失,出现纺锤体和染色体;
(3)中期:染色体形态固定、数目清晰;
(4)后期:着丝粒分裂,姐妹染色单体分开成为染色体,并均匀地移向两极;
(5)末期:核膜、核仁重建、纺锤体和染色体消失。
【详解】A、小鼠的性别决定方式为XY型,该小鼠有两条X染色体,性别表现为雌性,A正确;
B、该小鼠体细胞中,4号染色体和5号染色体连接成一条染色体(4号-5号染色体),故染色体条数为20×2-1=39,B正确;
C、该鼠减数分裂第一次分裂前期,由于4号-5号染色体与4号染色体和5号染色体发生联会,容易造成联会紊乱,C正确;
D、有丝分裂后期,着丝粒断裂,姐妹染色单体分开成为染色体,并均匀地移向两极,与图示不符,D错误。
故选ABC。
17.下图是某生长素类似物在N1、N2和N3三种浓度下对微型月季茎段侧芽生长的影响图。据图判断下列有关叙述正确的是( )
A.随着生长素类似物浓度的升高,微型月季茎段侧芽的生长量越大
B.N1浓度的生长素类似物对微型月季茎段侧芽生长具有抑制作用
C.生长素类似物的N3浓度可能小于N2浓度
D.N3浓度一定是促进微型月季茎段侧芽生长的最适浓度
【答案】BC
【分析】分析曲线图:图示是某生长素类似物在N1、N2和N3三种浓度下对微型月季茎段侧芽生长的影响图,与空白对照组相比,生长素类似物浓度为N2和N3时均能促进微型月季茎段侧芽生长,而生长素类似物浓度为N1时会抑制微型月季茎段侧芽生长。
【详解】A、由图可知,与空白对照组相比,生长素类似物浓度为N2和N3时均能促进微型月季茎段侧芽生长,而生长素类似物浓度为N1时会抑制微型月季茎段侧芽生长,A错误;
B、生长素类似物浓度为N1时,月季茎段侧芽生长量小于空白对照组,说明N1浓度的生长素类似物对微型月季茎段侧芽生长具有抑制作用,B正确;
C、由于生长素类似物的作用具有两重性,因此生长素类似物的N3浓度可能小于N2浓度,C正确;
D、N3浓度能促进微型月季茎段侧芽生长,但不一定是促进微型月季茎段侧芽生长的最适浓度,D错误。
故选BC。
18.为了防止大熊猫栖息地碎片化程度加深,我国设立了大熊猫国家公园。将川、陕、甘三省的野生大熊猫种群高密度区、主要栖息地、局域种群遗传交流廊道等80多个保护区进行有机整合,形成一片基本相互连接起来的国家公园。下列说法正确的是( )
A.大熊猫在多个保护区的不同分布表明其在水平结构上存在着差异
B.大熊猫国家公园的设立是对大熊猫进行保护的最有效措施
C.因现存的大熊猫数量过少,因此,不能体现生物多样性
D.栖息地的碎片化会阻止大熊猫之间的基因交流从而降低遗传多样性
【答案】BD
【分析】1、群落的结构特征也表现在水平方向上。例如,某草地在水平方向上,由于地形的变化、土壤湿度和盐碱度的差异、光照强度的不同、生物自身生长特点的不同,以及人与动物的影响等因素,不同地段往往分布着不同的种群,同一地段上种群密度也有差别,它们常呈镶嵌分布。
2、我国生物多样性的保护可以概括为就地保护和易地保护;就地保护是指在原地对被保护的生态系统或物种建立自然保护区以及国家公园等,这是对生物多样性最有效的保护。
3、生物圈内所有的植物、动物和微生物等,它们所拥有的全部基因,以及各种各样的生态系统,共同构成了生物多样性。生物多样性包括遗传多样性(基因多样性)、物种多样性和生态系统多样性。遗传多样性是指地球上所有生物携带的遗传信息的总和;自然界中每个物种都具有独特性,从而构成了物种的多样性;生态系统多样性是指地球上的生境、生物群落和生态系统的多样化,还包括生态系统的组成、结构、功能等随着时间变化而变化的多样性。
【详解】A、水平结构是群落内部的特征,大熊猫在多个保护区属于不同的生物群落,A错误;
B、建立自然保护区属于就地保护,就地保护是保护物种多样性最为有效的措施,B正确;
C、大熊猫作为一个物种,含有特有的基因,参与构成了遗传多样性和物种多样性,C错误;
D、栖息地碎片化造成小种群,会减小个体间交配繁殖的机会,从而阻止大熊猫之间的基因交流,可能导致遗传多样性降低,D正确。
故选BD。
19.下图为动物细胞培养过程中,细胞数量的指数变化示意图。下列叙述正确的是( )
A.原代培养过程中,细胞不会发生基因突变
B.细胞分裂10次以上时,大部分细胞老化、死亡
C.细胞传代过程中通常需要用胰蛋白酶处理
D.无限细胞系可作为生产新冠疫苗的宿主细胞
【答案】CD
【分析】1、动物细胞培养就是从动物机体中取出相关的组织,将它分散成单个细胞,然后放在适宜的培养基中,让这些细胞生长和增殖。
2、细胞的接触抑制:细胞表面相互接触时,细胞就会停止分裂增殖。
3、癌细胞表面糖蛋白减少,因此黏着性降低。
4、细胞膜可以让水分子自由通过,细胞要选择吸收的离子和小分子也可以通过,而其他的离子、小分子和大分子则不能通过,因此细胞膜是一种选择透过性膜。
【详解】A、原代培养过程中,若细胞有丝分裂过程复制差错,也会发生基因突变,A错误;
B、细胞培养13周后,大部分细胞老化、死亡,少部分细胞获得无限增殖的能力,B错误;
C、动物细胞有贴壁生长和接触抑制现象,所以传代培养时需加入胰蛋白酶分散成单个细胞,C正确;
D、无限细胞系能够无限增殖,适于作为生产新冠疫苗的宿主细胞,D正确。
故选CD。
三、非选择题(本题共5小题,共58分)
20.(13分)下图甲表示某同学利用轮叶黑藻(一种沉水植物)探究“光照强度对光合速率的影响”的实验装置;图乙表示在一定光照强度下轮叶黑藻叶肉细胞的部分代谢过程,其中a、b、c、d代表不同的细胞结构,①~⑤代表不同的物质;图丙是轮叶黑藻细胞光合作用相关过程示意图,其中①~⑤代表不同的过程。(有研究表明,水中CO2浓度降低能诱导轮叶黑藻光合途径由C3途径向C4途径转变,而且两条途径在同一细胞中进行)。请据回答下列问题:
(1)图甲中有色液滴的移动是由装置中 (填某物质)引起的。光照强度适宜时,有色液滴的移动方向是_________(填:“向左”或“向右”)。若要测轮叶黑藻有氧呼吸速率的大小,则应将图甲装置进行______处理,此有色液滴向___________移动。
(2)图乙所给的结构中,能够产生⑤的结构有 (用字母表示),K+从细胞外进入细胞的跨膜运输速率受 的限制。
(3)图丙CO2转变为HCO3-过程中,生成的H+以____的方式运出细胞;催化过程①和过程④固定CO2的两种酶(PEPC、Rubisc)中,与CO2亲和力较高的是 ;过程②消耗的NADPH主要来源于结构A中进行的 过程;丙酮酸产生的场所除了图示③以外还可能还有 (写名称)。
(4)为证明低浓度CO2能诱导轮叶黑藻光合途径的转变,研究人员开展相关实验,请完成下表(提示:实验中利用pH-stat法测定轮叶黑藻净光合速率:用缓冲液提取光合酶)。
【答案】(1) 氧气 向右 黑暗 左
(2) a、b、d 能量及载体蛋白数量
(3) 主动运输 PEPC 光反应 细胞质基质
(4) 制备酶粗提液 上清液 高于
【分析】题图分析,在适宜光照强度下,装置乙有色小液滴向右移动,说明此时黑藻的光合作用大于呼吸作用,释放氧气增多,导致瓶内压强增大,液滴向右移动。乙图中,细胞器a能吸收光能,将①②转变成三碳糖,可推知细胞器a是叶绿体、物质①是水分子、②是CO2;同时可以推知细胞器c具有调节渗透压的功能,是液泡;K+在⑤的协助下进入细胞,可推知⑤是ATP;三碳糖经一系列变化生成④并进入细胞器b与③生成①②,可推知细胞器b是线粒体、③是氧气、④是丙酮酸。图丙是轮叶黑藻细胞光合作用相关过程示意图 (有研究表明,水中CO2浓度降低能诱导轮叶黑藻光合途径由C3途径向C4途径转变,而且两条途径在同一细胞中进行)。
【详解】(1)图甲中CO2缓冲液的作用是维持瓶内二氧化碳浓度相对稳定,有色液滴的移动是由装置中氧气的变化量引起的,氧气增加量表示净光合速率的大小;只要有光照,黑藻就会进行光合作用,对呼吸速率的测定产生影响,若要测轮叶黑藻有氧呼吸速率的大小,则应将图甲装置的广口瓶进行黑暗(遮光)处理,呼吸作用消耗氧气,则有色液滴左移。
(2)图乙中的④代表丙酮酸,在图乙所给的结构中,能够产生⑤ATP的结构有a叶绿体、b线粒体、d细胞质基质,K+从细胞外进入细胞的方式属于主动运输,其跨膜运输速率受能量及载体蛋白数量的限制。
(3)根据图示,H+转运需要相应转运蛋白参与并消耗ATP,所以是主动运输。图丙中催化过程①和过程④固定CO2的酶分别为PEPC、Rubisc,其中与CO2亲和力较高的是PEPC;过程②消耗的NADPH主要来源于结构A,即叶绿体类囊体薄膜中进行的光反应过程;丙酮酸产生的场所除了图示③以外还可能还有细胞质基质,该处通过有氧呼吸的第一阶段产生。
(4)根据实验目的“证明低浓度CO2能诱导黑藻光合途径转变”,确定实验自变量是黑藻培养的CO2浓度,因变量为净光合速率,因此设置的对照实验为:将20只生态缸随机均分为两组;一组密闭,另一组通入适量CO2,温度和光照等为本实验的无关变量,为排除无关变量的影响,两组生态缸均置于适宜温度和光照等条件下培养14d;制备酶粗提液步骤中,叶片研磨并离心后,酶存在上清液中,因此应该取上清液。根据题干信息“水中CO2浓度降低能诱导轮叶黑藻(一种沉水植物)光合途径由C3途径向C4途径转变”,因此预期实验结果是实验组黑藻因低浓度CO2诱导,PEPC活性和净光合速率(C4循环)明显大于对照组。
21.(12分)某脆性X综合征(一种智力低下综合征)家系,如图1所示。X染色体上F基因的某区域存在(CGG)n三核苷酸片段重复,正常基因(F)、前突变基因(F+)和全突变基因(f)的相关差异。如图2所示,研究发现,卵细胞形成过程中,F基因的(CGG)n重复次数会显著增加,而精子形成过程中则不会增加。
(1)据图判断,脆性X染色体综合征是 (显性/隐性)遗传病。
下列关于该病的相关叙述中,正确的是____
A.只要表达F蛋白的个体,表现即为正常 B.含f基因的男性一定患病
C.脆性X综合征的发病率需在人群中随机调查 D.含一个f基因的女性可能患病
(2)图中I-1的基因型可能是 。
下列图示中表示I-1减数分裂产生精子的过程图是____(图中所示为性染色体)
A. B. C. D.
(3)已知I-2的基因型是XFXF+,Ⅱ-2为男孩,则Ⅱ-2是否患病? 。
(4)脆性X综合征(FXS)患者在X染色体长臂末端有一脆性部位(细丝部位),是由于X染色体上编码F蛋白的基因中序列CGG重复过度扩增导致。
①正常编码F蛋白基因中序列CGG有5~54次重复,而患者中有230~2300次甚至更多次的重复。这种变异属于_______________。
A.基因重组B.碱基插入C.碱基替换D.染色体片段重复
②CGG的重复次数有随代际增加的倾向。科研人员对这一现象的解释如图所示。
据图所示,在 过程中,以含有CGG重复序列的DNA单链为模板,按 方向合成子链时,子链会发生局部滑落并折叠,子链继续延伸,导致子链中CGG重复序列增加。
(5)cDNA是在体外由RNA经过逆转录获得。通过DNA琼脂糖凝胶电泳技术可将不同大小的DNA片段分离开来。下图为某FXS患者家族中不同个体编码F蛋白基因的cDNA片段凝胶电泳的检测结果。
①在cDNA获取过程中遗传信息的传递方向是_______________。
A.DNA→RNAB.RNA→蛋白质C.RNA→DNAD.RNA→RNA
②据图所示,推测男性和女性患FXS的可能原因分别是 和 。(编号选填)
a.编码F蛋白基因过多 b.编码F蛋白基因不表达 c.异常编码F蛋白基因表达
(6)研究发现,CG二核苷酸处容易发生胞嘧啶甲基化,从而对表型产生影响,这种现象属于 。
【答案】(1)隐性 BCD
(2)XFY或XF+Y C
(3) 不一定患病
(4)B DNA复制 5'→3'
(5)C b c
(6)表观遗传
【分析】1、题图分析:
图1:据图1可知,I-1、I-1正常,Ⅱ-1患病,因此该病是隐性遗传病;
图2:据图2可知,F基因(CGG)n重复序列<55次,F+基因(CGG)n重复序列在55到200次之间,f基因(CGG)n重复序列大于200次;F基因和F+基因都能表达F蛋白,但f基因不能表达F蛋白。
2、可遗传变异包括基因突变、染色体变异和基因重组;
3、生物体基因的碱基序列保持不变,但基因表达和表型发生可遗传变化的现象,叫作表观遗传,主要有DNA甲基化,构成染色体的组蛋白发生甲基化、乙酰化等。
【详解】(1)据图2可知,基因f不能表达出F蛋白,从而患病,基因F对f为显性,基因F+能表达少量F蛋白,有可能患病;结合图1,图中Ⅱ-1患病,但其父母表现正常,说明脆性X染色体综合征是隐性遗传病。
A、据图2可知,基因F+能表达少量F蛋白,男女都有一定比例患病。因此,能表达F蛋白的个体,不一定表现为正常,例如基因型为XF+Y的个体可能患病,A错误;
B、依题意,控制该性状的基因位于X染色体上,含f基因的男性基因型为XfY,基因f不能表达出F蛋白,从而患病,B正确;
C、调查人类遗传病的发病率应在人群中随机调查以提高调查结果的准确性,C正确;
D、基因型为XF+Xf的女性有一定的患病比例,因此,含一个f基因的女性可能患病,D正确。
综上所述,BCD正确,A错误。
故选BCD。
(2)Ⅰ-1为男性,表现正常,结合图2可知,含F+的男性也可能患病,故I-1的基因型可能是XFY或XF+Y。
A、据图A可知,图中两条染色体为性染色,为一对同源染色体,其着丝粒排列在赤道板上,该细胞处于有丝分裂中期,A不符合题意;
B、据图B可知,图中同时有XY染色体,且细胞中染色体发生着丝粒分裂,该细胞处于有丝分裂后期,B不符合题意;
C,据图C可知,图中的染色体为性染色体,XY染色体正发生相互分离,细胞处于减分裂Ⅰ后期,C符合题意;
D、据图D可知,该细胞的细胞质不均等分裂,为初级卵母细胞,D不符合题意。
故选C。
(3)不一定患病。依题意,I-2的基因型是XFXF+,Ⅱ-2为男孩,该男孩从Ⅰ-1处获得Y染色体,从Ⅰ-2处获得X染色体,可能获得XF、XF+其中一个基因,F+基因表达F蛋白,但男性有约40%的患病比例,故该男孩可能患病。
(4)依题意,正常编码F蛋白的基因与患者基因是等位基因的关系,正常编码F蛋白基因中序列CGG有5~54次重复,而患者中有230~2300次甚至更多次的重复。可知,致病基因是重复插入了序列CGG所致,这种变异属于碱基插入,B符合题意,ACD不符合题意。
由图可知,此过程以DNA为模板合成新的DNA,故为DNA复制;结合题图可知DNA复制的子链合成方向为5'端→3'端。
(5)cDNA是在体外由RNA经过逆转录获得,逆转录的过程以RNA为模板合成DNA,遗传信息的传递方向是RNA→DNA,C正确,ABD错误。故选C。
根据图中信息分析,308bp为编码正常F蛋白基因的cDNA片段,550bp为编码异常F蛋白基因的cDNA片段(CGG重复序列增加);可知患病男性无编码正常F蛋白基因的cDNA片段,患病原因应该是b.编码F蛋白基因不表达;患病女性多了编码异常F蛋白基因的cDNA片段,患病原因应该是c.异常编码F蛋白基因表达。
(6)核苷酸处容易发生胞嘧啶甲基化,即DNA甲基化,不改变DNA碱基序列但会影响基因的表达,属于表观遗传。
22.(10分)人和高等动物摄食和胃肠道活动受神经、体液等多种方式调节,调节摄食行为的摄食中枢和饱中枢位于下丘脑的不同区域,摄食中枢兴奋促进进食,饱中枢兴奋使食欲下降,部分调节过程如下图。请回答下列问题:
(1)调节过程a和b中,后天形成的是过程 。摄食中枢兴奋后产生饥饿感,促进进食,并引起 (填“交感神经”或“副交感神经”)兴奋促进胃肠道活动。
(2)下丘脑中NPY/AgRP神经元能释放神经肽Y(NPY),若去除小鼠NPY/AgRP神经元,小鼠食欲下降,说明该神经元位于下丘脑 中枢,NPY 可能会 (填“促进”或“抑制”)交感神经兴奋。
(3)摄食和胃肠道活动还受多种激素调节。
①人体进食后胰岛素分泌增加,促进 (至少答两点),从而使血糖水平下降。胰岛素还可与脑部毛细血管壁细胞膜上的受体作用而透过血脑屏障,进而与下丘脑中NPY/AgRP神经元上的受体结合,使NPYmRNA的表达量 。
②瘦素主要是由白色脂肪组织合成并分泌的一种蛋白质类激素,可通过抑制相关神经元活动减少进食。多数肥胖者常伴有血清瘦素水平升高且出现瘦素抵抗现象,该现象可能与瘦素受体 有关。
(4)过度进食障碍患者对合理饮食的控制能力变弱,在短时间内摄入大量食物,引起诸多慢性健康问题。科研人员利用小鼠进行相关实验,用适量 清除健康小鼠肠道微生物,小鼠表现出过度进食症状,将健康小鼠的粪便微生物移植到过度进食障碍模型小鼠肠道中,观察 ,并进一步测定小鼠 ,为过度进食障碍相关疾病提供治疗方向与策略。
【答案】(1) a 副交感神经
(2) 摄食 抑制
(3) 血糖进入组织细胞氧化分解、(进入肝、肌肉)合成糖原、(进入脂肪组织细胞)转变为非糖物质 下降 缺乏或结构异常
(4) 抗生素 饮食状况 实验前后肠道微生物的种类,数量及代谢物
【分析】自主神经系统包括由交感神经和副交感神经两部分组成,它们的作用通常是相反的,当人体处于兴奋状态时,交感神经可以使心跳加快,皮肤内脏血管收缩,血压上升,支气管舒张,但肠胃和消化腺分泌活动减弱,而副交感神经的作用,恰恰与交感神经相反,它可以促进胃肠的活动,促进消化腺的分泌。
【详解】(1)图中的a过程有大脑皮层的参与,属于后天形成的,副交感神经可以促进胃肠的活动,促进消化腺的分泌,摄食中枢兴奋后产生饥饿感,促进进食,并引起副交感神经兴奋促进胃肠道活动。
(2)下丘脑中NPY/AgRP神经元能释放神经肽Y(NPY),若去除小鼠NPY/AgRP神经元,小鼠食欲下降,说明小鼠NPY/AgRP神经元能影响食欲的形成,而摄食中枢兴奋促进进食,所以NPY/AgRP神经元位于下丘脑的摄食中枢,交感神经可以抑制胃肠的活动,去除小鼠NPY/AgRP神经元,小鼠食欲下降,推测NPY 可能会抑制交感神经兴奋。
(3)①胰岛素能促进血糖进入组织细胞氧化分解、(进入肝、肌肉)合成糖原、(进入脂肪组织细胞)转变为非糖物质,从而使血糖水平下降。NPY/AgRP神经元能是食欲增加,进食后胰岛素还可与脑部毛细血管壁细胞膜上的受体作用而透过血脑屏障,进而与下丘脑中NPY/AgRP神经元上的受体结合,使NPYmRNA的表达量下降,降低食欲。
②肥胖者常伴有血清瘦素水平升高且出现瘦素抵抗现象,该现象可能与瘦素受体缺乏或结构异常有关,从而使瘦素不能发挥作用。
(4)为验证过度进食障碍患者对合理饮食的控制能力变弱,抗生素可杀死微生物,用适量的抗生素清除健康小鼠肠道微生物,小鼠表现出过度进食症状,将健康小鼠的粪便微生物移植到过度进食障碍模型小鼠肠道中,观察饮食状况,并进一步测定小鼠实验前后肠道微生物的种类,数量及代谢物。
23.花生是我国常见的经济作物,在苗期常因虫害而减产。婆婆纳作为早春蜜源植物,花期较长,对花生苗虫害有一定的控制作用。科研人员进行了花生单作、花生与婆婆纳邻作的对比研究(试验田面积均为100m×100m)。图1表示花生种植区部分生物之间的营养关系,图2是特定时间种植区3种害虫数量的调查结果。请回答下列问题。
(1)图1中,食蚜蝇和瓢虫属于生态系统的 (成分),两者之间的种间关系是 ;花蓟马同化的能量去向有 、 、 和流向分解者。
(2)在花生种植区利用昆虫的趋黄性,采用黄色黏虫板(20cm×25cm)进行诱捕,调查有关害虫的数量,这属于生态系统的 (功能)在农业生产中的应用,放置黄色黏虫板时,应采用 法确定放置位点。
(3)图2结果表明,婆婆纳与花生邻作对 的控制作用最明显。与5月30日相比,6月8日花生蚜数量显著降低,其主要原因可能是 。
(4)为进一步研究婆婆纳邻作对花生苗虫害控制作用的机制,科研人员统计了对照区花生、实验区花生和实验区婆婆纳植株上食蚜蝇和瓢虫的数量,结果如图3。
①食蚜蝇和瓢虫更多地分布在婆婆纳植株上。一方面婆婆纳为食蚜蝇、瓢虫 ,另一方面食蚜蝇、瓢虫为婆婆纳 。
②婆婆纳邻作对花生苗虫害控制作用的机制是 。
【答案】(1) 消费者 竞争
流向下一营养级 呼吸消耗 未被利用
(2) 信息传递 五点取样
(3) 稻管蓟马 食物减少,花生蚜迁飞到其他区域
(4) 提供栖息场所和食物 传粉和捕食害虫 婆婆纳邻可以有效地吸引花生苗害虫的天敌
【分析】消费者指以动植物为食的异养生物,消费者的范围非常广,包括了几乎所有动物和部分微生物(主要有真细菌),它们通过捕食和寄生关系在生态系统中传递能量,其中,以生产者为食的消费者被称为初级消费者,以初级消费者为食的被称为次级消费者,其后还有三级消费者与四级消费者,同一种消费者在一个复杂的生态系统中可能充当多个级别,杂食性动物尤为如此,它们可能既吃植物(充当初级消费者)又吃各种食草动物(充当次级消费者),有的生物所充当的消费者级别还会随季节而变化。
【详解】(1)图1中,食物链只有生产者和消费者,花生属于生产者,食蚜蝇和瓢虫都捕食稻管蓟马和花蓟马,食蚜蝇和瓢虫属于生态系统的消费者,且两者属于竞争关系;花蓟马同化的能量一部分流向下一营养级食蚜蝇和瓢虫,一部分用于自身呼吸消耗,一部分流向分解者,一部分未被利用的能量。
(2)采用黄色黏虫板进行诱捕趋黄性的昆虫,属于物理信息(信息传递)在农业生产中的应用;放置黄色黏虫板时,应采用样方法(等距取样或者五点取样)确定放置地点,
(3)图2结果表明,三种害虫的数量,稻管蓟马的实验区与对照区(花生单作)的数量差异最明显,说明婆婆纳与花生邻作(实验区)对稻管蓟马的控制作用最明显;结合图2可知,与5月30日相比,6月8日对照组花蓟马、稻管蓟马的数量明显上升,捕食更多的花生苗,由于食物减少,可能导致花生蚜迁飞到其他 区域。
(4)①食蚜蝇和瓢虫更多地分布在婆婆纳植株上。婆婆纳是植物,为食蚜蝇、瓢虫提供食物和栖息场所;食蚜蝇、瓢虫为婆婆纳捕食传粉和捕食害虫,有利于花生苗的生长。
②结合图3可知,实验区婆婆纳上的食蚜蝇和瓢虫比对照区明显增多,实验区花生苗上的食蚜蝇和瓢虫比对照区明显减少,因此婆婆纳邻作对花生苗虫害控制作用的机制是使更多的害虫的捕食者附着,从而捕食更多的害虫,使花生苗生长更好。
【点睛】本题主要考查食物链和物种关系,要求学生有一定的理解分析能力。
24.赖氨酸是人体不能合成的必需氨基酸,而人类主要食物中的赖氨酸含量很低,利用生物技术可提高食物中赖氨酸含量。回答下列问题:
(1)植物细胞合成的赖氨酸达到一定浓度时,能抑制合成过程中两种关键酶的活性,导致赖氨酸含量维持在一定浓度水平,这种调节方式属于 。根据这种调节方式,在培养基中添加 ,用于筛选经人工诱变的植物悬浮细胞,可得到抗赖氨酸类似物的细胞突变体,通过培养获得再生植株。
(2)随着转基因技术与动物细胞工程结合和发展,2011年我国首次利用转基因和体细胞核移植技术成功培育了高产赖氨酸转基因克隆奶牛。其基本流程为:
①构建乳腺专一表达载体。随着测序技术的发展,为获取富含赖氨酸的酪蛋白基因(目的基因),可通过检索基因数据库获取其编码序列,用_______________法制备得到。再将获得的目的基因与含有乳腺特异性启动子的相应载体连接,构建出乳腺专一表达载体。
②表达载体转入牛胚胎成纤维细胞(BEF)。将表达载体包裹到磷脂等构成的脂质体内,与BEF膜发生 ,表达载体最终进入细胞核,发生转化。
③核移植。将转基因的BEF作为核供体细胞,从牛卵巢获取卵母细胞,经体外培养及___________处理后作为核受体细胞。将两种细胞进行电融合,电融合的作用除了促进细胞融合,同时起到了 重组细胞发育的作用。
④重组细胞的体外培养及胚胎移植。重组细胞体外培养至 ,植入代孕母牛子宫角,直至小牛出生。
⑤检测。DNA水平检测:利用PCR技术,以非转基因牛耳组织细胞作为阴性对照,以 为阳性对照,检测到转基因牛耳组织细胞中存在目的基因。RNA水平检测:从非转基因牛乳汁中的脱落细胞、转基因牛乳汁中的脱落细胞和转基因牛耳组织细胞,提取总RNA,对总RNA进行 处理,以去除DNA污染,再经逆转录形成cDNA,并以此为PCR的 ,利用特定引物扩增目的基因片段。结果显示目的基因在转基因牛乳汁中的脱落细胞内表达,而不在牛耳组织细胞内表达,原因是 。
【答案】(1) 负反馈调节 过量赖氨酸类似物
(2) 化学合成 融合 去核 激活 早期囊胚 转基因BEF
DNA酶 模板 构建的表达载体只含有乳腺特异性启动子,只能在乳腺细胞中启动转录,而在牛耳细胞中不能表达。
【分析】负反馈调节是指在一个系统中,系统工作的效果,反过来又作为信息调节该系统的工作,并且使系统工作的效果减弱或受到限制,有助于系统保持稳定。基因工程技术的基本步骤:(1)目的基因的获取:方法有从基因文库中获取、利用PCR技术扩增和人工合成;(2)基因表达载体的构建:是基因工程的核心步骤,基因表达载体包括目的基因、启动子、终止子和标记基因等;(3)将目的基因导入受体细胞:根据受体细胞不同,导入的方法也不一样.将目的基因导入植物细胞的方法有农杆菌转化法、基因枪法和花粉管通道法;将目的基因导入动物细胞最有效的方法是显微注射法;将目的基因导入微生物细胞的方法是感受态细胞法;(4)目的基因的检测与鉴定:分子水平上的检测:①检测转基因生物染色体的DNA是否插入目的基因-DNA分子杂交技术;②检测目的基因是否转录出了mRNA-分子杂交技术;③检测目的基因是否翻译成蛋白质抗原抗体杂交技术.个体水平上的鉴定:抗虫鉴定、抗病鉴定、活性鉴定等。
【详解】(1)负反馈调节是指在一个系统中,系统工作的效果,反过来又作为信息调节该系统的工作,并且使系统工作的效果减弱或受到限制,有助于系统保持稳定。植物细胞合成的赖氨酸达到一定浓度时,能抑制合成过程中两种关键酶的活性,导致赖氨酸含量维持在一定浓度水平,这种调节方式属于负反馈调节。如果想得到抗赖氨酸类似物的细胞突变体可在培养基中添加过量赖氨酸类似物。
(2)①从基因数据库获取获取目的基因编码序列,用化学合成法制备可得到目的基因。
②表达载体包裹到磷脂等构成的脂质体内,根据细胞膜成分,其与BEF膜发生融合。
③去核的卵母细胞作为受体细胞,其处于减数第二次分裂中期,因为卵母细胞中含有促使细胞核表达全能性的物质和营养条件。电融合的作用除了促进细胞融合,同时起到了激活重组细胞发育的作用。
④胚胎发育到适宜阶段可取出向受体移植。牛、羊一般要培养到桑椹胚或囊胚阶段;植入代孕母牛子宫角,直至小牛出生。
⑤阳性对照:按照当前实验方案一定能得到正面预期结果的对照实验。阳性对照是已知的对测量结果有影响的因素,目的是确定实验程序无误。阴性对照和阳性对照相反,按照当前的实验方案一定不能得到正面预期结果的对照实验。排除未知变量对实验产生的不利影响。本实验以非转基因牛耳组织细胞作为阴性对照,为了检测到转基因牛耳组织细胞中存在目的基因。应该以含有目的基因的牛耳组织细胞为阳性对照。为了除去DNA污染,可以使用DNA酶使其水解。经逆转录形成cDNA,并以此为PCR的模板进行扩增。目的基因在转基因牛乳汁中的脱落细胞内表达,而不在牛耳组织细胞内表达,原因是构建的表达载体只含有乳腺特异性启动子,只能在乳腺细胞中启动转录,而在牛耳细胞中不能表达。
实验步骤的目的
主要实验步骤
制作生态缸
取20只玻璃缸,在缸底铺经处理的底泥并注入适量池水:每只缸中各移栽3株生长健壮、长势基本一致的轮叶黑藻,驯化培养10d。
设置对照实验
将20只生态缸随机均分为两组,甲组密闭,乙组通入适量CO2
控制无关变量
两组生态缸均置于适宜温度和光照等条件下培养14d;每天定时利用pH-stat法测定轮叶黑藻净光合速率。
①
取等量的两组黑藻叶片,利用液氮冷冻处理后迅速研磨(目的是充分破碎植物细胞):再加入适量冷的缓冲液继续研磨,离心取② (“上清液”或“沉淀物”)。
测定酶活性
利用合适方法测定两组酶粗提液中PEPC的活性,并比较。
预期实验结果
实验组轮叶黑藻净光合速率和PEPC的活性明显③ (“高于”或“低于”)对照组。
江苏省南京市2024-2025学年高三上学期六校联合体学情调研测试生物试题(解析版): 这是一份江苏省南京市2024-2025学年高三上学期六校联合体学情调研测试生物试题(解析版),共26页。试卷主要包含了单选题,多选题,非选择题等内容,欢迎下载使用。
江苏省南京市2024-2025学年高三上学期六校联合体学情调研测试生物试题(原卷版): 这是一份江苏省南京市2024-2025学年高三上学期六校联合体学情调研测试生物试题(原卷版),共13页。试卷主要包含了单选题,多选题,非选择题等内容,欢迎下载使用。
江苏省南京市2024-2025学年高三上学期六校联合体学情调研测试生物试题(原卷版+解析版): 这是一份江苏省南京市2024-2025学年高三上学期六校联合体学情调研测试生物试题(原卷版+解析版),文件包含江苏省南京市2024-2025学年高三上学期六校联合体学情调研测试生物试题原卷版docx、江苏省南京市2024-2025学年高三上学期六校联合体学情调研测试生物试题解析版docx等2份试卷配套教学资源,其中试卷共39页, 欢迎下载使用。

