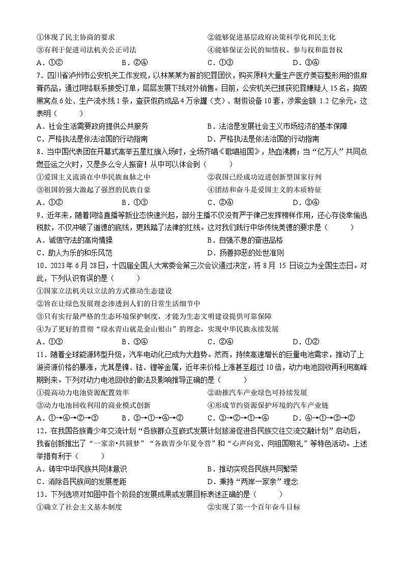
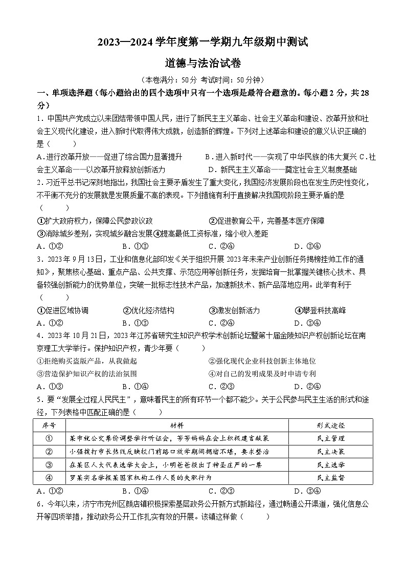
江苏省沭阳县如东实验学校2023-2024学年九年级上学期期中道德与法治试题
展开2024年江苏省宿迁市沭阳如东实验学校中考三模道德与法治试题(解析版): 这是一份2024年江苏省宿迁市沭阳如东实验学校中考三模道德与法治试题(解析版),共12页。试卷主要包含了单项选择题,简析题,探究题等内容,欢迎下载使用。
江苏省宿迁市沭阳县2023-2024学年七年级上学期期末道德与法治试题: 这是一份江苏省宿迁市沭阳县2023-2024学年七年级上学期期末道德与法治试题,共8页。
江苏省宿迁市沭阳县外国语实验学校2023-2024学年九年级上学期第一次月考道德与法治试题: 这是一份江苏省宿迁市沭阳县外国语实验学校2023-2024学年九年级上学期第一次月考道德与法治试题,共12页。试卷主要包含了单项选择题,非选择题等内容,欢迎下载使用。

