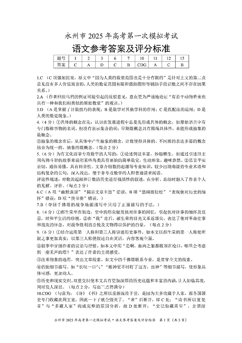
湖南省永州市2024-2025学年高三上学期一模语文试题 Word版含解析
展开}
湖南省永州市2024-2025学年高三上学期一模语文试卷(Word版附解析): 这是一份湖南省永州市2024-2025学年高三上学期一模语文试卷(Word版附解析),文件包含湖南省永州市2024-2025学年高三上学期一模语文试题Word版无答案docx、湖南省永州市2024-2025学年高三上学期一模语文试题解析pdf等2份试卷配套教学资源,其中试卷共19页, 欢迎下载使用。
湖南省永州市第一中学2024届高三下学期二模语文试题 Word版含解析: 这是一份湖南省永州市第一中学2024届高三下学期二模语文试题 Word版含解析,共19页。
湖南省永州市南六县2024届高三下学期一模语文试题(Word版附解析): 这是一份湖南省永州市南六县2024届高三下学期一模语文试题(Word版附解析),文件包含湖南省永州市南六县2024届高三下学期第一次模拟联考语文试题Word版含解析docx、湖南省永州市南六县2024届高三下学期第一次模拟联考语文试题Word版无答案docx等2份试卷配套教学资源,其中试卷共31页, 欢迎下载使用。

