班级管理制度细则条例教案
展开本班根据学校和班级的实际建立班级的人事安排如下:
1、班干部分为:班长、团支书、学习委员、劳动委员、生活委员、体育委员、宣传委员、宿舍舍长、科代表、学习小组长、餐桌小组长、清洁区小组长。
2、德育评比细则:
评比时间:每周星期天或星期三班会课
评比周期:每周一小结 每月大总结
评比范围:每个人、宿舍、小组
评比方式:由班长带头、小组长组织每个组员对每位组员每周的表现进行集体讨论,根据每位组员在一周中的表现进行综合评分。每小组根据这个评分结果上报值周班干部处进行小结,由班主任和班干部讨论选出每周的“班级之星”,在班级里进行表扬和加5分,记录到档案,并作为学校、班级各项选优对象。同时,也在班上选出每、周月的“班级之末”(视扣分程度而定),每周一小结,每月大总结一次并进行表扬和相关的处罚。
奖励制度:凡获得“班级之星”称号的同学,除了在班上公布表扬加分之外,视班级的资金财力给予适当的奖励,奖励资金由班会费出,另外年终班级各项先进评比从中间由积分最多、最优秀者当选。入团对象主要由积分多(排队)的同学和班干部从中择优选出。
惩罚制度:凡是被评为“班级之末”的同学,罚扫教室2—5天,若一个月连续两周被评为“班级之末”的同学,并经教育不悔过或一个月中两周以上积分排在班里最后,把其列入学校处分对象,严重者将让其家长带回家教育等经相关的领导和班主任了解确实表现好了再回校,并和学校签订协议书。
奖励加分项:
1、在一周内能认真完成各科老师的作业和练习的(老师如果是因为作业批评某位同学的不可以加分)给予加2分。
2、在学校或老师交给的劳动任务中,坚持完成并且质量较好的的加2分(以一周为基本单位)。
3、在一周内,课堂上能积极举手回答问题的同学,回答超过五次的给予加1分,得到老师表扬3次以上的加1分。
4、为班级在校内争得荣誉的同学加5分,争得学校以上的县级荣誉的加8分,市级、省级和国家级的分别给予加10、15、20分。
5、积极为班级建设出谋划策并得到班级采纳的,加2分,经常帮助同学的加2分,维护班级荣誉的加2分,揭发坏人坏事的视情况加2—5分。
6、每次每科考试(包括测验和月考)80分以上的同学加3分,90分以上的加5分。(期中和期末考试翻倍)月考和期中期末考试平均分达到80分以上加10分,85分以上加15分,总分进步前5名的加5分。如果条件允许,在另外给予物质上的奖励。
7、在一周内,干部能坚持带头完成任务,协助班主任和学校相关部门完成班级日常管理的加2分。(此项由班长和班主任讨论评选)
8、在一周内,被评为”宿舍之星”的给予加2分(每间宿舍不能超过两位),被评为“文明学员”的给予加2分(每组选一位);被评为班里的“卫生使者”给予加2分(每组选一位)。一周内班级不出现学校扣分,每人在组中加2分。
9、全班参加学校活动得奖的,在当周总结分数上分别加2—5分。能及时举报班级内出现异常情况且举报情况属实的同学,视情况给予加1—3分。
10、在一周内,没有被扣分成员给予加2分,在一组当中所有成员没有被学校扣分的每人另加2分。一个月中被评为文明小组的每人奖励2分。
11、宿舍被评为文明宿舍的,该宿舍的舍员每人在当周总结中加2分,如一个月每周都被评为文明宿舍得再奖励2分。
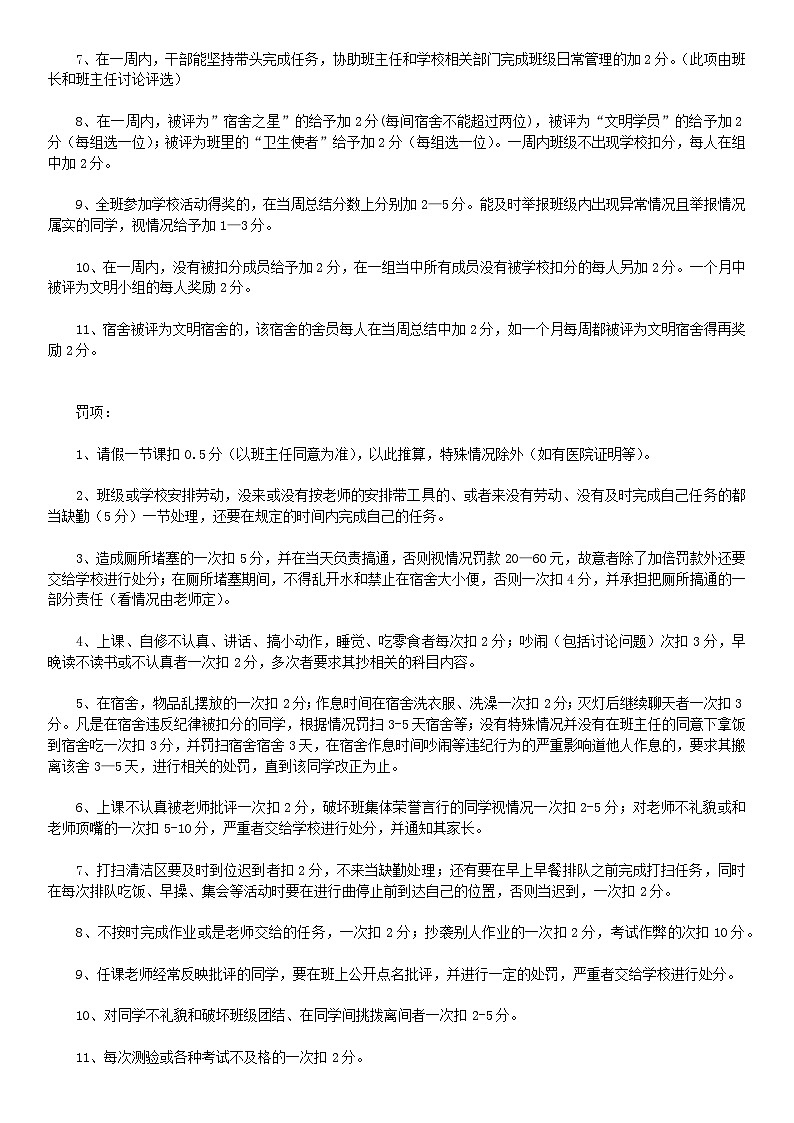
罚项:
1、请假一节课扣0.5分(以班主任同意为准),以此推算,特殊情况除外(如有医院证明等)。
2、班级或学校安排劳动,没来或没有按老师的安排带工具的、或者来没有劳动、没有及时完成自己任务的都当缺勤(5分)一节处理,还要在规定的时间内完成自己的任务。
3、造成厕所堵塞的一次扣5分,并在当天负责搞通,否则视情况罚款20—60元,故意者除了加倍罚款外还要交给学校进行处分;在厕所堵塞期间,不得乱开水和禁止在宿舍大小便,否则一次扣4分,并承担把厕所搞通的一部分责任(看情况由老师定)。
4、上课、自修不认真、讲话、搞小动作,睡觉、吃零食者每次扣2分;吵闹(包括讨论问题)次扣3分,早晚读不读书或不认真者一次扣2分,多次者要求其抄相关的科目内容。
5、在宿舍,物品乱摆放的一次扣2分;作息时间在宿舍洗衣服、洗澡一次扣2分;灭灯后继续聊天者一次扣3分。凡是在宿舍违反纪律被扣分的同学,根据情况罚扫3-5天宿舍等;没有特殊情况并没有在班主任的同意下拿饭到宿舍吃一次扣3分,并罚扫宿舍宿舍3天,在宿舍作息时间吵闹等违纪行为的严重影响道他人作息的,要求其搬离该舍3—5天,进行相关的处罚,直到该同学改正为止。
6、上课不认真被老师批评一次扣2分,破坏班集体荣誉言行的同学视情况一次扣2-5分;对老师不礼貌或和老师顶嘴的一次扣5-10分,严重者交给学校进行处分,并通知其家长。
7、打扫清洁区要及时到位迟到者扣2分,不来当缺勤处理;还有要在早上早餐排队之前完成打扫任务,同时在每次排队吃饭、早操、集会等活动时要在进行曲停止前到达自己的位置,否则当迟到,一次扣2分。
8、不按时完成作业或是老师交给的任务,一次扣2分;抄袭别人作业的一次扣2分,考试作弊的次扣10分。
9、任课老师经常反映批评的同学,要在班上公开点名批评,并进行一定的处罚,严重者交给学校进行处分。
10、对同学不礼貌和破坏班级团结、在同学间挑拨离间者一次扣2-5分。
11、每次测验或各种考试不及格的一次扣2分。
12、劳动不积极者一次扣3分,不服从老师或班干部安排任务者一次扣4分,并根据情况给予重新安排更多的任务。在教室、走廊乱扔垃圾、吐痰者一次扣2分;如果扔了没有及时捡到垃圾桶而继续乱扔,检查到的除了扣分之外,还要根据情况,罚扫教室2-5天,并一次罚款5元。
13、凡犯重大错误者,经老师和家长劝导不服管教的一次扣5-10分,最后交给学校严肃处理。
14、上课缺席一次扣5分,早退、迟到一次扣2分,没有经老师批准私自外出者次扣5分,出现什么意外,其要承担一切责任,还要在班上点名批评,同时罚扫教室3-5天。在罚扫期间不认真或不服从当作缺勤处理。
15、在班干部分配任务或坐班期间不服从管理还无理和班干部顶嘴或谩骂班干部者一次扣4分,还要在班上公开点名批评,并根据悔过情况给予相关的处罚。
16、吃饭、集会、劳动、上体育课等集体活动不按从低到高顺序排队的一次扣2分,要求过后还不改过继续乱排队,当缺勤处理;一个星期有两次以上要留下来进行相关的教育。吃饭期间,每个人要做好自己的位置,否则当缺勤处理。不按顺序等值日生分菜饭者离开自己的座位者也一样;抢饭菜者一次扣5分,并在班上公开点名批评,同时罚扫餐桌3-5天。值日生打扫不干净一次扣3分,并罚扫餐桌3-5天。餐桌组长要在当天保管好抹布和用餐工具,由于不负责任丢失的要进行赔偿。
17、不按学校规定,不穿校服、或没有戴校章、或穿拖鞋者,一次扣2分,并没收拖鞋,不认真做操或不做眼保健操一次扣2分。一个星期有两次以上重复的同学要罚扫教室3-5天,还有集会等活动要求拿凳子,不拿者当缺勤处理。
18、留长头发、染发者一次扣3分,并要在当天内拔尽染发,否则交给学校处理;没有经过老师或平台管理员同意乱碰电视、电脑平台者一次扣10分,并在班上公开批评,同时一次罚款50元,若出现什么问题承担所有责任。
19、破坏学校、宿舍、班的财产要按学校的规定赔偿之外还要扣3-10分,故意损坏的除赔偿外交给学校处分,并另罚款10—100元。
20、打架一次扣10分,没事去惹事一次扣15分,如果在平常和他人发生矛盾,没有主动和老师反映而造成打架者,除了扣10分之外,还要交给学校相关部门严肃处分,抽烟一次扣5分,并一次罚款10元,每增加一次加罚10元,两次以上交给学校进行处分。
21、乱摆放书本桌椅、清洁工具者每人每次扣2分
备注:
1、在班里每扣1分罚款1毛钱,以此类推。
2、被学校值日老师、学生会扣分的,当事人罚款2元/次。
教室值日生职责:负责当天的打扫、关门、关灯、摆好桌凳工作,并且在每一节课课间打扫走廊还有教室有垃圾的地方。监督好乱扔垃圾的同学,不听监督者把名单当天交给班长由班长转交给老师处理,再有要监督好教室的财产,除了问题不知情要进行赔偿,如扫把坏了不知谁所为要负责买回来,值日生因为不负责任打扫不干净等原因被学校扣分的罚扫教室一个星期。
宿舍值日生职责:负责当天的卫生打扫工作,包括后套间、宿舍、前面走廊。一天早、中、晚要打扫一次并倒掉垃圾;按时关好门窗,锁门之前要检查水龙头、还有灯泡开关等,监督好当天的作息纪律、卫生工作。把当天在宿舍里违反纪律的同学名单登记好当天向老师反映;还有负责好当天宿舍的财产管理工作。例如厕所堵塞却不知情,那么当天的值日生要负责,其他财产也一样;值日生工作不负责任而导致扣分的,除了扣值日生3分外,罚扫宿舍3-5天。
饭堂值日生职责:饭后要把餐桌打扫干净、抹干。值日生工作做不好的导致被扣分,罚扫餐桌3-5天。
清洁区值日生职责:一天早晚各打扫一次打扫前负责倒垃圾的同学要和前一天负责倒垃圾的同学验收工具是否完好,如果是前一天的同学损坏的当天要及时向老师反映,根据情况进行相关的处罚或赔偿。没有反映的,当天的值日生要负责赔偿。要是这次打扫坏的组长要及时向老师反映,否则全组要共同负责。每次打扫组长要登记好缺席、迟到或偷懒的同学名单当天向老师反映进行相关的处罚等。
柔性管理在班级管理中的运用教案: 这是一份柔性管理在班级管理中的运用教案,共2页。
让班级管理“活”起来!教案: 这是一份让班级管理“活”起来!教案,共2页。
班级奖惩制度教案: 这是一份班级奖惩制度教案,共8页。教案主要包含了有下列情形之一的加1分,有下列情形之一的加2分,有下列情形之一的加3分,有下列情形之一的加4分,有下列情形之一的加5分,有下列情形之一的加10分等内容,欢迎下载使用。

