湖北省“宜荆荆恩”2025届高三上学期9月起点考试化学试题(Word版附答案)
展开命题单位:荆门市教研室审题单位:恩施州教科院 宜昌市教科院 2024.9
本试卷共8页,19题。全卷满分100分。考试用时75分钟。
★祝考试顺利★
注意事项:
1.答题前,先将自己的姓名、准考证号、考场号、座位号填写在试卷和答题卡上,并将准考证号条形码粘贴在答题卡上的指定位置。
2.选择题的作答:每小题选出答案后,用2B铅笔把答题卡上对应题目的答案标号涂黑。写在试卷、草稿纸和答题卡上的非答题区域均无效。
3.非选择题的作答:用黑色签字笔直接答在答题卡上对应的答题区域内。写在试卷、草稿纸和答题卡的非答题区域均无效。
4.考试结束后,请将本试卷和答题卡一并上交。
可能用到的相对原子质量:
本卷涉及的实验均须在专业人士指导和安全得到充分保障的条件下完成。
一、选择题:本题共15小题,每小题3分,共45分。在每小题给出的四个选项中,只有一项是符合题目要求的。
1.经过几代化学家的不懈努力,我国在化学工业科技领域获得了长足的进步。下列有关说法错误的是( )。
A.谢和平院士团队完成的“全新原理实现海水直接电解制氢”,开创了海水原位直接电解制氢全新原理与技术,该技术实现了不消耗能源制取氢气
B.屠呦呦是第一位获得诺贝尔科学奖项的我国本土科学家,她发现的青蒿素是一种烃的衍生物
C.“中国稀土之父”徐光宪院士提出“串级萃取理论”打破了国际垄断,彻底改写了我国的稀土行业的产业结构,稀土全部是金属元素
D.我国化学家发明了电催化合成过氧化氢新工艺,实现了按需现场合成过氧化氢,过氧化氢是一种极性分子
2.材料科技与人类文明密切相关。下列叙述正确的是( )。
A.用于航天服的“连续纤维增韧”航空材料,其使用的陶瓷和碳纤维等属于合成有机高分子材料
B.用于激光领域的氟化钾镁属于新型合金
C.我国用于制造世界最大口径反射镜的碳化硅,属于新型无机非金属材料
D.用于光热电站的保温材料陶瓷纤维属于传统硅酸盐材料
3.下列实验中能达到相应实验目的的是( )。
4.下列化学用语的表达错误的是( )。
A.顺丁橡胶的结构简式:
B.葡萄糖的实验式:
C.的价层电子对互斥模型:
D.用电子云轮廓图表示的键的形成:
5.一定条件下,氨气和氟气发生反应:,其中产物分子结构和相似。下列有关说法错误的是( )。
A.氧化剂与还原剂物质的量之比 B.中各原子均达8电子稳定结构
C.的空间结构是三角锥形 D.中既有离子键又有极性键
6.染料木素具有抗肿瘤、抗氧化、降血脂等功效,其结构如下图所示。下列有关该物质的说法错误的是( )。
A.能与发生显色反应B.易溶于水和乙醇
C.应密封保存D.与足量加成后的产物中有6个手性碳原子
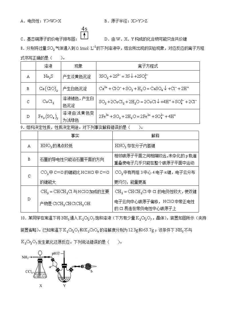
7.某含铜催化剂的阴离子的结构如图所示。W、X、Y、Z是原子序数依次增大的短周期元素,其中基态X原子的价电子排布式为,基态Z原子的电子有9种空间运动状态。下列说法正确的是( )。
A.电负性:Y>W>X B.原子半径:X>Y>Z
C.基态铜原子的价电子排布图: D.由W、X、Y构成的化合物可能只含共价键
8.分别将过量气体通入到的下列溶液中,结合所出现的实验现象,对应反应的离子方程式书写正确的是( )。
9.结构决定性质,性质决定用途。对下列事实解释错误的是( )。
10.某同学在常温下将通入饱和溶液(下方有少量,晶体),装置如图所示(夹持装置省略)。已知常温下和的溶解度分别为和;该条件下不与发生氧化还原反应。下列说法错误的是( )。
A.装置X中的长颈漏斗也可换成长玻璃导管
B.实验时装置Y中溶液由黄色逐渐变为橙色
C.装置b中可以装入
D.实验结束后可观察到装置Y中晶体减少或者消失
11.聚离子液体是在重复单元上具有阴、阳离子基团的一类离子液体聚合物,兼具离子液体和聚合物的优良性能。某聚离子液体的结构如图所示,下列关于该聚离子液体的说法正确的是( )。
A.可由对应单体发生加聚反应制得 B.是具有良好导电性的电解质
C.所有原子均在同一平面内 D.所有C原子均采取杂化
12.在不同的压强和温度区间,可以获得不同结构的氮分子结晶。部分固态氮分子相的存在范围及晶胞结构如下表所示,其中相晶胞是立方晶胞,晶胞边长为a pm。下列说法错误的是( )。
A.继续增大压强,可能形成共价晶体结构的氮同素异形体
B.相、相晶胞中,分子配位数均为12
C.相、相晶胞中,原子个数之比为
D.相晶体密度为
13.缓冲溶液是指加少量水稀释或外加少量酸、碱,自身pH不发生显著变化的溶液。常温下,含乳酸(HLac)和乳酸钠(NaLac)的溶液就是一种缓冲溶液,该溶液的pH为3.85。下图是此缓冲溶液的pH随通入或加入的物质的量变化的示意图(溶液体积保持)。下列说法错误的是( )。
A.乳酸的电离平衡常数的数量级为
B.原缓冲溶液中存在
C.根据图像可以判断,M点溶液已失去缓冲能力
D.当加入时,对应溶液中
14.某课题组设计并提出了一种基于时间解耦氨分解的新型可充电电池,能实现到的高效转化。已知电极上充放电循环的总反应为,工作原理如图所示。下列叙述错误的是( )。
A.放电时的电极电势大于锌箔电极
B.放电时,电极反应式:
C.交换膜可用阴离子交换膜
D.充电时,锌箔接直流电源的负极
15.环六糊精(D-吡喃葡萄糖缩合物)具有空腔结构如图1,腔内壁具有疏水性,可包合某些分子形成超分子。如在水溶液中,将环六糊精中一个“”基团换成大小合适的“”可进入环糊精空腔内部,如图2所示。下列说法错误的是( )。
A.是疏水基团,和腔内壁不是强相互作用
B.上述结合时排挤水分子,增加了水分子间的氢键,降低了体系的能量
C.上述过程使无序的自由水减少,是一个熵减的过程
D.多个更换基团的环六糊精,可以自发进行组装,形成长链结构
二、非选择题:本题共4小题,共55分。
16.(14分)废旧动力电池回收具有重要的意义。某研究小组设计的一种利用废旧磷酸铁锂电池正极材料(含、导电炭黑、铝箔)回收金属化合物的流程如下:
查阅资料:①难溶于水和碱性溶液,可溶于酸性溶液
②碳酸锂的溶解度曲线如图所示
的溶解度曲线
回答下列问题:
(1)一种处于激发态的锂原子,其电子在回到基态的过程中,最多可以发出__________种不同波长的光。
(2)在“碱浸”时,为加快浸出速率,下列措施不可行的是__________(填标号)。
a.适当提高浸出温度 b.增大废料的颗粒 c.适当提高氢氧化钠的浓度
(3)向滤液1中通入过量时反应的离子方程式为__________。
(4)在“酸浸”时,温度不宜过高,其原因是__________;每释放,至少需要消耗__________ml。
(5)向滤液3中加入饱和溶液时,溶液变浑浊并伴有气泡冒出,主要反应的化学方程式为__________。
(6)“一系列操作”具体包括水浴加热、__________、洗涤、干燥。
(7)另一研究小组通过如下方法测定废旧磷酸铁锂电池正极材料的含铁量:取m g样品,用硫酸充分溶解、过滤、洗涤,将滤液和洗涤液合并后配成溶液。取该溶液与适量还原剂反应,将恰好完全还原为,滴加指示剂,用标准溶液滴定,三次滴定平均消耗标准溶液。样品中铁的质量分数为__________%。
17.(14分)氢能源具有广泛的应用前景,一种利用太阳能的甲烷重整制氢反应原理如下图:
甲烷重整制氢反应分步示意图
回答下列问题:
(1)第Ⅰ步反应的化学方程式为__________。
(2)是指在、下由稳定态单质生成化合物时的焓变,相关物质的数据如表所示。
则甲烷重整制氢反应 __________。
(3)已知为以分压表示的平衡常数,且某气体的分压=总压×该气体的物质的量分数。第Ⅰ步和第Ⅱ步反应的与温度T的关系如图:
①根据图像可知,第Ⅰ步反应的__________0(填“>”“<”或“=”);
②甲烷重整制氢反应在1000℃__________;
③保持1000℃不变,向恒容容器中加入和足量和,假设只发生第Ⅱ步反应,初始时体系压强为,达平衡时__________kPa(结果保留一位小数,下同),若将容器体积压缩到原来的,重新建立平衡后__________kPa。
(4)已知上述制氢过程中存在副反应:,用可以去除。体积分数和消耗率随时间变化关系如图所示。从时开始,体积分数显著降低,单位时间消耗率降低。此时消耗率约为35%,大部分已失效,原因是__________。
18.(13分)量子点是尺寸通常在之间的纳米级半导体。当紫外光作用在量子点上时会发出明亮的荧光,量子点的尺寸不同,荧光颜色对应不同。一种在实验室制备量子点的方法如下:
Ⅰ.气氛中,取粉于三颈烧瓶中,加入的十八烯溶剂,加热到280℃,Se粉完全溶解形成橙色透明溶液。
Ⅱ.气氛中,将溶于油酸(顺-9-十八碳烯酸)配体,加热至120℃,使完全溶于油酸,形成油酸镉澄清液体。
Ⅲ.如图所示,将步骤Ⅱ中制备好的油酸镉溶液注入至步骤Ⅰ所得橙色透明溶液中,保持反应温度为260℃,反应。
Ⅳ.待步骤Ⅲ所得反应液冷却后,加入乙醇溶液使析出,离心分离;加入正己烷分散后,再次加入乙醇溶液,离心分离。重复以上操作2~3次,用乙醇和丙酮洗涤,即可得到纯净的量子点。
回答下列问题:
(1)元素Se在周期表中的位置为__________。量子点分散至水中可形成__________(填分散系名称)。
(2)仪器A的名称为__________。
(3)步骤Ⅱ中的作用为__________,油酸配体中提供孤电子对的成键原子是__________。
(4)实验室中可用如下方法制备Se单质:向水溶液中加入,在得到Se单质的同时会产生一种对环境无污染的气体,则该反应的离子方程式为__________。
(5)步骤Ⅲ中,可用紫外光照射以监测反应进程,当观察到__________(填现象)时,说明量子点生长基本停止,制备完成。
(6)步骤Ⅳ中加入乙醇溶液的作用是__________。
19.(14分)有机物N是治疗胃溃疡的一种药物中间体,其合成路线如图所示。
已知:①
②的某些性质和相似,都能与发生加成
③同一个碳上连着一个羟基和一个氨基(或取代的氨基)时不稳定,易脱水生成亚胺
回答下列问题:
(1)E的名称为__________。
(2)下列反应不属于取代反应的是__________(填标号)。
a.A→Bb.D→Ec.G→Jd.L→M
(3)符合下列条件的G的同分异构体有__________种。
a.一定条件下可以发生银镜反应
b.遇溶液显紫色
c.苯环上只有2个取代基
(4)J的结构简式为__________,试剂a是__________。
(5)K与反应得到L的化学方程式是__________。
(6)M反应形成N时条件为溶液,若改为“强酸性”条件下进行,会导致N的产率大大降低,原因是__________。
化学参考答案和评分标准
答案及解析
1.【答案】A
【详解】电解海水需要消耗能量,A错误;
青蒿素是一种烃的衍生物,B正确;
稀土元素或称稀土金属,是元素周期表上第3族之钪、钇和镧系元素共17种金属化学元素的合称,皆属于副族元素,稀土全部是金属元素,C正确;
过氧化氢是一种极性分子,D正确。
2.【答案】C
【详解】陶瓷和碳纤维复合材料属于新型的无机非金属材料,A错误;
氟化钾镁属于化合物,不属于合金,故B错误;
碳化硅是一种新型无机非金属材料,C正确;
用于光热电站的保温材料陶瓷纤维属于新型无机非金属材料,D错误。
3.【答案】A
【详解】用电石和饱和食盐水反应制乙炔,A正确;
饱和食盐水会将和都吸收掉,B错误;
密度比空气大,用向上排空气法收集,C错误;
二氧化碳能溶于水,不能用排水法测体积,D错误。
4.【答案】C
【详解】顺丁橡胶是顺-1,4-聚丁二烯橡胶,结构简式为,A正确;
实验式是指有机化合物各元素原子的最简整数比,葡萄糖的分子式为,实验式为,B正确;
的价层电子对互斥(VSEPR)模型为直线形,C错误;
s电子云轮廓图为球形,p电子云轮廓图为哑铃状,用电子云轮廓图表示的键为,D正确。
5.【答案】A
【详解】由方程式可知,氧化剂与还原剂物质的量之比,A错误;
中N原子与3个F原子形成3对共用电子对,使分子中各原子均满足8电子稳定结构,B正确;
的空间结构是三角锥形,键角,C正确;
是离子化合物,含有离子键,中有N—H共价键,D正确。
6.【答案】B
【详解】染料木素含有酚羟基,能与发生显色反应,A正确;
染料木素易溶于乙醇,但是难溶于水,B错误;
染料木素含有酚羟基,与空气接触易被氧化变质,C正确;
加成后的产物含6个手性碳用*表示如图:,D正确。
7.【答案】D
【详解】通过分析可知W、X、Y、Z分别为H、C、N、Cl。电负性:N>C>H,A错误;
半径为Cl>C>N,B错误;
基态Cu的价层电子排布式为,最外层只有1个电子,C错误;
H、C、N构成的化合物可能只有共价键,例如甲胺、HCN等,D正确。
8.【答案】D
【解析】为酸性气体,有较强的还原性,也具有一定的氧化性。
过量通入到溶液中,先发生反应,
然后发生反应,
所以总反应为,
离子方程式为,A错误;
过量会把少量的反应完全,化学方程式为,
所以离子方程式为,B错误;
有一定的还原性,通入溶液产生白色沉淀,说明生成,
化学方程式为,
所以离子方程式为,C错误;
有较强的还原性,通入到溶液中,溶液由浅黄色变为浅绿色,
反应的化学方程式为,
所以离子方程式为,D正确。
9.【答案】C
【解析】分子内的羟基氢与非羟基氧形成氢键,即分子内氢键,导致沸点较低。A正确;
石墨为层状结构,层与层之间的碳原子平面相隔较远,电子不易跨越,所以未杂化的p轨道重叠使电子几乎只能在整个碳原子平面中运动,石墨的导电性只能沿石墨平面的方向,B正确;
中有两组3中心4电子键,电子云分布更均匀,分子较为稳定,能量较低,C错误;
Cl的电负性较大,是吸电子基团,使双键电子云向中间碳原子偏移,电荷相反基团相互吸引,所以分子中带正电性的Cl易连在带负电性中心碳原子上,D正确。
10.【答案】B
【解析】装置X中的长颈漏斗作用是平衡气压,换成长玻璃导管也可起到相同作用,A正确;
存在转化关系(橙色)(黄色),通入氨气后减小,平衡正向移动,溶液颜色应该由橙色变为黄色,B错误;
装置b的作用是吸收过量氨气,酸性固体干燥剂可以吸收氨气,C正确;
随着反应进行,溶解度较小的转化为溶解度较大的,可观察到装置Y中晶体减少或者消失,D正确。
11.【答案】A
【解析】由该物质结构可以推知对应单体具有碳碳双键,单体发生加聚反应制得该物质,A正确;
该物质兼具离子液体良好导电性的性能,高分子为混合物,不属于电解质,B错误;
该物质具有若干杂化的C原子,所有原子不能在同一平面内,C、D均错误。
12.【答案】B
【解析】在通常状况下,分子内部以极强的共价键结合,分子间以较弱的范德华作用力结合。随着压强的不断增大,分子间距离不断被压缩。固体分子中分子间距逐渐接近于原子尺寸级别,且不同分子中相邻原子之间的相互作用逐渐增强。当分子间相互作用与分子内部的原子间共价作用相当时,分子内部原有的共价键会被破坏发生断裂,从而使得双原子分子结构发生解离,转变为原子相,A项正确;
相晶胞是立方晶胞,分子配位数为12,晶胞是四方晶系晶胞,分子配位数为4,B项错误;
相晶胞中平均含有个分子,相晶胞中平均含有个分子,
此时原子个数之比=分子个数之比,C项正确;
相晶体密度,D项正确。
13.【答案】D
【详解】含乳酸(HLac)和乳酸钠(NaLac)的溶液的pH为3.85,
则,,数量级为,A正确;
原缓冲溶液中由电荷守恒得:;
由物料守恒得:,两边消得,B正确;
根据图像可以判断,M点溶液pH发生突变,则已失去缓冲能力,C正确;
加入后,由电荷守恒可知显,则,D错误。
14.【答案】B
【分析】放电时,锌箔电极为原电池的负极,电极反应式为,电极为正极,水分子在正极得到电子发生还原反应生成氢气和氢氧根离子,电极反应式为,氢氧根离子通过阴离子交换膜由正极移向负极;
充电时,与直流电源负极相连的锌箔电极为阴极,四羟基合锌离子在阴极得到电子发生还原反应生成锌和氢氧根离子,电极反应式为,电极为阳极,碱性条件下氨分子在阳极失去电子发生氧化反应生成氮气和水,电极反应式为,氢氧根离子通过阴离子交换膜由阴极移向阳极。
【详解】由分析可知,放电时,锌箔电极为原电池的负极,电极为正极,则锌箔电极的电势小于电极,A正确;
由分析可知,放电时,电极为正极,水分子在正极得到电子发生还原反应生成氢气和氢氧根离子,电极反应式为,B错误;
由分析可知,放电时,氢氧根离子通过阴离子交换膜由正极移向负极,充电时,与直流电源负极相连的锌箔电极为阴极,氢氧根离子通过阴离子交换膜由阴极移向阳极,C、D正确。
15.【答案】C
【详解】强相互作用指形成化学键,此处不是,A正确;
排挤出水分子,使得腔外更多水分子聚集,增加了水分子间的氢键,降低体系的能量,B正确;
排挤出水分子,使呈自由状态的水分子数增加,无序度增加,是熵增的过程,C错误;
基团换成“后可进入到下一个环六糊精的空腔,从而形成链状结构,D正确。
16.(14分)
【答案】(1)3(1分)
(2)b(1分)
(3)(2分)(或写成)
(4)防止高温下分解(2分)2(2分)
(5)(2分)(加热符号写不写也可以)
写分步反应:
也可以得分
(6)趁热过滤(2分,只答“过滤”不给分)
(7)(2分)
【详解】(1)电子在回到基态的过程中,有,,三种情况,所以最多可以发出3种不同波长的光。
(2)在“碱浸”时,适当提高浸出温度、适当提高氢氧化钠的浓度可加快浸出速率;增大废料的颗粒会减慢反应速率。所以选b。
(3)碱浸后,正极材料中的铝会和氢氧化钠反应生成,
所以“滤液1”中有大量,当通入过量后,会生成沉淀。
离子方程式为。
(4)酸浸时的离子方程式为:,温度不宜过高是为了防止高温下分解,由以上离子方程式可知,当释放时,至少需要消耗的物质的量为。
(5)氨水处理后的“滤液3”中含有大量,加入饱和反应生成沉淀,方程式为。
(6)由于的溶解度随温度的升高而减小,所以在制备的过程中,水浴加热可促进的生成和析出,趁热过滤可以减少因的溶解造成的损失。
(7)滴定时将氧化为,自身被还原为。反应为,
样品消耗的,则。
最终计算样品中铁的质量分数为%%%。
17.【答案】(14分)
(1)(2分)
(2)(2分)
(3)①>(2分)②(2分)③13.6(2分) 27.3(或者27.2)(2分)
(4)可以去除的反应:,生成的覆盖在的表面,阻止了与的进一步接触,导致吸收效率降低甚至失效(2分)
【解析】(1)根据甲烷重整制氢反应分步示意图,找出第Ⅰ步反应的反应物为和,生成物为CO、、和,配平即得到第Ⅰ步反应的化学反应方程式为:。
(2)根据标准摩尔生成焓的定义和表格中数据,可写出相应热化学方程式:
①
②
③
根据盖斯定律,可由③-②-①得到,
所以
(3)①由图像知,升高温度,第Ⅰ步反应增大,说明平衡向正反应方向移动,
故正反应方向为吸热反应,即。
②第Ⅰ步反应和第Ⅱ步反应相加即得该甲烷重整制氢的反应,故
③三段式:
由平衡常数表达式,解得,
将容器体积压缩到原来的,压强增大一倍,为,平衡不移动。
同理根据三段式计算可得(如果直接利用前面计算结果,)。
(4)可以去除的反应:,生成的覆盖在的表面,阻止了与的进一步接触,导致吸收效率降低甚至失效。
18.(13分)
(1)第四周期第ⅥA族(2分)胶体(1分)
(2)球形冷凝管(1分)(答“冷凝管”或“冷凝器”也可)
(3)防止油酸被氧化(多答防止被氧化不算错)(2分)O(或氧原子)(1分)
(4)(2分)
(5)荧光颜色不再变化(2分)
(6)降低的溶解度,促进其析出(2分)
19.(14分)
(1)乙酸苯酚酯(或乙酸苯酯)(2分)
(2)d(2分)
(3)12(2分)
(4)(2分) 浓硝酸和浓硫酸(只答浓硝酸不给分)(2分)
(5)(2分)(无加热给一分)
(6)强酸性条件下,会和氨基反应,生成不活泼的铵离子,使失去加成能力(2分)
【分析】由题干合成路线图可知,可知A的结构简式为:,
由A到B的转化条件可知,B的结构简式为:,
由B到D的转化条件和D的分子式可知,D的结构简式为:,
由D到E的转化条件和E到F发生已知信息①反应可知,E的结构简式为:,
由J的分子式和G到J的反应条件可知,J的结构简式为:,
由M的结构简式和K的分子式可知,K的结构简式为:,则试剂a为浓硝酸和浓硫酸,
由L的分子式和K到L的转化条件可知,L的结构简式为:,据此分析解题。
(2)L→M属于还原反应。
(3)由限定条件可知,同分异构体应含苯环、酚羟基、醛基等特殊结构,可为—OH和、、、,分别邻、间、对共种。
(4)硝化反应试剂需要浓硫酸和浓硝酸。
(5)如果溶液酸性太强,氨基和H+反应,生成不活泼的铵离子,导致N-H难以断裂,难和发生加成反应。
A.制取乙炔
B.除去中的
C.收集
D.测量体积
溶液
现象
离子方程式
A
产生淡黄色沉淀
B
产生白色沉淀
C
溶液褪色,产生白色沉淀
D
溶液由浅黄色变为浅绿色
事实
解释
A
的沸点较低
存在分子内氢键
B
石墨的导电性只能沿石墨平面的方向
相邻碳原子平面之间相隔较远,未杂化的p轨道重叠使电子几乎只能在整个碳原子平面中运动
C
中C=O的键能比中C=O的键能大
中有两组3中心4电子键,电子云分布更均匀,能量更高
D
与加成的主要产物是
中Cl的电负性较大,使双键电子云向中心碳原子偏移,中带正电性的Cl易连在带负电性中心碳原子上
分子相
相
相
温度和压强
,
,
结构
物质
0
题号
1
2
3
4
5
6
7
8
9
10
11
12
13
14
15
答案
A
C
A
C
A
B
D
D
C
B
A
B
D
B
C
湖北省“宜荆荆恩”2025+届高三上学期9月起点考试化学试卷: 这是一份湖北省“宜荆荆恩”2025+届高三上学期9月起点考试化学试卷,共18页。试卷主要包含了85等内容,欢迎下载使用。
2025届湖北“宜荆荆恩”高三上学期9月起点考试化学试题+答案: 这是一份2025届湖北“宜荆荆恩”高三上学期9月起点考试化学试题+答案,文件包含预约2024年湖北省高三9月起点考试-化学试题pdf、预约2024年湖北省高三9月起点考试-化学参考答案详细解释pdf等2份试卷配套教学资源,其中试卷共20页, 欢迎下载使用。
2024湖北省宜荆荆恩高三上学期9月起点考试化学PDF版含解析: 这是一份2024湖北省宜荆荆恩高三上学期9月起点考试化学PDF版含解析,文件包含湖北省宜荆荆恩2023-2024学年高三上学期9月起点考试化学答案和解析docx、湖北省宜荆荆恩2023-2024学年高三上学期9月起点考试化学pdf等2份试卷配套教学资源,其中试卷共16页, 欢迎下载使用。

