河南省焦作市第十一中学2024-2025学年高二上学期开学考地理试卷(原卷版)
展开一、选择题:(本题共20小题,每小题2.5分,共50分。每题只有一个正确选项。)
辽东半岛位于辽宁省南部,北部宽,南部狭窄,除少数山峰海拔在1000米以上外,大部分地区海拔在500米以下,山势浑圆,地势平缓。辽东半岛岩溶地貌发育广泛,南部、中部和北部以受侵蚀剥蚀影响的山区为主,东南部的黄海沿岸和西部的渤海沿岸则以侵蚀剥蚀丘陵及堆积、侵蚀平原为主。下图中示意辽东半岛夷平面演化过程。据此完成下面小题。
1. 推测辽东半岛夷平面形成的先后顺序是( )
A ①②③④B. ②④③①C. ③①④②D. ④③②①
2. ①阶段夷平面上黄土层的来源可能是( )
A. 基岩受侵蚀,发育成黄土层B. 高空西风携带内陆粉尘,在辽东半岛沉降
C. 海平面下降,海岸泥沙出露D. 红色风化壳受外力侵蚀,风化发育成黄土
1806年,法国鲁贝居民不足9000人。1814年起,当地兴建大量棉毛纺织厂,逐步成为全球纺织工业中心,百年间人口便已超过12万人。20世纪60年代起,鲁贝纺织业衰落,人口大幅减少,大量厂区荒废。近年来,当地将原厂区内的工业建筑改建成文化场所。据此完成下面小题。
3. 推测1806年前后,鲁贝( )
A. 人口性别比失衡B. 居民收入水平低C. 以外来人口为主D. 工业用地比重高
4. 20世纪60年代起鲁贝人口大幅减少,反映了此之前当地( )
A. 产业结构单一B. 城市化水平低C. 环境问题严重D. 人口出生率低
5. 工业建筑的改建对鲁贝城市发展的影响主要是( )
A. 缓解就业紧张B. 延长产业链条C. 复兴传统产业D. 改善人居环境
新型城镇化不仅是人口、地域空间、生活方式的城镇化,还是人口与资源环境协调、城乡协调发展、公共服务均等化的城镇化。如图示意2014—2021年温州市产业高级化指数、新型城镇化水平及两者相对发展程度。据此完成下面小题。
6. 2014—2021年,温州市产业高级化与新型城镇化相对发展程度表现为( )
A. 由产业高级化滞后转为新型城镇化动能不足
B. 由产业高级化超前转为新型城镇化动能不足
C. 由新型城镇化动能不足转为产业高级化超前
D. 由新型城镇化超前转为产业高级化动能不足
7. 提升温州市新型城镇化与产业高级化协调度的合理措施是( )
①促进产业基础高级化、产业价值链高端化
②重点发展市辖区
③实施统一化产业升级策略
④统筹市辖区和中小城镇的协同发展
A. ①②B. ①④C. ②③D. ③④
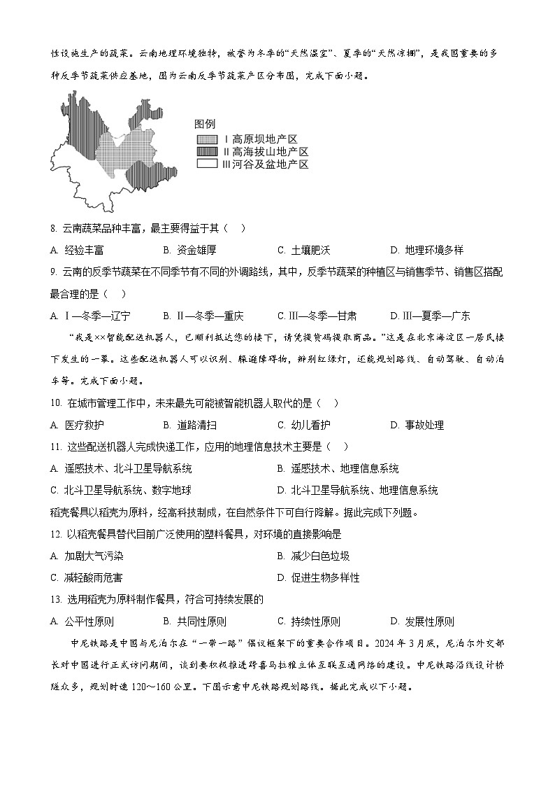
反季节蔬菜是指在一般地区因热量条件限制而无法正常栽培的季节内,利用特殊环境资源或采取保护性设施生产的蔬菜。云南地理环境独特,被誉为冬季的“天然温室”、夏季的“天然凉棚”,是我国重要的多种反季节蔬菜供应基地,图为云南反季节蔬菜产区分布图,完成下面小题。
8. 云南蔬菜品种丰富,最主要得益于其( )
A. 经验丰富B. 资金雄厚C. 土壤肥沃D. 地理环境多样
9. 云南的反季节蔬菜在不同季节有不同的外调路线,其中,反季节蔬菜的种植区与销售季节、销售区搭配最合理的是( )
A. Ⅰ—冬季—辽宁B. Ⅱ—冬季—重庆C. Ⅲ—冬季—甘肃D. Ⅲ—夏季—广东
“我是××智能配送机器人,已顺利抵达您的楼下,请凭提货码提取商品。”这是在北京海淀区一居民楼下发生的一幕。这些配送机器人可以识别、躲避障碍物,辨别红绿灯,还能规划路线、自动驾驶、自动泊车等。完成下面小题。
10. 在城市管理工作中,未来最先可能被智能机器人取代的是( )
A. 医疗救护B. 道路清扫C. 幼儿看护D. 事故处理
11. 这些配送机器人完成快递工作,应用的地理信息技术主要是( )
A. 遥感技术、北斗卫星导航系统B. 遥感技术、地理信息系统
C. 北斗卫星导航系统、数字地球D. 北斗卫星导航系统、地理信息系统
稻壳餐具以稻壳为原料,经高科技制成,在自然条件下可自行降解。据此完成下列题。
12. 以稻壳餐具替代目前广泛使用的塑料餐具,对环境的直接影响是
A. 加剧大气污染B. 减少白色垃圾
C. 减轻酸雨危害D. 促进生物多样性
13. 选用稻壳为原料制作餐具,符合可持续发展的
A. 公平性原则B. 共同性原则C. 持续性原则D. 发展性原则
中尼铁路是中国与尼泊尔在“一带一路”倡议框架下的重要合作项目。2024年3月底,尼泊尔外交部长对中国进行正式访问期间,谈到要积极推进跨喜马拉雅立体互联互通网络的建设。中尼铁路沿线设计桥隧众多,规划时速120~160公里。下图示意中尼铁路规划路线。据此完成以下小题。
14. 中尼铁路修建最大难题是( )
A. 地势起伏B. 气候寒冷C. 降水量大D. 沼泽众多
15. 中尼铁路桥隧众多的优势是( )
①缩短线路长度,降低建设投资 ②减少植被的破坏,保护生态环境
③降低坡度,提高通行的安全性 ④减少工程量,降低自然灾害发生
A. ①②B. ②③C. ③④D. ①④
16. 中尼铁路通车后,对尼泊尔的影响是( )
A. 方便与南亚地区联系B. 提升加德满都城市等级
C. 促进其经济加快发展D. 完全摆脱印度的控制
北京时间2020年7月23日12时41分,我国首次火星探测任务“天问一号”探测器在文昌(20°N,110°E)航天发射场成功发射,经过295天的航行,于2021年5月15日8时20分左右成功着陆。这是我国火星探测史上的一个历史性时刻,意味着我国正式成为第二个成功登陆火星的国家。下图示意二分二至日地球的位置。据此完成下面小题。
17. 天问一号发射时,文昌的地方时是( )
A. 23日12时1分B. 23日12时15分
C. 23日13时21分D. 23日13时05分
18. 天问一号成功着陆时,地球位于公转轨道的( )
A. ①处B. ②处C. ③处D. ④处
小明于6月18日从上海出发赴纽约参加会议,会议结束后于当地时间6月23日从纽约返回。小明乘坐直飞航班往返两地,他对航班路线很感兴趣,查询到航班信息如下面图表所示。据此完成下列小题。
19. 去程时,小明想靠窗欣赏景色,但不想被阳光照射;返程时,小明想欣赏我国北方的日落景色,他应该分别选择飞机飞行方向哪一侧的靠窗座位( )
A. 去程选择左侧,回程选择右侧B. 去程选择右侧,回程选择左侧
C. 去程回程都选择右侧D. 去程回程都选择左侧
20. 下列选项中的情形可能发生在小明旅途中的是( )
A. 去程时都是白天,全程艳阳高照B. 去程到达时为纽约时间6月19日
C. 返程时俯瞰北冰洋漂浮的大量浮冰D. 返程时在北极地区欣赏到极光景色
二、非选择题(50分)
21. 阅读图文材料,完成下列要求。
滴灌是通过安装在毛管上的滴水器,将水分一滴一滴均匀缓慢地滴入作物根区附近的土壤表层,水分再慢慢渗入地下根部进行灌溉的新型灌溉方式。涌泉根灌是通过微管将水分直接输送到作物根区,进行地下局部灌溉的灌溉方式。下图示意我国陕西省某果园6月初在使用水量相同的情况下,采用滴灌和涌泉根灌后1小时和24小时土壤含水量的垂直分布状况。
(1)判断①曲线表示的灌溉方式及灌溉后的时长,并分别说明理由。
(2)与滴灌相比,分析涌泉根灌的优势。
22. 阅读图文资料,完成下列要求。
香根草是热带多年生草本植物,喜湿润,当温度在22~40℃时达到生长高峰,每天可长高2~3厘米。香根草根系数量多,在土壤中成网状密布,能穿透坚硬红粘土,最深达到5~6米。
福建省不少公路建在山区,新建成的公路边坡土壤侵蚀严重。60年代开始,香根草从海南引入福建,用以保护公路边坡。经多年实践发现,在坡地上沿等高线方向密集栽培,形成生物绿篱(下图),水土保持、边坡固定效果好。
(1)根据材料推测,香根草的主要特征及其生长环境特点。
(2)根据水循环原理,说出种植香根草影响了水循环哪些环节?说明沿等高线方向密集栽培香根草对保持水土的作用。
23. 阅读图文材料,完成下列要求。
泸州油纸伞起源于明末清初,全部采用当地天然材料,制作工序复杂特殊,制作一把伞需要半个多月。20世纪40年代末,大量油纸伞作坊聚集在珠子街(如图),产品销往全国各地;20世纪70年代,由于众多机械化程度较高的钢骨尼龙折叠伞生产企业出现,泸州市大小油纸伞厂纷纷倒闭;21世纪初,随着旅游市场的发展与新古典主义的兴起,泸州油纸伞产业开始复苏。2008年,泸州油纸伞制作工艺被列入中国非物质文化遗产。
(1)分析20世纪40年代末珠子街聚集大量油纸伞作坊的原因。
(2)说明20世纪70年代泸州众多油纸伞厂倒闭原因。
(3)简述泸州油纸伞制作工艺被列入中国非物质文化遗产对泸州油纸伞产业有利影响。
24. 阅读图文材料,完成下列要求.
马耳他是地中海中部岛国,欧盟成员国,国土面积小,岛上多石灰岩丘陵,地形起伏较大。全国由马耳他岛、戈佐岛等五个岛屿组成。瓦莱塔是全国政治、文化和商业中心。马耳他最大港口瓦莱塔港位于瓦莱塔与比尔古、圣格莱亚和考斯皮卡三座古城之间,港区多港湾,海岸线较长,港内有多处深水码头。马耳他的葡萄酒生产历史悠久,葡萄酒除供应本国外主要销往欧盟国家。下图为马耳他位置示意图。
(1)马耳他国内陆上交通基本依靠公路,无铁路,分析其原因。
(2)简析瓦莱塔港货物吞吐量较大的原因。
(3)解释马耳他葡萄酒市场除本国外,主要销往欧盟国家的主要原因。
航线
出发时间
到达时间
用时
甲:去程
上海→纽约
北京时间8:30
纽约时间9:00
13.5小时
乙:返程
纽约→上海
纽约时间16:00
北京时间20:00
15小时
河南省焦作市第十一中学2024-2025学年高二上学期开学考地理试卷(原卷版+解析版): 这是一份河南省焦作市第十一中学2024-2025学年高二上学期开学考地理试卷(原卷版+解析版),文件包含河南省焦作市第十一中学2024-2025学年高二上学期开学考地理试卷原卷版docx、河南省焦作市第十一中学2024-2025学年高二上学期开学考地理试卷解析版docx等2份试卷配套教学资源,其中试卷共22页, 欢迎下载使用。
河南省焦作市第十一中学2024-2025学年高二上学期开学考地理试卷: 这是一份河南省焦作市第十一中学2024-2025学年高二上学期开学考地理试卷,共11页。试卷主要包含了选择题,非选择题等内容,欢迎下载使用。
河南省周口市2024-2025学年上学期高三开学考地理试题(原卷版): 这是一份河南省周口市2024-2025学年上学期高三开学考地理试题(原卷版),共5页。试卷主要包含了本试卷分选择题和非选择题两部分,答题前,考生务必用直径0,本卷命题范围, 刚果, 2019年刚果, 当日该地等内容,欢迎下载使用。

