湖南省长沙市望城区第一中学2024-2025学年高三上学期开学考试地理试题(解析版)
展开日本东西两侧海岸冬季降雪量差距很大,靠近日本海一侧冬季降雪量远大于靠近太平洋一侧。但据古气候 学家研究发现,在距今2万年前的末次盛冰期,全球气温比现在低5-100C,日本西侧的降雪量远小于现在。下图示意日本海周边地形与洋流分布。据此完成下面小题。
1. 日本西海岸冬季降雪明显多于东海岸的原因是 ( )
A. 东海岸水温偏低B. 西海岸冬季风暖湿
C. 东海岸人口密集D. 西海岸相对高度大
2. 末次盛冰期,日本西侧降雪较现在少很多的原因可能是( )
A. 寒流降温减湿B. 冬季风风速增强
C. 下沉气流为主D. 日本海面积缩小
3. 下列现象,可能出现在末次盛冰期的是( )
A. 北欧峡湾、冰川湖广布B. 西伯利亚地区物种大量灭绝
C. 亚欧大陆与美洲大陆相连D. 阿尔卑斯山地雪线上升
【答案】1 B 2. D 3. C
【解析】
【分析】本题以日本海周边地形与洋流分布为背景,考查自然要素对日本东西两侧海岸冬季降雪量的影响,以及盛冰期对降雪的影响和对地貌、海陆变迁、物种等的影响。
【1题详解】
日本位于东亚地区,冬季受亚洲冷高压影响,盛行西北风,西海岸地处冬季风迎风坡;由图可知冬季风经过日本西部的日本海后变得相对暖湿;受地形抬升,易产生降雪。而东海岸为冬季风背风坡,水汽少,降雪少,B正确。东海岸有暖流流经,水温不低于西海岸,A错误。人口密集热岛效应强,降水略多,不是降雪量的决定性因素,C错误。根据海拔数值,两岸相对高度相同,D错误。故选B。
【2题详解】
末次盛冰期,气温比现在低5~10℃,海平面下降,日本海面积缩小,对冬季风的增温增湿效应减弱,西海岸气流抬升有所减弱,降雪减少,C错误;D正确;盛冰期寒暖流影响均减弱,A错误;冬季风寒冷干燥,增强不能直接影响降雪量,B错误。故选D。
【3题详解】
末次盛冰期,全球气温下降,山地雪线下降,D错误;西伯利亚地区动物多向低纬温暖地带迁移,但由于冰期持续时间长且不是气候突变,故物种不会大量灭绝,B错误;峡湾和冰湖是冰期结束(融冰)的产物,A错误;受盛冰期影响,气候干冷,降水和地表径流减少,海平面下降,白令海峡被亚欧大陆与美洲大陆间的陆桥取代,C正确;故选C。
【点睛】第1题,主要从大气环流和地形分析;第2题,阐述冰期对海洋的影响,再结合第1题解析;第3题,冰期使全球气温下降。
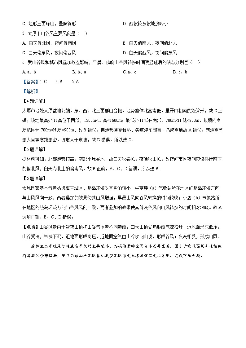
太原市地处山西省中部太原盆地北端,其气象和环境深受山谷风和城市风影响。下图示意太原市气象站点及海拔分布,其中尖草坪、小店气象站分别位于主城区的西北部和南部。据此完成下面小题。
4. 太原市的地形地貌特点是( )
A. 尖草坪东部有一凹陷洼地B. 区域内高差超过900m
C. 地形三面环山,呈簸箕形D. 西坡较东坡坡度略小
5. 太原市山谷风主要风向是( )
A. 白天偏北风,夜间偏南风B. 白天偏南风,夜间偏北风
C. 白天偏东风,夜间偏西风D. 白天偏西风,夜间偏东风
6. 受山谷风和城市风叠加效应影响,早晨、傍晚山谷风转换时间明显延后的站点分别是( )
A. a、bB. b、aC. a、cD. c、b
【答案】4. C 5. B 6. A
【解析】
【4题详解】
太原市地处太原盆地北端,东、西、北三面群山合抱,地势整体北高南低,呈开口朝南的簸箕形,故C正确;该地最高处H高位于西部,1500m
据材料可知,北部地势较高,南部平原谷地,故白天吹谷风,夜晚吹山风,故夜间市区夜间应该盛行南下的偏北风,白天为北上的偏南风,故B正确,A、C、D错误,所以选B.
【6题详解】
太原国家基本气象站远离主城区,热岛环流对其影响较小;尖草坪(a)气象站所在地区的热岛环流方向与山风风向一致,两者叠加的效果使其山风增强,早晨山风向谷风转换的时间较晚;小店(b)气象站所在地区的热岛环流方向与谷风风向一致,两者叠加的效果使其傍晚谷风向山风转换的时间相对较晚。故A选项正确,B、C、D错误。
【点睛】山谷风是由于昼夜山顶和山谷气压差不同造成,白天山顶受热形成气流抬升,近地面形成低压,山谷受冷,气流下沉,近地面形成高压,近地面空气由山谷吹向山顶,形成谷风;夜晚相反,形成山风。
森林生态系统是陆地生态系统的主要碳库。其碳储量的空间分布差异显著。图1示意我国某山地植被随海拔的分布格局,图2为该山地不同森林类型不同深度土壤层碳密度统计图。完成下面小题。
7. 该山地最可能是( )
A. 武夷山B. 横断山C. 太行山D. 阿尔泰山
8. 该山地( )
A. 雪线位于海拔3100米B. 针叶林土壤碳密度最高
C. 山麓地带水资源丰富D. 高山草甸分布面积最广
9. 影响该山地土壤层碳密度分布差异的直接因素是( )
A. 坡向B. 海拔C. 水热D. 植被
【答案】7. C 8. B 9. D
【解析】
【7题详解】
根据图1,该山地海拔为3100米,山麓地带分布的植被类型应为阔叶林,但受人类活动影响,被开发成农业用地,但由于降水少,农业用地为旱地,北方地区的太行山符合该垂直带谱分布,C正确;结合所学知识,阿尔泰山、横断山的海拔高于3100米,且阿尔泰山位于温带大陆气候区,降水少,山麓地带为荒漠,BD错误;武夷山位于南方地区,降水多,山麓地带的农业用地以水田为主,A错误;故选C。
【8题详解】
如图,该山地顶部为高山草甸带,没有积雪带分布,A错误;根据图2,灌木林、针叶林、阔叶林中,针叶林土壤碳密度最高,B正确;该地位于北方地区,降水少,山麓地带水资源缺乏,受人类活动影响,土地被开垦为旱地,农业活动需大量用水,使山麓水资源短缺更严重,C错误;只能根据材料信息分析出各海拔处的植被类型占比,不能分析出各植被类型的面积,D错误;故选B。
【9题详解】
结合所学知识,坡向、海拔、水热等条件会影响到植被生长状况,从而影响碳密度的分布,但不能根据材料分析出三者对该地土壤层碳密度分布产生直接影响,ABC错误;根据材料“森林生态系统是陆地生态系统的主要仓库”,由图可知,该地森林植被以灌木林、针叶林、阔叶林为主,不同的森林植被类型其碳密度不同,因此该山地土壤层碳密度分布差异的直接因素是植被,D正确;故选D。
【点睛】山地自然带是在水平地带的基础上发展起来的,山麓自然带与水平自然带一致。垂直自然带谱的丰富程度取决于山地的相对海拔高度和纬度位置,纬度越低,相对海拔越高,垂直带谱越完整。山地所处的纬度越低,同一自然带分布的海拔越高。
伊塞克湖位于天山北麓,湖面平均海拔约1600米,终年不冻,有“热湖”之称。面积超过6300km²,平均水深270多米,水量大,是青海湖的十多倍,也是世界上较大的构造湖,湖内可以定期航行。下图为伊塞克湖区域图,据此完成下面小题。
10. 伊塞克湖的水文特征主要表现为( )
A. 咸水湖,湖水水位季节变化小B. 淡水湖,湖水水位季节变化小
C. 咸水湖,湖水水位季节变化大D. 淡水湖,湖水水位季节变化大
11. 伊塞克湖成为“热湖”的最主要原因是( )
A. 纬度较低,冬季气温较高B. 山地阻挡,冬季风影响小
C 盐度较低,湖水不易结冰D. 板块交界,地热资源丰富
12. 伊塞克湖内定期航行的最佳时间是( )
A. 3-4月B. 6-7 月C. 8-9 月D. 11-12月
【答案】10. C 11. B 12. C
【解析】
【10题详解】
读图可知,图中湖泊只有河流水注入,没有河水流出,盐分容易积累,形成咸水湖,BD错误;该湖泊位于我国西北地区,河流和湖泊的补给水源主要为冰雪融水,气温季节变化大,所以湖水水位季节变化大。C正确,A错误。故选C。
【11题详解】
读图可知,该湖泊纬度较高,冬季气温较低,A错误;伊塞克湖位于天山北麓,周围有高山阻挡,冬季风影响小,使得湖水水温较高,终年不冻,B正确。伊塞克湖是咸水湖,盐度较高,C错误。题目中未提及伊塞克湖位于板块交界地带,不是其成为“热湖”的最主要原因,D错误。故选B。
【12题详解】
分析可知,只有在水位高时才可以定期航行。该湖泊的主要补给水源为冰川融水,冬春季节气温低,融水量少,湖泊水位低,不能航行,AD错误;6-7月,气温高,冰川融水量大,湖泊水位上升;8-9月,气温仍然较高,冰川融水使湖泊水位继续上升,湖泊水位更高,更适合航行,B错误,C正确。故选C。
【点睛】河流航运条件好:流量大、流速缓、含沙量小、汛期长、河宽水深、无结冰期
我国某市居民出行方式中,公共出行占26.2%,私家车出行占14.3%,步行、自行车等出行方式占59.5%。总体状况为周一至周五非机动车违法比例高于机动车。下图示意该市机动车与非机动车违法比例的时间分布情况。据此,完成下面小题。
13. 非机动车比机动车违法比例高的主要原因是非机动车( )
A. 驾驶人法律意识弱B. 违法监管力度大C. 驾驶方便D. 违法处罚力度大
14. 在中午和前半夜时段,机动车比非机动车违法比例高,其主要影响因素是( )
A. 车辆数量B. 天气状况C. 车辆速度D. 出行频率
【答案】13. A 14. D
【解析】
【13题详解】
非机动车出行率高,但非机动车驾驶人法律意识弱,加上违法处罚力度小,易导致非机动车驾驶人违法行驶,A正确,D错误。违法监管力度对所有交通参与者都是相同的,B错误。驾驶方便并不是导致违法比例高的直接原因,因为机动车和非机动车在驾驶方便性上存在差异,但这不是违法比例差异的主要原因,C错误。故选A。
【14题详解】
一般来说,人们工作地与居住地有一定距离,机动车因速度快,利于人们工作往返,因此相比非机动车,在中午和前半夜时段,机动车的出行频率较高,故在中午和前半夜时段,机动车比非机动车违法比例高,D正确;车辆数量在中午和前半夜时段数量有可能减少,A错误;特殊的天气状况下,违法比例可能更高,但不代表中午和晚上的天气状况和其他时间就一定不一样,B错误;机动车的车辆速度与路况有关系,与是否是中午和前半夜关系不大,C错误。故选D。
【点睛】机动车较多的时间通常与交通流量高峰时段相关。一般来说,这些高峰时段出现在工作日的上下班时段,也就是早晨和傍晚。具体来说:早晨高峰:通常从早上7点开始,持续到9点左右。这个时段是许多人前往工作地点的时间,因此机动车流量较大。傍晚高峰:大约在下午5点到晚上7点之间。这个时段是人们下班回家的时间,同样会导致机动车流量增加。
贝壳堤是由海洋里大量甲壳生物的遗骸堆积而形成的,它是古海岸的遗迹,贝壳堤位置可以作为衡量平原地区海岸线位置变化的重要标志,渤海湾西岸分布着4~5道、断续绵延数十至上百公里的贝壳堤,对研究海岸带古环境演化方面有着重要的科学意义,据此完成下面小题。
15. 从6700年前至今,渤海湾西岸海岸线的变化特点是( )
A. 向海洋方向推进B. 向陆地方向推进
C. 在海洋与陆地之间反复变化D. 没有发生明显变化
16. 贝壳堤形成的主要地质作用是( )
A. 海水侵蚀B. 海水堆积C. 流水侵蚀D. 流水堆积
【答案】15. A 16. B
【解析】
【15题详解】
由材料可知,贝壳堤是古海岸的遗迹,即过去的海岸线,所以贝壳堤位置可以作为衡量平原地区海岸线位置变化的重要标志,图示标注的即距今年份,年份越久,则说明该贝壳堤形成时间越早,通过观察图片,可知海岸线的变化是由西向东变化的,即从6700年前至今,渤海湾西岸海岸线的变化是向渤海湾方向推进,故选A。
【16题详解】
贝壳堤是由海洋里大量甲壳生物的遗骸堆积而形成的,即海水携带的物质到海岸沉积下来,所以贝壳堤形成的主要地质作用是海水堆积作用。故选B。
【点睛】贝壳堤是由海生贝壳及其碎片和细砂、粉砂、泥炭、淤泥质粘土薄层组成的,与海岸大致平行或交角很小的堤状地貌堆积体。形成于高潮线附近,为古海岸在地貌上的可靠标志。
二.非选择题:共52分。
17. 下图为某区域某时等压线分布图。读图,回答下列问题。
(1)图中所示季节为________,此时戊地的风向是________。
(2)图中甲、乙、丙、丁四地中冷锋最可能出现在________地,该地降水主要集中在图中虚线的________侧(东、西、南、北)。
(3)图中M天气系统中,水平气流运动方向呈________旋转辐合。
(4)从气压分布状况看,图中虚线乙表示________,此时在它控制下的天气特点是________。
(5)图中N地区分布着世界上典型的________气候,该气候类型形成的主要原因是________。
【答案】(1) ①. 冬季 ②. 东北
(2) ①. 丁 ②. 西
(3)逆时针 (4) ①. 高压脊(高压) ②. 晴朗(寒冷干燥)
(5) ①. 温带季风 ②. 海陆热力性质差异
【解析】
【分析】本题以区域某时等压线分布图为背景,考查等压线判读、锋面判读、天气及气候特征等相关知识,考查学生获取与解读地理信息,调动与运用地理知识的能力,落实区域认知,综合思维等学科核心素养。
【小问1详解】
据图中等压线数值分析,亚欧大陆蒙古一带出现高亚,季节应该是冬季。戊地等压线大致是东西走向,北侧是高压、南侧是低压,北半球受向右的地转偏向力的影响,此时戊地的风向是东北风。
【小问2详解】
冷锋存在于低压槽中,甲乙是高压脊,不会存在冷锋。丙丁位于低压槽,丁位于气旋左侧的低压槽,应该是冷锋,M位于右侧的低压槽,应该是暖锋。冷锋降水集中在锋后,应该是图中虚线的西侧。
【小问3详解】
图中M天气系统是低压(气旋),在北半球,气旋气流是逆时针旋转向气旋中心辐合。
【小问4详解】
从气压分布状况看,图中虚线乙气压高于虚线两侧气压,表示高压脊(高压),此时在它控制下多下沉气流,出现晴朗天气。
【小问5详解】
图中N地区位于我国华北地区,气候是温带季风气候,该气候类型形成的主要原因是海陆热力性质差异。温带季风气候的形成主要是因为位于最大的大陆与最大的大洋之间,所以受海陆热力性质的影响极大。当夏季带来的时候,亚欧大陆会普遍出现低压现象,海洋上副热带高气压西伸北进,受北太平洋副热带高气压的影响而出现的东南季风会带来丰沛的降水;冬季会受到强大的蒙古高压控制而出现寒冷的西北季风。
【点睛】
18. 阅读图文材料,完成下列要求。
温哥华位于太平洋东岸,气候温和湿润,四季宜人,是全加拿大冬季最暖和的城市,1月平均气温为3℃,7月平均气温为17℃。本区夏季常吹西北风,而冬季多刮西南风。下图示意温哥华所在区域及其气候资料。
(1)推测温哥华岛的地势特征并简述理由。
(2)结合大气环流知识,说明本区冬、夏季主导风向的成因。
(3)简述温哥华的降水季节分配特征,并分析原因。
(4)解释温哥华是全加拿大冬季最暖和城市的原因。
【答案】(1)中部高,东西两侧低。中部以山脉为主,河流向东西两侧注入海洋。
(2)冬季时高压中心位于本区的南方,受其影响风自南向北吹,并在地转偏向力(右偏)的作用下偏转成西南风;夏季时高压中心北移至本区西侧,而陆地上形成低压,风从海洋吹向陆地,同时受地转偏向力影响偏转为西北风。
(3)季节分布不均,冬季多夏季少(主要集中在冬季)。
原因:冬季盛行西南风,从低纬吹向高纬,水汽更容易凝结;且冬季南北温差大,风力强劲,带来的水汽更多;夏季盛行西北风,从高纬吹向低纬,水汽不易凝结。
(4)纬度较低;位于40-60度之间的大陆西岸,受来自太平洋的暖湿的西风影响;沿岸有暖流流过,增温增湿;海岸山脉阻挡了北方寒冷空气的侵袭。
【解析】
【分析】本题以温哥华为背景,主要考查学生地形、气候等自然地理知识,并且考查学生读区域图和分析统计图的能力。
【详解】(1)读温哥华区域图可知,温哥华岛中部有山峰,河流由中部向东西两侧流入海洋,可知此岛屿地势中间高,东西两侧低。
(2)由材料可知,本区夏季常吹西北风,而冬季多刮西南风,结合本地所处纬度为50°N附近,大陆西岸,所以冬季受西风带影响,盛行西南风;夏季,因海陆热力差异,陆地形成低压中心,而海洋为高压,因此风从西面的海洋吹向陆地,在地转偏向力的作用下,形成西北风。
(3)从气候资料图可知,本地降水冬季多,夏季少。原因可以从盛行风来分析:夏季盛行西北风,从高纬吹向低纬,水汽不易凝结;冬季盛行西南风,从低纬吹向高纬,水汽更容易凝结。
(4)分析一个地区温度可以从纬度、地形、洋流等方面分析。温哥华位于中高纬大陆西岸,所以有北太平洋暖流增温增湿;温哥华东部有西北-东南走向的山脉,可以阻挡来自大陆高纬度的冷空气,所以冬季气温较高。
19. 阅读图文材料,完成下列要求。
北回归线标志塔是标志地理学上北回归线经过地方的建筑物。北回归线是一条看不见的假想线,建立了标志塔,就使得人们能够直观地看到北回归线的客观实体,感觉到这条纬线的存在。它对天文、地理、土壤、生物、气候的科学研究具有重要的意义。截至2019年11月13日,我国已建有11座北回归线标志塔,上图为位于我国汕头市(23°26′N,116°35′E)的北回归线标志塔,每年的某个节气立竿不见影,管窥睹骄阳,天象奇现,任由究探。
(1)简述当图中标志塔处立竿不见影时全球正午太阳高度的分布规律。
(2)当该地正午竿影最长时,说出北半球昼夜长短的空间分布规律。
(3)当该地日影最长时,在图中用点标记出太阳直射点所在位置,并指出接下来太阳直射点移动方向。
(4)当该地正午时分太阳高度为66°34′,说出此时太阳直射点的地理坐标和节气名称。
【答案】(1)正午太阳高度由北回归线向南、北两侧递减,北回归线及其以北各纬度,正午太阳高度达一年中的最大值;南半球各纬度,正午太阳高度达到一年中的最小值。
(2)北半球各纬度昼最短,夜最长;纬度越高,昼越短,夜越长,北极圈及其以北各纬度出现极夜现象。
(3) ①. ②. 向北
(4)坐标:(0°,116°35'E)。节气:春分或秋分。
【解析】
【分析】本大题以北回归线标志塔为材料设置试题,涉及昼夜长短变化、正午太阳高度变化等相关内容,考查学生获取和解读地理信息,调动和运用地理知识和基本技能的能力,体现综合思维、区域认知、地理实践力的地理核心素养。
【小问1详解】
标志塔立竿不见影说明太阳正直射北回归线。此时全球正午太阳高度的分布规律为:正午太阳高度自北回归线向南、北两侧递减、北回归线及其以北地区正午太阳高度达一年中的最大值,南半球各纬度正午太阳高度达一年中的最小值。
【小问2详解】
标志塔正午竿影最长时,太阳直射南回归线,北半球各纬度昼最短,夜最长,纬度越高,昼越短,夜越长,北极圈及其以北出现极夜现象。
【小问3详解】
标志塔正午竿影最长时,太阳直射南回归线,为冬至日,冬至日过后太阳直射点向北移动。
【小问4详解】
该地正午太阳高度为66°34′,根据公式,正午太阳高度角=90度-纬差|,直射点纬度与当地的纬度差=90°-66°34′=23°26′,当地的纬度为23°26N,故此太阳直射点的纬度为0°,即太阳直射赤道,为春分或秋分。此时当地为正午,因此太阳直射点的经度就是当地所在经线,即116°35'E,因此太阳直射点的地理坐标为(0°,116°35E)。
20. 阅读图文资料,回答下列问题。
伊兹密尔是爱琴海地区最大的城市,拥有发达的港口和铁路网络,是“一带一路”重要结点,是土耳其重要出口港。伊兹密尔所在地广布着肥沃的平原和河谷、丘陵和山脉,大面积种植无花果、葡萄、桃子、李子、柑橘、石榴等水果,同时也是一个重要的工业基地。下图为伊兹密尔地理位置示意图。
(1)从“一带一路”建设角度指出伊兹密尔地理位置的重要性。
(2)从气候角度简析伊兹密尔水果种植的有利条件。
(3)伊兹密尔政府计划大力发展水果加工业,说明这样做的意义。
【答案】(1)位于亚欧衔接处;是中国连接西亚的海上交通枢纽;濒临爱琴海,海岸线较长,港口条件优越;位于黑海到地中海的海上交通要冲。
(2)夏季炎热干燥,多晴天,光照充足,热量丰富,光合作用强,有利于水果等的养分积累和成熟;冬季温和多雨,有利于果树过冬。
(3)可将当地资源优势转化为经济优势;延长产业链,提高产品附加值;增加就业机会,促进经济发展。
【解析】
【分析】本题以爱琴海地区伊兹密尔为材料,涉及区域地理位置描述、农业区位条件、农业发展对区域影响等相关内容,考查学生调动和运用相关知识点解决问题的能力。
【小问1详解】
伊兹密尔位于土耳其,该地处于亚欧衔接处,在亚欧交界处附近;该地是“一带一路”重要结点,是中国连接西亚地区的海上交通枢纽;该地位于爱琴海东侧,紧临爱琴海,海岸线较为曲折,港口条件优越;该地以北可通往黑海,向南可连接地中海,位于黑海到地中海的海上交通要道。
【小问2详解】
该地位于地中海沿岸,属于地中海气候,夏季受副热带高气压带影响,气候炎热干燥,多晴天,光照充足,太阳辐射强,热量丰富,光合作用强,利于农作物生长,有利于水果等的养分积累和成熟;冬季受西风带影响,气候温和多雨,冬季气温不低,有利于果树过冬。
【小问3详解】
该地有着肥沃的平原和河谷、丘陵和山脉,种植的水果种类丰富,数量众多,发展水果加工业,可将当地资源优势转化为经济优势;加工基地,延长产业链,增加产品附加值,增加农民收入;延长产业链,带动相关产业发展,增加就业机会,促进经济发展。
湖南省长沙市望城区第一中学2024-2025学年高三上学期开学考试地理试题(原卷版+解析版): 这是一份湖南省长沙市望城区第一中学2024-2025学年高三上学期开学考试地理试题(原卷版+解析版),文件包含湖南省长沙市望城区第一中学2024-2025学年高三上学期开学考试地理试题原卷版docx、湖南省长沙市望城区第一中学2024-2025学年高三上学期开学考试地理试题解析版docx等2份试卷配套教学资源,其中试卷共22页, 欢迎下载使用。
湖南省长沙市望城区第二中学2024-2025学年高三上学期开学地理试题(解析版): 这是一份湖南省长沙市望城区第二中学2024-2025学年高三上学期开学地理试题(解析版),共15页。试卷主要包含了 此时,太阳直射点的位置为, 此时,北京时间为, 这一天等内容,欢迎下载使用。
湖南省长沙市望城区第二中学2024-2025学年高三上学期开学地理试题(原卷版): 这是一份湖南省长沙市望城区第二中学2024-2025学年高三上学期开学地理试题(原卷版),共8页。试卷主要包含了 此时,太阳直射点的位置为, 此时,北京时间, 这一天等内容,欢迎下载使用。

