山东省德州市第五中学2024-2025学年九年级上学期开学检测物理试题(解析版)
展开1. 汽车在牵引力的作用下沿平直公路做匀速直线运动,下列判断正确的是( )
A. 汽车受到的重力和汽车对地面的压力是一对平衡力
B. 汽车受到的牵引力和汽车受到的摩擦力是一对相互作用力
C. 汽车对地面的压力和地面对汽车的支持力是一对相互作用力
D. 如果所受外力全部消失,汽车还会继续向前运动一段时间,是由于汽车具有惯性
【答案】C
【解析】
【详解】汽车在牵引力的作用下沿平直公路做匀速直线运动,则汽车受到平衡力的作用。
A.汽车的重力是汽车受到的,而汽车对地面的压力的受力物体是地面,因为平衡力的受力物体是同一个物体,这两个力的受力物体不同,所以一定不是平衡力,故A错误;
B.汽车受到的牵引力受力物体是汽车,汽车受到的摩擦力受力物体仍是汽车,因为相互作用力的受力物体是相互作用的两个物体,所以这两个力绝不是相互作用力,故B错误;
C.相互作用力是两个物体之间的相互作用,而汽车对地面的压力和地面对汽车的支持力就是两个物体之间的相互作用,即这两个力符合相互作用力的定义,故C正确;
D.牛顿第一定律告诉我们一切物体在不受外力作用时,总保持匀速直线运动状态或静止状态,所以运动的汽车所受外力完全消失后,汽车将保持匀速直线运动状态,故D错误。
故选C。
2. 下列关于力和运动关系的说法中,正确的是( )
A. 没有力的作用,运动的物体就会慢慢停下来
B. 小车运动状态改变时一定受到非平衡力的作用
C. 物体受到平衡力作用,一定处于匀速直线运动状态
D. 大小相等、方向相反、作用在同一直线的两个力,一定是一对平衡力
【答案】B
【解析】
【详解】A.根据牛顿第一定律,若运动的物体不受力,将会做匀速直线运动,故A错误;
B.力是改变物体运动状态原因,若物体受平衡力,运动状态不变,运动状态改变时一定受到非平衡力的作用,故B正确;
C.物体受到平衡力的作用,可能处于静止,也可能处于匀速直线运动状态,故C错误;
D.大小相等、方向相反、作用在同一直线的两个力,若作用在不同的物体上,不是一对平衡力,故D错误。
故选B。
3. 下列说法中,正确的是( )
A. 压力方向总是与重力方向一致
B. 单位面积上受到的压力叫压强
C. 压力作用效果只与压力大小有关
D. 压力就是压强
【答案】B
【解析】
【详解】A、只有当受力面是水平方向上时,压力的方向才和重力方向一致,所以A是错误的;B、物体单位面积上受到的压力叫压强,所以B是正确的;C、影响压力作用效果的因素有两个:压力的大小和受力面积的大小,所以C是错误的;D、压力是一种力,压强是反映压力作用效果的一个物理量,压力和压强是两个不同的物理量,所以D是错误的.故选B.
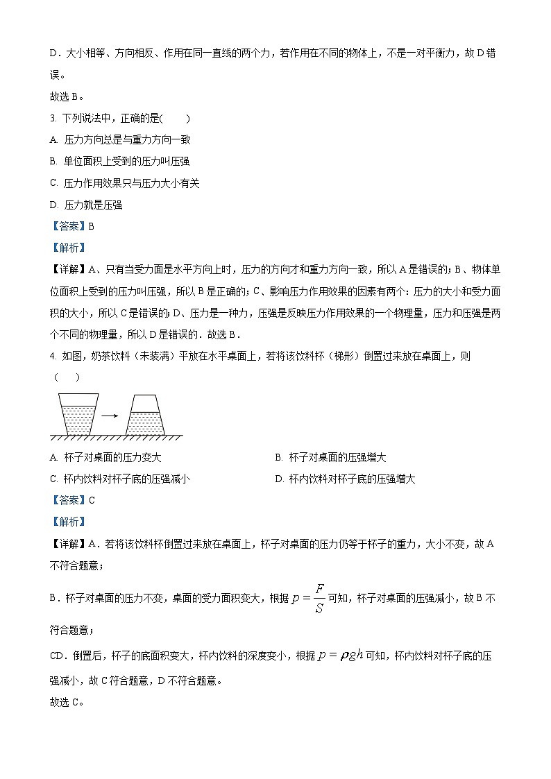
4. 如图,奶茶饮料(未装满)平放在水平桌面上,若将该饮料杯(梯形)倒置过来放在桌面上,则( )
A. 杯子对桌面的压力变大B. 杯子对桌面的压强增大
C. 杯内饮料对杯子底的压强减小D. 杯内饮料对杯子底的压强增大
【答案】C
【解析】
【详解】A.若将该饮料杯倒置过来放在桌面上,杯子对桌面的压力仍等于杯子的重力,大小不变,故A不符合题意;
B.杯子对桌面的压力不变,桌面的受力面积变大,根据可知,杯子对桌面的压强减小,故B不符合题意;
CD.倒置后,杯子的底面积变大,杯内饮料的深度变小,根据可知,杯内饮料对杯子底的压强减小,故C符合题意,D不符合题意。
故选C。
5. 如图所示是在一个标准大气压下完成的托里拆利实验,原来玻璃管竖直,后来让玻璃管倾斜,水银充满全管,有关尺寸如图所示。下列说法中错误的是( )
A. 玻璃管倾斜后,水银对玻璃管上端有压强
B. 外界大气压强等于76cm高水银柱所产生压强
C. 玻璃管竖直时,上端无水银的部分肯定是真空
D. 玻璃管倾斜后,若不慎将上端碰出一小孔,则水银会向上喷出
【答案】D
【解析】
【分析】
【详解】A.大气压不变,对玻璃管顶端水银液面进行受力分析,由于液面受力平衡,所以玻璃管顶端的水银液面受到的压强等于大气压减去水银柱的压强,也等于玻璃管上端对液面的压强,进而等于液面对玻璃管上端的压强,即2cm高水银柱产生的压强,故A正确,不符合题意;
B.由于玻璃管上方是真空,所以外界大气压就等于76cm高水银柱,故B正确,不符合题意;
C.玻璃管倾斜后能够充满全管,说明上端无水银的部分肯定是真空,若不是真空,管内水银不会充满全管,故C正确,不符合题意;
D.上端碰出一小孔,管内水银会下降,而不会向上喷,故D错误,符合题意。
故选D。
6. 国产运一20大型运输机在跑道上加速滑行的过程中,随着飞机受到的升力的变化,跑道对运输机的支持力F1和摩擦力F2的大小变化情况是( )
A. F1变大,F2变大B. F1变小,F2变小
C. F1变大,F2变小D. F1变小,F2变大
【答案】B
【解析】
【分析】
【详解】国产运一20大型运输机在跑道上加速滑行的过程中,运输机受到的升力的逐渐变大,运输机滑行过程中,受到竖直向上的升力和竖直向上的支持力,以及竖直向下的重力,升力和支持力大小的和等于重力大小,重力不变,升力变大,所以支持力变小,即F1变小,运输机对跑道的压力与支持力为相互作用力,大小相等,所以运输机对跑道的压力变小,所以运输机受到的摩擦力变小,即F2变小。
故选B。
7. 某潜水艇在海面下隐蔽跟踪某个目标,有时要上浮或下潜,但都未露出水面。若下潜时所受重力为,浮力为;上浮时所受重力为,浮力为,则( )
A. ,B. ,
C. ,D. ,
【答案】C
【解析】
【详解】潜水艇始终在海面下,则排开海水的体积不变,根据可知浮力不变,所以;根据物体的沉浮条件,下潜时,上浮时,,所以。故C符合题意,ABD不符合题意。
故选C。
8. 把质量为150克的物体,轻轻放进足够大的盛满水的容器中,后溢出70克水,则物体在水中将( )
A. 漂浮B. 悬浮C. 沉在底部D. 无法判断
【答案】C
【解析】
【分析】
【详解】物体的重力
将物体放入盛满水的容器中,后溢出70克水,物体受到的浮力
因为
所以物体在水中会下沉。
故选C。
9. 小亮用吸管和橡皮泥自制了一个简易密度计,他将密度计分别放入甲、乙两种液体中,静止时如图甲、乙所示,下列说法正确的是( )
A. 乙液体的密度小于甲液体的密度
B. 密度计在乙液体中受到的重力等于浮力
C. 密度计在乙液体中排开的液体所受重力更大
D. 密度计在甲液体中排开的液体所受重力小于密度计所受的重力
【答案】B
【解析】
【详解】AB.密度计分别放入甲、乙两种液体中均漂浮,浮力等于重力,重力不变,则受到的浮力相同;根据,密度计在甲液体中排开的液体体积较大,则甲液体的密度小于乙液体的密度。故A错误,B正确;
C.根据阿基米德原理,受到的浮力相同,则排开的液体所受重力相同,故C错误;
D.密度计分别放入甲、乙两种液体中均漂浮,浮力等于重力,且根据阿基米德原理,则密度计在甲液体中排开的液体所受重力等于密度计所受的重力,故D错误。
故选B。
10. 张明同学骑着自行车匀速爬坡,则以下说法正确的是( )
A. 动能增大,重力势能重大,机械能增加
B. 动能减少,重力势能重大,机械能增加
C. 动能不变,重力势能重大,机械能增加
D. 动能不变,重力势能重大,机械能不变
【答案】C
【解析】
【详解】张明同学骑着自行车匀速爬坡,质量不变,高度升高,重力势能变大;速度不变,动能不变,机械能等于动能与重力势能之和,因此爬坡时机械能增加,故C正确,ABD错误。
故选C。
11. 如图甲所示,物体在水平拉力F的作用下由静止沿粗糙水平面向右运动,0~6s内拉力随时间变化的规律如图乙,速度随时间变化的规律如图丙,则在2~4s内,物体克服摩擦力所做的功为( )
A. 10JB. 30JC. 50JD. 80J
【答案】B
【解析】
【详解】由图丙可知,在2~4s内物体运动的速度是,由得,在2~4s内物体通过得路程是
由图乙可知,在2~4s内拉力的大小是3N,物体克服摩擦力所做的功为
故选B。
12. 密度均匀的直尺AB放在水平桌面上,尺子伸出桌面的部分OB是全尺长的三分之一,当B端挂5N的重物P时,直尺的A端刚刚开始翘起,如图所示,则此尺受到的重力是( )
A. 2.5NB. 5NC. 10ND. 无法确定
【答案】C
【解析】
【详解】若把杠杆看成一个整体,画出直尺杠杆的受力示意图如图所示,动力的大小为P的重力GP,
动力臂可看作OB=AB,阻力为直尺重力G,阻力臂为:
OC=BCOB=ABAB=AB,
由杠杆原理得:G×OC=GP×OB,即:
G=GP=5N=10N
故C符合题意.
13. 如图所示,用动滑轮提起一重为的物体,在内将物体匀速提高,已知动滑轮重(不计绳重和摩擦),则( )
A. 手对绳子的拉力为B. 拉力做功的功率为
C. 手拉绳子移动的速度为D. 该装置的机械效率为
【答案】B
【解析】
【分析】
【详解】A.手对绳子的拉力为
故A不符合题意;
B.拉力做的总功为
拉力做功的功率为
故B符合题意;
C.由可知,手拉绳子移动的速度为
故C不符合题意;
D.有用功为
机械效率为
故D不符合题意。
故选B。
14. 三位同学在物理自主探究实验室采用如图所示三种不同装置将同一物体匀速提升相同的高度(每个滑轮的重相同,绳重和摩擦可以忽略)。以下说法正确的是( )
A. 有用功相同,使用甲装置做的总功比乙和丙都少,所以甲的机械效率最高
B. 只要提升相同的重物,丙的机械效率总是低于乙
C. 总功相同,使用丙装置做的有用功最多,所以丙的机械效率最高
D. 不论提升重物重力是否相同,甲和乙的机械效率总是相同的
【答案】B
【解析】
【详解】ABC.绳重和摩擦忽略,滑轮组的机械效率为
甲乙只有一个动滑轮,丙有两个动滑轮,因此提升相同的重物时,甲乙的机械效率相等,都大于丙的机械效率,故AC错误,B正确;
D.由可知,当提升重物的重力不同时,甲与乙的机械效率不同,故D错误。
故选B。
15. 如图所示为内燃机工作时的某冲程示意图,该冲程是( )
A. 吸气冲程B. 压缩冲程
C. 做功冲程D. 排气冲程
【答案】D
【解析】
【详解】由图可知,进气门关闭,排气门打开,活塞向上运动,为内燃机工作时的排气冲程。
故选D。
二、填空题(每空1分,共7分)
16. 两物体平放在水平面上,它们所受重力之比是1∶3,与桌面接触面积之比是2∶1,则桌面受到的压力之比是______,所受压强之比是______。
【答案】 ①. 1∶3 ②. 1∶6
【解析】
【详解】[1]两物体平放在水平面上,桌面受到的压力等于物体的重力,所以桌面受到的压力之比是1∶3。
[2]根据,桌面所受压强之比为
17. 一艘远洋轮船装上货物后,发现船身下沉了一些,则它受到的浮力______(填“变大”、“变小”“不变”)。当船由内河驶入大海后,船受的浮力____(填“变大”、“变小”“不变”),船相对于水面将_____(填“上浮”、“下沉”“不变”)。
【答案】 ①. 变大 ②. 不变 ③. 上浮
【解析】
【详解】[1]船装上货物后,仍漂浮于水面,由于重力增大了,所以浮力也变大;
[2][3]不管是在河里还是在海里,都处于漂浮状态,浮力等于重力,重力不变,所以浮力也不变;由于海水的密度大于河水的密度,在海水中排开水的体积要小一些,所以船会上浮一些。
18. 甲辰龙年的央视春晚上,一首《上春山》被大家广为传唱,歌词“我上春山约你来见”让我们想起唐代诗人于良史的《春山夜月》,诗中写到:“春山多胜事……弄花香满衣”,“香满衣”是________现象,这一现象说明分子在________。
【答案】 ①. 扩散 ②. 不停地做无规则运动
【解析】
【详解】[1][2]“香满衣”是因为花香分子在不停地做无规则运动,浸入衣服里面了,所欲会“香满衣”,属于扩散现象。
三、作图与实验探究题(共30分)
19. 逛商场时,小明发现他乘坐的电梯是匀速上升的(如图甲)。图乙为他乘坐电梯的模拟图,其中O为重心,请画出此时小明的受力示意图。
【答案】
【解析】
【详解】小明随电梯一起匀速直线运动时,处于平衡状态,受到平衡力的作用,所受受到的竖直向下的重力和竖直向上的支持力是平衡力。作用在重心O上,作图如下:
20. 如图是用钓鱼竿钓鱼的示意图,O为支点,F2为鱼线对钓鱼竿的拉力,请画出:F2的力臂l2与A处所用最小力F1的方向。
【答案】
【解析】
【详解】延长F2,过O点作F2的作用线的垂线即为F2的力臂l2;连接OA,作这条连线的垂线,即为最小力F1的方向,方向垂直OA向右上方,如图所示
21. 为了探究“滑动摩擦力大小与什么因素有关”,小强设计了如图(a)所示的实验,请你完成下列内容。
(1)实验过程中,弹簧测力计______(选填“必须”或“不必”)沿水平方向拉着物块做匀速直线运动,此时,滑动摩擦力的大小______(选填“大于”“等于”或“小于”)弹簧测力计的示数;
(2)比较______(选填“甲”“乙”“丙”或“丁”)两次实验,可以探究滑动摩擦力大小与接触面粗糙程度是否有关;
(3)比较甲、丁两次实验,小强发现甲实验弹簧测力计的示数大于丁实验弹簧测力计的示数,由此得出结论:滑动摩擦力大小与接触面积的大小有关;你认为他的结论是______(选填“正确”或“错误”)的,原因是______;
(4)实验结束后,小强又对实验装置进行了改进,如图(b)所示,实验后发现效果更好,实验中,小强______(选填“需要”或“不需要”)匀速拉动长木板。
【答案】(1) ①. 必须 ②. 等于
(2)乙丙 (3) ①. 错误 ②. 没有控制压力不变
(4)不需要
【解析】
【小问1详解】
[1][2]实验过程中,弹簧测力计必须沿水平方向拉着物块做匀速直线运动,此时物块处于平衡状态,拉力和摩擦力是平衡力,由二力平衡条件可知,滑动摩擦力的大小等于弹簧测力计的示数。
【小问2详解】
根据控制变量法,探究摩擦力大小与接触面的粗糙程度的关系,保持压力一定,改变接触面的粗糙程度,选择乙丙两图进行实验。
【小问3详解】
[1][2]由图甲、丁所示实验可知,接触面的粗糙程度相同而物体间的压力不同,由于没有控制物体间的压力相同,他的结论是错误的。
【小问4详解】
由图(b)所示实验可知,拉动木板时物块保持不动,物块处于平衡状态,滑动摩擦力等于测力计的拉力,实验时不需要匀速拉动长木板。
22. 2020年11月10日,“奋斗者”号在马里亚纳海沟成功坐底,创造了10909m的中国载人深潜新纪录,标志着我国在载人深潜领域达到世界领先水平。这激发了小杨同学探究液体内部压强的兴趣,实验如图所示。
(1)图甲是U形管压强计,金属盒上的橡皮膜应该选用_________(选填“薄”或“厚”)一些的较好,从结构来看,压强计_________(选填“是”或“不是”)连通器;
(2)比较图乙、丙两次实验可知:同种液体内部压强随深度的增加而_________;比较乙,丁两次实验可初步判断:液体内部压强与液体密度_________(选填“有关”或“无关”);
(3)根据液体内部压强的规律可知,“奋斗者”号深潜到10000m时每平方米的舱体受到的海水压力为_________N(ρ海水=1.03×103kg/m3);
(4)若图丁的实验中U形管左右两侧水面的高度差为5cm,则橡皮管内气体的压强与管外大气压之差为_________Pa;在图乙的实验中,保持金属盒位置不变,在容器中加入适量清水与其均匀混合后(液体不溢出),橡皮膜受到的液体压强将_________(选填“变大”“变小”或“无法判断”)。
【答案】 ①. 薄 ②. 不是 ③. 增大 ④. 有关 ⑤. 1.03×108 ⑥. 500 ⑦. 变大
【解析】
【详解】(1)[1]在实验中,U形管压强计金属盒上的橡皮膜应该选用薄一些的为好,这样在测量时会较灵敏,实验效果明显。
[2]U形管压强计的上端有封闭的部分,不是上端开口底部连通的仪器,所以不是连通器。
(2)[3]比较乙、丙两次实验知道,液体的密度相同时,液体越深,U形管液面高度差越大,液体的压强越大,说明同种液体内部压强随深度的增加而增大。
[4]比较乙、丁两次实验知道,液体的深度相同时,液体的密度不同,U形管液面高度差不同,液体的压强不同,说明液体内部压强与液体密度有关。
(3)[5]奋斗者”号深潜到10000m深处时,受到海水产生的压强
p=ρ海水gh=1.03×103kg/m3×10N/kg×10000m=1.03×108Pa
由 知道,每平方米外壁要承受到的海水压力
F=pS=1.03×108Pa×1m2=1.03×108N
(4)[6]图丁中U形管左右两侧水面的高度差h=5cm,则橡皮管内气体的压强与大气压之差约为
p1=ρ水gh1=1.0×103kg/m3×10N/kg×0.05m=500Pa
[7]图乙中实验中,保持金属盒位置不变,在容器中加入适量清水与其均匀混合后(液体不溢出),容器底部受到液体压力增大,压强增大;容器底压强可以分成金属盒以上和金属盒以下两部分,金属盒以下部分深度不变,加清水后液体密度变小,由p=ρgh知道,金属盒以下部分液体压强变小,而容器底压强变大,所以金属盒(橡皮膜)以上的压强变大。
23. 小月同学在探究影响浮力大小的因素时做了如图的实验,请你根据实验探究回答下列问题。
(1)在C和E两图中,保持了排开液体的体积不变,观察测力计示数得出同一物体浸没在不同的液体中时,______越大,所受的浮力______;
(2)小月进行观察研究,发现浮力的大小有时与深度有关,有时与深度又无关。对此正确的解释是:浮力的大小随着排开水的体积的增大而______,当物体完全浸没在水中后排开水的体积相同,浮力的大小与深度______;
(3)小月在实验后发现:利用实验图A和E可以算出物体A在盐水中所受的浮力为______N;从而算出盐水的密度为______。
【答案】(1) ①. 液体密度 ②. 越大
(2) ①. 增大 ②. 无关
(3) ①. 2.2 ②.
【解析】
【小问1详解】
[1][2]在C和E两图中,物体A均浸没在液体中,保持了排开液体的体积不变,E中盐水密度较大,测力计示数较小,根据称重法可知浮力较大,可得:同一物体浸没在不同的液体中时,液体密度越大,所受的浮力越大。
【小问2详解】
[1][2]根据阿基米德原理,物体浸在液体中受到的浮力等于排开液体的重力,即与排开液体的体积和密度有关,在没有浸没之前,排开液体的体积随深度的增加而增加,当物体完全浸没在水中后排开水的体积不变,物体受到的浮力也不变,故同种液体中,浮力的大小与深度无关,与排开液体的体积有关,即同种液体中,浮力的大小随着排开水的体积的增大而增大。
【小问3详解】
[1][2]根据称重法,A物体在C中受到水的浮力为
物体的体积为
根据称重法,利用实验图A、E可以算出物体A在盐水中所受的浮力为
则盐水的密度为
24. 如图是小林利用刻度均匀的杠杆探究“杠杆平衡条件”的实验装置。(每个钩码的质量相等)
(1)实验前没挂钩码,杠杆静止位置如图甲,此时杠杆处于______(选填“平衡”或“不平衡”)状态,为使杠杆在水平位置平衡,应将平衡螺母向______(选填“左”或“右”)端调节;
(2)将杠杆调整到水平位置平衡后,利用钩码和刻度尺测量出杠杆平衡时各个力及其力臂,测得数据如下表所示。
由以上实验数据,可得出杠杆的平衡条件是:______;(用表格中物理量的字母表示)
(3)由杠杆的平衡条件可知,图乙中杠杆的______(选填“左”或“右”)端会下沉;要使杠杆重新在水平位置平衡,在不改变两侧钩码各自数量的前提下,仅需把左侧钩码______;
(4)如图丙所示,用同一弹簧测力计两次挂在杠杆的同一位置用力拉(不超过弹簧测力计的量程),均使杠杆在水平位置平衡,弹簧测力计第二次的示数比第一次的示数要______(选填“大”或“小”)一些;
(5)如图丁所示,杆秤是我国古老的衡量工具,现今人们仍然在使用。根据杠杆平衡条件,杆秤的刻度应是______(选填“均匀”或“非均匀”)的。
【答案】 ① 平衡 ②. 右 ③. ④. 左 ⑤. 靠近支点一个格(或向右移动一格) ⑥. 大 ⑦. 均匀
【解析】
【详解】(1)[1]杠杆的平衡状态指静止或匀速转动,图甲中处于静止,是处于平衡状态。
[2]图甲中,杠杆的左端下沉,应向右调节平衡螺母才能让杠杆在水平位置平衡。
(2)[3]由表格数据知,每组对应的动力与动力臂的乘积和阻力与阻力臂和乘积相等,所以可得杠杆的平衡条件是:F1l1=F2l2。
(3)[4]设每个钩码的重力为G,杠杆每小格的长度为L,图乙中有
4G×3L>2G×4L
所以杠杆左端下沉。
[5]在不改变两侧钩码各自数量前提下,将左侧钩码向右移动一小格,则有
4G×2L=2G×4L
(4)[6]图丙中,其它条件不变,只改变测力计的方向,则第二次比第一次的力臂小,对应的力大,即第二次示数比第一次示数大。
(5)[7]如下图所示,秤钩处不放物体时,杆秤平衡,则B点作为杆秤对应的质量刻度值为0,该杆秤所能测量的物体质量最大时,秤砣M在C点,据杠杆平衡条件知
G物×OA=GM×BC
则
由于OA与GM是定值,所以GM与BC成正比,杆秤的刻度是均匀的。
四、计算题(共18分)
25. 如图所示,一杯茶放置在水平桌面上,空杯的质量为,其底面积为,茶水的质量为,茶水的深度为(茶水密度约为,取,杯壁厚度不计)。求:
(1)茶水对杯底的压强。
(2)茶水对杯底的压力。
(3)茶杯对水平桌面的压强。
【答案】(1);(2);(3)
【解析】
【分析】
【详解】解:(1)茶水的深度为,茶水对杯底的压强为
(2)根据,茶水对杯底的压力
(3)茶杯对水平桌面的压强为固体产生的压强,将茶杯和水看做一个整体,其对桌面的压力等于其重力
茶杯对水平桌面的压强
答:(1)茶水对杯底的压强为;
(2)茶水对杯底的压力为;
(3)茶杯对水平桌面的压强为。
26. 自行车骑行是生活中一种环保的出行方式。如图所示,小明骑自行车出行的途中,沿直线匀速经过一段长100m的平直路面,用时20s。该过程中前后轮与地面的总接触面积为。若小明的质量为55kg,自行车重150N,骑行时受到的阻力为总重的0.03倍。(,g取10N/kg)
(1)求骑行时车对水平地面的压强;
(2)该压强相当于多高水柱产生的压强?
(3)求骑行过程中动力做功的功率。
【答案】(1)
(2)
(3)105W
【解析】
【小问1详解】
小明的重力为
则骑行时车对水平地面的压力为
则骑行时车对水平地面的压强为
小问2详解】
水柱的高度为
【小问3详解】
匀速直线骑行时,受力平衡,则动力为
动力做功为
则骑行过程中动力做功的功率为
次数
动力
动力臂
阻力
阻力臂
1
1.0
10
2.0
5
2
1.5
5
0.5
15
3
2.0
15
1.5
20
山东省德州市第五中学2024-2025学年九年级上学期开学检测物理试题(原卷版): 这是一份山东省德州市第五中学2024-2025学年九年级上学期开学检测物理试题(原卷版),共8页。试卷主要包含了选择题,填空题,作图与实验探究题,计算题等内容,欢迎下载使用。
陕西省榆林市第五中学2024-2025学年九年级上学期开学质量检测物理试题(解析版): 这是一份陕西省榆林市第五中学2024-2025学年九年级上学期开学质量检测物理试题(解析版),共17页。试卷主要包含了答卷前将装订线内的项目填写清楚,05kg等内容,欢迎下载使用。
陕西省榆林市第五中学2024-2025学年九年级上学期开学质量检测物理试题(原卷版): 这是一份陕西省榆林市第五中学2024-2025学年九年级上学期开学质量检测物理试题(原卷版),共8页。试卷主要包含了答卷前将装订线内的项目填写清楚等内容,欢迎下载使用。

