精品解析:2024年四川省成都市中考物理试题(解析版)
展开第I卷(选择题,共26分)
一、单项选择题(每小题2分,共26分)
1. 电磁波具有信息特征和能量特性。以下设备中,主要利用电磁波的能量特性工作的是( )
A. 微波炉B. 手机C. 雷达D. 电吹风
【答案】A
【解析】
【详解】A.微波炉是利用电磁波的能量来加热食物的,故A符合题意;
BC.手机和雷达是通过发射及接收电磁波来传递信息的,不是利用电磁波的能量进行工作的,故BC不符合题意;
D.电吹风主要由电动机和电热丝组成;电动机是利用通电导体在磁场中受到力的作用的原理工作的,电热丝是利用电流的热效应工作的,没有应用电磁波,故D不符合题意。
故选A。
2. 关于家庭用电,下列说法不正确的是( )
A. 家用电器通常通过插头、插座与电源连接
B. 验电笔可以用来区分火线和零线
C. 电线接头接触不良,可能引发火灾
D. 家庭电路着火应首先用冷水浇灭
【答案】D
【解析】
【详解】A.家用电器通常通过插头、插座与电源连接,且小功率的一般用两头插头,大功率带金属外壳的一般用三头插头,故A正确,不符合题意;
B.验电笔可以用来区分火线和零线,接触火线时发光,接触零线时不发光,故B正确,不符合题意;
C.电线接头接触不良,会产生电火花等,可能引发火灾,故C正确,不符合题意;
D.家庭电路着火应首先断开电源,如果之间用冷水浇可能会引起触电事故,故D错误,符合题意。
故选D。
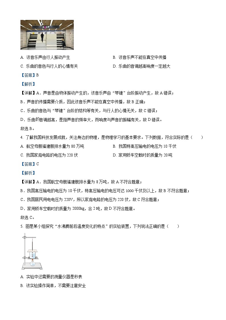
3. 在成都地铁3号线磨子桥站出口,行人走上“琴键”台阶(如图),台阶亮灯并响起音乐。关于上述情景,下列说法正确的是( )
A. 该音乐声由行人振动产生B. 该音乐声不能在真空中传播
C. 乐曲的音色与行人的心情有关D. 乐曲的音调越高响度一定越大
【答案】B
【解析】
【详解】A.声音是由物体振动产生的,该音乐声由“琴键”台阶振动产生,故A错误;
B.声音的传播需要介质,因此该音乐声不能在真空中传播,故B正确;
C.乐曲的音色与“琴键”台阶的结构等有关,与行人的心情无关,故C错误;
D.乐曲音调越高,是指声音的频率大,而响度与声音的振幅有关,故D错误。
故选B。
4. 了解我国科技发展成就,关注身边的物理,是物理学习的基本要求。下列数据,符合实际的是( )
A. 航空母舰福建舰排水量为80万吨B. 我国特高压输电的电压为10千伏
C. 我国家庭电路的电压为220伏D. 家用轿车空载时的质量为20吨
【答案】C
【解析】
【详解】A.我国航空母舰福建舰排水量为8万吨,故A不符合题意;
B.我国高压输电的电压为10千伏,特高压输电的电压可达1000千伏及以上,故B不符合题意;
C.我国居民用电电压为220V,所以家庭电路的电压为220伏,故C符合题意;
D.家用轿车空载时的质量为2000kg,合2吨,故D不符合题意。
故选C。
5. 图是某小组探究“水沸腾前后温度变化的特点”的实验装置,下列说法正确的是( )
A. 实验中还需要的测量仪器是秒表
B. 该实验操作简单,不需要注意安全
C. 有“白气”冒出,说明水已经沸腾
D. 水沸腾后即可熄灭酒精灯,停止加热
【答案】A
【解析】
【详解】A.因为探究水沸腾前后温度变化的特点,需要记录不同时刻的温度,所以需要用到秒表来记录时间。故A正确;
B.在加热过程中,水可能会因为沸腾而溅出,造成烫伤;因此需要注意安全,故B错误;
C.白气是小水滴,是水蒸气遇冷液化形成的,水沸腾前后都可以观察到白气冒出,故C错误;
D.水沸腾后,由于水沸腾需要不断吸收热量,为了继续探究水沸腾时的特点,不能熄灭酒精灯,停止加热,故D错误。
故选A。
6. 如图,可以用吸管“吸”取杯中的饮料,下列现象中,“吸”的物理原理与其相同的是( )
A. 公路旁用隔音墙“吸”收部分噪声B. 大树通过根从土壤中“吸”取养分
C. 化学实验中用胶头滴管“吸”取药液D. 用丝绸摩擦过的玻璃棒“吸”引纸屑
【答案】C
【解析】
【详解】A.当用吸管吸饮料时,先吸走的是管中的空气,使管内变为真空,这时大气压就压着饮料进入管中,进而进入人的嘴中,公路旁用隔音墙“吸”收部分噪声是在传播过程中减弱噪声,故A不符合题意;
B.大树通过根从土壤中“吸”取养分是生命运动,与大气压无关,故B不符合题意;
C.用滴管吸液体,用力捏胶头,滴管内的气体被挤出一部分,滴管内压强小于外界大气压,液体在大气压力的作用下被“吸”入管内,是利用大气压的,故C符合题意;
D.摩擦过的玻璃棒吸纸屑,这是由于带电体具有吸引轻小物体的性质,故D不符合题意。
故选C。
7. 2023年7月28日,第31届世界大学生夏季运动会在成都隆重开幕。图是我国运动健儿在跳高比赛中的场景。关于跳高运动员的能量,下列结论正确的是( )
A. 助跑过程中,动能保持不变
B. 助跑过程中,机械能总量保持不变
C. 起跳后上升过程中,重力势能增大
D. 越过横杆后的下降过程中,动能保持不变
【答案】C
【解析】
【详解】AB.助跑过程中,运动员的质量不变,速度增大,因此运动员的动能增大;高度不变,运动员的重力势能不变,机械能是动能与重力势能之和,因此机械能增大,故AB错误;
C.起跳后的上升过程中,运动员的质量不变,高度增大,重力势能增大,故C正确;
D.越过横杆后的下降过程中,运动员的质量不变,速度增大,因此运动员的动能增大;故D错误。
故选C。
8. 在“探究液体内部的压强”实验中,实验现象如图所示,U形管内液面的高度差越大,表示探头所在位置的液体压强越大。下列说法正确的是( )
A. 比较甲、乙两图,可得出结论:在同种液体中,深度越深压强越大
B. 比较甲、丙两图,可得出结论:在不同液体中,深度越深压强越大
C. 比较乙、丙两图,可得出结论:液体密度越小,压强越大
D. 比较甲、丙两图,可得出结论:液体密度越大,压强越大
【答案】A
【解析】
【详解】A.甲、乙两图,同种液体,密度相同,探头所处深度不同,乙图中,深度较大,U形管内液面的高度差较大,说明乙图中探头所在位置的液体压强较大,可得出结论:在同种液体中,深度越深压强越大,故A正确;
B.甲、丙两图,液体不同,密度不同,探头所处深度不同,没有控制探头所处深度相同,不符合控制变量法要求,因此不能得出在不同液体中,深度越深压强越大的结论,故B错误;
C.乙、丙两图,液体不同,密度不同,探头所处深度相同,丙图中,盐水的密度较大,U形管内液面的高度差较大,说明丙图中探头所在位置的液体压强较大,可得出结论:液体密度越大,压强越大,故C错误;
D.甲、丙两图,根据B选项分析可知,不能得出液体密度越大,压强越大的结论,故D错误。
故选A。
9. 物理与日常生活、工程实践密切相关,下列分析正确的是( )
A. 用久的菜刀需要磨一磨,是为了减小压强
B. 人行盲道有凸起,是为了增大受力面积,减小压强
C. 有风吹过,窗帘飘向窗外,是因为窗外大气压变大
D. 飞机受到升力,是因为机翼上下表面空气的流速不同
【答案】D
【解析】
【详解】A.用久的菜刀需要磨一磨,是通过减小受力面积,来增大压强,故A错误;
B.人行盲道有凸起,是通过减小受力面积,增大压强,故B错误;
C.有风吹过,窗帘飘向窗外,是因为窗外空气流速大,气压变小,故C错误;
D.飞机受到升力,是因为机翼上凸下平,所以上下表面空气的流速不同,造成上下表面受到的压强不同,故D正确。
故选D。
10. 小李同学在爸爸指导下,走进厨房进行劳动实践,他发现厨房里涉及到很多物理知识,下列说法不正确的是( )
A. 冷冻室取出的排骨表面有“白霜”,“白霜”是固态
B. 在排骨的“解冻”过程中,排骨中的冰吸热熔化成水
C. 排骨汤煮沸后冒出大量的“白气”,“白气”是液态
D. 排骨汤盛出后不容易凉,是因为汤能够不断吸热
【答案】D
【解析】
【详解】A.因为排骨在冷冻室的低温环境下,其表面温度极低。当空气中的水蒸气遇到这样低温的排骨表面时,会发生凝华现象,即由气态直接转变为固态,形成我们看到的“白霜”。故A正确,不符合题意;
B.物质由固态变成液态的过程叫做熔化,熔化需要吸收热量;因此在排骨的“解冻”过程中,排骨中的冰吸热熔化成水,故B正确,不符合题意;
C.“白气”是由于煮沸过程中产生的水蒸气遇到较冷的空气后迅速冷却并凝结成的小水滴,因此“白气”是液态,故C正确,不符合题意;
D.排骨汤含有大量的水,水的比热容比较大,与等条件的其他物质相比,当放出相同的热量时,水的温度变化小,故排骨汤盛出后不容易凉,故D错误,符合题意。
故选D。
11. 如图所示,纸盒外有两只小灯泡和一个开关,闭合开关两灯都亮,断开开关两灯都不亮。下列判断正确的是( )
A. 盒内一定有两节电池B. 盒内一定有电源供电
C. 两只灯泡一定是串联关系D. 两只灯泡一定是并联关系
【答案】B
【解析】
【详解】AB.灯可以发光,则电路中一定由提供电能的电源,但电源的种类不能确定,故A错误,B正确;
CD.由一个电源、两个小灯泡、一个开关和若干导线组成的电路可能是串联电路,开关控制整个电路,开关断开两灯都不亮,也可能是并联电路,当开关接在干路上,也可以控制两盏灯同时亮同时灭,故CD错误。
故选B。
12. 图是小李同学探究“通电螺线管的磁场方向”的实验示意图。闭合开关,小磁针静止时N极的指向如图所示。下列说法正确的是( )
A. 根据小磁针指向可以判定,通电螺线管的右端为S极
B. 小磁针静止时N极所指方向就是该点的磁场方向
C. 将小磁针移到其他位置,N极所指方向一定不变
D. 本实验可以得出:通电螺线管的磁极与电流方向无关
【答案】B
【解析】
【详解】A.小磁针的左端为S极,根据磁极间的相互作用可知,通电螺线管的右端为N极,故A错误;
B.小磁针作用是指示通电螺线管周围的磁场方向,其静止时N极所指方向就是该点的磁场方向,故B正确;
C.由于通电螺线管周围的磁场方向可能相同也有可能不同,因此将小磁针移到其他位置,N极所指方向不一定不变,故C错误;
D.实验中,当改变电路电流方向时,螺线管的两端的极性改变,小磁针的静止时N极的指向也会发生改变,可知,通电螺线管的磁极与电流方向有关,故D错误。
故选B。
13. 小李同学想估算空气对自己的浮力大小,采集的数据有:自己的体重、自己的密度(与水接近,约为1.0×103kg/m3)、空气的密度(约为1.3kg/m3)。则空气对小李的浮力大小约为( )
A. 0.006NB. 0.6NC. 60ND. 600N
【答案】B
【解析】
【详解】中学生的质量约为50kg,则中学生的体积
由阿基米德原理可得,中学生在空气中受到的浮力
故B符合题意,ACD不符合题意。
故选B。
第Ⅱ卷(非选择题,共59分)
二、填空题(每空2分,共28分)
14. 成都别称芙蓉城、蓉城,这座以花为名的城市自古与花结缘,大诗人陆游魂萦梦牵的诗中美景“二十里中香不断,青羊宫到浣花溪”依旧是成都一道靓丽的风景线,诗人闻到花香属于___________现象。诗句“花气袭人知骤暖”所蕴藏的物理知识是:分子做无规则运动的剧烈程度与________有关。
【答案】 ①. 扩散 ②. 温度
【解析】
【详解】[1]闻到花香,说明花香分子在不停地做无规则运动,属于扩散现象。
[2]花气袭人知骤暖说明温度越高分子运动越剧烈,因此可以说明分子做无规则运动的剧烈程度与温度有关。
15. 夜幕降临,横跨成都锦江两岸的安顺廊桥灯火璀璨,桨声灯影里,夜色让人陶然而醉,正所谓“锦江灯月遥相近,烟火市井三千年”。如图,水中“灯影”是由于光的___________形成的;若锦江水面上涨,水中“灯影”到水面的距离变________。
【答案】 ①. 反射 ②. 小
【解析】
【详解】[1]水中“灯影”是平面镜成像现象,是因为光照射到水面上发生光的反射形成的。
[2]若锦江水面上涨,则灯距离水面的距离减小,即物距减小,由平面镜成像规律可知,像距等于物距,所以像距变小,故水中“灯影”到水面的距离变小。
16. 小张利用图所示装置探究“导体在磁场中产生电流的条件”,闭合开关后,经过多次尝试,他发现导线ab在磁场中沿着竖直方向运动时,导体中产生感应电流。生产生活中的________(选填“电热毯”、“发电机”或“电动机”)是利用该实验原理工作的。小张在实验中将导线ab换成一个线圈,其目的是________。
【答案】 ①. 发电机 ②. 使实验现象更明显
【解析】
【详解】[1]闭合电路的部分导体在磁场中做切割磁感线运动时,导体就会产生电流,这种现象叫做电磁感应,产生的电流叫感应电流,该现象中,将机械能转化为电能;重要应用是制成了发电机。
[2]在实验中将导线ab换成一个线圈,则切割磁感线时会产生更大的感应电流,因此可以使实验现象更明显。
17. 同学们使用天平和量筒测量酱油、盐水和纯净水三种液体的密度。根据你已有的知识和经验判断,三者中密度最小的是________。将装有适量酱油的烧杯放在已调平的天平左盘,当右盘中砝码和标尺上的游码如图所示时,天平再次平衡,则酱油和烧杯的总质量为_________g。
【答案】 ①. 纯净水 ②. 91.2
【解析】
【详解】[1]由于酱油和盐水都是在水中添加其他物质,所以酱油和盐水的密度都比水的密度大,故三者中密度最小的是纯净水。
[2]使用天平称量物体质量时,被测物体的质量应是右盘内砝码的总质量再加上游码左边在标尺上对应的刻度值,由图可知,标尺的分度值为0.2g,游码对应的刻度为1.2g,所以酱油和烧杯的总质量
m=50g+20g+20g+1.2g=91.2g
18. 在“探究二力平衡的条件”实验中,同学们设计了如图所示的甲、乙两种实验方案。小张同学认为乙方案更合理,理由是乙方案中使用小车时_________对实验的影响更小,可以忽略不计。实验中同学们认定小车在水平方向受力平衡,所依据的现象是小车___________。
【答案】 ①. 摩擦力 ②. 静止
【解析】
【详解】[1]乙装置更加合理,是因为将木块改为小车,将滑动摩擦力变为滚动摩擦力,大大减小了摩擦,减小了摩擦力对实验的影响。
[2]当小车处于静止状态时,小车处于平衡状态,所以可以认定小车在水平方向受力平衡。
19. 小张用如图所示的电路测量小灯泡的电阻,电流表和电压表选用小量程。闭合开关前,将滑动变阻器的滑片移到最右端的目的是________。闭合开关,她发现灯泡不亮,两电表的示数均很小,经过检查,确认电路连接正确,两电表均完好,小张的下一步操作应该是________。
【答案】 ①. 保护电路 ②. 移动滑动变阻器滑片
【解析】
【详解】[1]为了保护电路中各元件安全,闭合开关前,应将滑动变阻器的滑片移到阻值最大处,所以将滑动变阻器的滑片移到最右端的目的是保护电路。
[2]连接好电路,闭合开关后,灯泡不亮,两电表的示数均很小,说明电路是通的,只是电流比较小,导致灯泡不亮,故下一步的操作应该是移动滑动变阻器的滑片,减小滑动变阻器连入电路的阻值。
20. 小张想设计一个有“低温”、“中温”和“高温”三个挡位的电加热器,其电路图如图所示,电源电压为220V,R1、R2是电热丝,开关S接触相邻的两个触点。她准备了三根电热丝,R1=242Ω,另外两根电热丝的阻值分别是121Ω和242Ω,R2应该选取阻值为_______Ω的电热丝。开关S接触“1”、“2”两个触点时,通电1min,电流产生的热量是________J。
【答案】 ①. 121 ②. 1.2×104
【解析】
【详解】[1]由电路图可知,开关S接触3、4两个触点时,电路为R2的简单电路;开关S接触2、3两个触点时,R1与R2并联;开关S接触1、2两个触点时,电路为R1的简单电路;因并联电路中总电阻小于任何一个分电阻,由可知,开关S接触2、3两个触点时,为高温挡;由于电加热器有“低温”、“中温”和“高温”三个挡位,所以R1与R2的阻值应该不同,所以R2应该选取阻值为121Ω。
[2]开关S接触“1”、“2”两个触点时,电路为R1的简单电路,通电1min,电流产生的热量
三、作图与计算题(共17分。计算题在解答时应写出公式和重要的演算步骤,只写出最后答案的不能得分)
21. 如图甲,小孟利用一面小镜子隔墙看到院里的小猫要偷吃鱼。如图乙所示,AO表示来自小猫的入射光线,O点为入射点,B点为小孟眼睛所在位置。请在图乙中完成作图:①画出反射光线OB;②根据光的反射定律画出镜面。(镜面用表示,保留作图痕迹)
【答案】
【解析】
【详解】由于人眼看到的光是从入射点反射过来的,所以连接OB为反射光线,由光的反射规律可知,反射角等于入射角,所以做∠AOB的角平分线,即为法线,由于法线垂直于镜面,所以过O点做法线的垂线,即为镜面,如下图所示:
22. 如图甲,小孟书桌上的折叠式台灯由底座、立杆和灯头组成。如图乙所示,灯头OAB可视做绕O点转动的杠杆,A点是灯头的重心,小孟用拉力F将灯头拉至图示位置。请在图乙中画出:①灯头受到的重力G的示意图;②拉力F的力臂l。
【答案】
【解析】
【详解】过支点O作拉力F的作用线的垂线段即为力臂l,灯头受到的重力G的方向竖直向下,作用在重心,作图如下:
23. 2024年1月,“成都造”飞行汽车AE200在民航西南局的见证下首飞成功,如图。此飞行汽车是全国首个获民航局适航审定批复的有人驾驶电动垂直起降飞行器,其最大航程可达300km。若该飞行汽车实现通航,从成都市中心出发飞往天府国际机场,航程为68km,仅耗时15min,g取10N/kg,求:
(1)该飞行汽车从成都市中心到天府国际机场的平均速度是多少km/h?
(2)若飞行汽车载着质量为70kg的乘客竖直匀速上升500m,汽车对该乘客做功为多少J?
【答案】(1)272km/h;(2)3.5×105J
【解析】
【详解】解:(1)飞行时间
t=15min=0.25h
平均速度
(2)乘客的重力
G=mg=70kg×10N/kg=700N
汽车对乘客做功
W=Fs=Gh=700N×500m=3.5×105J
答:(1)该飞行汽车从成都市中心到天府国际机场的平均速度是272km/h;
(2)汽车对该乘客做功为3.5×105J。
24. 小孟在实验室设计了一款测量物体重力的装置,其示意图如图甲,物体放在有弹簧支撑的托盘上,弹簧底部固定,该装置可以通过电表示数转换测出重力大小。图乙是变阻器接入电路中的阻值RP。与被测物体重力G的关系图像。电源电压恒为24V,定值电阻R0为30Ω,电流表量程为0~0.6A,电压表量程为0~15V,变阻器标有“50Ω 1A”。
(1)闭合开关S,当电流表示数I=0.4A时,求物体的重力G。
(2)在保证电路各元件安全的情况下,求RP的变化范围。
【答案】(1)4N;(2)18Ω~50Ω
【解析】
【详解】解:(1)当电流表示数I=0.4A时,电路中的总电阻
此时RP大小
RP= R-R0=60Ω-30Ω=30Ω
根据图乙可知,此时物体重力为4N。
(2)因电压表的量程为0~15V,故R0能通过的最大电流
结合电流表量程、滑动变阻器允许通过的最大电流可得,电路的最大电流
Imax=I0=0.5A
此时RP的最小阻值
当物体重力为0时,RP取最大阻值50Ω,此时电路安全,故
所以RP的变化范围为18Ω~50Ω。
答:(1)闭合开关S,当电流表示数I=0.4A时,物体的重力为4N;
(2)在保证电路各元件安全的情况下,RP的变化范围为18Ω~50Ω。
四、实验与探究题(共14分)
25. 在“探究并联电路中的电流特点”实验中,图甲是某小组同学设计的电路图。
(1)图乙是该小组连接的电路,闭合开关S,电流表测通过__________的电流;
(2)该小组同学换用不同规格的小灯泡进行实验,用电流表多次测A、B、C三点电流,记录实验数据如下表。
分析表中数据,以下说法不合理的是__________;
A.四次实验中电流表选用量程为0~0.6A
B.表中的数据均在误差范围内
C.此实验还可测量更多组数据
D.通过多次实验,可避免偶然性
(3)小成同学测量通过灯泡L1电流时,L1正常发光,L2忽亮忽灭,他接下来的操作应该是__________。(写出一条即可)
【答案】 ①. L2 ②. B ③. 将灯泡L2拧一拧
【解析】
【详解】(1)[1]由图乙可知,两灯泡并联,电流表在L2所在支路,因此测量的是通过L2电流。
(2)[2]A.由表中数据可知,分度值为0.02A,因此电流表选用的是0~0.6A量程,故A不符合题意;
B.由第4次实验数据可知,IC处的电流不在误差范围内,故B符合题意;
CD.本实验中多次测量可以避免偶然性,寻找普遍性规律,因此实验还可测量更多组数据,故CD不符合题意。
故选B。
(3)[3]由题意可知,L2忽亮忽灭,说明L2接触不良,因此可以将灯泡L2拧一拧。
26. 小成同学探究“滑动摩擦力大小与什么有关”,实验器材如下:长木板(上下表面粗糙程度不同)、长方体木块(每个面粗糙程度都相同,长宽高不等)、弹簧测力计。
(1)实验过程中,将木块放在水平木板上,用弹簧测力计沿水平方向缓缓匀速拉动木块(如图),目的是为了让弹簧测力计示数与木块所受滑动摩擦力大小__________。
(2)小成在实验探究时利用下表收集数据,你认为她探究的是滑动摩擦力大小与__________的关系。
(3)小成利用同一个木块探究了滑动摩擦力大小与接触面积是否有关,她改变接触面积的操作是__________。
(4)小成发现匀速拉动木块时,不好控制且不方便读数,于是爱思考的她利用木块静止时二力平衡的特点,设计了改进方案(如下表所示),你认为应该采用哪个方案?答:__________。
【答案】 ①. 相等 ②. 接触面粗糙程度和压力 ③. 换用木块面积不同的侧面置于水平木板上 ④. 方案三
【解析】
【详解】(1)[1]用弹簧测力计沿水平方向缓缓匀速拉动木块,木块处于平衡状态,由二力平衡条件可知,木块受到的拉力等于木块受到的摩擦力,所以弹簧测力计示数与木块所受滑动摩擦力大小相等。
(2)[2]由表中物理量可知,控制一个木块重量不变时,长木板表面的粗糙程度不同;当长木板表面的粗糙程度相同时,可以改变木块的重量,所以探究的是滑动摩擦力大小与接触面的的粗糙程度和压力的关系。
(3)[3]由于长方体木块的每个面粗糙程度都相同,长宽高不等,所以每个面的面积不同,要探究了滑动摩擦力大小与接触面积是否有关,可以换用木块面积不同的侧面置于水平木板上,来改变接触面积。
(4)[4]由于实验中要测量木块受到的摩擦力大小,所以应通过弹簧测力计将木块连接到墙上,用弹簧测力计测木块的拉力,然后直接拉动下面的长木板,故应该采用方案三。
B卷(共20分)
一、选择题(每小题2分,共10分。有的小题只有一个选项符合题目要求;有的小题有二个选项符合题目要求,全部选对得2分,选对但不全得1分,有选错的得0分)
27. 三峡水电站是当今世界上装机容量最大的水电站,三峡大坝横跨长江,雄伟壮丽(如图)。下列说法正确的是( )
A. 水力发电是将电能转化为机械能
B. 水能是一次能源,电能是二次能源
C. 利用大坝提高水位的目的是储蓄更多内能,用来发电
D. 机械能和电能可以相互转化,所以能量转化没有方向性
【答案】B
【解析】
【详解】A.水力发电是将水的机械能转化为电能,故A错误;
B.水能可以从自然界直接获取使用,是一次能源,而电能是由其他形式的能量转化来的,是二次能源,故B正确;
C.利用大坝提高水位的目的是储蓄更多机械能,用来发电,故C错误;
D.虽然机械能和电能可以相互转化,但是转化是有条件的,所以能量转化是有方向性,故D错误。
故选B。
28. “两个黄鹂鸣翠柳,一行白鹭上青天。”杜甫的诗句描绘了成都草堂门前浣花溪秀丽的景色(意境图如图)。下列说法不正确的是( )
A. 能从各个方向看见黄鹂,是由于光发生了漫反射
B. 看到溪水中的鱼比实际位置浅,是光的折射现象
C. 阳光下的溪水波光,是水面对光的反射现象
D. 目送白鹭高飞远去的过程中,眼睛的晶状体变厚
【答案】D
【解析】
【详解】A.能从各个方向看见黄鹂,是由于黄鹂的表面比较粗糙,光射到黄鹂表面上发生了漫反射,反射光线射向各个方向的缘故。故A正确,不符合题意;
B.水中鱼反射出的光,在水面处发生了折射,折射角大于入射角,折射光线向远离法线的方向偏折;我们看到水中的鱼比实际位置浅,是由光的折射形成的虚像,在折射光线的反向延长线上,因此这就导致了我们看到的鱼的位置比实际位置要浅。故B正确,不符合题意;
C.水面相当于平面镜,阳光下的溪水波光,是光在水面发生反射,反射光线进入眼睛的缘故,故C正确,不符合题意;
D.眼睛的晶状体相当于一个凸透镜,目送白鹭高飞远去的过程中,物距变大,根据“物远像近像变小”可知,此时像距应变小,但由于像距(晶状体到视网膜的距离)不变,此时通过调节晶状体的厚度来改变晶状体的焦距,使得像成在视网膜上,可知焦距应变大,故晶状体变薄,故D错误,符合题意。
故选D。
29. 某固态物体的质量为m,其物质的比热容为c,用稳定的热源对它加热(物体在相同时间内吸收的热量相等),到t3时刻停止加热,然后让其冷却。上述过程中记录不同时刻的温度,最后绘制出温度随时间变化的图像(如图)。下列说法正确的是( )
A. 在0~t2时间段,该物体吸收的热量为cm(T2-T1)
B. 在t2~t4时间段,该物质的比热容先增大后减小
C. 在t4~t5时间段,该物体放出的热量为
D. 该物质在t5~t6时间段的比热容等于在0~t1时间段的比热容
【答案】D
【解析】
【详解】A.由于实验中用稳定的热源加热,物体在相同时间内吸收的热量相等,由图可知,在0~t1时间段,该物体的温度由T1升高至T2,物质的比热容为c,所以物体单位时间吸收热量
故在0~t2时间段,该物体吸收的热量
故A错误;
B.由图可知,该物体在t2~t4时间段,处于液态,由于液态时的比热容是该物质的性质,所以在t2~t4时间段,该物质的比热容不变,故B错误;
C.该物质冷却过程中单位时间放出热量不等于该物体升温过程中单位时间吸收热量,由于该物质熔化过程中吸收的热量等于该物质凝固过程中放出的热量,所以在t4~t5时间段,该物体放出的热量等于在t1~t2时间段,该物体吸收的热量,所以该物体放出的热量
故C错误;
D.由图可知,该物质在t5~t6时间段,处于固态,该物质在0~t1时间段,也处于固态,由于固态时的比热容是该物质的性质,保持不变,所以该物质在t5~t6时间段的比热容等于在0~t1时间段的比热容,故D正确。
故选D。
30. 小成在实验室组装如图所示的滑轮组进行实验探究,实验过程如下:先测得定滑轮的重力为0.2N,动滑轮的重力为0.25N,再使用组装好的滑轮组在10s内将质量为100g的钩码竖直匀速提升20cm,此过程中弹簧测力计的示数为0.5N。g取10N/kg,下列说法正确的是( )
A. 弹簧测力计对细绳拉力的功率为0.03W
B. 滑轮组的机械效率为80%
C. 克服绳重和摩擦做的额外功为0.05J
D. 若增大提升钩码的质量,滑轮组的机械效率不变
【答案】AC
【解析】
【详解】A.由图可知,n=3,绳子自由端移动的距离
s=nh=3×20cm=60cm=0.6m
拉力所做的功为
W总=Fs=0.5N×0.6m=0.3J
拉力的功率为
故A正确;
B.钩码的重力为
G=mg=100×10-3kg×10N/kg=1N
滑轮组的机械效率为
故B错误;
C.所做有用功为
W有=Gh=1N×0.2m=0.2J
克服动滑轮所做额外功为
W额1=G动h=0.25N×0.2m=0.05J
因此克服绳重和摩擦做的额外功为
W额2=W总-W有-W额1=0.3J-0.2J-0.05J=0.05J
故C正确;
D.若增大提升钩码的质量,则有用功增大,额外功不变,因此滑轮组的机械效率将变大,故D错误。
故选AC。
31. 如图所示电路,电源电压恒定不变,定值电阻R1与R2阻值相同。让滑动变阻器R3的滑片位于中点,只闭合开关S2时,电压表V的示数为2V;开关S2、S3闭合,S1断开时,电流表A1的示数为0.2A。将R3的滑片移到b端,三个开关都闭合时,电流表A2的示数为0.4A,电路消耗的总功率为P1;开关S1、S2闭合,S3断开时, 电路消耗的总功率为P2。下列结果正确的是( )
A. 电源电压为9VB. R3的最大阻值是60Ω
C. P1=3WD. P2=0.3W
【答案】BC
【解析】
【详解】AB.开关S2、S3闭合,S1断开时,滑动变阻器R3的滑片位于中点,R1与R2被短路,电路中只有,电流表A1的示数为0.2A,则电源电压
①
三个开关都闭合时,R1、R2与R3并联,电流表A2测通过R1、R2两条支路的总电流,电流表A2的示数为0.4A,由于定值电阻R1与R2阻值相同,由并联分流可知,通过R1、R2的电流均为0.2A,则电源电压
②
由①②可知
只闭合开关S2时,R1、R2与串联,电压表测量R2两端电压,电压表V的示数为2V,由串联分压特点可知
则电源电压
③
由①③得
故A错误,B正确;
C.将R3的滑片移到b端,三个开关都闭合时,R1、R2与R3并联,电路消耗的总功率
故C正确;
D.开关S1、S2闭合,S3断开时,R2断路,R3短路,电路中只有R1,电路消耗的总功率
故D错误。
故选BC。
二、综合题(共10分。第7题在解答时应写出公式和重要的演算步骤,只写出最后答案不能得分)
32. 图是小李购买的一款国产电话手表,她与爸爸妈妈一起了解和研究电话手表功能,以确保正确且安全使用;
(1)小李阅读说明书后,有以下认识,你认为不合理的是__________;
A.电话手表的表带内侧设计有导汗槽,有助于加快汗液的蒸发
B.用尖锐物撬手表电池容易起火,可能是因为电路发生了断路
C.恶劣天气搜索不到通信信号,可能是因为电磁波传播过程受到干扰
D.紧贴耳朵使用会造成听力损伤,是因为声音响度与声源到耳朵距离有关
(2)小李用电话手表与爷爷长时间视频通话,手表突然自动关机,原因是手表过热,启动了保护功能。她认为手表启动保护功能一段时间后,应有自动开机功能,于是她用所学知识设计出模拟热保护装置的示意图(如图甲),R0为定值电阻,R为热敏电阻(有两种类型可供选择,其电阻随温度变化关系如图乙所示,R的温度变化主要受发热元件影响);下列分析合理的是__________;
A.热敏电阻应选择NTC类型
B.热敏电阻温度升高,电磁铁磁性减弱
C.启动保护模式后,控制电路自动断开
D.启动保护模式后,工作电路无法再次启动
(3)小李和爸爸在家庭实验室对电话手表进行充电测试,测得充电时充电器的输出电压约为5V,输出功率约为6W,则输出电流与常见家用电器__________(选填“电视机”、“空调”或“电热灭蚊器”)的正常工作电流最接近;
(4)妈妈告诉小李,充电器在插座上未给电话手表充电时,内部也有电流通过。他们查阅网站得知,截止2024年3月末我国移动电话用户总数约为18亿户。若有四分之一用户不拔充电器,一户一个充电器,每个充电器每天平均闲置时间约为20h,平均实际功率约为0.1W,则全国一天因此浪费的电能约为__________kW·h;
小李通过查询资料进一步发现,长时间让家用电器处于待机状态,不仅浪费电能,还可能引起火灾。为了您和家人的安全,请正确使用家用电器。
【答案】 ①. B ②. A ③. 电视机 ④. 9×105
【解析】
【详解】(1)[1]A.电话手表的表带内侧设计有导汗槽,通过增大蒸发面积,来加快汗液的蒸发,故A不符合题意;
B.用尖锐物撬手表电池容易起火,可能是因为电路发生了短路,造成电路中电流大,产生大量的热量,故B符合题意;
C.恶劣天气时,空中云层带有静电,会发生闪电现象,干扰电磁波传播,所以搜索不到通信信号,故C不符合题意;
D.由于声音响度与声源到耳朵距离有关,将声源紧贴耳朵,则声音的响度大,会造成听力损伤,故D不符合题意。
故选B。
(2)[2]A.由图甲可知,当温度过高时,发热元件所在电路应该断路,则衔铁应被吸下,则电磁铁的磁性应该增强,则控制电路中的电流应该增大,所以R的阻值应该减小,所以热敏电阻的阻值应该随温度升高而减小,故应选择NTC类型,故A符合题意;
B.由图乙可知,NTC热敏电阻温度升高,阻值减小,控制电路中的电流增大,电磁铁磁性增强,故B不符合题意;
C.启动保护模式后,发热元件不能工作,所以工作电路自动断开,故C不符合题意;
D.启动保护模式后,当温度降低,NTC热敏电阻温度降低,阻值增大,控制电路中的电流减小,电磁铁磁性减弱,则衔铁被弹开,工作电路再次启动,故D不符合题意。
故选A。
(3)[3]充电时充电器的输出电压约为5V,输出功率约为6W,则输出电流
由于电视机的电流接近1A,空调的电流约为5A,电热灭蚊器的电流约0.01A,所以充电器的输出电流与常见家用电器电视机的正常工作电流最接近。
(4)[4]全国一天因此浪费的电能
33. 科创社同学设计并“3D”打印了一艘长方体轮船模型,为了对轮船进行测试,准备了一个薄壁长方体容器置于水平地面,其底面积为1800cm2,装有深度为9cm的水,如图甲所示。轮船的质量为2.2kg,底面积为800cm2,总高度为16cm,如图乙所示。轮船的下部有7个长方体水密隔舱(以便轮船漏水时,相互隔离,确保行船安全),每个隔舱的内部底面积均为100cm2,高度为10cm;轮船的上部可放置货物,并通过调整货物位置保持轮船不倾斜。忽略液体扰动等次要因素,已知水的密度ρ水=1.0×103kg/m3,g取10N/kg。
(1)求容器中水的质量。
(2)设计组的同学从安全角度设想:在轮船满载(最大载重)时,假如有2个隔舱漏满水,稳定后轮船依然漂浮,且浸入水中的深度为14cm,求满载时货物的质量。
(3)测试组的同学对轮船进行漏水实验:将载货5kg的轮船置于容器中,通过扎孔使4个隔舱漏入一定质量的水,然后堵住小孔并保持轮船不倾斜,求此时水对轮船外底部的压强P与漏入隔舱内水的质量mx克(0
【分析】
【详解】(1)已知容器底面积为1800cm2,装有深度为9cm的水,即容器底面积为0.18m2,装有深度为0.09m的水,所以容器中水的质量为
(2)将整个轮船(包括漏入隔舱内的水)看成整体,轮船底面积为800cm2,即0.08m2,总高度为16cm,即0.16m,此时浮力为
每个隔舱的内部底面积均为100cm2,即0.01m2,高度为10cm,即0.1m,漏入隔舱内的水的重力为
货物质量(满载)为
(3)假设轮船可以触底,当轮船刚好触底时,轮船、货物及漏入隔舱内水的总重力等于轮船所受浮力,可得下列关系式
解得
4个隔舱漏满水的质量
假设成立,此时轮船浸入水中的深度
所以轮船上端不会进水。
①当0
②当3200
综上,当0
(2)在轮船满载(最大载重)时,假如有2个隔舱漏满水,稳定后轮船依然漂浮,且浸入水中的深度为14cm,满载时货物的质量为7000g。
(3)将载货5kg的轮船置于容器中,通过扎孔使4个隔舱漏入一定质量的水,然后堵住小孔并保持轮船不倾斜,此时水对轮船外底部的压强P与漏入隔舱内水的质量mx克(0
IA/A
IB/A
IC/A
1
0.30
0.22
0.50
2
0.22
0.28
0.50
3
0.24
0.22
0.46
4
0.28
0.30
0.28
长木板不同表面
弹簧测力计示数/N
一个木块
两个木块重量
光滑表面
粗糙表面
方案一:用绳子将木块连接到墙上后,通过弹簧测力计拉动下面的长木板
方案二:用绳子将木块连接到墙上后,通过弹簧测力计拉动底部加了轮子的长木板
方案三:通过弹簧测力计将木块连接到墙上后,直接拉动下面的长木板
精品解析:2024年四川省宜宾市中考物理试题(解析版): 这是一份精品解析:2024年四川省宜宾市中考物理试题(解析版),共20页。
精品解析:2024年四川省广安市中考物理试题(解析版): 这是一份精品解析:2024年四川省广安市中考物理试题(解析版),共22页。试卷主要包含了本试卷分为试题卷和答题卡两部分, 《新能源汽车产业发展规划等内容,欢迎下载使用。
精品解析:2024年四川省成都市中考物理试题(原卷版): 这是一份精品解析:2024年四川省成都市中考物理试题(原卷版),共12页。试卷主要包含了单项选择题,填空题,作图与计算题,实验与探究题等内容,欢迎下载使用。

