精品解析:2024年江苏省连云港市中考物理试题(解析版)
展开一、选择题(本大题共10小题,每小题2分,共20分。每小题给出的四个选项中只有一个符合题意)
1. 晾晒的湿衣服在逐渐变干的过程中,发生的物态变化是( )
A. 熔化B. 汽化C. 升华D. 凝华
【答案】B
【解析】
【详解】晾晒的湿衣服变干,是衣服上的水变成了水蒸气,属于汽化现象,故B符合题意,ACD不符合题意 。
故选B。
2. 用温度计测量液体的温度,下面四幅图中,操作正确的是( )
A. B.
C. D.
【答案】C
【解析】
【详解】用温度计测量液体的温度时,玻璃泡要全部浸入被测液体中,不能碰到容器底和容器壁,故C符合题意,ABD不符合题意。
故选C。
3. 下列现象中能说明分子在不停地做无规则运动的是( )
A. 花香满园B. 尘土飞扬C. 雪花飘飘D. 落叶纷纷
【答案】A
【解析】
【详解】A.花香满园,是芳香烃分子无规则运动的结果,故A正确;
B.尘土飞扬是固体小颗粒的运动,不是分子的运动,故B错误;
C.雪花飘飘是雪花在运动,属于机械运动,故C错误;
D.落叶纷纷是树叶在运动,是机械运动,故D错误。
故选A。
4. 2024年4月25日,我国长征运载火箭成功将神舟十八号载人飞船送往预定轨道。载人飞船离开地面加速上升的过程中( )
A. 动能增大,重力势能不变B. 动能增大,重力势能增大
C. 动能不变,重力势能不变D. 动能不变,重力势能增大
【答案】B
【解析】
【详解】火箭加速上升过程中,其携带神舟十三号飞船的质量不变、高度变大,重力势能变大;质量不变、速度变大,动能变大。
故选B。
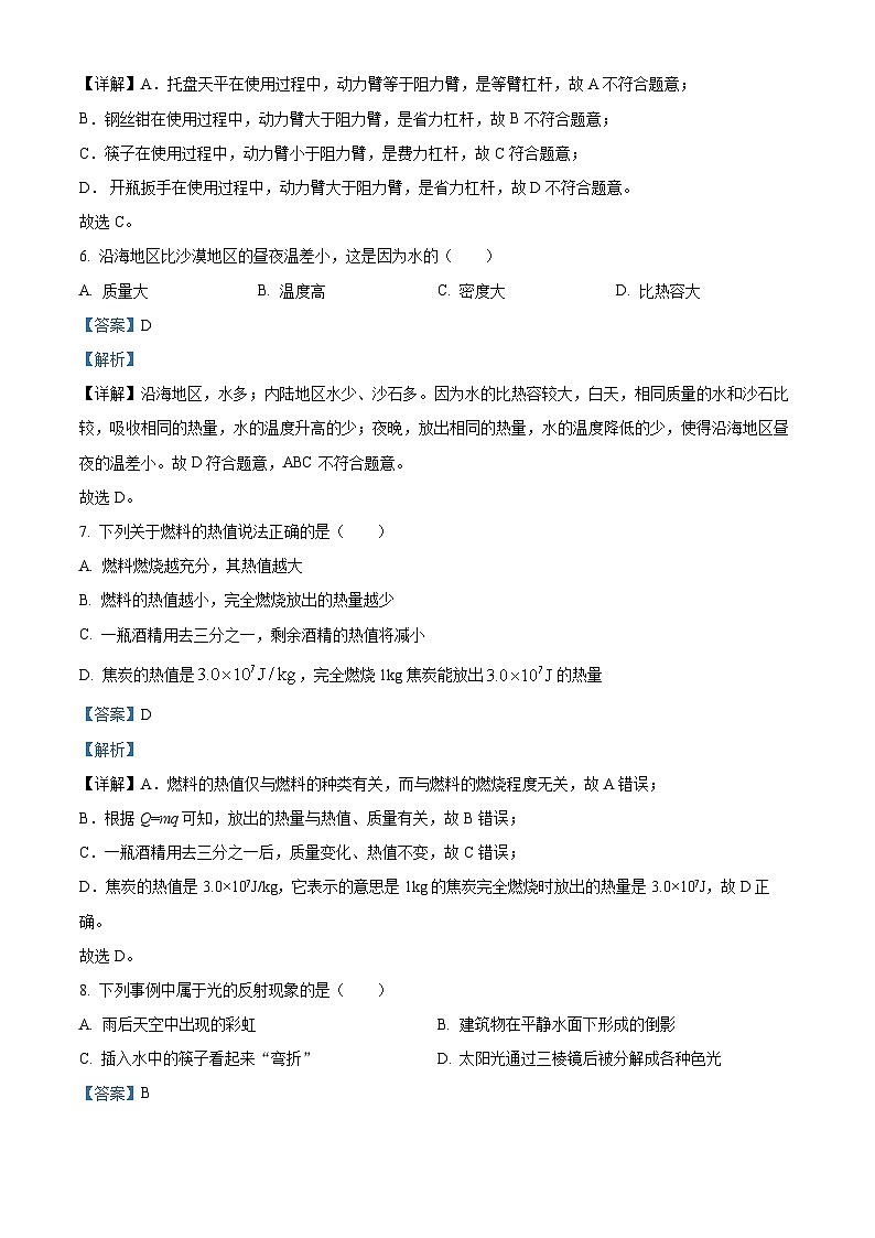
5. 如图所示是生活中几种常见杠杆,其中属于费力杠杆的是( )
A 托盘天平
B. 钢丝钳
C. 筷子
D. 开瓶扳手
【答案】C
【解析】
【分析】
【详解】A.托盘天平在使用过程中,动力臂等于阻力臂,是等臂杠杆,故A不符合题意;
B.钢丝钳在使用过程中,动力臂大于阻力臂,是省力杠杆,故B不符合题意;
C.筷子在使用过程中,动力臂小于阻力臂,是费力杠杆,故C符合题意;
D. 开瓶扳手在使用过程中,动力臂大于阻力臂,是省力杠杆,故D不符合题意。
故选C。
6. 沿海地区比沙漠地区的昼夜温差小,这是因为水的( )
A. 质量大B. 温度高C. 密度大D. 比热容大
【答案】D
【解析】
【详解】沿海地区,水多;内陆地区水少、沙石多。因为水的比热容较大,白天,相同质量的水和沙石比较,吸收相同的热量,水的温度升高的少;夜晚,放出相同的热量,水的温度降低的少,使得沿海地区昼夜的温差小。故D符合题意,ABC不符合题意。
故选D。
7. 下列关于燃料的热值说法正确的是( )
A. 燃料燃烧越充分,其热值越大
B. 燃料的热值越小,完全燃烧放出的热量越少
C. 一瓶酒精用去三分之一,剩余酒精的热值将减小
D. 焦炭的热值是,完全燃烧1kg焦炭能放出的热量
【答案】D
【解析】
【详解】A.燃料的热值仅与燃料的种类有关,而与燃料的燃烧程度无关,故A错误;
B.根据Q=mq可知,放出的热量与热值、质量有关,故B错误;
C.一瓶酒精用去三分之一后,质量变化、热值不变,故C错误;
D.焦炭的热值是3.0×107J/kg,它表示的意思是1kg的焦炭完全燃烧时放出的热量是3.0×107J,故D正确。
故选D。
8. 下列事例中属于光的反射现象的是( )
A. 雨后天空中出现的彩虹B. 建筑物在平静水面下形成的倒影
C. 插入水中的筷子看起来“弯折”D. 太阳光通过三棱镜后被分解成各种色光
【答案】B
【解析】
【详解】A.雨后天空中出现的彩虹这是光的色散现象,是由光的折射形成的,故A不符合题意;
B.平静水面上建筑物的倒影,属于平面镜成像,是由于光的反射形成的,故B符合题意;
C.插入水中的筷子看起来弯折,是由于光从水中斜射入空气中时,发生折射造成的,故C不符合题意;
D.太阳光通过三棱镜后,被分解成各种色光,这是光的色散现象,是由光的折射形成的,故D不符合题意。
故选B。
9. 如图所示,一个人先后两次用同样的时间、同样大小的力,将不同质量的物体在不同的表面上分别移动相同的距离。该力在此过程中所做功的大小分别为,功率的大小分别为,关于它们之间的大小关系说法正确的是( )
A. B. C. D.
【答案】C
【解析】
【详解】由题知,同一个人先后两次用同样的力,分别将不同质量的物体沿力的方向移动相同的距离,根据W=Fs可知,拉力的大小相同,在力的方向上移动的距离相同,则拉力做功相同,即
W1=W2
由题知,做功用的时间相同,根据可知,两次做功的功率相同,即
P1=P2
故ABD错误,C正确。
故选C。
10. 如图所示,电源电压不变,闭合开关S后,当滑动变阻器的滑片P向右移动过程中( )
A. 电流表示数变小,灯变暗B. 电流表示数变大,灯变亮
C. 电压表示数不变,灯亮度不变D. 电压表示数变小,灯亮度变亮
【答案】A
【解析】
【详解】由图可知滑动变阻器与灯泡串联,电压表测量灯泡两端的电压,电流表测电路中的电流;将滑动变阻器的滑片P向右移动过程中,接入电路中的电阻变大,电路中的总电阻变大,根据知,电源电压不变,电路中的总电阻变大,电路中的电流变小,即电流表的示数变小;串联电路电流处处相等,通过小灯泡的电流也减小,故又根据可知,灯泡两端的电压变小,电压表的示数变小,而且灯泡的亮暗取决于实际功率的大小,故灯泡的实际功率变小,灯泡变暗。
故选A。
二、填空题(本大题共7小题,每空1分,共20分)
11. 小明身高1.7m,距离平面镜3m,他在平面镜中的像高是___________m,像到平面镜的距离是___________m。当他向平面镜缓慢走近时,他在平面镜中像的大小___________(选填“变大”“不变”或“变小”)。
【答案】 ①. 1.7 ②. 3 ③. 不变
【解析】
【详解】[1]面镜成像时,像与物体的大小相等,小明身高1.7m,则他在平面镜中的像高也是1.7m。
[2]像与物体到平面镜的距离相等,小明距离平面镜3m,则像到平面镜的距离也是3m。
[3]平面镜成像时,像的大小与物体的大小有关,与物体到平面镜的距离无关,所以当他向平面镜缓慢走近时,他在平面镜中像的大小不变。
12. 在音乐社团活动过程中,乐器发出的声音通过___________传到人耳。人耳能区分钢琴和长笛发出的声音,是由于它们所发出声音的___________不同(选填“音调”“响度”或“音色”)。声呐是利用___________(选填“超声波”或“次声波”)具有方向性好,在水中传播距离远等特点制成的。
【答案】 ①. 空气 ②. 音色 ③. 超声波
【解析】
【详解】[1]声音的传播需要介质,固体、液体、气体都可以作为传播声音的介质,在音乐社团活动过程中,乐器发出的声音通过空气传到人耳。
[2]不同的发声体音色不同,人耳能区分钢琴和长笛发出的声音,是由于它们所发出声音的音色不同。
[3]声呐是利用超声波具有方向性好,在水中传播距离远等特点制成的,利用超声波能够传递信息。
13. 用如图所示滑轮组将重300N的物体匀速提升1m,拉力F大小为120N,有用功为___________J,滑轮组的机械效率为___________。
【答案】 ①. 300 ②. 83.3%
【解析】
【详解】[1][2]由图可知,承担重物的绳子段数n=3,所以绳子自由端通过距离为
s=3×1m=3m
总功
W总=Fs=120N×3m=360J
有用功为
W有=Gh=300N×1m=300J
滑轮组的机械效率为
14. 小明将凸透镜正对太阳光,在距离凸透镜10cm的白纸上呈现一个最小、最亮的光斑,此凸透镜的焦距为___________cm。如图是他用该凸透镜观看书本上“中国梦”三个字时的情况,如果他想看到更大的正立的“国”字,小明需要将凸透镜___________书本(选填“远离”或“靠近”),凸透镜和书本的距离应满足的条件是___________。
【答案】 ①. 10 ②. 远离 ③. 小于10cm
【解析】
【详解】[1]平行光经过凸透镜折射后会聚于一点,这一点就是凸透镜的焦点,焦点到光心的距离为焦距,所以根据题意可知此凸透镜的焦距为10cm。
[2][3]因为想要看到正立的像,所以可知此时凸透镜相当于一个放大镜,放大镜利用的是当物距小于一倍焦距时,成正立、放大的虚像的原理,所以想看到正立的“国”字,凸透镜和书本的距离应小于10cm,而当凸透镜成正立、放大的虚像时,物距越大,像距越大,成的虚像越大,所以可知想要看到更大的正立的“国”字,小明需要将凸透镜远离书本,但是距离不能大于10cm。
15. 某同学自主学习《电路初探》一章后,整理部分知识结构图如下,请补全有关内容。___________、___________
【答案】 ①. 电源 ②. 电压的特点
【解析】
【详解】[1]电路由四大部分组成,即:电源、用电器、导线、开关。
[2]电路的连接方式有两种:串联和并联,而中学阶段主要研究串并联电路的电流的特点和电压的特点。
16. 在“观察水的沸腾”实验时,当水沸腾时,观察到烧杯内产生大量气泡并不断上升,气泡在上升过程中将___________(选填“逐渐变小”“逐渐变大”或“不变”)。沸腾时继续吸热,水的温度___________。实验中,有三组同学选用同样规格的温度计,测量水的沸点却不同,同学猜想可能是温度计本身的差异引起的。为了验证同学的猜想,你的操作方法是___________。
【答案】 ①. 逐渐变大 ②. 不变 ③. 将该三支温度计放入同一杯沸水中进行观察
【解析】
【详解】[1][2]水沸腾时各处的水温相同,水中形成大量的气泡,在上升过程中,受到水的压强减小,所以气泡会不断变大,升到水面处破裂;沸腾时继续吸热,但水的温度不变。
[3]为了验证同学的猜想,将该三支温度计,同时测量同一杯水的温度,若三支温度计示数相同,即可说明不是温度计本身的差异引起的。
17. 小明测量某种矿石样品的密度,天平平衡时右盘所加砝码及游码的位置如图甲所示,图乙是矿石样品放入量筒前后的情况,由测量可得矿石样品的质量为___________g,矿石样品的体积为___________,所测矿石样品的密度为___________。该矿石的质量为___________kg。
【答案】 ①. 27 ②. 10 ③. ④.
【解析】
【详解】[1]由图甲天平所示的游码的分度值为0.2g,游码读数为2g,可知,矿石的质量为砝码的质量加游码所对应的刻度值
[2]由图乙量筒所示的分度值为1mL,前后两次读数分别为20mL和40mL,可知,矿石样品的体积等于量筒内两次体积之差
[3]根据密度公式得矿石的密度
[4]知道矿石的密度和体积,根据m=ρV得矿石的质量
三、解答题(本大题共6小题,18、21~23题每图每空2分,19题8分,20题10分,共50分。解答第19、20题时要求写出必要的文字说明、公式和演算过程)
18. 如图所示,一束光从空气斜射向水面,请画出这条入射光线的折射光线。
【答案】
【解析】
【详解】根据光的折射规律,折射光线和入射光线、法线在同一平面内,折射光线和入射光线分居法线两侧,光从空气中斜射入水中,折射角小于入射角,如图所示:
19. 如图所示,请标出通电螺线管N、S极并用箭头画出图中磁感线的方向。
【答案】
【解析】
【详解】根据电源的正负极可以确定电流从螺线管的右端流入,左端流出,结合安培定则即可确定螺线管的左端为S极,右端为N极,在磁体的周围,磁感线从磁体的N极出发回到S极,如图所示:
20. 质量为2kg的物体放置在水平桌面上,底面积为,体积为。求:
(1)该物体对桌面的压力。
(2)该物体对桌面的压强。
(3)该物体浸没在水中释放后,静止时受到的浮力。
【答案】(1)20N;(2);(3)20N
【解析】
【详解】解:(1)该物体对桌面的压力
(2)该物体对桌面的压强
(3)当物体浸没在水中时
物体静止时处于漂浮状态
答:(1)该物体对桌面的压力为20N;
(2)该物体对桌面的压强为1×103Pa;
(3)该物体浸没在水中释放后,静止时受到的浮力为20N。
21. 小明家的电水壶的内部电路如图甲所示,其中为电热丝,S是电源开关,是温控开关(水温达到100℃,自动由加热状态切换为保温状态)。该电水壶的部分重要参数如图乙所示。已知电源电压为220V。求:
(1)当开关S闭合,断开时,电路中的电流。
(2)当开关S和均闭合时,电功率。
(3)在加热状态下,该电水壶工作50s消耗的电能。
【答案】(1)0.2A;(2)836W;(3)
【解析】
【详解】解:(1)当开关S闭合,断开时,电路是由R2组成的简单电路,当开关S和S0均闭合时,电路是由R2和R1组成的并联电路,由于并联电路电阻比并联的任何一个电阻的阻值都小,根据可知,当开关S闭合,S0断开时,电水壶处于保温状态,则
(2)当开关S和均闭合,电路是由R2组成的简单电路,此时电水壶处于加热状态,R1的电功率为
(3)在加热状态下,该电水壶工作50s消耗的电能
答:(1)当开关S闭合,S0断开时,电路中的电流为0.2A;
(2)当开关S和S0均闭合时,R1的电功率为836W;
(3)在加热状态下,该电水壶工作50s消耗的电能为4.4×104J。
22. 小明在“探究通过导体的电流与电阻的关系”实验时,他用图甲所示的电路进行实验,实验中电阻R两端的电压始终保持2V不变,电路中仪表均完好无损。
(1)连接电路前,小明发现电压表指针如图乙所示,他应先___________。
(2)连接好电路后闭合开关,移动滑动变阻器的滑片P,电压表有示数,电流表无示数,则电路故障的原因可能是___________。
(3)排除故障后,小明将不同阻值的电阻接入电路进行实验,某次实验时电流表的示数如图丙所示,此时电阻R的阻值为___________Ω。
(4)在实验过程中,当把电阻R由20Ω更换为10Ω时,滑动变阻器接入电路中的电阻应___________(选填“变大”“变小”或“不变”)。
【答案】 ①. 将电压表指针调至零位 ②. 电阻R断路 ③. 20 ④. 变小
【解析】
【详解】(1)[1]连接电路前,小明发现电压表指针如图乙所示,此时电压表的指针没有调零,所以他应先将电压表指针调至零位。
(2)[2]由图甲得,电阻R与滑动变阻器串联,电压表测量电阻R的电压,电流表测量电路电流,连接好电路后闭合开关,移动滑动变阻器的滑片,电压表有示数,电流表无示数,说明电路电路,且电压表与电源相连接,故故障是与电压表并联的电阻R断路。
(3)[3]由图乙得,电流表的量程为0~0.6A,分度值为0.02A,示数为0.1A,由欧姆定律得,此时电阻的阻值为
(4)[4]串联电路中,电阻越小,分到的电压越小。在实验过程中,当把电阻由由20Ω更换为10Ω时,电阻的电压变小,应使滑动变阻器接入电路中的电阻变小,减小滑动变阻器分到的电压,使电阻的电压增大为2V。
23. 在树叶尾部的边缘滴一滴圆珠笔油,然后将它缓缓放进水面,树叶在水面上像小船一样运动起来,滴了圆珠笔油的树叶被称为“油墨小船”。小明通过查阅资料了解到,由于油墨中表面活性剂的存在,当水与油墨接触时,“油墨小船”便获得向前运动的力。小明同学想探究“油墨小船”在水中运动的快慢与水的温度和圆珠笔油浓度的关系。他用塑料片代替树叶制作的“油墨小船”如图所示。
(1)探究“油墨小船”在水中运动的快慢与水的温度的关系。实验中小明控制水的温度分别为17℃、35℃、65℃,使用技术软件,记录了“油墨小船”在不同温度液面上的运动情况,采集数据如下表。在三种测试温度下,“油墨小船”运动快慢的共同特点是___________。“油墨小船”运动的快慢与水的温度的关系是___________。“油墨小船”在运动过程中受的力是___________(选填“平衡力”或“非平衡力”)。
(2)探究“油墨小船”在水中运动的快慢与圆珠笔油浓度的关系。为形成不同浓度的圆珠笔油,小明选择酒精为稀释剂,制成多种样品,然后选取适量样品滴在小船尾部边缘进行实验。小明发现圆珠笔油浓度减小时,“油墨小船”运动明显加快。小明制作样品的操作方法是___________。
(3)当实验条件确定时,“油墨小船”获得向前的能量大小是固定的,为了使图中“油墨小船”获得更大的速度,可以采取的措施是___________。
【答案】 ①. 先变快后变慢 ②. 水的温度越高,“油墨小船”运动越快 ③. 非平衡力 ④. 将不同滴的酒精与相同滴的圆珠笔油均匀混合 ⑤. 减轻“油墨小船”的质量
【解析】
【详解】(1)[1]由表格数据可知,油墨小船在三种测试温度下,运动速度都是先变快后变慢。
[2]由表格数据可知,油墨小船运动的快慢与水的温度的关系是:水的温度越高,油墨小船运动得越快。
[3]油墨小船在运动过程中,速度不断变化,因此,油墨小船受到非平衡力的作用。
(2)[4]小明可以用相同滴的圆珠笔油,然后向其中逐渐加入不同滴的酒精并充分搅拌,从而得到不同浓度的圆珠笔油样品。
(3)[5]可以减小“油墨小船”的质量(或重量),这样在获得相同能量时,能使它的速度更大。
24. 19世纪中期,科学家想在地面用实验证明地球在自转,但地面上所有物体都随地球做同样的运动,实验几乎不可能成功。年轻的科学家傅科发现:在摆架下用细线系一个摆球,如图甲所示。让摆球摆动时转动摆架,在没有外界干扰时,摆球摆动面不变,如图乙所示。
于是,傅科设想在地球某处安装图甲所示的实验装置,让摆球摆动方向对着某颗恒星,当地球自西向东自转后,摆架随地球一起转动,站在地面的观察者就可以判断地球的运动。1851年,傅科在巴黎用一个摆长67m,质量28kg的摆球证明了地球的自转,人们将这样的摆叫傅科摆。理论计算得出,在地球纬度为φ的地方,傅科摆转动一圈的时间为。
我国北京天文馆里有一个长10m的傅科摆,北京的地理纬度约为40°,北京的傅科摆每小时转过的角度为是北极傅科摆每小时转过的角度。(已知)
(1)如图丙所示,某同学用可以转动的圆桌代替地球模拟上述实验。具体操作是:摆球摆动后___________,通过观察___________来证明地球的自转。
(2)在地球纬度越高地方,傅科摆实验的效果越___________。
(3)北京的天文馆里傅科摆1小时转过的角度大约为___________,以地面为参照物,傅科摆摆球是___________的(选填“运动”或“静止”)。
【答案】 ①. 转动圆桌 ②. 摆球的摆动面相对于摆架位置的改变 ③. 明显 ④. 9.6 ⑤. 运动
【解析】
【详解】(1)[1][2]具体操作是:摆球摆动后转动圆桌,通过观察摆球的摆动面相对于摆架位置的改变是否存在差异来证明地球的自转。
(2)[3]在地球纬度越高的地方,sinφ的值越大,傅科摆转动一圈的时间越短,所以实验的效果越明显。
(3)[4]已知北京的地理纬度约为 40°,sin40°≈0.64,北极傅科摆每小时转过的角度为,则北京的傅科摆每小时转过的角度
θ=15°×0.64=9.6°
[5]以地面为参照物,傅科摆摆球的位置不断发生变化,傅科摆摆球是运动的。T/℃
17
35
65
t/s
0.5
1
2
3
0.5
1
2
3
0.5
1
2
3
2.3
2.1
2.0
1.9
5.3
6.2
5.9
4.8
6.4
8.2
6.3
5.1
[物理]2024年江苏省连云港市中考真题物理试题(解析版): 这是一份[物理]2024年江苏省连云港市中考真题物理试题(解析版),共11页。
精品解析:2024年江苏省无锡市中考物理试题(解析版): 这是一份精品解析:2024年江苏省无锡市中考物理试题(解析版),共27页。试卷主要包含了答卷前,考生务必用0,答主观题必须用0,考生必须保持答题卡的整洁等内容,欢迎下载使用。
2023年江苏省连云港市中考物理试题及答案解析: 这是一份2023年江苏省连云港市中考物理试题及答案解析,文件包含精品解析2023年江苏省连云港市中考物理试题解析版docx、精品解析2023年江苏省连云港市中考物理试题原卷版docx等2份试卷配套教学资源,其中试卷共25页, 欢迎下载使用。

