精品解析:2024年甘肃省武威市临夏州中考物理试题(解析版)
展开
这是一份精品解析:2024年甘肃省武威市临夏州中考物理试题(解析版),共15页。试卷主要包含了选择题,填空题,识图,实验探究题,简答与计算题等内容,欢迎下载使用。
考生注意:本试卷满分为80分,考试时间为80分钟。所有试题均在答题卡上作答,否则无效。
一、选择题(本题共6小题,每小题3分,共18分,每小题给出的四个选项中只有一个正确)
1. 对物质世界和科技发展的一些认识,下列说法正确的是( )
A. 原子是不可再分的最小粒子
B. 航天器在月球表面利用声呐测绘地貌
C. 核电站中的核反应堆利用核聚变获取核能
D. 我国的北斗导航系统利用电磁波传输信号
【答案】D
【解析】
【详解】A.原子是由原子核和核外电子组成的,原子核由质子和中子组成,故A错误;
B.声音的传播需要介质,月球表面是真空,真空不能传声,故B错误;
C.核电站中的核反应堆利用核裂变获取核能,故C错误;
D.电磁波可以在真空中传播,我国的北斗导航系统利用电磁波传输信号,故D正确。
故选D。
2. “蝉噪林逾静,鸟鸣山更幽”这两句千古传诵的名句,被誉为“文外独绝”。关于蝉叫声和鸟鸣声,下列说法正确的是( )
A. 蝉叫声和鸟鸣声是人耳鼓膜振动产生的B. 人们根据音色来辨别蝉叫声和鸟鸣声
C. 鸟鸣声响度大,所以鸟鸣声传播得更快D. 人离蝉和鸟越近,听到声音的音调越大
【答案】B
【解析】
【详解】A.蝉叫声和鸟鸣声是由蝉和鸟的声带振动产生的,故A错误;
B.不同发声体发出声音的音色不同,人们是根据音色来辨别蝉叫声和鸟鸣声的,故B正确;
C.声音的传播速度与介质种类和温度有关,与响度无关,故C错误;
D.人离蝉和鸟越近,听到声音的响度越大,故D错误。
故选B。
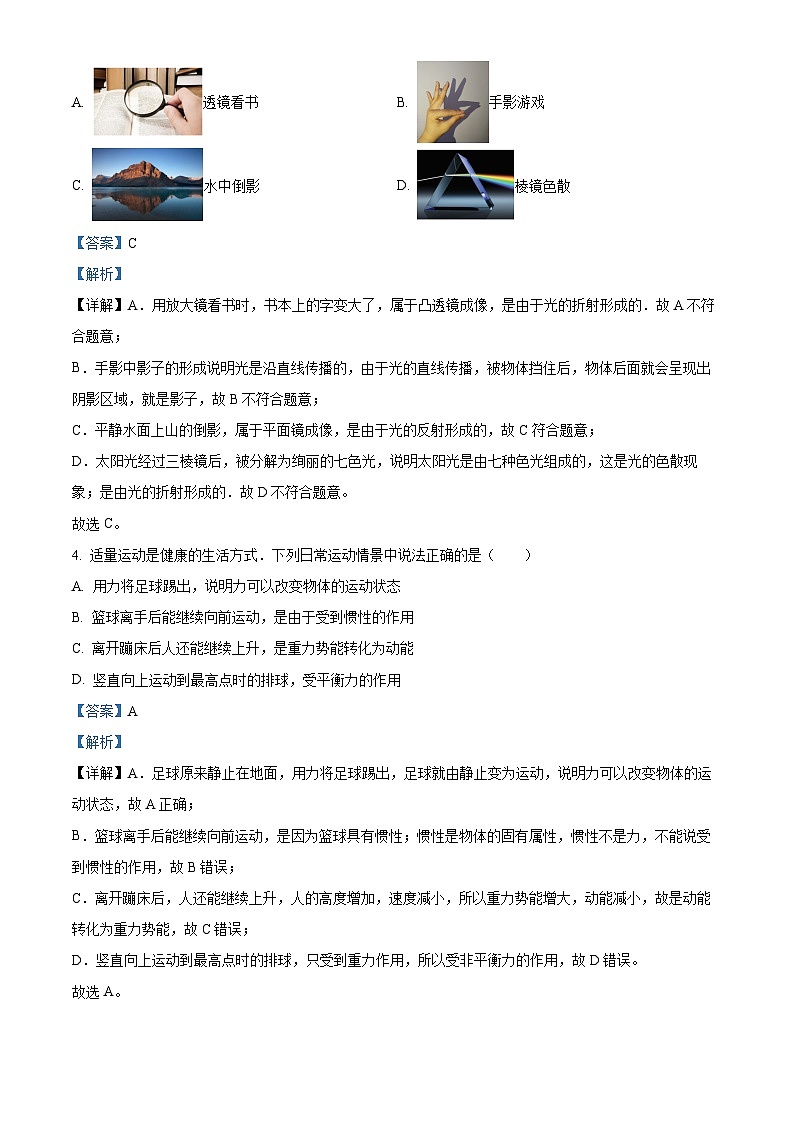
3. 如图所示的光现象中,属于光的反射的是( )
A. 透镜看书B. 手影游戏
C. 水中倒影D. 棱镜色散
【答案】C
【解析】
【详解】A.用放大镜看书时,书本上的字变大了,属于凸透镜成像,是由于光的折射形成的.故A不符合题意;
B.手影中影子的形成说明光是沿直线传播的,由于光的直线传播,被物体挡住后,物体后面就会呈现出阴影区域,就是影子,故B不符合题意;
C.平静水面上山的倒影,属于平面镜成像,是由于光的反射形成的,故C符合题意;
D.太阳光经过三棱镜后,被分解为绚丽的七色光,说明太阳光是由七种色光组成的,这是光的色散现象;是由光的折射形成的.故D不符合题意。
故选C。
4. 适量运动是健康的生活方式.下列日常运动情景中说法正确的是( )
A. 用力将足球踢出,说明力可以改变物体的运动状态
B. 篮球离手后能继续向前运动,是由于受到惯性的作用
C. 离开蹦床后人还能继续上升,是重力势能转化为动能
D. 竖直向上运动到最高点时的排球,受平衡力的作用
【答案】A
【解析】
【详解】A.足球原来静止在地面,用力将足球踢出,足球就由静止变为运动,说明力可以改变物体的运动状态,故A正确;
B.篮球离手后能继续向前运动,是因为篮球具有惯性;惯性是物体的固有属性,惯性不是力,不能说受到惯性的作用,故B错误;
C.离开蹦床后,人还能继续上升,人的高度增加,速度减小,所以重力势能增大,动能减小,故是动能转化为重力势能,故C错误;
D.竖直向上运动到最高点时的排球,只受到重力作用,所以受非平衡力的作用,故D错误。
故选A。
5. 在“生活处处有物理”的综合实践活动中,小明观察了厨房的一些设备和现象,下列解释正确的是( )
A. 用煤气灶煲汤,在沸腾时调小火焰能使汤的温度升高
B. 用高压锅炖煮食物熟得快,是因为锅内水的沸点会随气体压强增大而降低
C. 切菜的刀磨得很锋利,是通过减小受力面积的方式增大压强
D. 刚出锅的馒头入嘴时很烫,是因为馒头含有的热量很高
【答案】C
【解析】
【详解】A.液体沸腾时,继续吸热,温度不变,因此用煤气灶煲汤,在沸腾时调小火焰不能提高汤的温度,故A错误;
B.气体压强增大,水的沸点升高,煮食物时高压锅内的气压比普通锅内的气压高,所以水在高压锅内沸腾时的温度高于普通锅内的温度,温度越高,食物熟得越快,故B错误;
C.切菜的刀磨得很锋利,可以减小刀锋的面积,所以是通过减小受力面积的方式,来增大压强,故C正确;
D.热量是过程量,不能说含有热量,刚出锅的馒头入嘴时很烫,是因为馒头的温度高,故D错误。
故选C。
6. 兰州马拉松已成为兰州的一张名片。比赛计时采用感应芯片,运动员佩戴感应芯片通过起点和终点磁场地带时,芯片里的线圈就会产生电流,激发芯片发送编码信息,系统自动获取信息并计时。下列器件中与此工作原理相同的是( )
A. 发电机B. 电磁继电器C. 电风扇D. 电铃
【答案】A
【解析】
【详解】由题意可知,当运动员佩戴感应芯片通过起点、终点磁场地带时,芯片里的线圈切割磁感线运动,线圈中就会产生感应电流,所以是电磁感应原理,是发电机的工作原理;电风扇是电动机的工作原理,电磁继电器和电铃是利用电流的磁效应工作的,故A符合题意,BCD不符合题意。
故选A
二、填空题(本题共8小题,每空1分,共16分)
7. 夏天,打开电冰箱门时,常会看到冰箱门附近有一股“白气”,打开热水瓶时也会看见这种现象。“白气”都是水蒸气___________(填物态变化名称)形成的小水滴,前者是___________的水蒸气形成的(选填“冰箱内”或“冰箱外”)。
【答案】 ①. 液化 ②. 冰箱外
【解析】
【详解】[1]“白气”是小水滴,是由气态的水蒸气变成液态的小水滴形成的,所以是液化现象。
[2]“白气”是冰箱门附近空气中的水蒸气遇到冰箱中的冷空气液化形成的小水滴形成的,所以“白气”是冰箱外的水蒸气形成的。
8. 我国高铁总里程居世界第一,人们出行更加方便快捷.小红和父母外出旅游,她们乘坐的高铁正以的速度在水平轨道上向南匀速直线行驶,旁边平行铁轨上一列普通列车以的速度也向南行驶,以普通列车为参照物,小红向___________(选填“南”或“北”)运动;小红看到水平桌面上的茶杯静止不动,则茶杯___________(选填“不受摩擦力”、“受静摩擦力”或“受滑动摩擦力”)。
【答案】 ①. 南 ②. 不受摩擦力
【解析】
【详解】[1]以地面为参照物,两车均向南行驶,因为高铁速度大于普通列车速度,以普通列车为参照物,若高铁在普通列车的前方,普通列车上乘客会发现高铁离普通列车越来越远;若高铁在普通列车后方,普通列车上乘客会发现高铁离自己越来越近。这两种情况下,以普通列车为参照物,高铁均是向南行驶的。
[2]高铁做匀速直线运动,桌面上的茶杯与桌面之间保持相对静止,没有相对运动趋势,因此,茶杯不受摩擦力。
9. 在干燥的天气里,用塑料梳子梳头时,发现梳子会吸引头发,这是因为梳子与头发摩擦带了___________;越梳头发越蓬松,这是因为___________。
【答案】 ①. 异种电荷 ②. 同种电荷相互排斥
【解析】
【详解】[1]用塑料梳子梳头时,发现梳子会吸引头发,是因为异种电荷相互吸引,梳子与头发摩擦而带上了异种电荷电而相互吸引。
[2]用塑料梳子梳头,发现越梳头发越蓬松,是因为头发带上同种电荷,同种电荷相互排斥结果。
10. 今年,我省天水的麻辣烫火遍全国。在锅里煮食材是通过___________的方式增大食材的内能,麻辣烫香气四溢,这是___________现象。
【答案】 ①. 热传递 ②. 扩散
【解析】
【详解】[1]在锅里煮食材时,食材吸收热量,内能增加,所以是通过热传递的方式增大了食材的内能。
[2]麻辣烫香气四溢,是由于香气分子在不停地做无规则运动造成的,属于扩散现象。
11. “无人机”送快递是低空经济的一种重要形式.无人机起飞时,吹向下方的风量增加,使无人机上升的力的施力物体是___________;若无人机下方用一根绳子悬挂快递,不考虑空气阻力,则在无人机斜向右上方匀速直线飞行过程中,悬挂重物的绳子___________(选填“会”或“不会”)偏离竖直方向。
【答案】 ①. 空气 ②. 不会
【解析】
【详解】[1]无人机上升时向下吹风,无人机对空气的力向下,由于力的作用是相互的,则无人机受到向上的空气的作用力,所以使无人机上升的力的施力物体是空气。
[2]无人机斜向上做匀速直线运动时,下方的重物和无人机相对静止,则下方的重物同样做匀速直线运动,可知重物处于平衡状态,受平衡力的作用,重物受重力和细线的拉力,由二力平衡可知,细线的拉力和重力大小相等、方向相反、作用在同一直线上,因重力的方向为竖直向下,可知细线不会偏离竖直方向。
12. 如图甲所示为磁悬浮地球仪,悬浮时球体只能沿着“地轴”转动,它的“南”“北”指向与地球实际方位一致;地球仪中有一个磁铁,它的磁场与地磁场分布特点一致;环形底座内有一电磁铁,其电路原理如图乙所示。地球仪工作时,球体悬浮于空气中,则图甲中球体上方是“地磁场”的___________极(选填“N”或“S”),图乙中A端应连接电源的___________极(选填“正”或“负”)。
【答案】 ①. S ②. 负
【解析】
【详解】[1]因为地球仪的南、北指向与地球实际方位一致,所以地球仪的北极在上方,即图甲中球体上方是`“地磁场”的S极。
[2]因为同名磁极相互排斥,异名磁极相互吸引,所以电磁铁的N极在上方,即电磁铁的上端为N极,下端为S极;由安培定则可知,电流从B端流出A端流入,即A端是电源的负极。
13. 国产新型电动汽车具有各种“超能力”,其中“能量回收装置”是在踩下制动踏板时,通过对电路的控制,使驱动电动机变为发电机,以发电机发电产生的阻力来制动,此时,将___________能转化为电能,再将电能转化为___________能储存在蓄电池里。
【答案】 ① 机械 ②. 化学
【解析】
【详解】[1][2]汽车由运动变成静止,机械能减少,同时电路中产生电流,所以将剩余的机械能转化为电能,再将电能转化为化学能储存在蓄电池中,所以能量回收方式是踩下制动踏板时,将机械能转化为电能,再将电能转化为化学能储存在蓄电池里。
14. 将物体A、B置于如图所示的装置中,物体B恰好匀速下降,已知A重,B重,则A所受地面的摩擦力为___________N;若对A施加一个水平向左的拉力F,刚好使A在原来的水平面上匀速向左运动,则拉力F大小为___________N。(不计绳重、滑轮重及绳子与滑轮间的摩擦)
【答案】 ①. 20 ②. 40
【解析】
【详解】[1]如图所示,物体A和B通过动滑轮相连,动滑轮上有2段绳子,已知B重10N,物体B恰好匀速下降,则A匀速向右运动,说明物体A处于平衡状态,则A所受地面的摩擦力与动滑轮的钩子拉A的力是一对平衡力,即
f=F拉=2GB=2×10N=20N
[2]若对A施加一个水平向左的拉力F,则物体A受到三个力的作用:水平向左的拉力F,水平向右的拉力2GB, 水平向右的摩擦力20N,所以水平刚好使A匀速向左运动,则拉力
F=f+F拉=f+2GB=20N+2×10N=40N
三、识图、作图题(本题共4小题,共9分)
15. 用如图所示的扳手拧螺丝时,一只手稳住扳手的十字交叉部位,另一只手用同样大小和方向的力在___________点(选填“A”“B”或“C”)更容易拧动螺丝,原因是___________。
【答案】 ①. C ②. 在阻力和阻力臂一定时,动力臂越长越省力
【解析】
【详解】[1][2]用扳手拧螺丝时,阻力和阻力臂一定,在A点施力时,动力臂最小,动力最大,在C点施力时,动力臂最大,动力最小,所以在C点施力更容易拧动螺丝。
16. 如图所示,电能表的读数为___________度;该电路中能接入的用电器总功率最大为___________W。
【答案】 ①. 213.9 ②. 4400
【解析】
【详解】[1]电能表的读数为,即213.9度。
[2]电能表允许通过的最大电流20A,由P=UI可得,该电路中能接入的用电器总功率最大为
17. 如图所示是小强在纸杯上蒙上一层塑料膜做小孔成像实验的情景,请在图中作出烛焰(用表示)在塑料膜上成的像(用箭头表示)及光路图。
【答案】
【解析】
【详解】A点发出的光经过小孔沿直线传播会在光屏上成像A′,B点发出的光经过小孔沿直线传播会在光屏上成像B′,连接A′B′即为烛焰在塑料膜上成的像,如下图所示:
18. 电吹风的主要工作元件是发热丝()、电风扇()及开关。闭合开关,电吹风即吹出风来;若同时还闭合,吹出热风;若只闭合,不吹风也不发热。请根据要求用笔划线代替导线,完成电路设计。
【答案】
【解析】
【详解】由于闭合开关S1,电吹风即吹出风来,同时还闭合S2,吹出热风,则发热丝与电风扇并联;只闭合S2,不吹风也不发热,则开关S1在干路中,开关S2与发热丝串联在其中一条支路,如下图所示:
四、实验探究题(本题共2小题,共20分)
19. 如图所示,在“探究液体内部压强影响因素”的实验中,小光选用微小压强计和透明圆柱状的容器,容器中分别盛有高度相同的水和浓盐水;
(1)实验中液体压强大小的变化是通过比较___________来判断的,下面列举的实验与此研究方法相同的是___________(选填“A”、“B”或“C”);
A.在研究磁体周围的磁场时,引入“磁感线”
B.用木块被小车撞击后移动的距离来反映动能的大小
C.在探究平面镜成像特点时,用未点燃的蜡烛乙替代点燃的蜡烛甲的像
(2)比较图甲、乙、丙三次实验,说明_____;小光还比较图丙、丁两次实验得出结论:液体压强和液体密度有关,同组小华认为这样比较得出结论是不正确的,她的理由是___________;
(3)若要使丙、丁两图中U形管中的液面高度差相同,应___________(选填“增大”或“减小”)丁容器中探头在液体中的深度。
【答案】 ①. U形管中液面的高度差 ②. B ③. 在同种液体的内部,同一深度,液体向各个方向的压强相等 ④. 没有控制液体的深度相同 ⑤. 减小
【解析】
【详解】(1)[1][2]压强计是通过U形管中液面的高度差来反映被测压强大小的,液面高度差越大,液体的压强越大,这种研究物理问题的方法通常称为转换法;
A.研究磁体周围磁场强弱时,引入磁感线,采用的是模型法,故A不符合题意;
B.用木块被小车撞击后移到的距离来反映动能的大小,采用的是转换法,故B符合题意;
C.在探究平面镜成像特点时,用未点燃的蜡烛乙替代点燃的蜡烛甲的像,采用的是等效替代法,故C不符合题意。
故选B。
(2)[3]比较图甲、乙、丙三次实验发现,液体的深度相同,液体的密度相同,橡皮膜的方向不同,压强相等,可得出结论:在同种液体的内部,同一深度,液体向各个方向的压强相等。
[4]探究液体压强和液体密度的关系时,要保持液体的深度相同,换用不同的液体做实验,丙、丁两次实验没有控制液体的深度相同,故不能得出正确的结论。
(3)[5]要使丙、丁两图中U形管中的液面高度差相同,即丙、丁两图中液体的压强相等,由丙、丁两图中U形管中的液面高度差可知,丁容器中探头受到的液体的压强较大,由于液体内深度越深,压强越大,所以应减小丁容器中探头在液体中的深度。
20. 在“探究电流与电阻的关系”的实验中,小明使用阻值为的定值电阻各一个,电压为的电源等器材进行探究。
(1)请用笔画线代替导线将甲图电路连接完整_______(要求:滑片P向右移动时电路中电流变大);
(2)正确连接并规范操作后,闭合开关,两电表均无示数。为了检查电路故障,小华将电压表接在滑动变阻器两端时无示数,接在开关两端时有示数,则电路的故障是___________(选填“A”、“B”或“C”);
A.开关断路 B.滑动变阻器断路 C.定值电阻断路
(3)图乙是改正故障后根据测得的实验数据绘制的电流I随电阻R变化的图像,由图像可知R两端的电压为___________V;当R的电阻由更换为时,闭合开关后,应该将滑动变阻器的滑片P向___________端(选填“左”或“右”)滑动;要完成该实验滑动变阻器的最大阻值至少是___________Ω;由图像得到实验结论为:当___________一定时,导体中的电流与导体的电阻成___________;
(4)同组的珊珊同学用未知电阻替换电阻R,移动变阻器的滑片P至某一位置,此时电压表示数为,如图丙所示电流表示数为___________A,该电阻的阻值为___________。
【答案】 ①. ②. A ③. 2 ④. 左 ⑤. 50 ⑥. 电压 ⑦. 反比 ⑧. 0.3 ⑨. 5
【解析】
【详解】(1)[1]滑动变阻器按一上一下的原则串联在电路中,滑片P向右移动时电路中电流变大,说明接入电路中的电阻变小,即右下方接线柱必须接入电路中,定值电阻与滑动变阻器串联连接,实物电路图如图所示:
(2)[2]正确连接并规范操作后,闭合开关,两电表均无示数,说明电路断路。将电压表接在滑动变阻器两端时无示数,说明滑动变阻器之外断路,接在开关两端时有示数,说明电压表与电源之间是通路,故电路故障开关断路。
故选A。
(3)[3]由图象可知,当R=5Ω时,电路中的电流I=0.4A,定值电阻两端的电压
[4]当R的电阻由5Ω更换为10Ω时,电阻变大,分压增多,电压表示数增大,根据控制变量法可知在探究电流与电阻的实验中应控制电压不变,即应保持电阻两端的电压不变,根据串联电路电压的规律可知应增大滑动变阻器分得的电压,由分压原理,应增大滑动变阻器连入电路中的电阻,所以滑片应向左端移动,使电压表的示数为2V。
[5]因串联电路中总电压等于各分电压之和,所以,滑动变阻器两端的电压
当定值电阻的阻值为25Ω时,滑动变阻器接入电路中的电阻最大,此时电路中的电流
此时滑动变阻器接入电路中的阻值
即滑动变阻器的阻值至少为50Ω;
[6][7]如图丙的图像所示,导体两端电压一定时,此时导体中的电流与导体的电阻的乘积是一个定值,故当导体两端电压一定时,导体中的电流跟导体的电阻成反比。
(4)[8]由丙图可知,电流表的量程为0~0.6A,分度值为0.02A,示数为0.3A。
[9]未知电阻的阻值
五、简答与计算题(本题共3小题,共17分。简答部分要有必要的分析和说明,计算部分要有主要公式及数值代入过程,计算结果要有数值和单位。)
21. 小宇看到妈妈打不开玻璃罐的盖子,于是他用物理课学到的知识给妈妈教了两种方法。方法一:如图甲所示,将一块毛巾包在玻璃罐的盖子上面,再用手拧盖子,玻璃罐就打开了。方法二:如图乙所示,用一个较硬的钢勺轻撬瓶盖边缘,有空气进去后瓶盖变平,再用手拧盖子,玻璃罐就打开了。
请你用物理知识分别解释这两种方式容易打开玻璃罐盖子的原因。
方法一:___________(选填“增大”或“减小”)了毛巾对盖子的摩擦力;原因是___________;
方法二:___________(选填“增大”或“减小”)了盖子与瓶口的摩擦力;原因是___________。
【答案】 ①. 增大 ②. 增大了接触面的粗糙程度 ③. 减小 ④. 减小玻璃罐盖子对玻璃罐的压力
【解析】
【详解】[1][2]在压力相同时,用毛巾包在玻璃罐的盖子上面增大了接触面的粗糙程度,从而增大了手与盖子之间的摩擦力,因此更容易打开玻璃罐的盖子
[3][4]用一个较硬的钢勺轻撬瓶盖边缘,有空气进去后瓶盖变平,减小了接触面的粗糙程度,从而减小了盖子与瓶口的摩擦力。
22. 如图所示,电动独轮平衡车深受年轻人的青睐。爸爸给小东也买了一辆平衡车做礼物,平衡车的一些参数如表格所示。小东在广场上的水平路面上以最高速度匀速骑行了。若小东的质量为,求:
(1)小东骑行的距离;
(2)小东在水平路面上骑行时,车对地面的压强;(,车对地面的压力等于人和车受到的总重力)
(3)若骑行平衡车时所受阻力为人和车总重的0.1倍,则小东在水平路面上以最高速度匀速骑行时,平衡车的功率。
【答案】(1)900m;(2);(3)275W
【解析】
【详解】解:(1)小东3min骑行的距离
(2)小东在水平路面上骑行时,车对地面的压力
车对地面的压强
(3)骑行平衡车时所受阻力
因为匀速行驶,所以牵引力
平衡车的功率
答:(1)小东3min骑行的距离是900m;
(2)车对地面压强是;
(3)平衡车的功率是275W。
23. 小明家买了一个既可烤肉、又可以吃火锅的的多档位电火锅,其内部电路原理如图所示,部分参数如表所示,均为发热电阻,的阻值为。旋转开关S,让其和触点1和2、2和3或3和4接触时,可实现不同档位的转换;
(1)使用中温档时旋转开关应该旋转到跟___________触点接触的位置,简单说明理由___________;
(2)电加热器电路中的阻值各为________、________;
(3)在高温档模式下,向锅内装温度为的水,高温档连续正常工作,水温升高到,这时电火锅的加热效率是________。[电热丝的电阻不随温度变化,,水吸收的热量跟电火锅消耗的电能的比值叫做加热效率]
【答案】 ①. 2和3 ②. 当开关S与触点2和3接触时,电路中只有R2,由可知为中温档 ③. 66Ω ④. 44Ω ⑤. 90.9%
【解析】
【详解】(1)[1][2]分析电路图可知,旋转开关S,让其和触点1和2接触时,R1与R2串联;旋转开关S,让其和触点2和3接触时,R1被短路,电路中只有R2;旋转开关S,让其和触点3和4接触时,R2与R3并联;由可知,电路中电阻越大时,电路的总功率越小,所以旋转开关S,让其和触点1和2接触时,电阻最大,为低温档;旋转开关S,让其和触点3和4接触时,电阻最小,为高温档;旋转开关S,让其和触点2和3接触时,电路中只有R2,为中温档。
(2)[3]由于旋转开关S,让其和触点2和3接触时,电路中只有R2,为中温档,所以
[4]旋转开关S,让其和触点1和2接触时,R1与R2串联,为低温档,则总电阻
则
(3)[5]旋转开关S,让其和触点3和4接触时,R2与R3并联,为高温档
锅内装2kg温度为20℃的水,水温升高到70℃,吸收的热量
高温档连续正常工作210s,消耗电能
电火锅的加热效率
平衡车参数
净重
含电池组
最高车速
轮胎接地面积
物理量
参数
额定电压
中温档功率
低温档功率
相关试卷
这是一份临夏州中考物理试题(解析版),共15页。试卷主要包含了选择题,填空题,识图,实验探究题,简答与计算题等内容,欢迎下载使用。
这是一份精品解析:2024年甘肃省临夏州中考物理试题(原卷版),共7页。试卷主要包含了选择题,填空题,识图,实验探究题,计算与简答题等内容,欢迎下载使用。
这是一份精品解析:2024年甘肃省临夏州中考物理试题(解析版),共14页。试卷主要包含了选择题,填空题,识图,实验探究题,计算与简答题等内容,欢迎下载使用。

