2024年高考化学真题分类汇编02化学计量及其应用含解析答案
展开1.利用可将废水中的转化为对环境无害的物质后排放。反应原理为:(未配平)。下列说法正确的是
A.X表示
B.可用替换
C.氧化剂与还原剂物质的量之比为
D.若生成标准状况下的气体,则反应转移的电子数为(表示阿伏加德罗常数的值)
(2024·河北·高考真题)
2.超氧化钾可用作潜水或宇航装置的吸收剂和供氧剂,反应为,为阿伏加德罗常数的值。下列说法正确的是
A.中键的数目为
B.晶体中离子的数目为
C.溶液中的数目为
D.该反应中每转移电子生成的数目为
(2023·辽宁·高考真题)
3.我国古代四大发明之一黑火药的爆炸反应为:。设为阿伏加德罗常数的值,下列说法正确的是
A.含键数目为B.每生成转移电子数目为
C.晶体中含离子数目为D.溶液中含数目为
(2024·吉林·高考真题)
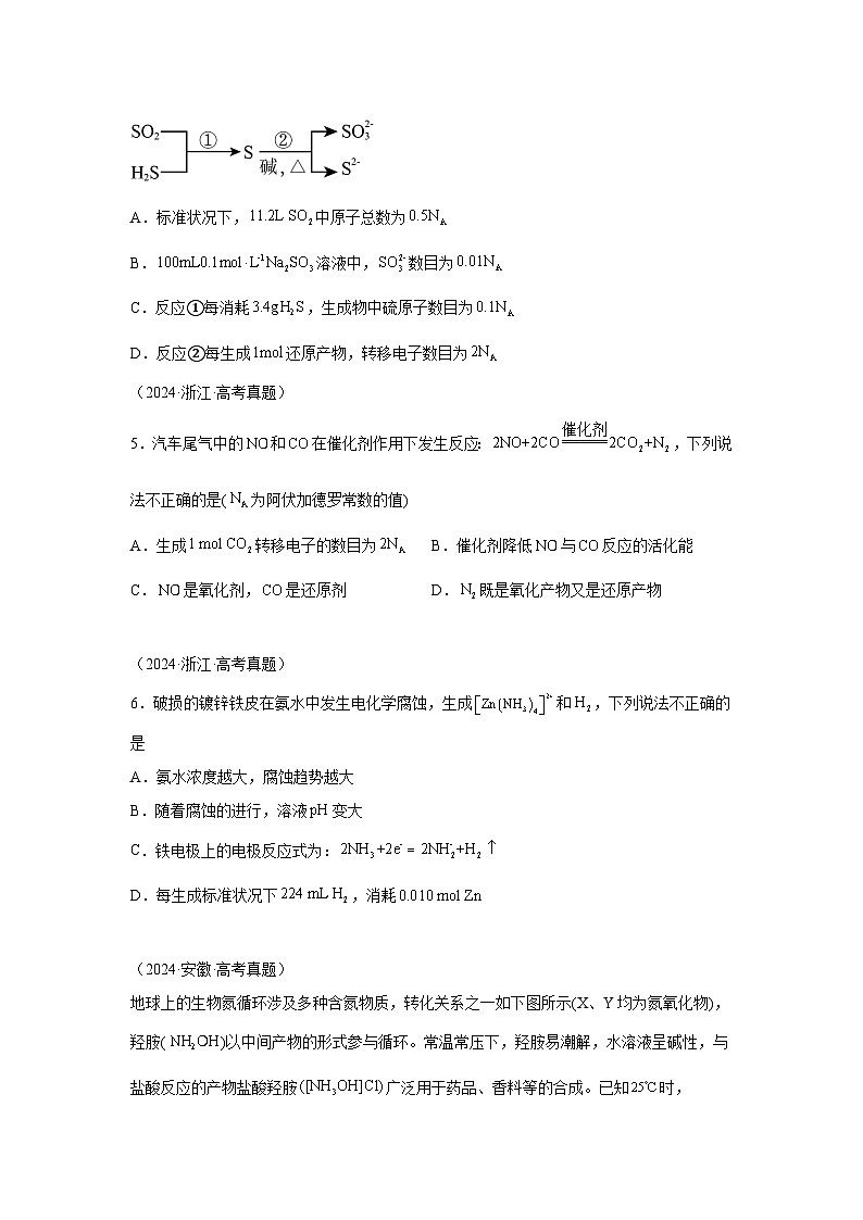
4.硫及其化合物部分转化关系如图。设为阿伏加德罗常数的值,下列说法正确的是
A.标准状况下,中原子总数为
B.溶液中,数目为
C.反应①每消耗,生成物中硫原子数目为
D.反应②每生成还原产物,转移电子数目为
(2024·浙江·高考真题)
5.汽车尾气中的和在催化剂作用下发生反应:,下列说法不正确的是(为阿伏加德罗常数的值)
A.生成转移电子的数目为B.催化剂降低与反应的活化能
C.是氧化剂,是还原剂D.既是氧化产物又是还原产物
(2024·浙江·高考真题)
6.破损的镀锌铁皮在氨水中发生电化学腐蚀,生成和,下列说法不正确的是
A.氨水浓度越大,腐蚀趋势越大
B.随着腐蚀的进行,溶液变大
C.铁电极上的电极反应式为:
D.每生成标准状况下,消耗
(2024·安徽·高考真题)
地球上的生物氮循环涉及多种含氮物质,转化关系之一如下图所示(X、Y均为氮氧化物),羟胺()以中间产物的形式参与循环。常温常压下,羟胺易潮解,水溶液呈碱性,与盐酸反应的产物盐酸羟胺广泛用于药品、香料等的合成。已知时,,,。
完成下列小题。
7.NA是阿伏加德罗常数的值。下列说法正确的是
A.标准状况下,和Y混合气体中氧原子数为
B.溶液中和数均为
C.完全转化为时,转移的电子数为
D.中含有的价电子总数为
8.下列有关物质结构或性质的比较中,正确的是
A.键角:
B.熔点:
C.同浓度水溶液的
D.羟胺分子间氢键的强弱:
参考答案:
1.C
【详解】A.由题中信息可知,利用可将废水中的转化为对环境无害的物质X后排放,则X表示,仍然是大气污染物,A不正确;
B.中C元素的化合价由-2价升高到+4价,是该反应的还原剂,有强氧化性,通常不能用作还原剂,故不可用替换,B不正确;
C.该反应中,还原剂中C元素的化合价由-2价升高到+4价,升高了6个价位,氧化剂中N元素的化合价由+5价降低到0价,降低了5个价位,由电子转移守恒可知,氧化剂与还原剂的物质的量之比为,C正确;
D.中C元素的化合价由-2价升高到+4价,升高了6个价位,若生成标准状况下的气体,即生成0.5ml,反应转移的电子数为0.5×6=,D不正确;
综上所述,本题选C。
2.A
【详解】A.(即)中键的数目为,A正确;
B.由和构成,晶体中离子的数目为,B错误;
C.在水溶液中会发生水解:,故溶液中的数目小于,C错误;
D.该反应中部分氧元素化合价由价升至0价,部分氧元素化合价由价降至价,则每参加反应转移电子,每转移电子生成的数目为,D错误;
故选A。
3.C
【详解】A.分子含有2个键,题中没有说是标况条件下,气体摩尔体积未知,无法计算键个数,A项错误;
B.2.8g的物质的量,1ml生成转移的电子数为12,则0.1ml转移的电子数为1.2,B项错误;
C.0.1ml晶体含有离子为、,含有离子数目为0.2,C项正确;
D.因为水解使溶液中的数目小于0.1,D项错误;
答案选C。
4.D
【详解】A.标况下SO2为气体,11.2L SO2为0.5ml,其含有1.5ml原子,原子数为1.5NA,A错误;
B.SO为弱酸阴离子,其在水中易发生水解,因此,100mL 0.1ml L-1 Na2SO3溶液中SO数目小于0.01NA,B错误;
C.反应①的方程式为SO2+2H2S=3S+2H2O,反应中每生成3ml S消耗2ml H2S,3.4g H2S为0.1ml,故可以生成0.15ml S,生成的原子数目为0.15NA,C错误;
D.反应②的离子方程式为3S+6OH-=SO+2S2-+3H2O,反应的还原产物为S2-,每生成2ml S2-共转移4ml电子,因此,每生成1ml S2-,转移2ml电子,数目为2NA,D正确;
故答案选D。
5.D
【分析】NO中N的化合价为+2价,降低为0价的N2,1个NO得2个电子,作氧化剂,发生还原反应,CO中C为+2价,化合价升高为+4价的CO2,失去2个电子,作还原剂发生氧化反应;
【详解】A.根据分析,1mlCO2转移2NA的电子,A正确;
B.催化剂通过降低活化能,提高反应速率,B正确;
C.根据分析,NO是氧化剂,CO是还原剂,C正确;
D.根据分析,N2为还原产物,CO2为氧化产物,D错误;
故选D。
6.C
【详解】A.氨水浓度越大,越容易生成,腐蚀趋势越大,A正确;
B.腐蚀的总反应为Zn+4NH3•H2O=+H2↑+2H2O+2OH-,有OH-离子生成,溶液变大,B正确;
C.该电化学腐蚀中Zn作负极,Fe作正极,正极上氢离子得电子生成氢气,铁电极上的电极反应式为:,C错误;
D.根据得失电子守恒,每生成标准状况下,转移电子数为,消耗,D正确;
故选C。
7.A 8.D
【分析】在亚硝酸盐还原酶的作用下转化为X,X在X还原酶的作用下转化为Y,X、Y均为氮氧化物,即X为NO,Y为N2O。
7.A.标准状况下,和N2O混合气体物质的量为0.1ml,氧原子数为,A正确;
B.HNO2为弱酸,因此能够水解为HNO2,溶液中数目小于,B错误;
C. 完全转化为时,N的化合价由-1上升到+3,物质的量为0.1ml,转移的电子数为,C错误;
D.物质的量为0.1ml,N的价电子数等于最外层电子数为5,含有的价电子总数为,D错误;
故选A。
8.A.中N原子的价层电子对数=,为sp3杂化,键角为107°,中N的价层电子对数=,为sp2杂化,键角为120°,故键角:,A错误;
B.为分子晶体,为离子晶体,故熔点:,B错误;
C.由题目信息可知,25℃下,,故的碱性比弱,故同浓度的水溶液中,的水解程度大于的水解程度,同浓度水溶液的pH:,C错误;
D.O的电负性大于N,O-H键的极性大于N-H键,故羟胺分子间氢键的强弱,D正确;
故选D。
三年(2022-2024)高考化学真题分类汇编(全国通用)专题02 化学计量(解析版): 这是一份三年(2022-2024)高考化学真题分类汇编(全国通用)专题02 化学计量(解析版),共9页。试卷主要包含了2×10-4,Kb=1,4gCu的物质的量为0等内容,欢迎下载使用。
专题02 化学计量-三年(2022-2024)高考化学真题分类汇编(全国通用)(含解析): 这是一份专题02 化学计量-三年(2022-2024)高考化学真题分类汇编(全国通用)(含解析),共14页。
专题02 化学计量-三年(2022-2024)高考化学真题分类汇编(全国通用): 这是一份专题02 化学计量-三年(2022-2024)高考化学真题分类汇编(全国通用),文件包含专题02化学计量-真题汇编三年2022-2024高考化学真题分类汇编全国通用原卷版docx、专题02化学计量-真题汇编三年2022-2024高考化学真题分类汇编全国通用解析版docx等2份试卷配套教学资源,其中试卷共14页, 欢迎下载使用。

