辽宁省名校联盟(东北三省三校)2024-2025学年高三上学期9月联合考试历史试卷(Word版附解析)
展开湖南省名校联考联合体2024-2025学年高三上学期入学摸底考试历史试卷(Word版附解析): 这是一份湖南省名校联考联合体2024-2025学年高三上学期入学摸底考试历史试卷(Word版附解析),文件包含湖南省名校联考联合体2024-2025学年高三上学期入学摸底考试历史试卷原卷版docx、湖南省名校联考联合体2024-2025学年高三上学期入学摸底考试历史试卷解析版docx等2份试卷配套教学资源,其中试卷共16页, 欢迎下载使用。
辽宁省名校联盟2023-2024学年高三下学期3月联合考试历史试卷(Word版附答案): 这是一份辽宁省名校联盟2023-2024学年高三下学期3月联合考试历史试卷(Word版附答案),共8页。
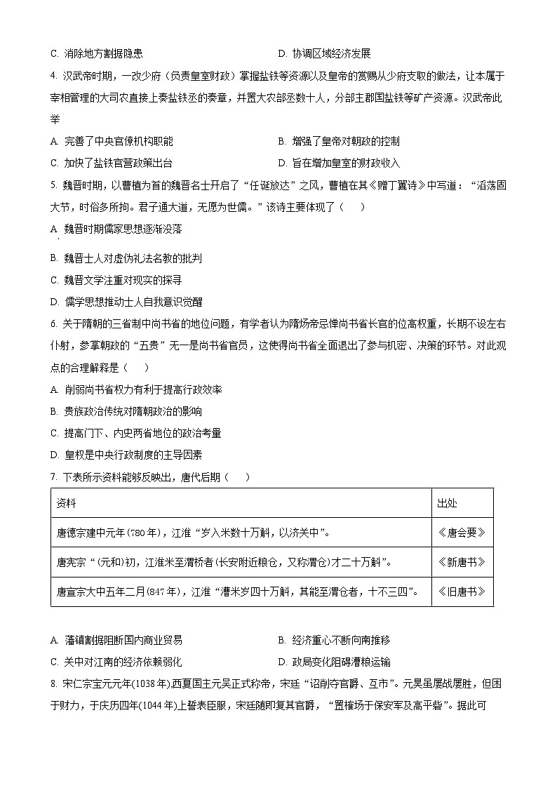
辽宁省名校联盟2023-2024学年高三上学期12月联合历史试题(Word版附解析): 这是一份辽宁省名校联盟2023-2024学年高三上学期12月联合历史试题(Word版附解析),共9页。试卷主要包含了本试卷分选择题和非选择题两部分,答题前,考生务必用直径0,本卷命题范围,下面漫画的意图是等内容,欢迎下载使用。

