湖南省长沙市雅礼中学2024-2025学年高三上学期月考(一)历史试卷
展开相关试卷
这是一份湖南省长沙市雅礼中学2024-2025学年高三上学期(9月)综合自主测试 历史,文件包含YL历史试卷pdf、YL历史答案pdf等2份试卷配套教学资源,其中试卷共10页, 欢迎下载使用。
这是一份湖南省长沙市雅礼中学2024届高三上学期月考(五)历史,共10页。
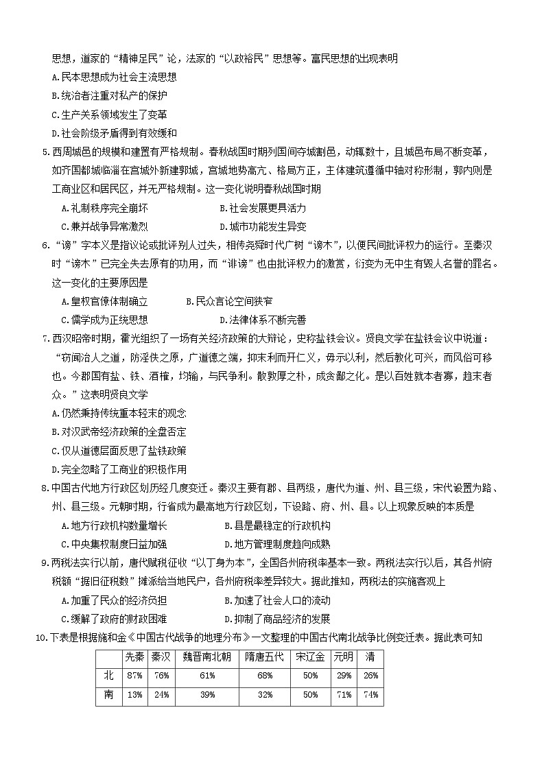
这是一份2022-2023学年湖南省长沙市雅礼中学高三上学期月考历史试卷(二) PDF版,文件包含湖南省长沙市雅礼中学2022-2023学年高三月考历史试卷二PDF版无答案pdf、历史答案雅礼2次pdf等2份试卷配套教学资源,其中试卷共10页, 欢迎下载使用。

