2025年高考地理精品教案第一部分自然地理第五章地表形态的塑造第2讲塑造地表形态的力量
展开考点1 内力作用
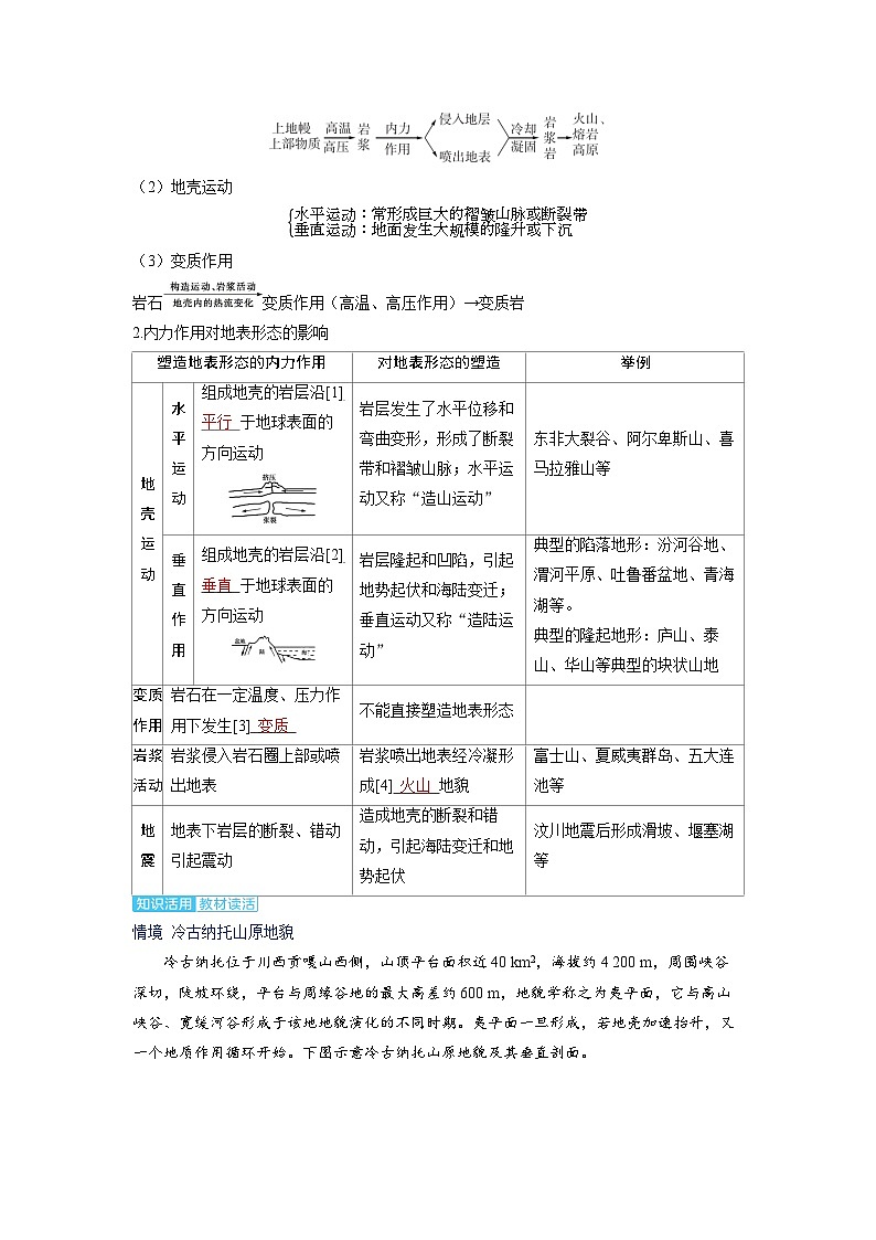
1.内力作用的形式
(1)岩浆活动
(2)地壳运动
水平运动:常形成巨大的褶皱山脉或断裂带垂直运动:地面发生大规模的隆升或下沉
(3)变质作用
岩石变质作用(高温、高压作用)→变质岩
2.内力作用对地表形态的影响
情境 冷古纳托山原地貌
冷古纳托位于川西贡嘎山西侧,山顶平台面积近40 km2,海拔约4 200 m,周围峡谷深切,陡坡环绕,平台与周缘谷地的最大高差约600 m,地貌学称之为夷平面,它与高山峡谷、宽缓河谷形成于该地地貌演化的不同时期。夷平面一旦形成,若地壳加速抬升,又一个地质作用循环开始。下图示意冷古纳托山原地貌及其垂直剖面。
(1)分析形成冷古纳托山原地貌的主要地质作用。
【提示】结合材料及川西所处自然地理环境判断。
【参考答案】 地壳抬升、冰川侵蚀、流水侵蚀、流水沉积等。
(2)按照地貌演化的先后顺序,对高原隆升、夷平面、高山峡谷、宽缓河谷从早到晚进行排序。
【提示】结合该地貌演化的顺序排序即可。
【参考答案】 高原隆升—高山峡谷—宽缓河谷—夷平面。
命题点 内力作用主导下的地貌形成过程分析
[2021全国甲卷]珊瑚礁是由造礁珊瑚和其他生物骨骼共同形成的生物质石灰岩,主要分布在热带浅水海域。造礁珊瑚一般生活在距海面25米以内海域。下图示意珊瑚礁发育的一种模式的不同阶段。据此完成1—3题。
1.判断图示珊瑚礁的发育阶段依次是( C )
A.②①④③B.③①④②
C.②④①③D.③④①②
【解题思路】 由图可知,起初海底火山喷发,形成了火山岛;之后造礁珊瑚附着在海面下的火山岩上,和其他生物骨骼共同形成珊瑚礁;后来由于地壳下降,火山岛沉没在海里,珊瑚礁附着在整个火山岩上,且其厚度和面积不断增大。因此可以判断珊瑚礁的发育阶段依次为②④①③。
2.上图所示④阶段珊瑚礁的形成过程中,海平面可能( A )
A.先升后降B.先降后升
C.持续上升D.持续下降
【解题思路】 由图可知,④阶段部分火山岩和珊瑚礁露出海面,但造礁珊瑚一般生活在距海面25米以内海域,这说明海平面先上升,珊瑚礁不断向海面附近发育,后海平面下降,导致火山岩和珊瑚礁露出海面。
3.西太平洋35°N附近海域也分布有珊瑚礁,主要原因是这里( C )
A.岛屿众多
B.受副热带高压控制
C.受暖流影响
D.受东亚季风影响
【解题思路】 由材料信息可知,珊瑚礁主要分布在热带浅水海域,该海域水温一般较高。西太平洋35°N附近海域受暖流影响,海水温度相对较高,故可以发育珊瑚礁。
命题拓展
简述图示火山体对珊瑚礁形成的促进作用。
【参考答案】 火山体一方面提供了造礁珊瑚生长所需的坚实基底;另一方面提供了距海面25米以内的海域,从而促进了珊瑚礁的形成。
考点2 外力作用
1.主要外力作用形成的典型地貌及其分布地区
风化作用与侵蚀作用的差异
风化是指岩石在无外动力作用下,因热胀冷缩、水的冻融、生物作用而发生的破坏。虽然有个“风”字,但它与风并无直接关系。
侵蚀则是在“外动力”作用下发生的破坏,“外动力”包括风力、流水、冰川、海浪等。
风化的结果是岩石破碎、变小;侵蚀的结果是物质被移走,留下千疮百孔、沟壑纵横的面貌。
流水堆积地貌、风力堆积地貌与冰川堆积地貌的差异
(1)从地表形态上看:流水堆积地貌和风力堆积地貌总体上比较平坦,而冰川堆积地貌多呈波状起伏。
(2)从堆积物质上看:流水堆积和风力堆积的物质分选性较好,冰川堆积物则大小混杂在一起,分选性差。
2.不同区域的主要外力作用
(1)大尺度区域的主要外力作用(一般规律下)
(2)小尺度区域不同地貌形态的主要外力作用
3.同一种外力作用在不同区域形成不同的地貌
根据沙丘形态和堆积物颗粒大小判断风向
1.根据沙丘形态判断风向
2.根据堆积物颗粒大小判断风向
搬运物随风速的减弱而堆积,颗粒大的先堆积,颗粒小的后堆积,所以颗粒大的一侧为上风向。
情境1 球形风化岩
梅岭景区位于南昌市西北部,发育有典型的花岗岩地貌景观。地壳抬升等因素引起的夷平事件是该地地形的主要控制因素。研究表明,梅岭地貌景观的形成经历了夷平地形、低山丘陵和基岩残丘三个时期,最后形成了特色的球形风化岩。下图示意梅岭的球形风化岩。
梅岭形成了具有自然特色的球形风化岩,分析其演化过程。
【提示】从内力和外力综合作用分析。
【参考答案】 岩浆侵入形成岩浆岩,受内力作用影响,地壳抬升,岩浆岩出露地表,在流水侵蚀和风化作用下形成球形风化岩。
情境2 冰峡湾
峡湾多分布在高纬度地区的沿海地带,主要是由冰流(冰盖冰川的主体部分,流动速度明显大于其周围冰体的部分)对地表的削蚀作用形成的,峡湾内部的冰川几乎都已消融不见,而冰峡湾是峡湾的原始形态,与峡湾相比,其海面上和峡谷中往往蕴藏着巨大的冰川。下图为冰峡湾结构示意图。
(1)指出冰峡湾所属地貌类型和其形成的主要外力作用。
【提示】结合峡湾的形成过程分析即可。
【参考答案】 地貌类型:冰川地貌。主要外力作用:冰川侵蚀。
(2)推测冰坎的形成过程。
【提示】结合冰川的侵蚀和堆积作用分析。
【参考答案】 冰川(冰流)受重力影响逐渐流动的过程中,不断磨蚀地表,产生大量碎屑物,再由冰川(冰流)搬运、堆积而成。
情境3 岱崮地貌
岱崮地貌主要分布于鲁中南地区。鲁中南地区岩层主要由石灰岩、砂质页岩等组成,部分岩层含有大量海洋生物化石。岱崮地貌多发育低山,地形切割深度大,多沟谷且裂隙发育。大多数崮顶部较平坦,由坚硬的石灰岩组成,部分崮顶被岩洞贯穿,形成“透明山”,下部粉砂质泥灰岩及页岩质地较软,上部临空面较大,形成桌状山或方山,外形似崮(如图)。
(1)推测崮顶形成“透明山”的主要原因。
【提示】“透明山”与流水溶蚀作用有关。
【参考答案】 长时间的流水溶蚀。
(2)鲁中南地区虽发育有石灰岩但并未形成典型的喀斯特地貌,推测其主要原因。
【提示】鲁中南地区岱崮山下部分布着粉砂质泥灰岩及页岩。
【参考答案】 鲁中南地区石灰岩层下部发育有粉砂质泥灰岩及页岩,说明石灰岩发育厚度不大,不利于形成典型的喀斯特地貌景观。
命题点1 外力作用下地貌的形成过程
[2021湖南地理卷]某河流位于内蒙古鄂尔多斯高原,自南向北流。该地冬春季节风力较大,受风力和降水的交替影响,河道宽窄呈季节性变化。图1示意该河流中游地区。图2为研究区同一地点某年L月和M月的河道横断面示意图。据此完成1—2题。
图1
图2
1.推测L月和M月可能分别是( D )
A.3月、5月B.9月、7月
C.8月、6月D.5月、9月
【解题思路】 根据材料可知,该地冬春季节受冬季风影响,多大风,加上河水少,侵蚀作用弱,河岸的风积物经过累积,春末夏初达到最厚;夏季主要受夏季风影响,降水较多,河水的侵蚀、搬运作用强,风积物厚度大幅下降,秋季厚度最小。结合图2可判断,L月该地的风积物较M月厚,可推出L月可能为春末夏初,M月可能是夏秋季节。故选D。
解题关键 解答本题的关键是将鄂尔多斯高原的季风环流与河道横断面风积物厚度的变化联系起来,分析外力作用的季节变化及其影响。
2.造成M月河道南宽北窄的主要原因是( B )
①南部以流水侵蚀为主
②南部以风力堆积为主
③北部以风力侵蚀为主
④北部以流水沉积为主
A.①③B.①④C.②③D.②④
【解题思路】 结合上题分析可知,M月为夏秋季节,流域内降水较多,河流的流水作用较强,②③错。该河流由南向北流动,南部位于河流上游,河水流动速度快,侵蚀作用强,河道宽阔,北部位于河流下游,地势平坦,流速慢,上游带来的泥沙在下游河道沉积,河道变窄,①④对,故选B。
命题拓展
推测M月比L月风积物薄的原因是( D )
A.流水堆积B.风力堆积
C.风力侵蚀D.流水侵蚀
【解题思路】 由图可知,L月的同地点风力堆积物较厚,根据材料信息,该地冬春多大风,河道的风积物容易累积,侵蚀作用弱。而M月因为夏季降水多,流水侵蚀作用强,风积物长时间被侵蚀,厚度减小,D正确。
命题点2 内外力共同作用下的地貌成因
3.[2020全国Ⅰ卷,24分]阅读图文材料,完成下列要求。
形成玄武岩的岩浆流动性好,喷出冷凝后,形成平坦的地形单元。如图所示,某海拔500米左右的玄武岩台地上,有较多海拔700米左右的玄武岩平顶山,及少量海拔900米左右的玄武岩尖顶山。调查发现,构成台地、平顶山、尖顶山的玄武岩分别形成于不同喷发时期。
(1)指出玄武岩台地形成以来因流水侵蚀而发生的变化。(6分)
【参考答案】 台地被流水侵蚀、切割,起伏加大,面积变小。(6分)
【解题思路】 玄武岩台地形成后,受流水侵蚀作用,地势起伏加大,台地面积变小。
(2)根据侵蚀程度,指出构成台地、平顶山、尖顶山的玄武岩形成的先后次序,并说明判断理由。(12分)
【参考答案】 形成的先后次序:构成尖顶山的玄武岩、构成平顶山的玄武岩、构成台地的玄武岩。(4分)
理由:地貌侵蚀程度越严重,说明岩石暴露时间越长,形成时间越早。(2分)台地受侵蚀轻,构成台地的玄武岩形成时间最晚;(2分)平顶山保留台地的部分特征,构成平顶山的玄武岩形成时间较晚;(2分)尖顶山已经没有台地的特征,构成尖顶山的玄武岩形成时间最早。(2分)
【解题思路】 根据侵蚀程度分析,地貌受侵蚀越严重,岩石暴露的时间越长,形成时间越早。尖顶山受侵蚀最严重,台地受侵蚀最弱,平顶山介于二者之间,因此其玄武岩形成的先后顺序为尖顶山、平顶山、台地。
(3)说明玄武岩台地上有平顶山、尖顶山分布的原因。(6分)
【参考答案】 早中期喷出的岩浆冷凝成玄武岩台地后,大部分被侵蚀,残留的部分为山体。最新(晚)一期喷出的岩浆未能完全覆盖残留山体,冷凝成玄武岩台地,其上仍保留了原有山体。(6分)
【解题思路】 玄武岩台地上有平顶山、尖顶山分布的主要原因是受到外力侵蚀。早期形成的玄武岩台地被侵蚀后,残留部分成为山体。后期喷出的岩浆未能完全覆盖残留山体,形成的玄武岩台地上部仍然保留原有山体。因此,玄武岩台地上有平顶山、尖顶山分布。
命题拓展
作图表示尖顶山、平顶山和台地的形成过程。
【参考答案】 先画出台地,再画出台地受侵蚀后尖顶山或平顶山的形成,如下图所示。
考点3 岩石圈的物质循环
1.三大类岩石的比较
2.岩石圈物质循环
岩石圈物质循环过程,可归纳如下:
岩石圈物质循环与内外力之间的关系
情境1 石蛋
下图为贵州三都县一处奇特的地质景观——“产蛋崖”。每隔数十年“产蛋崖”就会掉落出一些石蛋,石蛋大小不等。专家推测这些石蛋形成于五亿年前的海洋中,由碳酸钙结核压实而成。
(1)依据专家推测,分析这些石蛋的岩石类型。
【提示】结合石蛋形成过程分析。
【参考答案】 沉积岩。
(2)分析图中石蛋的形成过程。
【提示】从内外力综合作用分析。
【参考答案】 海洋沉积物沉积形成沉积岩,岩层随着地壳抬升出露地表,受到外力侵蚀和风化作用,形成石蛋。
情境2 植金石
植金石(下图),因其具备轻质、多孔的优良特性,被称为“会呼吸”的兰花石。种植兰花配土时加入适量的植金石,能很好地养护兰花。
根据材料推测植金石的岩石类型,并说明理由。
【提示】结合植金石的特性分析即可。
【参考答案】 岩浆岩 理由:植金石具备轻质、多孔的优良特性,这与喷出型岩浆岩的性质一致。
命题点 岩石圈物质循环分析
[2022江苏地理卷]布兰德山位于非洲纳米比亚北部,是典型的花岗岩山体。下图为布兰德山及周边区域地质地貌遥感影像图。据此回答1—3题。
1.布兰德山花岗岩岩体的成因是( D )
A.火山喷发B.沉积作用
C.变质作用D.岩浆侵入
【解题思路】 花岗岩是侵入型岩浆岩,因此可以判断布兰德山花岗岩岩体的成因是岩浆侵入,D正确。
2.布兰德山山体高耸的主要原因是( A )
A.差异侵蚀B.化学溶蚀
C.河流侵蚀D.风力侵蚀
【解题思路】 结合上题分析可知,布兰德山花岗岩岩体是岩浆侵入形成的,花岗岩岩体形成后随着地壳缓慢上升,而花岗岩岩体较为坚固,受外力侵蚀作用的影响相对较小,因而留存较多形成高耸的山体,A正确。
3.与布兰德山花岗岩岩体年龄最接近的是( D )
A.花岗岩区B.变质岩区
C.沉积岩区D.接触变质岩区
【解题思路】 读图可知,接触变质岩区紧密分布在布兰德山花岗岩岩体的四周,最可能是岩浆侵入时带来的高温高压作用导致周边岩石变质形成的,因而与冷却形成的花岗岩岩体年龄最接近,D正确。花岗岩区、沉积岩区和变质岩区主要分布在布兰德山花岗岩岩体周边较大区域,应该是布兰德山花岗岩岩浆侵入时周边已经形成的岩石,其形成时间应早于布兰德山花岗岩岩体的形成时间,A、B、C错误。
命题拓展
布兰德山山体的岩石类型为下图中的( C )
A.甲B.乙C.丙D.丁
【解题思路】 布兰德山山体的岩石是花岗岩,属于岩浆岩,图中冷却凝固作用形成的丙是岩浆岩,C符合题意;甲是变质作用形成的变质岩,排除A;乙是外力作用形成的沉积岩,排除B;丁是岩浆,是岩石重熔再生形成的,排除D。故选C。
方法技巧岩层新老关系的判断方法
1.根据地层层序规律确定:沉积岩是受沉积作用形成的,因而一般的规律是岩层越老,其位置越靠下,岩层越新,其位置越靠上(接近地表)。
2.根据生物进化规律判断:生物进化总是由简单到复杂,由低级到高级,因此含有复杂、高级生物化石的岩层总比那些含有简单、低级生物化石的岩层新。
3.根据岩层的接触关系确定:岩浆岩可以按照其与沉积岩的关系来判断。喷出岩的形成晚于其所切穿的岩层,侵入岩的形成晚于其所侵入的岩层。变质岩是在变质作用下形成的,多与岩浆活动有关,因而变质岩的形成晚于其相邻的岩浆岩。
4.根据海底岩石形成和扩张过程判断:如果是海底岩石,则离海岭越近,地质年龄越小,离海岭越远,地质年龄越大;或者离海沟越近,地质年龄越大,离海沟越远,地质年龄越小。注意进行上述判断时参照的必须是同一个海岭或者海沟。
方法技巧
在多沙的河谷地带、植被稀少的沙质湖岸和海岸也能看到风沙地貌。河湖海岸风沙地貌的成因可按照下面思路分析:
热点情境 人类活动对地表形态的影响
人工岛建设在缓解滨海人地矛盾的同时也容易带来新的环境问题,其不仅能显著改变区域海水动力、水沙环境,而且会对近岸尤其邻近海滩的地貌分布格局产生较大影响。南海明珠人工岛位于海口市海口湾西侧海域,该海域水深较浅,坡度平缓,湾内发育浅滩地貌,人工岛建设引起了邻近岸滩侵蚀与泥沙分配失衡等问题。图1示意该海区位置,图2为图1中波况点的波浪高度玫瑰图。
图1 图2
探究设问 (1)图中南海明珠人工岛规划的设计有问题,请指出问题并绘制正确的规划图。
(2)南海明珠人工岛的修建显著影响了邻近岸滩的冲淤平衡,试分析下图所示各岸段岸线的变化趋势。
(3)针对人工岛建设引起的岸滩侵蚀与泥沙分配失衡问题,请你提出南海明珠人工岛近岸海滩的修复对策。
【解题思路】 (1)根据图2可知,人工岛东北部波浪较高,波浪由东北涌向西南。图1中南海明珠人工岛设计有防波堤,该防波堤应朝向东北方向,以减轻波浪对人工岛的侵蚀破坏。(2)该海域整体波浪由东北涌向西南,受人工岛影响岸段Ⅱ海水流速降低,海水沉积作用增强,岸线向海洋推进;而岸段Ⅰ和Ⅲ海水流速加快,海水侵蚀作用增强,岸线向陆地方向退缩。(3)近岸海滩的修复对策分析如下:
【参考答案】 (1)问题:人工岛防波堤应朝向东北方向。绘图如下。
(2)岸段Ⅰ、Ⅲ以侵蚀为主,岸线移向陆地方向;岸段Ⅱ以淤积为主,岸线移向海洋方向。
(3)在岸滩侵蚀区域实施人工补沙;在岸滩淤积区域实施人工挖沙;并将岸滩淤积区泥沙向侵蚀区输送,实现岸滩泥沙的合理分配与地貌的动态平衡。
地下采矿常常造成地质环境变形破坏,从而诱发地质灾害。下图示意贵州普洒某地下采矿区累进性地质变形破坏演化过程。据此完成1—2题。
甲 乙 丙
1.该地地质变形破坏演化过程为( B )
A.甲→乙→丙
B.甲→丙→乙
C.乙→甲→丙
D.丙→乙→甲
【解题思路】 该地地下分布有煤矿→地下采矿形成采空区→上覆岩层失去支撑→长期累进造成上覆岩层下陷。由此可知该地地质变形破坏演化过程为甲→丙→乙。选B。
2.溶蚀裂隙拓宽的主要原因是( C )
A.流水溶蚀作用强烈
B.物理风化作用强烈
C.采空区上覆岩层沉陷
D.岩层水平拉伸张裂
【解题思路】 从图中可以看出,甲→丙→乙过程中,煤矿采空区上覆岩层不断下陷,对上部岩层形成拉力作用,造成了溶蚀裂隙拓宽。选C。
读图归纳 岩石圈物质循环示意图的判读
1.判断方框内的物质名称,确定岩浆岩是判读的关键
由下图可知:当炽热的岩浆(图中C)从地球内部向上侵入或喷出后,便冷却凝固形成岩浆岩,如果岩浆未喷出地表便冷却凝固,形成的岩浆岩为侵入岩(图中D);如果岩浆到达地表后冷却凝固,形成的岩浆岩为喷出岩(图中E)。
岩石暴露在地表,受风化、侵蚀、搬运、堆积作用影响,常形成沉积物,经固结成岩作用进而形成含有化石的沉积岩(图中A)。
岩石在高压、高温条件下,发生变质作用形成变质岩(图中B)。从岩浆到各种岩石的形成,再到岩石在地壳深处被高温熔化变成岩浆,这一过程就是岩石圈的物质循环。在这个过程中箭头指向最多的是岩浆。
2.厘清图上箭头的方向
①岩浆岩只能由岩浆转化而来,岩浆指向外的箭头一定指向岩浆岩。
②岩浆岩、变质岩和已形成的沉积岩能转化成沉积岩,岩浆岩、沉积岩和已形成的变质岩能转化成变质岩。
③沉积岩和变质岩均不能转化成岩浆岩。
3.明确各箭头的含义,确定其代表的地质作用
①指向岩浆岩的箭头—冷却凝固,是内力作用。
②指向沉积岩的箭头—风化、侵蚀、搬运、堆积、固结成岩作用,是外力作用。
③指向变质岩的箭头—变质作用,是内力作用。
④指向岩浆的箭头—重熔再生作用,是内力作用。
4.熟悉常见变式图形
以上各图中数字分别所代表的地质作用:1—冷却凝固;2—外力作用(风化、侵蚀、搬运、堆积、固结成岩);3—变质作用;4—重熔再生。
典例 图示的岩石循环模型说明岩石通过不同的过程可以从一种形态转化成另一种形态。读图完成(1)—(2)题。
(1)大理岩是石灰岩经过程①形成的。在这一过程中
A.温度升高,压力降低
B.温度降低,压力升高
C.温度升高,压力升高
D.温度降低,压力降低
(2)图中能够反映大洋中脊处新的洋壳形成过程的序号是
A.②B.③C.④D.⑤
读图指导
【解题思路】 (1)石灰岩经过高温、高压的变质作用变成变质岩。①代表变质作用,这一过程中温度升高,压力升高。(2)大洋中脊处新的洋壳是岩浆冷却凝固形成的。图中④表示岩浆冷却凝固形成岩浆岩。
【参考答案】 (1)C (2)C
[2024南京调研]卓子山位于内蒙古乌海市,东接鄂尔多斯高原,西临黄河。下图为卓子山和鄂尔多斯高原(局部)地形地质剖面图。据此完成1—2题。
1.卓子山形成的地质过程为( A )
A.沉积作用→变质作用→地壳抬升→外力侵蚀
B.变质作用→外力侵蚀→地壳抬升→沉积作用
C.地壳抬升→外力侵蚀→沉积作用→变质作用
D.沉积作用→地壳抬升→变质作用→外力侵蚀
【解题思路】 读图可知,卓子山主体岩石为石英砂岩和石灰岩,黄河周围和鄂尔多斯高原分别以砂岩、砂砾岩为主,这些岩石都属于沉积岩,说明早期该地区地质过程以沉积作用为主;卓子山石英砂岩内部为变质岩,应是沉积岩在形成之后发生变质作用形成的;之后地壳隆起,当地岩石被抬升至高处,出露地表的岩石受到外力侵蚀作用形成了如今的卓子山。因此卓子山形成的地质过程为沉积作用→变质作用→地壳抬升→外力侵蚀,故选A。
2.该地石灰岩形成时期的气候特征最可能为( C )
A.冷湿B.冷干C.暖湿D.暖干
【解题思路】 石灰岩一般代表浅海相环境,这一时期气候比较温暖,生物比较活跃,贝类和藻类等的生物遗体堆积也增多,紧压胶结形成石灰岩。因此该地石灰岩形成时期的气候特征最可能为暖湿,故选C。
[2023重庆地理卷]糜棱岩是强烈破碎塑变作用所形成的岩石,往往分布在断裂带两侧,由于压扭应力的作用,岩石发生错动,研磨粉碎,并由于强烈的塑性变形,细小的碎粒处在塑性流变状态下而呈定向排列,糜棱岩的分布往往对金、银矿床的形成有一定指示作用。下图示意我国河北某金矿区岩石分布状况,图中
断层1形成时间为太古宙,断层2形成时间为晚三叠世—侏罗纪,研究发现:金矿是在断层2断裂形成过程中产生的。据此完成3—5题。
3.糜棱岩可能有的特征是( A )
A.颗粒小,有条带状纹理
B.质地坚硬,多气孔构造
C.具有层理构造,含有化石
D.质地疏松,透水性较强
【解题思路】 糜棱岩是强烈破碎塑变作用所形成的岩石,由于压扭应力的作用,岩石发生错动,研磨粉碎,细小的碎粒处在塑性流变状态下而呈定向排列,因而糜棱岩致密、坚硬,具有颗粒小、有条带状纹理等特征,A正确、D错误;多气孔构造为喷出岩的特征,B错误;具有层理构造、含有化石是沉积岩的特征,C错误。
4.图中断层2形成时( B )
A.全球海洋陆地形成 B.联合古陆开始解体
C.青藏高原已经隆起 D.阿尔卑斯山脉形成
【解题思路】 断层2形成时间为晚三叠世—侏罗纪,为中生代,是联合古陆开始解体的年代,B正确。联合古陆在新生代最终解体,各大陆漂移到现在位置,形成了全球海洋陆地分布格局,A错误;新生代地壳运动剧烈,形成了现代地势起伏的基本地貌,如阿尔卑斯山脉、喜马拉雅山脉和青藏高原,C、D错误。
5.图中金矿区金的来源最可能是( C )
A.地表沉积物B.岩石圈
C.软流层D.下地幔
【解题思路】 金矿是断层2断裂形成过程中产生的,为内力作用的产物,地表沉积物属于外力作用的产物,A错误。断层2断裂形成过程中,软流层物质沿地壳薄弱地带——断层上升,以岩浆形式侵入,比重大的金矿聚集形成金矿床,B错误,C正确。下地幔上部有厚厚的上地幔覆盖,其金属矿不可能上升到地壳中,D错误。
6.[2023全国甲卷,24分]阅读图文材料,完成下列要求。
风蚀粗化是风蚀导致地表松散层细颗粒物流失、粗颗粒物所占比例增加的现象,其过程如图1所示。某科研小组通过比较地表松散层表层和浅层的粗、细颗粒物含量,构建了风蚀粗化指数。该指数数值越大,说明表层比浅层粗颗粒物含量越高。图2显示青藏高原南部(针对风蚀)采样点粗化指数的分布。
图1
图2
(1)说明风蚀粗化过程中地表松散层风蚀强度的变化。(6分)
【参考答案】 风蚀强度由强变弱。(2分)前期,地表松散层细颗粒物较多,粗颗粒物较少,地表摩擦力较小,风蚀强度较大,风蚀使得地表松散层细颗粒物大量流失,粗颗粒物所占比例迅速增加;(2分)后期,地表松散层细颗粒物较少,粗颗粒物较多,地表摩擦力较大,风蚀强度较弱,风蚀使得细颗粒物流失较少,粗颗粒物所占比例缓慢增加。(2分)
【解题思路】 如下图:
(2)指出图2所示区域风蚀粗化指数的空间分布特征,并解释其原因。(8分)
【参考答案】 特征:风蚀粗化指数空间分布不均;(2分)大致由西北向东南递减(或大致由西向东递减且南部由西向东递减速度较北部快)。(2分)
理由:由西北向东南降水逐渐增多,风蚀作用减弱。(4分)
【解题思路】 地理事物的分布特征主要从整体和局部两方面描述。从整体看,图2所示区域风蚀粗化指数的空间分布不均;从局部看,西部大于东部,北部大于南部。其原因主要与降水分布不均有关,具体是该区域由西北向东南受夏季风的影响越来越大,降水逐渐增多,风蚀作用逐渐减弱,流水作用逐渐增强。
(3)分析耕作对风蚀和风蚀粗化指数的影响。(6分)
【参考答案】 耕作会破坏地表植被,造成表层土壤结构松散,加剧了风蚀作用和细颗粒物的流失;(2分)耕作造成地表松散层变深,进而使风蚀深度变大;(2分)耕作使得表层土壤与浅层土壤混合,降低了风蚀粗化指数。(2分)
【解题思路】 读图可知,雅鲁藏布江谷地风蚀粗化指数较低。结合所学知识可知,雅鲁藏布江谷地是图2所示区域耕作业比较发达的地区,耕作会破坏地表植被,加强风蚀强度;耕作需要翻耕土地,这会使得地表松散层加深,风蚀深度增加;而表层与浅层土壤经常混合,表层粗颗粒物比例不会明显上升,因此风蚀粗化指数不高。
(4)提出图2所示区域因地制宜的风蚀防治措施。(4分)
【参考答案】 退耕还林还草,保护和恢复植被;砾石覆盖地表;建设自然保护区。(每点2分,2点即可)
【解题思路】 主要从降低风速、加强区域环境保护等角度分析。从降低风速角度看,植树种草、砾石覆盖等,可以减弱近地面风速,降低风蚀危害。加强区域环境保护方面,可以构建区域生态安全格局、建设自然保护区等。
考点1 内力作用
[角度创新/2024广东惠州调研]夏威夷—皇帝海山链由两部分组成:没入海中的皇帝海山链和出露海面的夏威夷岛链(图a)。这些海底火山从西北到东南逐渐变“年轻”,“身高”也在增长。20世纪60年代,有学者提出了地球热点理论:随着板块运动,板块漂移过地幔柱时,地幔柱的“羽流”冲破岩石圈造成火山喷发(图b)。据此完成1—3题。
图a 图b
1.近年来,夏威夷基拉韦厄火山连续喷发,大量熔岩在海中快速冷却形成( D )
A.侵入岩B.变质岩
C.沉积岩D.喷出岩
【解题思路】 大量熔岩在海中快速冷却形成岩浆岩,岩浆岩又分为侵入岩和喷出岩,B、C错误;侵入岩未喷出地表,故受海水冷却形成的是喷出岩,D正确,A错误。
2.图示区域太平洋板块的运动方向是( C )
A.自西北向东南B.自东北向西南
C.自东南向西北D.自西南向东北
【解题思路】 结合板块构造学说理论可知,阿留申群岛位于美洲板块和太平洋板块的消亡边界,据此可推知,图示区域太平洋板块向北移动,排除A、B选项;根据材料中的地球热点理论可知,随着板块运动,板块漂移过地幔柱时,地幔柱的“羽流”冲破岩石圈造成火山喷发,岩浆喷出形成的岩浆岩形成越早,年龄越老。图中海底火山从西北到东南逐渐变“年轻”,说明图示区域太平洋板块的运动方向是自东南向西北,C正确,D错误。
3.皇帝海山链中的海山均没于海面以下,是因为( C )
A.海洋地壳下沉B.火山喷发规模小
C.受外力侵蚀D.海平面上升
【解题思路】 皇帝海山链中的海山均没于海面以下,最可能是因为受外力侵蚀,如海浪侵蚀等,C正确。根据材料无法判断海洋地壳是否下沉,A错误;皇帝海山链与夏威夷岛链一脉相连,火山喷发规模差异不大,B错误;全球变暖,海平面上升的过程是相对缓慢的,不会导致皇帝海山链中的海山均没于海面以下,D错误。
[2024浙江衢州模拟]下图为某盆地内部地质图。该地地表平坦,图中等值线为该区域沉积物等厚度线。据此回答4—5题。
4.断裂发生后,断层东侧最有可能( C )
A.北移B.南移C.下陷D.抬升
【解题思路】 读图可知,该盆地地表平坦,断裂发生后该地出现断层,从盆地中心向东西两侧看沉积物厚度数值变化,东侧沉积物厚度较西侧大,说明断裂发生后,东侧下沉,并进一步接受沉积,而后海拔才与西侧持平,因此断层东侧最有可能下陷。
5.甲、乙一线沉积物底部海拔的变化趋势是( B )
A B
C D
【解题思路】 结合材料分析可知,该地地表平坦,沉积物厚度大的地区底部海拔低,沉积物厚度小的地区底部海拔高。甲、乙一线沉积物最厚的地区在中间,因此沉积物底部海拔最低的地区应在中间。根据等厚度线的数值由中间向两侧递减的分布规律,可推断沉积物底部海拔由中间向两侧递增。
某中学地理课题组在研究某煤矿地质构造模型(下图)后发现,煤矿断层活动导致岩层发生了断裂并在水平方向和垂直方向拉开一段距离,这是煤矿瓦斯(成煤时期形成的易燃气体)事故多发的重要原因。据此完成6—7题。
6.图示岩层由新到老的排列顺序是( A )
A.①②③B.①③②
C.②①③D.③②①
【解题思路】 图中岩层①是砂质泥岩、③是中粒砂岩,都是沉积岩,沉积岩越接近地表岩层越新,因此③岩层老、①岩层新;岩层②是玄武岩,是喷出型岩浆岩,可以判断岩层②形成于岩层③之后;岩层②在岩层①的下方,故判断岩层②形成于岩层①之前。综上所述,岩层由新到老的排列顺序为①②③。故选A。
7.该煤矿断层形成的主要作用力是( A )
A.垂向挤压力B.水平挤压力、重力
C.垂向拉张力D.水平拉张力、重力
【解题思路】 从图中可以看出岩层发生了上下错动,应是受垂向挤压力形成的。选A。
考点2 外力作用
[2024辽宁部分学校联考]恐龙探海景观(图1)位于大连市金石滩国家地质公园景区内,周边的海岸线具有独特的山形地貌、奇绝的礁石形态、丰富的岩层古生物化石。图2为某处海岸地貌剖面图,③地分布有较多沙丘。据此完成1—2题。
图1 图2
1.下列关于图1景观的叙述,正确的是( D )
A.为风蚀景观
B.为流水溶蚀景观
C.组成岩石有气孔
D.组成岩石分层明显
【解题思路】 恐龙探海景观属于海蚀拱桥,是海水侵蚀地貌,A、B错误;根据材料可知,形成图1景观的岩石是含有丰富古生物化石的沉积岩,沉积岩一般不具有气孔构造,C错误;沉积岩具有明显的分层构造,D正确。
2.下列有关图2的叙述,正确的是( A )
A.③沙丘仍在扩大B.④地貌仍在升高
C.②洞穴开始萎缩D.①④地貌成因不同
【解题思路】 随着海浪冲刷侵蚀和风化作用的加剧,④海蚀柱可能会倒塌,规模缩小,B错误;①海蚀崖下部会坍塌,②海蚀洞穴会扩大,受海蚀崖坍塌以及海浪堆积作用影响,③处堆积物会增多,A正确、C错误;①海蚀崖、④海蚀柱都由海水侵蚀形成,D错误。
[新角度/2023重庆调研]台风是塑造海滩地貌的主要动力之一。银滩位于广西北海市,沉积物主要是中沙、细沙和极细沙,在潮间带分布有大型沙坝。某次台风来临时恰逢银滩开始涨潮,下图示意银滩潮间带某观测剖面在此次台风前后的相对高程变化,图中观测剖面线附近是一段顺直海岸。据此完成3—4题。
3.台风给银滩潮间带地貌带来的变化是( C )
A.前滨上的滩槽被充填,出现侵蚀
B.前滨中的小型沙坝被淤积堆高
C.前滨下与冲流带的大型沙坝被削平
D.后滨出现侵蚀,滩面起伏加大
【解题思路】 分析如下:
4.推测此次风浪带来的沉积物分布差异主要表现为( C )
A.后滨地带沉积物变细
B.前滨上地带沉积物变粗
C.前滨中地带沉积物变细
D.前滨下地带沉积物变粗
【解题思路】 后滨地带的沉积物主要来自原来的沙丘,沙粒变化不大,A错误;前滨上和前滨中地带的沉积物主要是前滨下和冲流带沙坝的沙粒被风浪搬运至此沉积,沙粒粒径较小,沉积物变细,B错误,C正确;由于沙坝的阻挡作用,冲流带的泥沙在复杂水动力环境下发生剧烈扰动,部分区域的泥沙被翻起在前滨下产生沉积,由于分选性差,沙粒粗细混杂,故前滨下沉积物大小变化不一,D错误。选C。
[2023广东揭阳一模]美国佛罗里达州大柏树国家保护区的喀斯特地貌上,均匀分布着规模相当的圆形石灰岩洼地,且形成了密集的柏树湿地群落。早期,洼地会保留水分,在风化和侵蚀作用下,洼地之间的分水岭向较小洼地一侧迁移,较大洼地则进一步扩大;晚期,洼地积水外泄,风化速度减慢,洼地接受崩积,洼地的大小和洼地之间的距离趋于近似。图1示意大柏树洼地景观,图2示意洼地演化过程。据此完成5—7题。
图1 图2
5.该地石灰岩洼地( B )
A.地表水充足,各地风化速率较快
B.生物呼吸作用强烈,风化速率较快
C.地表温度变化小,风化速率较慢
D.植被削弱太阳辐射多,风化速率较慢
【解题思路】 材料显示圆形石灰岩洼地形成了密集的柏树湿地群落,说明生物呼吸作用强烈,材料显示早期在风化和侵蚀作用下,分水岭向较小洼地一侧迁移,说明风化速率较快,B正确,C、D错误。该地为喀斯特地貌,地表水易下渗形成地下水,A错误。
6.早期,分水岭向较小洼地一侧迁移,主要是因为两侧洼地存在( D )
A.生物活动差异B.边缘坡度差异
C.产沙速率差异D.积水时间差异
【解题思路】 材料显示,早期,洼地会保留水分,大的洼地积水较多,风化和侵蚀作用大于小洼地,大的洼地积水侵蚀洼地之间的分水岭,导致分水岭变窄,分水岭向较小洼地一侧迁移,较大洼地则进一步扩大。因此早期分水岭向较小洼地一侧迁移,主要是因为两侧洼地存在积水时间差异,D正确。大小洼地之间距离较近,生物活动差异不大,A错误。材料没有显示洼地边缘坡度存在差异,B错误。该地为洼地积水,流速很慢,产沙速率差异较小,对风化速率产生的影响较小,对分水岭的迁移影响较小,C错误。
7.晚期,洼地的大小和洼地之间的距离趋于近似,主要是因为( A )
A.较大洼地沉积加快
B.较大洼地侵蚀加快
C.较小洼地风化减慢
D.较小洼地沉积加快
【解题思路】 据材料“晚期,洼地积水外泄,风化速度减慢,洼地接受崩积,洼地的大小和洼地之间的距离趋于近似”可知,晚期,大洼地积水外泄,水位下降,水面减小,侵蚀减弱,沉积作用加强,洼地接受崩积,较大洼地沉积加快导致洼地的大小和洼地之间的距离趋于近似,A正确,B、D错误。据图中晚期箭头方向(较小洼地指向较大洼地)说明较大洼地风化减慢,较小洼地风化加快,C错误。
考点3 岩石圈的物质循环
[2023河南安阳第二次联考]在浙江省温州市区东南部的大罗山上,有一处著名的“龙脊”景观,其形状犹如巨龙的脊骨。“龙脊”由23块形状相似的岩石组成,岩石坚硬致密,其形成距今1.2亿年左右,每段岩石之间的连接处都积有厚厚的一层灰。图1示意部分“龙脊”景观,图2示意岩石圈物质循环。据此完成1—3题。
图1 图2
1.“龙脊”岩石属于图2中的( B )
A.甲B.乙C.丙D.丁
【解题思路】 结合材料信息分析可知,“龙脊”岩石坚硬致密,应为岩浆岩;结合循环图可知,丙为岩浆,乙为岩浆岩,甲为变质岩,丁为沉积岩,B正确。故选B。
2.形成“龙脊”岩石的地质作用是图2中的( D )
A.②B.③C.④D.⑤
【解题思路】 结合上题分析可知,龙脊为岩浆岩,因此应为岩浆冷却形成的,②应为变质作用,③为重熔再生,④为外力作用,⑤为冷却凝结,D正确。故选D。
3.“龙脊”景观的形成过程是( D )
A.岩浆喷出—地壳抬升—风化侵蚀
B.岩浆喷出—风化侵蚀—地壳抬升
C.岩浆侵入—变质作用—地壳抬升
D.岩浆侵入—地壳抬升—风力沉积
【解题思路】 结合材料信息分析可知,岩石坚硬致密应为侵入岩,且表层有一层灰,因此最后应为风力沉积,故形成过程应为岩浆侵入—地壳抬升—风力沉积,D正确。故选D。
[2023浙江嘉兴测试]图1为某区域水平地质简图,沉积地层a、b、c、d年代依次变新。图2为岩石圈物质循环示意图。据此完成4—5题。
图1 图2
4.图1所示的地质构造为( D )
A.地垒B.地堑C.向斜D.背斜
【解题思路】 图中没有给出地表海拔的相关信息,因此无法判定是地垒还是地堑,A、B错误;沉积地层a、b、c、d年代依次变新,说明图示区域地层中间老两翼新,故其地质构造为背斜,C错误,D正确。
5.岩石Ⅰ、Ⅱ分别属于图2中的( B )
A.丙、甲B.丙、乙C.丁、甲D.乙、丁
【解题思路】 读图2可知,甲、乙是岩浆冷却凝固形成的岩浆岩,且由箭头指向和所学知识可知,甲应是喷出岩,乙是侵入岩;丁由沉积物形成,应是沉积岩,甲、乙、丁都可形成丙,故丙为变质岩。由图1可知,岩石Ⅰ是大理岩,属于变质岩;岩石Ⅱ是花岗岩,属于侵入岩。故其分别对应丙、乙。B正确。
下图是岩石圈物质循环关系图,虚线表示外力作用,实线表示内力作用。读图完成6—8题。
6.表示沉积岩的是( A )
A.甲B.乙C.丙D.丁
【解题思路】 沉积岩是受外力作用形成的,图中虚线表示外力作用,所以甲为沉积岩,A对。岩浆只能形成岩浆岩,可判断丁为岩浆,乙为岩浆岩,则丙为变质岩,B、C、D错。
7.与①相同的地质作用是( C )
A.aB.bC.cD.d
【解题思路】 由上题分析可知,甲为沉积岩,丙为变质岩,故①为变质作用,c也为变质作用,故选C。
8.e的含义是( A )
A.地壳运动B.岩浆活动
C.变质作用D.重熔作用
【解题思路】 读图并结合所学知识可知,地下深处的变质岩经地壳抬升作用可到达地表,然后在外力作用下可形成沉积岩,A对。
[2023北京海淀区一模]下图为某地地质剖面和海水深度变化示意图。读图,完成9—10题。
9.据图推断,该地( D )
A.甲断层形成时间晚于三叠纪
B.岩层①与②的形成环境相同
C.侏罗纪气候干旱,植被稀少
D.石炭纪发生过数次海陆变迁
【解题思路】 读图可知,甲断层在三叠纪地层之下,说明甲断层形成时间早于三叠纪,A错误。岩层①为砂岩层,沉积物颗粒较粗,形成环境可能是山麓或河口附近,岩层②为黑色泥岩,沉积物颗粒较细,形成环境可能是湖盆等洼地,B错误;侏罗纪地层含有深厚的煤层,煤层是森林埋藏于地下形成的,说明当时为湿润的气候环境,植被茂盛,C错误;对照图中海水深度变化可知,石炭纪该地出现过数次浅海环境,说明该时期发生过数次海陆变迁,D正确。
10.乙处地质构造的主要形成过程最可能是( D )
A.侵蚀搬运—断裂下陷—固结成岩
B.固结成岩—岩浆喷出—地壳抬升
C.地壳抬升—侵蚀搬运—岩浆侵入
D.固结成岩—挤压拱起—风化侵蚀
【解题思路】 乙处为背斜构造,顶部存在侵蚀面。该处背斜是外力沉积、固结成岩作用形成的水平地层受挤压作用拱起形成的,而背斜顶部因受张力作用,易被外力侵蚀,故选D。
综合训练
[2024成都摸底]降雨侵蚀力是降雨引起土壤侵蚀的潜在能力,是研究土壤侵蚀的重要指标。下图示意陕西省年降雨侵蚀力空间分布,数值越大表示侵蚀能力越强。据此完成1—3题。
1.陕西省年降雨侵蚀能力( D )
A.西强东弱B.北强南弱
C.东强西弱D.南强北弱
【解题思路】 由材料可知,数值越大表示侵蚀能力越强。图示陕西省年降雨侵蚀力数值从南向北呈减小趋势,即南强北弱,故选D。
2.甲地年降雨侵蚀力强但水土流失较轻,其主要原因是( B )
A.降水较均匀
B.地表植被覆盖率高
C.地形较平坦
D.土壤抗侵蚀能力强
【解题思路】 甲地位于陕西省南部山区,属于亚热带季风气候,降水集中在夏季,A错误;该地气候湿润,植被覆盖率高,植被涵养水源、保持水土能力强,水土流失较轻,B正确;山区地势起伏大,C错误;甲地位于山区,地形坡度大,水土极易流失,土壤抗侵蚀能力弱,D错误。
3.正常年份,乙地降雨侵蚀力最强的月份是( C )
A.3、4月B.5、6月
C.7、8月D.11、12月
【解题思路】 降雨侵蚀力是降雨引起土壤侵蚀的潜在能力,因此降雨量、降雨强度越大,降雨侵蚀力越强。图中乙地位于黄土高原地区,7、8月份当地降水多且最为集中,多暴雨,所以降雨侵蚀力最强,故选C。
[角度创新/2023河北张家口统考]团山子火山口位于山东潍坊昌乐县,火山通道内充填的玄武岩栓高差约30米,面积约0.3平方千米。玄武岩栓柱状节理发育,向上收敛,向下辐射散开,形象地记录了当时火山喷发的场景。玄武岩受冷却速度影响,越靠近火山口中心,其柱状节理边数越多。下图示意团山子火山口一侧。据此完成4—6题。
4.玄武岩栓能够出露地表,主要是因为( B )
A.地壳抬升,表层岩石遭受剥蚀
B.火山口长期遭到风化与剥蚀
C.岩层断裂,玄武岩栓出露地表
D.新的岩浆上涌顶托玄武岩栓
【解题思路】 玄武岩栓形成时已经位于地表或接近地表,故地壳抬升不是其出露地表的主要原因,A错误;团山子火山口是矗立于地表的高地,玄武岩栓能出露地表,是因为火山口遭到长期的风化和剥蚀,B正确;材料中没有关于团山子火山口岩层发生断裂的信息,C错误;材料未提及有不同形成年代的玄武岩,D错误。
5.玄武岩的柱状节理边数与冷却速度的关系是( A )
A.冷却速度越慢,边数越多
B.冷却速度越快,边数越多
C.冷却速度先快后慢,边数越多
D.冷却速度先慢后快,边数越多
【解题思路】 根据“玄武岩受冷却速度影响,越靠近火山口中心,其柱状节理边数越多”可知,越接近火山口中心,温度越高,玄武岩冷却的速度越慢,柱状节理的边数越多,A正确。
6.团山子火山喷发形成的地貌是( D )
A.熔岩高原
B.熔岩台地
C.平顶山
D.火山锥
【解题思路】 团山子火山口的玄武岩栓面积仅有0.3平方千米,不属于面积较广的熔岩高原和熔岩台地,A、B错误;平顶山的顶部面积较大且地形相对平坦,团山子火山口不属于平顶山,C错误;团山子火山喷发的大量岩浆在火山口周围堆积,形成高差约30米的玄武岩栓,该地貌为火山锥,D正确。
[2023沈阳质量监测]冰斗是形成在雪线附近的由冰川侵蚀作用而成的三面环山、后壁陡峭的半圆形洼地。根据冰斗底部海拔可以估算古雪线位置进而推测古气候状况。下表示意第四纪以来我国西南地区某山地东西坡冰斗底部海拔及冰斗面积状况。据此完成7—8题。
7.第四纪以来该地区( D )
A.雪线下降,气候转暖
B.雪线下降,气候转冷
C.雪线上升,气候转冷
D.雪线上升,气候转暖
【解题思路】 比较表格中“距今时间”可知,下层冰斗形成较早,上层冰斗形成较晚。冰斗底部海拔可以估算古雪线位置,下层冰斗所处海拔较低,表明早期雪线海拔较低;上层冰斗所处海拔较高,表明后期雪线海拔升高。所以第四纪以来该地区雪线上升,气候转暖,故选D。
8.与东坡比较,该山地西坡冰斗特点形成的主要原因是( A )
A.位于东南季风背风坡,降水较少
B.地处南北断裂带,地壳抬升明显
C.位于山地的向阳地带,气温较高
D.组成岩石岩性坚硬,不易被侵蚀
【解题思路】 读表可知,该山地西坡冰斗最低海拔较东坡高,平均面积较东坡小。该山地位于我国西南地区,西坡雪线较东坡高,冰斗面积较东坡小,最可能是受东南季风影响,东坡降水较多,冰川积累量较多,雪线较低,冰斗海拔较低;西坡与之相反,A正确。
9. [情境创新/2023济南检测,14分]阅读图文材料,完成下列要求。
爬坡沙丘广泛分布于干旱半干旱区沙漠外围的山前和河谷谷坡地带。共和盆地是青藏高原沙漠化发展强烈的区域之一,多石在沟位于木格滩沙漠以东,境内发育有众多的滩地、丘陵和沟谷,上覆有较厚的风成沙,尤其是沙沟河西侧的坡麓上分布有大面积的爬坡沙丘,是该区沙漠化发展的重要标志。下图示意多石在沟爬坡沙丘近地表风向。
(1)分析多石在沟爬坡沙丘的形成过程。(6分)
【参考答案】 (来自木格滩沙漠的)风沙流遇到沟谷地形,气流辐散,在沙沟河西侧谷坡、河谷谷底发生风沙沉积;(2分)河谷风在此基础上又将沉积物向坡上搬运;(2分)雨季时,洪水将河道沙丘蚀平,搬运带走大量的沉积物。(2分)
【解题思路】 结合材料从物质来源、动力、沉积环境、侵蚀作用等方面分析。
(2)据图说明多石在沟爬坡沙丘沉积物粒径分布特点的成因。(4分)
【参考答案】 从河漫滩—河东阶地,风速增大,细颗粒物易被侵蚀搬运,留下粗颗粒物;(2分)从河漫滩—河西阶地—坡麓,风速先增大、后降低、再增大,粒度呈现细—粗—较细—较粗的特征。(2分)
【解题思路】 风速越大,可搬运的沉积物粒径越大。结合图中风速变化,说明沉积物粒径分布特点的成因。
(3)试分析大气环境对该区域爬坡沙丘地貌发育的影响。(4分)
【参考答案】 该地区气候干旱少雨,昼夜温差大,风化和风沙作用显著,造成木格滩沙漠扩张和阶地面上的风成沙就地起沙,这是多石在沟沙丘地貌形成的关键,为爬坡沙丘的形成提供了物质基础;(2分)同时该区域受盛行风与河谷风的驱动,风成沙在谷坡地带下落、爬升交替进行,共同塑造爬坡沙丘地貌。(2分)
【解题思路】 该地深居内陆,距冬季风源地近,气候干旱,风力作用强,以风力搬运、堆积作用为主。在当地的气候环境下,风化和风沙作用显著,木格滩沙漠扩张,阶地面可就地起沙,为爬坡沙丘的形成提供物质基础;同时该区域受盛行风与河谷风的共同影响,风成沙在谷坡地带下落、爬升交替进行,共同塑造爬坡沙丘地貌。
10.[2023安徽皖江名校开学考试,20分]阅读图文材料,完成下列要求。
漳河发源于太行山东麓,上游由清漳河和浊漳河汇流而成,其泥沙输移集中在汛期。1970年漳河上建成岳城水库,总库容13亿m3,控制漳河流域面积的99.4%。2021年10月上旬,在新一轮降水影响下,入库流量增大,10月10日,水位最高涨至152.30 m,创建库以来最高值。下图示意2010—2021年岳城水库上游的漳河干流河道、清漳河和浊漳河交汇处附近的泥沙淤积厚度变化。
(1)图中与清漳河段相比,指出2010—2021年浊漳河段泥沙淤积厚度的差异。(4分)
【参考答案】 图中浊漳河段泥沙淤积厚度差异大,小部分河段淤积较少,最大淤积深度5—8 m;整体上图中浊漳河段泥沙淤积厚度大于清漳河段。(每点2分)
【解题思路】 由图可知,清漳河中间小部分河道存在泥沙淤积,厚度为0—4 m;浊漳河大部分河道存在厚度0—4 m和5—8 m的泥沙淤积。与清漳河相比,图中浊漳河泥沙淤积厚度差异大,泥沙淤积厚度整体上较大。
(2)说出甲区域2010—2021年河床深度的变化,并分析其原因。(6分)
【参考答案】 甲区域在2010—2021年泥沙侵蚀量大于淤积量,河床变深。(2分)
原因:靠近水库大坝,远离水库的库尾,泥沙来源少;大坝附近河流落差大,水库放水,水流急,侵蚀和搬运能力强,泥沙堆积少,河床变深。(每点2分)
【解题思路】 由图可知,甲区域泥沙厚度为-4—-1 m,说明甲区域河床变深,原因可从上游泥沙量和泥沙存量两方面分析。岳城水库的建设使水库上游河道变宽,河流流速减缓,上游泥沙堆积增加,而甲区域远离水库库尾,泥沙来源减少;同时,随着水库放水,甲区域水流流速快,河流侵蚀和搬运泥沙能力强,泥沙堆积少,导致甲区域河床变深。
(3)解释2021年10月10日岳城水库水位达建库以来最高水位的原因。(6分)
【参考答案】 2021年10月上旬,流域内降水增加,入库水量增大;为保证下游地区防洪需要,水库泄洪量有限;库区内长期泥沙淤积,库容量减小,入库水量大于出库水量时,水位上升迅速,10月10日达建库以来最高水位。(每点2分)
【解题思路】 可从泥沙淤积、上游来水、防洪压力等方面分析。具体如下:
(4)推测如果清漳河、浊漳河泥沙淤积继续,会对岳城水库服务功能产生哪些影响。(4分)
【参考答案】 水库库容量减小,导致供水、灌溉、发电等供给服务功能降低;水库防洪等调节服务功能降低;泥沙淤积,水质变差,水库旅游等文化服务功能降低;水坝阻断水生生物洄游,库容量减小,水库支撑服务功能降低。(每点2分,任答2点即可)
【解题思路】 水库的服务功能有防洪、生产生活用水、水力发电、旅游、改善生态等。随着泥沙淤积,水库有效库容继续减少,影响水库调节性能,增加了防洪困难;泥沙淤积严重,库容量减小,水质变差,也会影响生产生活用水、水力发电和旅游等功能;泥沙淤积严重,水坝阻断水生生物洄游,对生态保护也产生一定的破坏。课标要求
命题方向
考题取样
核心素养
1.运用示意图,说明岩石圈物质循环过程。
2.结合实例,解释内力和外力对地表形态变化的影响,并说明 人类活动与地表形态的关系
内力作用主导下的地貌形成过程分析
2021全国甲,T9—11
【综合思维】
以某地形地貌的形成过程、变化为主线,考查地质作用对地表形态的影响。
【区域认知】
以具体区域为背景,考查自然环境特征对地表形态形成和变化的影响。
【地理实践力】
判断地质地貌景观图,分析地质构造及其影响
外力作用下地貌的形成过程
2022浙江1月,T4
2021湖南,T15—16
内外力共同作用下的地貌成因
2020全国Ⅰ,T37
岩石圈物质循环分析
2022江苏,T10—12
命题分析预测
以热点地区为铺垫,结合图文材料,以时间为主线,分析地质作用的影响,推测地表形态的形成过程,预测未来的演变过程
备考策略
落实课程标准要求,立足课堂并要求能用词精准、科学,理解地质地貌的变化性和复杂性,结合实例分析内力和外力作用对地表形态的影响,凸显综合思维;从地理实践力和人地协调观等方面深入理解人类活动与地表形态的关系
塑造地表形态的内力作用
对地表形态的塑造
举例
地
壳
运
动
水
平
运
动
组成地壳的岩层沿[1] 平行 于地球表面的方向运动
岩层发生了水平位移和弯曲变形,形成了断裂带和褶皱山脉;水平运动又称“造山运动”
东非大裂谷、阿尔卑斯山、喜马拉雅山等
垂
直
作
用
组成地壳的岩层沿[2] 垂直 于地球表面的方向运动
岩层隆起和凹陷,引起地势起伏和海陆变迁;垂直运动又称“造陆运动”
典型的陷落地形:汾河谷地、渭河平原、吐鲁番盆地、青海湖等。
典型的隆起地形:庐山、泰山、华山等典型的块状山地
变质
作用
岩石在一定温度、压力作用下发生[3] 变质
不能直接塑造地表形态
岩浆
活动
岩浆侵入岩石圈上部或喷出地表
岩浆喷出地表经冷凝形成[4] 火山 地貌
富士山、夏威夷群岛、五大连池等
地
震
地表下岩层的断裂、错动引起震动
造成地壳的断裂和错动,引起海陆变迁和地势起伏
汶川地震后形成滑坡、堰塞湖等
外力作用
形成的地貌形态
分布地区
风化作用
在温度、水、大气、[1] 生物 等因素的作用下,地表岩石被破坏,碎屑物残留在地表,形成风化壳(注:土壤是在风化壳的基础上演变而来的)
普遍。例:花岗岩的球状风化物
侵蚀作用
风力侵蚀
风力吹蚀和磨蚀,形成戈壁、风蚀洼地、风蚀柱、风蚀蘑菇、风蚀城堡等
干旱、半干旱地区。例:雅丹地貌
流水侵蚀
侵蚀
使谷底、河床加深加宽,形成“V”形谷,使坡面破碎,形成[2] 沟壑纵横 的地表形态
湿润、半湿润地区。
例:长江三峡、黄土高原地表的千沟万壑、瀑布
溶蚀
含有[3] 二氧化碳 的水对可溶性岩石的溶蚀,形成漏斗、地下河、溶洞、石林、峰林等喀斯特地貌
可溶性岩石(石灰岩)分布地区。
例:桂林山水、路南石林、瑶琳仙境
冰川
侵蚀
形成冰斗、角峰、“U”形谷、冰蚀平原、冰蚀洼地等
冰川分布的高山地区和高纬度地区。
例:挪威[4] 峡湾
海浪
侵蚀
形成海蚀洞、海蚀崖、海蚀平台、海蚀柱等
滨海地区基岩海岸
沉积作用
冰川
沉积
杂乱堆积,形成冰碛地貌
颗粒大小不一,分选性差
冰川分布的高山地区和高纬度地区
流水
沉积
形成冲积扇(出山口)、三角洲(河口)、冲积平原(中下游)
颗粒大、质量大的物质先沉积,颗粒小、质量小的物质后沉积(具有明显的分
选性)
河流出山口和河流的中下游。
例:黄河三角洲、恒河平原
风力
沉积
形成沙丘(静止沙丘、流动沙丘)和沙漠边缘的黄土堆积
干旱的内陆及邻近地区。
例:塔克拉玛干沙漠里的沙丘、黄土高原的黄土
海浪
沉积
形成沙滩、贝壳堤等海积地貌
滨海地区
区域
主要外力作用及地貌
干旱、半干旱地区
以[5] 风力 作用为主,多风力侵蚀地貌和风力堆积地貌
湿润、半湿润地区
流水作用显著,多流水侵蚀地貌和流水堆积地貌
高山地区
多[6] 冰川 作用,多角峰、冰斗、“U”形谷、冰碛丘陵等地貌
沿海地区
多海浪作用,常见海蚀柱、海蚀崖和沙滩等地貌
地貌形态
主要外力作用
高山上的破碎岩石
[7] 风化 作用
山谷中的碎石
流水的搬运、堆积作用
坡面的沟壑纵横
流水的侵蚀作用
峰林和溶洞
流水的[8] 溶蚀 作用
沙丘
风力的搬运、堆积作用
海边的嶙峋沿岸
海浪的侵蚀作用
类型
形成过程
特点
常见岩石
有用成分举例
岩
浆
岩
侵
入
岩
地下岩浆在内力作用下,[1] 侵入 地壳上部,冷却凝固形成
矿物结晶颗粒较大
花岗岩
花岗岩是坚固、美观的建筑材料
喷
出
岩
地下岩浆在内力作用下,沿地壳薄弱地带[2] 喷出 地表冷凝而成
矿物结晶颗粒细小、有流纹或气孔
玄武岩、
安山岩、
流纹岩
沉积岩
地表岩石在外力作用下受到破坏,碎屑物质被搬运到低处沉积、[3] 固结 而成
层理结构,常含有[4] 化石
石灰岩、
砂岩、
砾岩、
页岩
石灰岩是建筑材料和化工原料;煤、石油是世界上重要的能源
变质岩
岩石受到地壳运动、岩浆活动等影响,在一定[5] 温度 、压力条件下使原来的成分、结构发生改变而形成
岩石内部重
新结晶或有
片理构造
大理岩、
板岩
大理岩是重要的建筑材料
代码
原物质
地质作用
生成物质
①
岩浆
冷却凝固作用
[6] 岩浆 岩
②
岩浆岩、变质岩和已生成的沉积岩
外力作用(风化、侵蚀、搬运、堆积)
沉积岩
③
岩浆岩、沉积岩和已生成的变质岩
[7] 变质 作用
(高温、高压)
变质岩
④
各类岩石
重熔再生作用
[8] 岩浆
距今时
间(千年)
东坡
西坡
海拔
范围(m)
平均面
积(km2)
海拔范
围(m)
平均面
积(km2)
上层
冰斗
32—17
4 055—
4 120
1.9
4 270—
4 450
0.86
中层
冰斗
73—58
3 942—
3 953
3 996—
4 057
下层
冰斗
150—137
3 703—
3 710
3 875—
3 895
2025年高考地理精品教案第一部分自然地理第五章地表形态的塑造第1讲常见地貌: 这是一份2025年高考地理精品教案第一部分自然地理第五章地表形态的塑造第1讲常见地貌,共28页。
2025年高考地理精品教案第一部分自然地理第五章地表形态的塑造第3讲构造地貌的形成: 这是一份2025年高考地理精品教案第一部分自然地理第五章地表形态的塑造第3讲构造地貌的形成,共30页。教案主要包含了参考答案,解题思路,综合思维,地理实践力等内容,欢迎下载使用。
2025年高考地理精品教案第一部分自然地理第五章地表形态的塑造第4讲河流地貌的发育: 这是一份2025年高考地理精品教案第一部分自然地理第五章地表形态的塑造第4讲河流地貌的发育,共29页。教案主要包含了参考答案,解题思路,区域认知,人地协调观,综合思维等内容,欢迎下载使用。

