四川省眉山中学2022-2023学年高一下学期期中考试生物试题
展开一、选择题(每题2分,共50分)
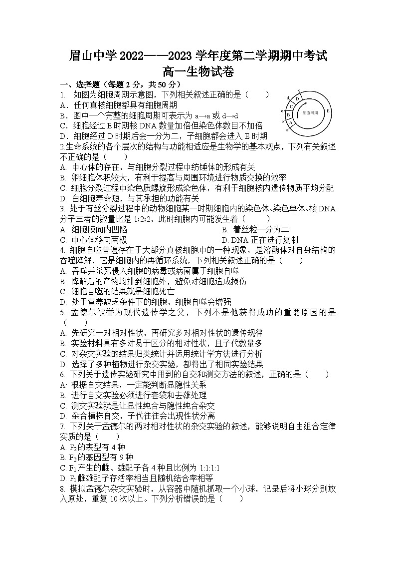
1. 如图为细胞周期示意图,下列相关叙述正确的是( )
A.任何真核细胞都具有细胞周期
B.图中一个完整的细胞周期可表示为a→a或d→d
C.细胞经过E时期核DNA数量加倍但染色体数目不加倍
D.细胞经过D时期后会一分为二,子细胞都会进入E时期
2.生命系统的各个层次的结构与功能相适应是生物学的基本观点,下列有关叙述不正确的是( )
A. 中心体的存在,与细胞分裂过程中纺锤体的形成有关
B. 卵细胞体积较大,有利于提高与周围环境进行物质交换的效率
C. 细胞分裂过程中染色质螺旋形成染色体,有利于细胞核内遗传物质平均分配
D. 白细胞寿命短,与其承担的功能有关
3. 处于有丝分裂过程中的动物细胞某一时期细胞内的染色体、染色单体、核DNA分子三者的数量比是1∶2∶2,此时细胞内可能发生着( )
A. 细胞膜向内凹陷B. 着丝粒一分为二
C. 中心体移向两极D. DNA正在进行复制
4. 细胞自噬普遍存在于大部分真核细胞中的一种现象,是溶酶体对自身结构的吞噬降解,它是细胞内的再循环系统,下列相关叙述正确的是( )
A. 吞噬并杀死侵入细胞的病毒或病菌属于细胞自噬
B. 降解后的产物均排到细胞外,避免对细胞造成损伤
C. 细胞自噬的结果就是细胞死亡
D. 处于营养缺乏条件下的细胞,细胞自噬会增强
5. 孟德尔被誉为现代遗传学之父,下列不是他获得成功的重要原因的是( )
A. 先研究一对相对性状,再研究多对相对性状的遗传规律
B. 实验材料具有多对易于区分的相对性状,且子代数量多
C. 对杂交实验的结果归类统计并运用统计学方法进行分析
D. 选择了多种植物进行杂交实验,都得出了相同实验结果
6. 下列关于遗传实验研究中用到的自交和测交方法的叙述,正确的是( )
A 根据自交结果,一定能判断显隐性关系
B. 进行自交实验必须进行套袋和去雄处理
C. 测交实验就是让显性纯合与隐性纯合杂交
D. 杂合植株自交,子代往往会出现性状分离
7. 下列关于孟德尔的两对相对性状的杂交实验的叙述,能够说明自由组合定律实质的是( )
A. F2的表型有4种
B. F2的基因型有9种
C. F1产生的雌、雄配子各4种且比例为1:1:1:1
D. F1雌雄配子存活率相当且随机结合率相等
8. 模拟孟德尔杂交实验时,从容器中随机抓取一个小球,记录后将小球分别放入原处,重复10次以上。下列分析错误的是( )
A. 从雄①、雌①中分别随机抓取一个小球,模拟产生配子时等位基因的分离
B. 将从雄①、雌①中分别取出的小球组合在一起,模拟雌雄配子的受精作用
C. 从4个容器中各取一个小球组合在一起,模拟产生配子时非等位基因的自由组合
D. 从4个容器中各取一个小球组合在一起的种类有9种
9. 人的X染色体和Y染色体大小、形态不完全相同,但存在着同源区段和非同源区段,不考虑变异,下列有关叙述正确的是( )
A. 性染色体上的基因都与性别决定有关
B. 位于同源区段上的等位基因的遗传不存在性别差异
C. 若某病是由位于X非同源区段上的隐性基因控制的,则男性患者的儿子一定患病
D. 人的次级精母细胞中可能含有0或1或2条Y染色体
10. 家猫体色由X染色体上一对等位基因B、b控制,只含基因B的个体为黑猫,只含基因b的个体为黄猫,其他个体为玳瑁猫,下列说法正确的是( )
A.玳瑁猫互交的后代中有25%雄性黄猫
B.玳瑁猫与黄猫杂交后代中玳瑁猫占50%
C.为持续高效地繁育玳瑁猫,应逐代淘汰其他体色的猫
D.黄色雌猫与黑色雄猫杂交产生的正常后代,可根据毛色判断其性别
11.甲至丁为某生物卵巢中的一些细胞分裂图,有关判断正确的是( )
A. 若图中所示细胞分裂具有连续性,则顺序依次为乙→丙→甲→丁
B. 甲、乙、丙细胞中含有的染色体数目依次为8、4、2
C. 若乙的基因组成为AAaaBBbb,则丁的基因组成为AaBb
D. 乙次级卵母细胞,丁可能为卵细胞
12. 下列有关人类遗传病的系谱图(图中深颜色表示患者)中,不可能表示人类红绿色盲遗传的是( )
A. B. C. D.
13.噬菌体ΦΧ174的核心为环状单链DNA,下图表示该病毒复制的部分过程,①~④表示过程,下列说法正确的是( )
①过程表示逆转录B.②过程在噬菌体内完成
C.③过程形成的RNA从核孔进入细胞质D.④过程在核糖体上完成
14.关于肺炎链球菌的转化实验,下列说法正确的是( )
A. R型的肺炎链球菌可使人和小鼠患肺炎
B. 注射加热致死的S型细菌会使小鼠死亡
C. 艾弗里及其同事利用“加法原理”对每个实验组进行特异性处理,提出DNA是遗传物质
D. 格里菲思的实验证明了使R型活细菌转化为S型活细菌的是S型细菌内的转化因子
15.下列关于基因、DNA和染色体关系的叙述,错误的是( )
A. 基因在染色体上呈线性排列
B. 每条染色体上都有许多个基因
C. 等位基因位于一对姐妹染色单体的相同位置上
D. 染色体主要由DNA和蛋白质组成
16.下图为某果蝇染色体上相关基因转录的过程示意图。下列叙述正确的是( )
A.由图可知一个DNA上不同基因的转录模板可能在DNA的不同链上
B.图示过程与mRNA翻译的过程碱基互补配对现象一致
C.图中mRNA可直接与核糖体结合边转录边翻译以提高效率
D.果蝇细胞质中一个核糖体上可结合多个mRNA以提高翻译效率
17.有关DNA复制和转录的叙述,不正确的是( )
A. 一个细胞周期中,DNA只复制一次
B. 一个细胞周期中,DNA可转录多次
C. 一次转录可得到两个碱基序列互补的mRNA分子
D. 一次复制可得到两个碱基序列相同的DNA分子
18.某雌雄同株植物的紫茎和绿茎是一对相对性状,由一对基因控制,携带绿茎基因的花粉只有1/2可以存活。现用纯合紫茎植株与纯合绿茎植株杂交,F1全为紫茎,F1自交后代的性状分离比为( )
A. 3:1B. 7:1C. 5:1D. 8:1
19.下图为某同学在学习DNA的结构后画的含有两个碱基对的DNA片段(“”代表磷酸基团),下列为几位同学对此图的评价,其中正确的是( )
A.甲说:“物质组成和结构上没有错误”
B.乙说:“只有一处错误,就是U应改为T”
C.丙说:“有三处错误,其中核糖需改为脱氧核糖”
D.丁说:“如果说他画的是RNA双链则该图是正确的”
20. 一个初级精母细胞在减数分裂I时,有一对同源染色体不发生分离;所形成的次级精母细胞减数分裂Ⅱ正常。另一个初级精母细胞在减数分裂I分裂正常;减数分裂Ⅱ时在两个次级精母细胞中,有一个次级精母细胞的1条染色体的姐妹染色单体没有分开。以上两个初级精母细胞可产生染色体数目不正常的配子,这两个初级精母细胞减数分裂的最终结果是( )
A. 最终产生的子细胞中,有4个多一条染色体
B. 前者产生一半不正常的配子,后者产生的配子都不正常
C. 两者都只产生一半不正常的配子,多染色体的细胞占1/2
D. 前者产生的配子全部不正常,每个细胞多一条或少一条染色体
21.下图为某DNA分子的部分平面结构图,该DNA分子片段中含有100个碱基对,40个胞嘧啶,则下列说法错误的是( )
A.①与②交替连接,构成了DNA分子的基本骨架
B.③是连接DNA单链上两个核糖核苷酸的化学键
C.该DNA复制n次,含母链的DNA分子只有2个
D.该DNA复制n次,消耗的腺嘌呤脱氧核苷酸数为60×(2n-1)个
22.某DNA片段转录形成的mRNA分子中腺嘌呤(A)占碱基总数的10%,尿嘧啶(U)占碱基总数的30%,则转录出该mRNA的DNA片段中,腺嘌呤(A)所占的比例为( )
A.10% B.20% C.30% D.40%
23.某含14N的DNA有3 000个碱基,其中腺嘌呤占35%。若该DNA以15N标记的游离脱氧核苷酸为原料复制3次,再将全部复制产物置于试管内离心,得到的结果如图①所示;加入解旋酶再离心,得到的结果如图②所示。下列有关分析正确的是( )
A.X层中的DNA只含14N,Y层中的DNA只含15N
B.W层中含15N的胞嘧啶有3150个
C.W层与Z层的脱氧核苷酸数之比为1∶4
D.X层中含有的氢键数是Y层的3倍
24.用荧光标记的特定的DNA片段作为探针,与染色体上对应的DNA片段结合可在染色体上定位特定的基因。探针与染色体上待测基因结合的原理如图所示。下列叙述错误的是( )
A.合成探针的原料是脱氧核苷酸
B.此处煮沸的作用相当于解旋酶的作用
C.复性时,探针与基因杂交遵循碱基互补配对原则
D.对成熟叶肉细胞进行基因标记时,一条染色体上可观察到两个荧光点
25. 控制人类肤色的A/a、B/b、E/e分别位于三对同源染色体上。AABBEE为黑色,aabbee为白色,其他性状与基因型的关系如图,即肤色随显性基因的增加而逐渐加深,若双亲基因型为AabbEE×AaBbee,则子代肤色的基因型和表现型种类分别有( )
A. 6,4B. 12,5C. 6,5D. 12,6
二、非选择题(共50分)
26.(共18分,每空2分)回答下列有关遗传信息传递和表达的问题:下图甲表示某DNA片段遗传信息的传递过程,①~⑥表示物质或结构,a、b、c表示生理过程。
(1)图甲中a表示的过程为_______,其特点是 。(答出两点即可)
(2)图甲中b过程所需的酶是_______,该过程需要的原料是 。
(3)决定丙氨酸的密码子是_______。若图甲中多肽③由60个氨基酸脱水缩合而成,则②中至少含有_______个碱基对。
(4)图乙所示过程,核糖体的移动方向为 (填“右→左”或“左→右”),图中②③④⑤在图甲c过程完成后结构____(填“相同”或“不相同”)。图乙形成的意义是 。
27.(共14分,每空2分)赫尔希和蔡斯研究了T2噬菌体的蛋白质和DNA在侵染过程中的功能。用标记的T2噬菌体侵染未标记的大肠杆菌,一段时间后,用搅拌器搅拌,然后离心得到上清液和沉淀物,并检测上清液中的放射性,得到如图所示的实验结果。请回答下列问题:
(1)要获得DNA被标记的T2噬菌体,其培养方法是________。
(2)实验中搅拌的目的是________,搅拌时间应大于2min,否则上清液中的放射性会比较____________。
(3)上清液中32P的放射性仍达到30%,其原因可能是________。图中被侵染细菌的存活率曲线的意义是作为对照,如果存活率明显低于100%,则上清液中放射性物质32P的含量会________,原因是 。
(4)上述实验中不用14C来标记T2噬菌体的DNA或蛋白质,原因是 。
28.(共7分,每空1分) 下图是抗维生素 D 佝偻病的系谱图(图中深颜色表示患者),据图回答问题。
(1)科学家已经确定这种病是X染色体显性基因控制的疾病。但根据以上系谱图,并不能准确确定此遗传病的遗传方式,那么至少需要以下的哪些信息才可确定?
①Ⅱ1的父母均为患者 ②Ⅱ8的父母均为患者 ③Ⅱ4含有致病基因
④Ⅱ4不含有致病基因 ⑤Ⅲ4含有正常基因 ⑥Ⅲ4不含有正常基因
(2)确定遗传方式后,Ⅱ代的 5 号和 7 号是否携带致病基因? (是/否)。为什么?
(3)Ⅱ代的3 号和4 号再生一个男孩,患病的概率是 ,Ⅲ代的4 号和一个正常女性结婚,生育一个患病女孩的概率是
(4)在对致病基因研究的过程中,科学家对该基因进行了测序,确定该基因共含a个碱基对,确定了该基因中腺嘌呤占总碱基数之比为m,则该基因中四种碱基之比为A:T:C:G= 。将该基因置于特定装置内进行复制,则在第n次复制中消耗了 个鸟嘌呤脱氧核苷酸。
29. (共11分,除标注外,每空1分)果蝇的长翅和残翅、刚毛和截毛各为一对相对性状,分别由A/a和B/b控制。一培养瓶内装有1只残翅刚毛雄蝇与1只长翅刚毛雌蝇。经交配后统计瓶中的子一代果蝇,其中长翅刚毛雌蝇有59只,长翅截毛雌蝇有61只,长翅刚毛雄蝇有120只。(注:不考虑致死和突变)
(1)长翅和残翅中,显性性状是____,控制刚毛和截毛的基因在_____(填“X”或“X和Y”)染色体上。
(2)F1长翅刚毛雄蝇的基因型是_____。将F1雌雄个体随机交配,F2中残翅截毛雌蝇的比例是______。
(3)若鉴定F1中某一只长翅刚毛雄蝇的基因型,应选用一只表型为_____的雌蝇与之交配,观察子代果蝇的表型。若子代 ,则亲本的基因型为____;若子代 则亲本的基因型为______。
眉山中学2022——2023学年度第二学期期中考试
高一生物试卷答案
选择题
CBCDD DCCDD BCDDC ACCCD BBBDA
非选择题
(共18分,每空2分)
(1) DNA复制 半保留复制,边解旋边复制(多起点双向复制)
(2)RNA聚合酶 4种核糖核苷酸
(3)GCA 180
(4)右→左 相同 少量mRNA分子可以迅速合成大量蛋白质
27.(共14分,每空2分)
(1)先用含32P的培养基培养大肠杆菌,再用T2噬菌体侵染被32P标记的大肠杆菌
(2)使吸附在细菌表面的噬菌体和细菌分离 低
(3)部分噬菌体未侵染细菌 增高 大肠杆菌裂解,子代噬菌体释放到上清液中
(4)DNA和蛋白质中均含有C元素
28(共7分,每空1分)
(1)①⑥
(2)否 一对等位基因中,只要有一个是显性致病基因,就会表现为患者
(3)1/2 1/2
(4)2m:2m:(1-2m): (1-2m) 2n-1a(1-2m)
29.(共11分,除标注外,每空1分)
(1)长翅 (2分) X和Y (2分)
(2)AaXBYB和AaXbYB 3/64
(3)残翅截毛 出现截毛雌蝇 AaXbYB 雌雄全为刚毛 AaXBYB
四川省眉山中学2023-2024学年高二下学期期中考试生物试题: 这是一份四川省眉山中学2023-2024学年高二下学期期中考试生物试题,共12页。试卷主要包含了单选题,非选择题等内容,欢迎下载使用。
四川省眉山中学2023-2024学年高二上学期期中考试生物试题: 这是一份四川省眉山中学2023-2024学年高二上学期期中考试生物试题,共9页。试卷主要包含了单选题,非选择题等内容,欢迎下载使用。
四川省眉山市仁寿县2023-2024学年高一下学期4月期中考试生物试题: 这是一份四川省眉山市仁寿县2023-2024学年高一下学期4月期中考试生物试题,共9页。试卷主要包含了下列解决遗传问题的最合适方法是,关于杂交育种说法正确的是等内容,欢迎下载使用。

