甘肃省兰州市2024年中考生物试卷【附真题答案】
展开一、选择题:本大题共20小题.1-10小题每小题0.5分,11-20小题每小题1分,共15分。在每小题给出的四个选项中,只有一项符合题目要求。
1.软儿梨是兰州冬季的特色水果,需要冷冻保存。解冻后的软儿梨会流出甘甜的汁液,这些汁液主要来自于( )
A.细胞膜B.细胞核C.液泡D.叶绿体
2.我国幅员辽阔,有不少珍稀动植物。与“中国鸽子树”珙桐相比,“国宝”大熊猫特有的结构层次是( )
A.细胞B.组织C.器官D.系统
3.女性整个孕期约需280天,故有“十月怀胎”的说法。胚胎在发育过程中,与母体进行物质交换的结构是( )
A.卵巢B.胎盘C.脐带D.输卵管
4.下列器官中,既能消化食物又能吸收营养的是( )
A.口腔B.小肠C.大肠D.肛门
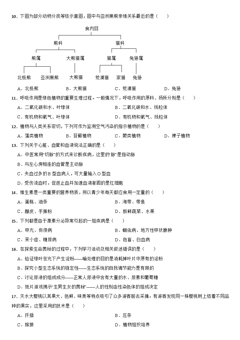
5.人体内控制膝跳反射的神经中枢位于( )
A.大脑B.小脑C.脑干D.脊髓
6.各种动物都有其自身的形态结构和生理功能。下列动物与其特征匹配错误的是( )
A.草履虫——依靠纤毛运动B.螃蟹——体表有坚硬的外骨骼
C.大黄鱼——用肺呼吸D.家鸽——身体呈流线型
7.小麦种子可加工成面粉,其贮藏营养的结构是( )
A.胚芽B.胚根C.胚乳D.子叶
8.“桃之夭夭,灼灼其华”,第41届兰州桃花会于4月16日启动,全市人民同心协力续写“强省会”战略新篇章。下方桃花的结构模式图中,传粉、受精后发育成种子的是( )
A.①B.②C.③D.④
9.“甜酪甜,老人娃娃口水咽,一碗两碗能开胃,三碗四碗顶顿饭。”甜酪子是利用酵母菌发酵的产物,下列说法错误的是( )
A.甜酪子发酵过程需保持一定的温度
B.酵母菌属于细菌
C.利用酵母菌还可制作馒头
D.酵母菌能通过出芽生殖产生后代
10.下图为部分动物分类等级示意图,图中与亚洲黑熊亲缘关系最近的是( )
A.北极熊B.大熊猫C.荒漠猫D.兔狲
11.呼吸作用是绿色植物的重要生理过程。一般情况下,呼吸作用的原料、场所分别是( )
A.二氧化碳和水、叶绿体B.二氧化碳和水、线粒体
C.有机物和氧气、叶绿体D.有机物和氧气、线粒体
12.植物与人类关系密切,下列可作为监测空气污染的指示植物的是( )
A.藻类植物B.苔藓植物C.蕨类植物D.裸子植物
13.下列关于心脏、血管和血液说法正确的是( )
A.中医常用“切脉”的方式来诊断疾病,这里的“脉”是指动脉
B.与左心房相连的血管是主动脉
C.失血过多的B型血病人,可大量输入O型血
D.受伤流血时,促进止血并加速血液凝固的是红细胞
14.维生素是一类重要的营养物质,所以青少年每天都应食用一定量的( )
A.蛋糕、油条B.海带、带鱼
C.酿皮、手擀粉D.新鲜蔬菜、水果
15.下列都是由于激素分泌异常引起的一组疾病是( )
A.甲亢、佝偻病B.蛔虫病、地方性甲状腺肿
C.呆小症、糖尿病D.色盲、白血病
16.在探索生命奥秘的过程中,下列学习活动及相关叙述错误的是( )
A.验证绿叶在光下产生淀粉——暗处理的目的是消耗掉叶片中原有的淀粉
B.探究小型生态系统的稳定性——生态系统的自我调节能力是有限的
C.讨论尿液的组成成分——正常人尿液中含有大量的水、尿素和葡萄糖
D.纸片游戏揭示“生男生女的奥秘”——人的性别由性染色体的组成决定
17.天水大樱桃以其果大、色鲜、味美等特点吸引了众多游客前去采摘。有游客发现同一株樱桃树上结着不同品种的果实,这里采用的技术是( )
A.扦插B.压条
C.嫁接D.植物组织培养
18.下图是蝴蝶的生殖与发育过程示意图,其发育类型与发育过程分别为( )
A.完全变态发育、③→④→①→②
B.完全变态发育、②→③→④→①
C.不完全变态发育、③→④→①→②
D.不完全变态发育、②→③→④→①
19.下列关于生命起源和生物进化的叙述中,错误的是( )
A.原始大气中含有甲烷、氨、氧气和水蒸气等
B.化石是保存在地层中的古生物的遗体、遗物和遗迹
C.达尔文提出了生物进化的自然选择学说
D.脑容量的逐渐增加是人类进化过程中最显著的变化之一
20.健康是青少年生活和学习的重要保障,下列描述正确的是( )
A.艾滋病病毒只通过血液途径传播
B.青少年要珍爱生命,拒绝毒品
C.吸烟只会对人体的呼吸系统造成损伤
D.健康指身体没有疾病
二、非选择题:本大题共4小题,21-23小题每空1分,第24小题每空0.5分,共21分。(请在_上填写相应文字、字母或序号)
21.2024兰州马拉松于5月26日在兰州奥体中心鸣枪开跑,来自世界各地近四万名运动员相约黄河之滨。比赛过程中,运动员体内各系统协调统一,共同完成各项生命活动。据图回答问题。(A~D表示人体的四种器官,①~④表示心脏的四个腔)
(1)赛前运动员的饮食需以“高糖类、中蛋白、低脂肪”为主。食物中的蛋白质在B处被彻底分解为可被吸收的 ,进入血液后,由静脉流到心脏,最先到达心脏的 (填图中序号)。
(2)运动员听到发令枪响立即起跑,此时声波刺激 内的听觉感受器产生神经冲动,神经冲动沿着与听觉有关的神经传到大脑皮层形成听觉。完成起跑动作需要运动系统中的骨、 和骨骼肌的协调配合。
(3)随着比赛的进行,运动员呼吸加快,大汗淋漓。吸气时肋间肌和膈肌处于 (填“收缩”或“舒张”)状态,汗液由 (填图中字母)中的汗腺产生并排出,不仅能调节体温,还能带走代谢废物。
22.羌塘国家级自然保护区是我国目前海拔最高的自然保护区,拥有世界上最大的藏羚羊迁徙繁育种群,每年7月,产羔后的藏羚羊从可可西里地区南下来到这里。保护区内共记录有野生动物158种,包括藏野驴、黑颈鹤、红尾沙蜥、裸鲤等多种特有动物。下图表示该自然保护区内某生态系统中部分生物之间的食物关系。据图回答问题。
(1)题目中画线部分体现了生物多样性中的 多样性。
(2)请写出一条生物G处于第三营养级的食物链: .
(3)作为一个生态系统,除图中所示的成分外,还应包括 和非生物成分。
(4)藏羚羊全身被毛,体温恒定,胚胎发育在母体的 内进行。从动物行为的类型来看,藏羚羊产羔属于 行为。
23.静原鸡(别名静宁鸡、固原鸡)蛋肉兼用,是甘宁两地的地方鸡种,被收入国家重点保护品种名录。在饲养过程中需格外注意疫病防控,严格按照疫苗说明书进行免疫接种,定期对鸡舍进行消杀,若发现病鸡应及时处理。
(1)静原鸡的鸡冠有玫瑰冠和单冠,由一对基因(R、r)控制。为确定鸡冠的遗传特点,研究人员进行了下表所示的实验。分析下表,可判断出静原鸡的单冠是 性状(填“显性”或“隐性”):组别3中子代玫瑰冠的基因组成是 .
(2)雌性静原鸡体细胞中有39对染色体,其卵细胞中染色体数目是 条。
(3)受精鸡卵中,将来能发育成雏鸡的结构是 .
(4)给静原鸡接种“新城疫病毒灭活疫苗”可使其产生相应的抗体来抵御新城疫病毒,这种后天获得的免疫类型是 免疫。从传染病的预防措施来看,定期对鸡舍进行消杀属于 。
24.某生物兴趣小组的同学通过探究水在枣树内的运输路径,合作完成了“一滴水在枣树内的旅行”记录。以下为部分观察记录。
(1)【第一站】根——水的吸收:枣树像一台高效运转的“抽水机”,根源源不断地吸收土壤中的水。根尖成熟区表皮细胞向外凸起形成 ,增大了吸收水的面积。
(2)【第二站】茎——水的运输:枣树吸收的水和“搭便车”的无机盐顺着一条条中空的管道,由根运输到茎,再运输到枣树的其他器官。这里“中空的管道”是指____,能使枣树“硕果累累”的无机盐主要是____(填字母)。
A.含氮的无机盐B.含磷的无机盐
C.含钾的无机盐D.含硼的无机盐
(3)【第三站】叶——水的散失:旅行到枣树叶的水,绝大部分通过 作用以水蒸气的形式由气孔散失到大气中。
(4)部分水在旅行途中参与了各种生命活动,经过时间的积累,红枣挂满枝头。为探究影响采摘后鲜枣保存时间的因素,该小组同学采摘一批鲜枣进行了实验。
(注:鲜枣在100℃清水中浸泡2秒既能杀灭表皮上的大部分微生物,又不破坏表皮活性。)
①本实验在实施过程中选取了同一品种、大小相近、成熟程度相同的鲜枣,并保证其他条件相同,这样做的目的是控制 。
②为探究保存温度对保存时间的影响,应选择 两组进行对照实验(填组别序号)。
③上述3组实验中,保存时间最长的是第 组的鲜枣。
④关于食品保存,请提出一条合理的措施: .
答案
1.【答案】C
2.【答案】D
3.【答案】B
4.【答案】B
5.【答案】D
6.【答案】C
7.【答案】C
8.【答案】D
9.【答案】B
10.【答案】A
11.【答案】D
12.【答案】B
13.【答案】A
14.【答案】D
15.【答案】C
16.【答案】C
17.【答案】C
18.【答案】A
19.【答案】A
20.【答案】B
21.【答案】(1)氨基酸;①
(2)耳蜗;关节
(3)收缩;C
22.【答案】(1)物种
(2)A→B→G
(3)分解者
(4)子宫;先天性
23.【答案】(1)隐性;RR或Rr
(2)39
(3)胚盘
(4)特异性;切断传播途径
24.【答案】(1)根毛
(2)B
(3)蒸腾作用
(4)变量唯一;2、3;3;放冰箱低温保存组别
亲本
子代
1
玫瑰冠
单冠
全是玫瑰冠
2
玫瑰冠
玫瑰冠
75%玫瑰冠
25%单冠
3
玫瑰冠
单冠50%
玫瑰冠50%
单冠
4
单冠
单冠
全是单冠
组别
实验材料
处理方法
保存温度
其他条件
10天后腐败率
1
鲜枣100个
20℃清水浸泡2秒
25℃
相同
6%
2
鲜枣100个
100℃清水浸泡2秒
25℃
3%
3
鲜枣100个
100℃清水浸泡2秒
4℃
1%
甘肃省兰州市2024届中考生物试卷(含答案): 这是一份甘肃省兰州市2024届中考生物试卷(含答案),共17页。试卷主要包含了单选题,实验题,读图填空题,填空题等内容,欢迎下载使用。
2021年甘肃省天水中考真题生物真题及答案: 这是一份2021年甘肃省天水中考真题生物真题及答案,共7页。试卷主要包含了单项选择题,填空题,分析说明题等内容,欢迎下载使用。
2021年甘肃省临夏中考真题生物真题及答案: 这是一份2021年甘肃省临夏中考真题生物真题及答案,共7页。试卷主要包含了单项选择题,填空题,分析说明题等内容,欢迎下载使用。

