[地理][期末]湖北省武汉市青山区2023-2024学年高一下学期6月期末考试(解析版)
展开本试卷100分,考试用时75分钟
一、选择题(本大题共15小题,每小题3分,共45分。在每小题所列的四个选项中,只有一项是最符合题目要求的。)
生鲜产品电子商务,简称生鲜电商,指用电子商务的手段在互联网上直接销售生鲜类产品,如新鲜水果、蔬菜、生鲜肉类等。生鲜电商发展之初往往巨额补贴用户,目前生鲜电商发展出多种经营模式。下图为生鲜电商置仓模式示意图。据此完成下面小题。
1. 生鲜电商发展初期巨额补贴用户的主要目的是( )
A. 培育消费市场 B. 完善基础设施
C. 加快市场流通 D. 完善营销体系
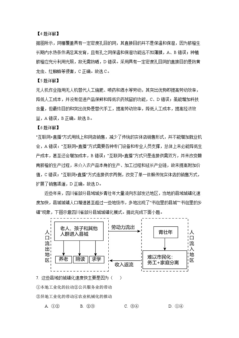
2. 前置仓应布局在( )
A. 工业区与工业区之间的区域 B. 港口、长途车站附近
C. 中心商务区、步行街附近 D. 大型商超之间的空白区域
3. 前置仓模式可以( )
①缩短生鲜货物配送时间 ②缩短生鲜货物运输距离
③降低生鲜货物的腐烂率 ④降低生鲜电商投资成本
A. ①② B. ③④ C. ①③ D. ②④
【答案】1. A 2. D 3. C
【解析】
【1题详解】
生鲜电商发展初期,市场需求量较小,巨额补贴用户的主要目的是培育消费市场,A正确;完善基础设施不是补贴用户,B错误;加快市场流通不是主要目的,C错误;由图可知,营销体系较完善,D错误;故选A。
【2题详解】
据材料分析,“前置仓”是通过前置供应链,开设在离消费者最近的地方、辐射周边区域的“仓库”,占地面积较大,因此前置仓应布局在大型商超之间的空白区域,距离社区(住宅区)近,D正确,C错误;工业区与工业区之间的区域、港口、长途车站附近离消费市场较远,AB错误;故选D。
【3题详解】
前置仓模式可以离消费者最近,有利于缩短生鲜货物配送时间、降低生鲜货物的腐烂率,①③符合;不能缩短生鲜货物运输距离,会增加生鲜电商投资成本,②④不符合,综上,C正确,ABD错误;故选C。
赣南脐橙产量高,品质优。近年来,当地采用具有一定密度孔目的聚乙烯网覆盖在大棚骨架上的网棚(图)方式,提高了脐橙的质量。有关公司免费培训果农采用无人机作业,当地政府鼓励果农利用“互联网+直播”方式,实现产销两旺,助力乡村振兴和革命老区高质量发展。据此完成下面小题。
4. 当地种植脐橙时,采用具有一定密度孔目网的直接目的是( )
A. 保温 B. 保湿 C. 防虫 D. 防晒
5. 该地采用无人机作业的突出优势是( )
A. 增加科技含量 B. 提高劳动效率
C. 促进产品保鲜 D. 降低农药残留
6. 采取“互联网+直播”方式能增加当地果农收入的主要原因是( )
A. 增加就业机会 B. 降低生产成本
C. 提高附加价值 D. 扩展销售渠道
【答案】4. C 5. B 6. D
【解析】
【4题详解】
据图所示,网棚覆盖具有一定密度孔目的网,其直接目的并不是保温和保湿,因为脐橙生长期内水热条件满足其发育,且有孔之网保温和保湿功能远不如薄膜,A、B错误;种植脐橙应充分利用光照,故无需防晒,D错误。采用具有一定密度孔目网的直接目的是防黄龙虫、红蜘蛛等侵害,C正确。故选C。
【5题详解】
无人机作业指用无人机替代人工施肥、喷药和洒水等劳动,其突出优势即提高劳动效率,降低人工成本,并没有促进产品保鲜和降低农药残留的功能,C、D错误;虽能增加科技含量,但最终目的和突出优势是替代手工,提高劳动效率,降低人工成本,提高经济效益,A错误,B正确。故选B。
【6题详解】
"互联网+直播"方式用线上和网店销售,减少了传统的实体店销售形式,并不能增加就业机会,A错误:“互联网+直播”方式需要各种专门设备和专业人员支撑,总体上未必能降低生产成本,甚至还会增加成本,B错误;“互联网+直播”方式只是连接供需双方,并未改变赣南脐橙的生产过程,未介入农产品本身的生产、加工过程和延长产业链,故未提高附加价值,C错误;"互联网+直播"方式连接供求两侧,改变了单一依赖传统实体店的销售方式,扩展了销售渠道,D正确。故选D。
近些年来,四川省部分县域城乡青壮年大量流向东部发达地区,当地的县域城镇化速度加快,县城城镇人口增速甚至超过一些地级市,多地出现了“书包里的县城”“书包里的乡镇”现象,下图示意四川省部分县城城镇化模式。据此完成下面小题。
7. 这些县域的城镇化速度快主要是因为( )
①本地工业化的拉动②公共服务业的带动
③异地工业化的带动④农业机械化的推动
A. ①② B. ②③ C. ③④ D. ①④
8. 这些快速城镇化的县域城镇具有的特点可能包括( )
A. 产业升级快 B. 基础设施好 C. 房价相对高 D. 就业机会多
9. 为促进这些县域城乡的可持续发展,应采取的有效措施有( )
①推进乡村振兴②提高工资水平③限制人口流出④发展本地产业
A. ①② B. ②③ C. ③④ D. ①④
【答案】7. B 8. C 9. D
【解析】
【7题详解】
根据材料可知,这些县域的城镇化速度快主要是因为,青壮年流向东部发达地区打工,将收入返还回流出地,供老人或小孩进城养老、求学、陪读等,②③正确;劳动力大量流出,说明本地工业化的拉动作用较小,①错误;材料中不能判断出农业机械化的推动作用,④错误;故选B。
【8题详解】
这些县域城镇快速城镇化的原因是老人或小孩进城养老、求学、陪读等,劳动力流失量大,就业机会少,产业升级较慢,基础设施较差,A、B、D错误;大量人口进入城镇租房或买房,房价上涨快,房价相对较高,C正确;故选C。
【9题详解】
为促进这些县域城乡的可持续发展可以,推进乡村振兴,积极发展本地产业,增加就业岗位,吸引外流人口回流,①④正确;提高工资水平和限制人口流出并不能从根本上促进县域城乡的可持续发展,②③错误。故选D。
窑洞是中国北部黄土高原上居民的古老居住形式。在中国陕甘宁地区,人们利用高原有利的地形,凿洞而居,创造了被称为绿色建筑的窑洞建筑。下图为窑洞景观照片。据此完成下面小题。
10. 窑洞建筑利用的地形、地质条件是黄土高原( )
A. 地势平坦 B. 黄土深厚 C. 地质稳定 D. 千沟万壑
11. 窑洞被称为绿色建筑,主要是因为( )
①利用黄土直立性,节省建筑材料 ②窑洞内冬暖夏凉,节省能源消耗
③窑洞结构稳定,坚固耐用 ④煤炭短缺,居民以秸秆为生活用能
A. ①③ B. ①② C. ②④ D. ③④
12. 黄土高原的窑洞建筑体现了人地协调思想,表现为( )
A. 墙体厚重,躲避风寒 B. 黄土坚硬,变废为宝
C. 造型美观,观赏性强 D. 就地取材,因地制宜
【答案】10. B 11. B 12. D
【解析】
【10题详解】
在中国陕甘宁地区,黄土层非常厚,有的厚达几十米,中国人民创造性利用高原有利的地形,凿洞而居,由此可知,深厚的土层为挖掘窑洞提供了前提,B正确,排除ACD。故选B。
【11题详解】
利用黄土直立性,节省建筑材料,避免了为获取建筑材料而大规模砍伐森林,①正确;窑洞冬暖夏凉,节省能源消耗,避免了为取暖或纳凉而消耗能源,从而砍伐森林和排放大气污染物,②正确;窑洞结构稳定,坚固耐用不能说明窑洞是绿色建筑,③错误;该地区煤炭资源丰富,④错误。故①②正确,故选B。
【12题详解】
窑洞一般修建在朝南的山坡上,它的特点是向阳,靠北部的山坡阻挡冬季风和严寒,A错误;黄土疏松,B错误;造型美观不能体现人地协调思想,C错误;窑洞就地取材,省材省料,因地制宜,冬暖夏凉,其特点就是人与自然和睦相处、共生,D正确。故选D。
井筒式地下车库即在地下挖口“井”,把地面已成熟应用的电梯式智能化立体车库“搬”到地下。车从路面进入车库车载板后,人下车,电脑过程控制载车板垂直向下,将车送到空的停车位上;取车的原理一样。一辆车出入库的时间为90秒。读图,完成下面小题。
13. 与地面停车位相比,井筒式地下车库最大的优势在于( )
A. 土地利用集约化 B. 停车更加方便
C. 节省了停车费用 D. 利于车辆保养
14. 杭州市在井筒式地下车库设计初期,要充分考虑的问题是( )
A. 防范寒潮 B. 防范积水 C. 防范地震 D. 防范泥石流
15. 杭州在“梅雨”过后会出现伏旱天气。随着人均拥有小汽车数目越来越多,汽车尾气大量排放,尤其是拥堵的路段,伏旱天气时易产生的环境问题是( )
A. 光化学污染 B. 酸雨 C. 雾霾 D. 赤潮
【答案】13. A 14. B 15. A
【解析】
【13题详解】
地下车库不如地面停车方便,B错误。地下车库依旧需要停车费,C错误。是否能车辆保养无法判断,D错误。但是地下车库的修改有利于土地利用集约化,提高土地利用效率,A正确。故选A。
【14题详解】
地下车库由于特殊位置,杭州降水又比较多,需要特别考虑积水的问题,B正确。杭州附近地震、泥石流较少,CD错误。地下车库受寒潮影响小,A错误。故选B。
【15题详解】
伏旱时天气晴朗,B错误。雾霾更容易出现在冬季,C错误。赤潮主要发生在水面,D错误。汽车尾气中的烯烃类碳氢化合物和二氧化氮被排放到大气中后,在强烈的阳光紫外线照射下易发生化学反应,变成有毒气体,A正确。故选A。
二、非选择题(本大题共3小题,共55分)
16. 阅读图文材料,完成下列各题。
在“互联网+”的热潮下,各种共享模式遍地开花,如共享单车、共享汽车等。很多传统行业都纷纷加入共享行列,其中,共享办公成为资本市场追逐的新宠儿。以办公空间、办公服务、第三方服务、社群平台四类共享为理念,WeWrk公司于纽约曼哈顿中央商务区创立共享办公产业。该公司以低价租赁空置的办公楼层,装修改造成时尚办公环境(如下图所示),转租给全球有创意的自由职业者、微小型企业和初创型科技公司。WeWrk的社群平台提供财务、广告、商务运营、管理咨询等服务,为创业公司和大企业牵线搭桥。目前,WeWrk共享办公产业已经扩散到全球。
(1)分析WeWrk在纽约选址的区位因素。
(2)分析小型创业公司青睐共享办公的原因。
(3)有人认为共享办公具有创业孵化器的积极作用。试阐述理由。
【答案】(1)交通便利;商务活动频繁。
(2)创业成本相对较低;办公环境时尚,符合年轻创业者的需求和喜好;便于交流与协作、资源共享;服务完善,拥有创业活动所必需的材料、设备和设施。
(3)为创业者提供共享空间、共享服务、资金等良好的创业条件;利于小型创业公司集聚,加强交流与合作;帮助创业者把创新想法加速转化成成果进入市场;帮助新兴的小企业迅速发展,形成规模,为社会培养成功的企业和企业家等。
【解析】
【小问1详解】
Wewrk在纽约选址的区位特征从交通和社会需求等方面分析,纽约曼哈顿中心商务区交通便利;商务活动频繁,人口稠密,对Wewrk的服务需求较高。
【小问2详解】
结合材料和图片信息可以看出“共享办公除提供地产租赁和物业管理服务外,还提供办公设施和信息服务等,具体有提供(网络、复印机等)共享办公服务;提供(贷款、法律等)第三方服务;建立社群交流平台。小型创业公司起始阶段资金较为缺乏,“共享办公"可以提供各种便利,小型创业公司青睐“共享办公"的原因有:共享资源多,创业环境成本相对较低;办公环境时尚,迎合年青创业者的需求和喜好,吸引小型创业公司的创业者入驻;便于交流与协作,资源共享,提高工作效率;服务完善,提供创业活动所必须的材料、设备和设施等,能获得各种资源支持。
【小问3详解】
“共享办公"通过为创业者提供共享空间、共享服务、资金等良好的创业条件,降低创业风险,减少前期投入;利于小型创新企业集聚,加强交流与合作,产生规模效应;帮助创业者把创新发明加速转化成商品进入市场,缩短资本回笼周期;帮助新兴的小企业迅速发展,形成规模,为社会培养成功的企业和企业家,带动了产业的健康发展。所以“共享办公"具有“创业孵化器"的积极作用。
17.阅读图文材料,回答下列问题。
老挝素有“中南半岛屋脊”之美誉,以热带季风气候为主,全年高温,旱雨季分明,野生动植物资源丰富,其境内的铜矿储量大,品位高。近年来,我国铜业企业积极参与老挝铜矿的勘测和开采,将铜精粉运回国内进行加工,再将成品铜或制成品销往我国各地和老挝等东南亚国家。
(1)分析我国企业将铜精粉运回国内加工的原因。
(2)从自然环境角度推测我国铜业企业在老挝修建矿区公路时可能会遇到的困难。
【答案】(1)老挝工业水平落后,当地基础设施差,社会协作条件差,冶炼加工能力差,我国加工冶炼能力强(关键词“加工能力强”);我国产能大,需矿石多,靠近市场(关键词“靠近/接近市场”);矿石经破碎挑选成为铜精矿,减少运输矿石的重量,节省运费(关键词“节省运费”)。
(2)地势起伏大(或山谷相间),技术难度大;地质条件复杂,多滑坡、泥石流等地质灾害;热带季风气候,多高温天气,多暴雨、洪水等气象灾害;气候湿热,蚊虫叮咬,疫病流行;森林广布,容易遭受野生动物侵袭。
【解析】
【小问1详解】
结合所学可知,老挝经济发展水平低,基础设施落后,社会协作能力差,铜精粉加工需要一定的冶炼加工能力, 而老挝加工能力较弱,我国的加工业冶炼技术较成熟,因此运回国内加工;我国主要在老挝参与铜矿的勘测和开采,然后将矿石分选,将铜精粉运回国内进行加工,减少重量之后运回我国加工,可以节省运费;我国加工制造业发展迅速,产能大,需矿石多,铜精粉运回国内靠近市场(铜精粉的下游市场为我国相关的铜矿加工企业)。
【小问2详解】
由所学知识可知,交通建设遇到的困难主要从气候、地形地质条件和生物方面进行分析。气候方面:该区域纬度较低,为热带季风气候,夏季降水量大且多暴雨,容易出现洪涝灾害;地形方面:该地区山地众多,山高谷深,落差大,修建难度大。地质方面:位于板块交界附近,板块活动频繁,地质条件复杂,易发生滑坡、泥石流等地质灾害;生物方面:热带地区,蚊虫众多,疫病多发;森林分布面积广,野生动物较多,容易遭受侵袭等。
18. 阅读图文材料,完成下列要求。
西班牙是世界上重要的柑橘栽培国家,该国柑橘产量居世界第五位。该国在东部沿海肥沃土壤上集中成片种植优质“无核克里曼丁”柑橘,集约化经营,产品出口到欧盟各国。下图示意“无核克里曼丁”柑橘分布区。
(1)分析西班牙柑橘种植区的优势自然条件。
(2)分析西班牙柑橘大量出口欧盟的原因。
(3)近年来,西班牙的柑橘销售很好,果农纷纷计划扩大种植面积,对此专业人士围绕“扩大还是保持种植规模”展开了讨论,请谈谈你的观点并说明理由。
【答案】(1)东部地中海沿岸地带。优势自然条件:地处地中海气候区,夏季光热充足(或炎热干燥),有利于柑橘糖分的积累;冬季温和,有利于柑橘安全过冬;沿海平原土壤肥沃;靠近水源,灌溉方便。
(2)西班牙柑橘产量大,品质优,市场竞争力强;距欧盟各国近,运输便捷;欧盟人口多,经济发达,对柑橘的需求量大;欧盟内部政策支持
(3)观点一:赞成当地扩大种植规模。理由:可以增加果农经济收入;便于开拓更广阔的国际市场;利于扩大就业机会。
观点二:赞成当地保持原有种植规模。理由:利于保护生态环境;利于在适度规模种植的基础上提高柑橘的质量;发展观光旅游业。
【解析】
【小问1详解】
读图可知,西班牙柑橘种植区位于西班牙东部的地中海沿岸地带,属于地中海气候区,夏季光热充足(或炎热干燥),降水少,多晴天,昼夜温差大,有利于柑橘糖分的积累,柑橘品质高;冬季降水较多,气候温和,有利于柑橘安全过冬;位于沿海平原,地形平坦,土壤肥沃;靠近水源,灌溉方便,灌溉条件好。
【小问2详解】
由材料“该国柑橘产量居世界第五位”可知,西班牙的柑橘产量大;为“无核克里曼丁”柑橘,且品质优,市场竞争力强;西班牙距欧盟各国都比较近,运输距离短,运输便捷;欧盟地区人口多,经济发达,对柑橘的需求量大,市场广阔;欧盟内部政策支持等。
【小问3详解】
观点一:赞成当地扩大种植规模。理由:扩大种植规模可以增加果农经济收入;扩大种植规模,会产生规模效应,便于开拓更广阔的国际市场;扩大种植规模,需要更多的劳动力,利于扩大就业机会。
观点二:赞成当地保持原有种植规模。理由:保持原有种植规模,会减少土地开垦,从而减少对生态的破环,利于保护生态环境;保持原有种植规模利于在适度规模种植的基础上提高柑橘的质量,提高品质;可利用现有规模,发展观光旅游业,提高经济效益。
[地理][期末]湖北省七市州教科研协作体2023-2024学年高一下学期期末考试(解析版): 这是一份[地理][期末]湖北省七市州教科研协作体2023-2024学年高一下学期期末考试(解析版),共12页。试卷主要包含了选择题的作答,非选择题的作答,考试结束后,请将答题卡上交, 通过图中地质构造,可以看出, 从图中可以看出, 该河流的主要补给类型是等内容,欢迎下载使用。
湖北省武汉市青山区2023-2024学年高一下学期6月期末考试地理试题: 这是一份湖北省武汉市青山区2023-2024学年高一下学期6月期末考试地理试题,共8页。试卷主要包含了选择题,非选择题等内容,欢迎下载使用。
湖北省武汉市常青联合体2023-2024学年高一下学期期末考试地理试卷(Word版附解析): 这是一份湖北省武汉市常青联合体2023-2024学年高一下学期期末考试地理试卷(Word版附解析),文件包含湖北省武汉市常青联合体2023-2024学年高一下学期期末考试地理试卷Word版含解析docx、湖北省武汉市常青联合体2023-2024学年高一下学期期末考试地理试卷Word版无答案docx等2份试卷配套教学资源,其中试卷共16页, 欢迎下载使用。

