[生物][期中]贵州省黔南布依族苗族自治州平塘县2023-2024学年七年级下学期期中试题(解析版)
展开1.本试卷共4页,满分100分,考试时间60分钟。
2.答题前将姓名、准考证号、座位号准确填写在答题卡指定的位置上。
3.选择题须使用2B铅笔将答题卡相应题号对应选项涂黑,若需改动,须擦净另涂;非选择题在答题卡上对应位置用黑色墨水笔或黑色签字笔书写。在试卷、草稿纸上答题无效。
一、选择题(本大题共25小题,每题2分,共50分。下列各题的备选答案中,只有一项是正确或符合题意的答案)
1. 在哺乳动物中,与人类亲缘关系最近的可能是( )
A. 森林古猿B. 长臂猿C. 黑猩猩D. 金丝猴
【答案】C
【分析】人类起源与森林古猿。古猿生活在茂密的森林里,过着树栖的生活,后来由于环境的变化树木减少,一部分古猿被迫到地面上来生活,这部分古猿经过漫长的岁月就进化成现代的人类;而另一部分仍旧过着树栖的生活,就逐渐进化成了现代的类人猿。
【详解】A.虽然森林古猿被认为是人类和现代类人猿的共同祖先,但它本身并不是一种现存的动物,而是指一个已经灭绝的猿类群体,A不符合题意。
B.长臂猿虽然也是类人猿的一种,但与人类的亲缘关系相对较远。尽管长臂猿在生理结构上有一些与人类相似的特点,如五指的手和足、能够使用工具等,但它们的基因组差异较大,且行为习性等方面与人类存在显著差异,B不符合题意。
C.黑猩猩与人类之间亲缘关系最近。这是因为黑猩猩在生物学特征、基因序列、行为习性等方面与人类有很高的相似性。黑猩猩的大脑结构、社交行为、甚至面部表情都与人类有显著的相似之处。因此,黑猩猩被广泛认为是与人类亲缘关系最近的动物,C符合题意。
D.金丝猴属于灵长目猴科,与人类的亲缘关系相对较远。它们在生物学特征、基因序列和行为习性等方面与人类存在显著差异,D不符合题意。
故选C。
2. 生命是宝贵的,你知道人类新生命的起点是从哪里始?( )
A. 卵细胞B. 精子
C. 受精卵D. 婴儿出生
【答案】C
【分析】此题考查的是人体生长发育的起点。人体的生长发育是从一个受精卵开始的,受精卵经过生长、分裂、分化,形成组织、器官、系统,进而形成胎儿。
【详解】人体的生殖细胞有精子和卵细胞。精子与卵细胞结合形成的受精卵是新生命的起点。受精卵经过细胞分裂、分化,形成组织、器官、系统,进而形成胎儿。C符合题意,ABD不符合题意。
故选C。
3. 小桐的爷爷患糖尿病,小桐到食品店给爷爷买饼干,他应该特别注意( )
A. 饼干的名字B. 饼干的生产日期
C. 饼干的成分D. 饼干的生产厂家
【答案】C
【分析】糖尿病患者应控制糖类的摄入。
【详解】A.饼干名字对糖尿病患者无影响,A错误。
B.饼干的生产日期对糖尿病患者无影响,B错误。
C.糖尿病患者应控制糖类的摄入,所以要注意饼干的成分,看是否含有糖类,C正确。
D.饼干的生产厂家对糖尿病患者无影响,D错误。
故选C。
4. 人体主要的供能物质是( )
A. 蛋白质B. 糖类C. 脂肪D. 维生素
【答案】B
【分析】食物中含有六大类营养物质:蛋白质、糖类、脂肪、维生素、水和无机盐,每一类营养物质都是人体所必需的。
【详解】A.蛋白质是构成人体细胞的基本物质,蛋白质还能被分解,为人体的生理活动提供能量;A错误。
B.糖类是人体最重要的供能物质,糖类也是构成细胞的一种成分,B正确。
C.脂肪是人体内备用的能源物质,同时也参与细胞膜的构建;C错误。
D.维生素既不是构成组织的主要原料,也不是供应能量的物质,D错误。
故选B。
5. 下列关于用鼻呼吸比用口呼吸的优点的叙述,错误的是( )
A. 鼻腔的入口处丛生鼻毛,能阻挡灰尘
B. 鼻腔的鼻黏膜能够分泌黏液,黏住灰尘和细菌
C. 鼻黏膜内分布着大量的毛细血管,可以温暖空气
D. 鼻毛可以减慢吸入空气的速度
【答案】D
【分析】呼吸系统由肺和呼吸道组成,肺是呼吸系统的主要器官,是进行气体交换的场所,呼吸道包括鼻腔、咽、喉、气管、支气管,呼吸道对吸入的气体有温暖、湿润和清洁的作用。
【详解】A.鼻腔中有鼻毛可以阻挡灰尘,对空气有清洁作用,A正确。
B.鼻腔中的鼻黏膜能够分泌黏液,黏液可以粘住灰尘,对空气有清洁作用,B正确。
C.鼻黏膜中有丰富的毛细血管,可以温暖空气,鼻黏膜分泌的黏液可以湿润空气,C正确。
D.鼻毛可以阻挡灰尘,不能减慢吸入空气的速度,D错误。
故选D
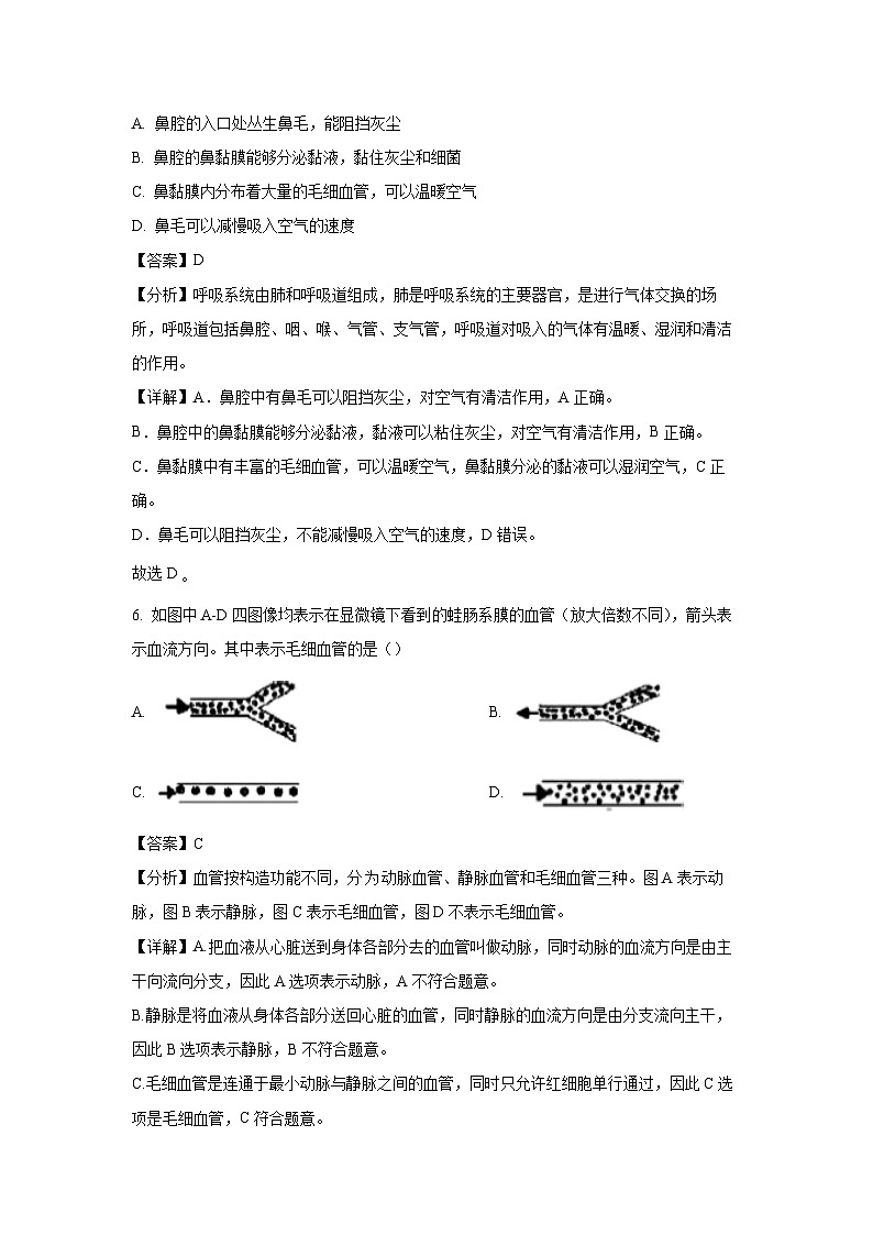
6. 如图中A-D四图像均表示在显微镜下看到的蛙肠系膜的血管(放大倍数不同),箭头表示血流方向。其中表示毛细血管的是()
A. B.
C. D.
【答案】C
【分析】血管按构造功能不同,分动脉血管、静脉血管和毛细血管三种。图A表示动脉,图B表示静脉,图C表示毛细血管,图D不表示毛细血管。
【详解】A.把血液从心脏送到身体各部分去的血管叫做动脉,同时动脉的血流方向是由主干向流向分支,因此A选项表示动脉,A不符合题意。
B.静脉是将血液从身体各部分送回心脏的血管,同时静脉的血流方向是由分支流向主干,因此B选项表示静脉,B不符合题意。
C.毛细血管是连通于最小动脉与静脉之间的血管,同时只允许红细胞单行通过,因此C选项是毛细血管,C符合题意。
D.根据定义无法判断是动脉还是静脉,但毛细血管只允许红细胞单行通过,可以判断D选项不是毛细血管,D不符合题意。
7. 人体成熟的血细胞中不具有细胞核的一组是( )
A. 红细胞和白细胞B. 血小板和白细胞
C. 血小板和红细胞D. 血细胞和红细胞
【答案】C
【分析】血细胞包括红细胞、白细胞和血小板。
【详解】红细胞又称红血球,无细胞核,是血细胞中数量最多的一种。正常成年男子的红细胞数量为450-550万/立方厘米,平均为500万;成年女子为380-460万/立方厘米,平均为420万;
白细胞无色,体积比红细胞大,有细胞核。正常人安静时血液中的白细胞数量为每立方厘米5000-9000个;
血小板无核,又称血栓细胞,正常人的血小板含量为10-30万/立方厘米,由于血小板非常小,从光学显微镜下观察人血涂片,不易观察到。
所以没有细胞核的有红细胞和血小板。
故选C。
8. 关于青春期特点的叙述,不正确的是 ( )
A. 出现性别差异B. 生殖器官迅速发育
C. 身高突增D. 出现遗精或月经
【答案】A
【详解】试题分析:青春期是一个生长和发育发生重要变化的时期,其中身高突增是青春期的一个显著特点,其次是体重增加,另外,神经系统和心、肺等器官的功能也显著增强,青春期是人一生中身体发育和智力发展的黄金时期。其次性发育和性成熟也是青春期的重要特征。进入青春期以后,男孩和女孩的性器官都迅速发育,男性的睾丸和女性的卵巢都重量增加,并能够产生生殖细胞和分泌性激素,性激素能促进第二性征的出现,男孩出现遗精,女性出现月经。性别差异是在婴儿期,甚至是胎儿期就已经有的。
考点:本题考查的是青春期发育的主要特点
9. 下列人体结构中,含氧量最低的是( )
A. 肺静脉B. 主动脉C. 左心室D. 右心室
【答案】D
【分析】掌握体循环和肺循环的路线,以及血液循环过程中所发生的变化。
【详解】体循环是指血液由左心室进入主动脉,再流经全身的各级动脉、毛细血管网、各级静脉,最后汇集到上下腔静脉,流回到右心房的循环,在体循环中,从左心室射出的动脉血流经身体个部分的组织细胞周围的毛细血管时,与组织细胞进行物质交换:将运来的营养物质和氧气供给细胞利用,将细胞产生的二氧化碳等废物带走;这样,血液经过体循环,就由动脉血变成了静脉血;肺循环是指血液由右心室流入肺动脉,流经肺部的毛细血管网,再由肺静脉流回左心房的循环;在肺循环中,从右心室射入肺动脉的静脉血,流经肺部毛细血管时,血液中的二氧化碳进入肺泡,肺泡中的氧气进入血液,这样,经过肺循环,血液由静脉血变成了动脉血;由以上分析可知:肺静脉、左心室、主动脉流的都是动脉血含氧气较多,右心室流的是静脉血含氧较低 ,故选D。
10. 关于呼吸系统的组成,正确的是( )
A. 气管、支气管、肺
B. 鼻、咽、喉、气管、支气管
C. 呼吸道、肺
D. 呼吸道、气管、支气管
【答案】C
【分析】人体的呼吸系统:
【详解】呼吸系统由呼吸道和肺组成。呼吸道包括鼻、咽、喉、气管、支气管,呼吸道是气体的通道,并对吸入的气体进行处理,使到达肺部的气体温暖、湿润、清洁,但是呼吸道对空气的处理能力是有限的。肺是气体交换的场所,是呼吸系统的主要器官。
故选C。
11. 心脏的结构与它的功能是相适应的,下列有关说法正确的是( )
A. 心脏的肌肉发达,能强有力的收缩,就像泵一样,能将血液泵至全身
B. 心脏分为四个腔,每个腔都能把血液泵至全身
C. 心脏的四个腔中,心室连通静脉,心房连通动脉
D. 心脏内有防止血液倒流的瓣膜,使血液只能由心室流向心房
【答案】A
【分析】心脏主要由心肌构成.它有4个空腔,按照位置关系,这4个腔分别叫作左心房、左心室、右心房、右心室。心房在上,心室在下,而且左心房只和左心室相通,右心房只和右心室相通,左右心房和左右心室之间都是不相通的。在心脏的4个腔中,左心室的肌肉壁最厚。
【详解】A.心脏的肌肉发达,能强有力的收缩,就像泵一样,能将血液泵至全身,这是心脏结构与功能相适应的一个显著特点,A正确。
B.心脏分为四个腔,分别是左心房、右心房、左心室和右心室。左心房和左心室相连通,右心房和右心室相连通,左心室收缩时把血液泵至全身,右心室收缩时把血液泵至肺,B错误。
C.心脏的四个腔中,心房连通静脉,心室连通动脉,C错误。
D.心脏内有防止血液倒流的瓣膜,使血液只能由心房流向心室,由心室流向动脉,D错误。
故选A。
12. 以下流动脉血的腔室或血管是( )
A. 肺动脉B. 右心室C. 上下腔静脉D. 肺静脉
【答案】D
【分析】心脏有四个腔:左心房、右心房、左心室、右心室。只有心房与心室是相通的,心脏的左右是不相通的,左心房连通肺静脉,右心房连通上下腔静脉,左心室连通主动脉,右心室连通肺动脉。
【详解】A.肺动脉是从右心室出发,将去氧的血液(即静脉血)输送到肺部进行氧合的血管。因此,肺动脉中流动的是静脉血,A不符合题意。
B.右心室是心脏的一个腔室,它接收来自右心房的血液(也是静脉血),并将其泵送到肺动脉。因此,右心室中充满的是静脉血,B不符合题意。
C.这两条静脉是收集全身组织器官的静脉血液,随后回流至右心房的重要通道。它们携带的是已经去氧的血液,即静脉血。所以,上下腔静脉中流动的是静脉血,C不符合题意。
D.肺静脉连接肺与左心房,负责将经过肺部氧合后的富含氧气的血液(即动脉血)输送到左心房。因此,肺静脉中流动的是动脉血,D符合题意。
故选D。
13. 下列哪一个结构特点与适于肺泡与血液进行气体交换无关( )
A. 肺泡壁很薄B. 毛细血管壁很薄
C. 血流速度最快D. 肺泡数量多
【答案】C
【分析】肺泡是肺的功能单位,肺泡的数量很多,肺泡外缠绕着毛细血管,毛细血管壁和肺泡壁都佷薄,只有一层上皮细胞,这有利于肺泡与血液之间进行气体交换。
【详解】A.由于肺泡壁非常薄,仅由一层上皮细胞构成,这使得氧气和二氧化碳能够更容易地通过肺泡壁进入或离开血液。这种薄壁结构减少了气体交换的阻力,提高了交换效率,A不符合题意。
B.毛细血管壁也很薄,由一层上皮细胞构成。这种薄壁结构使得血液中的氧气和二氧化碳能够容易地通过毛细血管壁与肺泡进行交换。这种结构特点进一步促进了气体交换的效率,B不符合题意。
C.虽然血流速度快可能意味着更多的血液通过肺部,但这并不直接提高气体交换的效率。实际上,气体交换的效率更多地取决于肺泡壁和毛细血管壁的通透性,以及血液与肺泡之间的接触面积,C符合题意。
D.肺泡数量多意味着肺部具有更大的表面积,这增加了血液与肺泡之间的接触面积。更大的接触面积意味着更多的气体分子可以在单位时间内进行交换,从而提高了气体交换的效率,D不符合题意。
故选C。
14. 与小肠吸收面积大无关系的特点是( )
A. 有绒毛B. 有皱襞
C. 有肠腺D. 5至6 米长
【答案】C
【分析】小肠是消化食物和吸收营养物质的主要场所;小肠的结构特点与消化食物和吸收营养的功能相适应。
【详解】与小肠吸收面积大相适应的结构特点有:小肠约长约5~6m,小肠内壁有环形皱襞,皱襞上有小肠绒毛,增大了吸收营养物质的面积。肠腺能够分泌肠液,肠液中含有消化糖类、脂肪和蛋白质的酶,与小肠的消化功能相适应,故选C。
15. 当今中小学生爱挑食,挑食可能会影响健康,贫血可能是缺少下列哪种无机盐引起的( )
A. 含铁的无机盐B. 含钙的无机盐
C. 含锌的无机盐D. 含碘的无机盐
【答案】A
【分析】无机盐在人体内的含量不多,仅占体重的4%左右。无机盐对人体非常重要,它是构成人体组织的重要原料。
【详解】A.铁是合成血红蛋白必需的原料,人若缺铁,血红蛋白合成就会减少,会使人患贫血病,建议多吃含铁质丰富的食物,A符合题意。
B.无机盐中含有的钙磷是构成骨骼和牙齿的重要成分,幼年缺钙会患佝偻病,中老年人和妇女缺钙易得骨质疏松,B不符合题意。
C.缺锌会引起食欲不振,生长迟缓,发育不良,C不符合题意。
D.碘是合成甲状腺激素的主要元素,缺乏会患甲状腺肿大,D不符合题意。
故选A。
16. 一滴血打算去旅行,它从左心室出发,最后又回到左心室,用箭头表示血滴的旅行方向。在这段旅途中,不可能出现的两个相邻站点是( )
A. 小肠动脉→毛细血管B. 左心室→左心房
C. 毛细血管→肺静脉D. 右心室→肺动脉
【答案】B
【分析】(1)体循环的路线是:左心室→主动脉→各级动脉→身体各部分的毛细血管网→各级静脉→上、下腔静脉→右心房,血液由含氧丰富的动脉血变成含氧少的静脉血。
(2)肺循环的路线是:右心室→肺动脉→肺部毛细血管→肺静脉→左心房,血液由含氧少的静脉血变成含氧丰富的动脉血。
【详解】一滴血打算去“旅行”,它从左心室出发,最后回到了左心室,循环途径为:左心室→主动脉→各级动脉→身体各部分的毛细血管网→各级静脉→上、下腔静脉→右心房→右心室→肺动脉→肺部毛细血管→肺静脉→左心房→左心室,由此可以看出血液方向是心室→动脉→毛细血管→静脉→心房,故ACD正确,B错误。
故选B。
17. 血红蛋白的特性决定了红细胞的主要功能是
A. 运输氧气B. 运输二氧化碳
C. 运输养料D. 运输废物
【答案】A
【分析】本题考查的是血液的结构和功能,了解血红蛋白的特性。
【详解】血红蛋白的特性是:在氧含量高的地方,与氧容易结合;在氧含量低的地方,又与氧容易分离。血红蛋白的这一特性,使红细胞具有运输氧的功能,此外,红细胞还运输一部分二氧化碳。血浆的主要功能是运载血细胞,运输养料和废物。因此由血红蛋白的特性而决定的红细胞的功能是运输氧。故B、C、D错误,A正确,选A。
18. 据调查,现在的中学生大都不喜欢吃早餐,晚餐也只是零食代替,以下关于一日三餐和食品安全的重要性的描述正确的是( )
A. 少吃零食有利于身体健康
B. 早、中、晚餐的能量比例是30%、30%、40%
C. 只要中餐吃得饱,早餐晚餐可以少
D. 选择性进食有利于身体的生长和发育
【答案】A
【分析】合理膳食是指一日三餐所提供的营养必须满足人体的生长、发育和各种生理、体力活动的需要。良好的饮食习惯与均衡的营养能够保证身体的正常发育,增强机体对疾病的抵抗力。
【详解】A.零食多数属于三无食品,是不安全的食品,少吃零食有利于身体健康,A正确。
B.合理营养的含义是,由食物中摄取的各种营养素与身体对这些营养素的需要达到平衡,既不缺乏,也不过多。根据平衡膳食宝塔,均衡的摄取五类食物。合理营养还包括合理的用膳制度和合理的烹调方法。每天要一日三餐,按时进餐,合理膳食要求早、中、晚餐的能量摄入分别占30%、40%、30%,B错误。
C.每天要一日三餐,按时进餐,合理膳食要求早、中、晚餐的能量摄入分别占30%、40%、30%,C错误。
D.人体需要的六大营养物质:蛋白质、糖类、油脂、维生素、无机盐和水,要合理搭配饮食,保证各种营养素的均衡摄入,不能选择性进食,D错误。
故选A。
19. 为了安全健康的饮食,下列说法正确的是( )
A. 用饮料代替水B. 食物多样,谷类为主
C. 少吃过期食品D. 购买未检验的新鲜猪肉
【答案】B
【分析】合理膳食指的是由食物中摄取的各种营养素与身体对这些营养素的需要达到平衡,既不缺乏,也不过多。根据平衡膳食宝塔,均衡的摄取五类食物。合理营养还包括合理的用膳制度和合理的烹调方法,烹调时要注意低盐、低脂肪,并少放味精等。每天要一日三餐,定时定量,不挑食,不偏食,早餐吃好,中午吃饱,晚上吃少。每天摄入的总能量中,早、中、晚三餐比例为3:4:3。
【详解】A.饮料通常含有糖分、色素、防腐剂等添加剂,长期大量饮用可能对身体造成负担,影响健康。而水是人体必需的基本物质,对于维持生命活动至关重要。因此,不能用饮料代替水,故A错误。
B.食物多样化可以确保身体获得各种必需的营养素,如蛋白质、脂肪、碳水化合物、维生素和矿物质等。谷类作为主食,提供了人体所需的大部分能量和一部分营养素。因此,食物多样,谷类为主是健康饮食的重要原则,故B正确。
C.过期食品可能因微生物繁殖、油脂氧化等原因导致变质,食用后可能引发食物中毒或其他健康问题。因此,应该避免食用过期食品。但“少吃”过期食品并不是最佳建议,最好是完全避免食用,故C错误。
D.未经过检验的猪肉可能存在安全隐患,如携带病菌、寄生虫等。食用这样的猪肉可能对人体健康造成威胁。因此,应该购买经过检验合格的猪肉,故D错误。
故选B。
20. 下列物质在消化道内,不能被直接吸收的是( )
A. 维生素B. 氨基酸C. 无机盐D. 麦芽糖
【答案】D
【分析】人体需要的六类营养物质是糖类、脂肪、蛋白质、水、无机盐和维生素。营养物质通过消化道壁进入血液的过程叫吸收。小肠既是主要的消化器官,也是主要的吸收器官。食物中的维生素、水和无机盐等小分子的营养物质人体可以直接吸收利用,而蛋白质、糖类、脂肪这些大分子的营养物质是不溶于水的,必须在消化道内变成小分子的能溶于水的物质后,才能被消化道壁吸收。
【详解】糖类被分解成葡萄糖,蛋白质被分解成氨基酸,脂肪被分解成甘油和脂肪酸才能被吸收,无机盐、水和维生素能直接被人体吸收,麦芽糖只有被消化成葡萄糖才能被直接吸收,ABC不符合题意,D符合题意。
故选D。
21. 人体最大的消化腺和不含消化酶的消化液分别是( )
A. 肝脏、胆汁B. 唾液腺、肠液
C. 胰腺、胆汁D. 肝脏、胃液
【答案】A
【分析】人体消化系统由消化道和消化腺两部分组成,消化腺包括唾液腺、胃腺、肠腺、胰腺和肝脏,胃腺和肠腺是位于消化道内的小消化腺,肝脏、胰腺和唾液腺是位于消化道外的大消化腺。
【详解】A.人体最大的消化腺是肝脏,能够分泌胆汁,胆汁不含消化酶,只能对脂肪进行乳化作用,将大的脂肪颗粒乳化为小的脂肪微粒,对脂肪进行物理性消化,A符合题意。
B.虽然唾液腺也分泌消化液(唾液),但它不是人体最大的消化腺。肠液中含有多种消化酶,如淀粉酶、麦芽糖酶、蛋白酶、脂肪酶等,这与题目中“不含消化酶的消化液”相矛盾,B不符合题意。
C.胰腺确实是一个重要的消化腺,但它不是人体最大的消化腺。胆汁不含消化酶,C不符合题意。
D.肝脏是人体最大的消化腺。胃液中含有消化酶,如胃蛋白酶,D不符合题意。
故选A。
22. 戴口罩可减少尘埃的吸入。吸入的尘埃到达肺前,没有经过( )
A. 鼻B. 气管C. 支气管D. 食道
【答案】D
【分析】呼吸道包括鼻、咽、喉、气管、支气管。人体的鼻腔的前部生有鼻毛,可以阻挡空气中的灰尘;鼻腔的内表面的鼻黏膜上的腺细胞能够分泌黏液,能使吸入的空气清洁并变得湿润;黏膜中还分布有丰富的毛细血管,对进入的空气有温暖作用。这样就减少了寒冷、干燥和不洁的空气对肺的刺激,有利于人体健康。
【详解】A.鼻是呼吸道的起始部分,具有过滤、温暖和湿润吸入空气的功能。鼻腔内有鼻毛和黏液,可以阻挡空气中的尘埃和其他微粒,防止它们直接进入肺部,A不符合题意。
B.气管是呼吸道组成部分,空气要从喉部到气管和支气管输送到肺部,B不符合题意。
C.尘埃在通过气管后会进入支气管,最终到达肺泡进行气体交换,因此尘埃在到达肺之前会经过支气管,C不符合题意。
D.食道是连接口腔和胃的管道,用于食物的摄入和传输,与呼吸系统无关。尘埃是通过呼吸系统进入体内的,与食道无关,因此尘埃在到达肺之前不会经过食道,D符合题意。
故选D。
23. 肺泡内的气体进入血液需要经过( )
A. 1层壁B. 2层壁C. 3层壁D. 4层壁
【答案】B
【分析】肺泡与血液之间的气体交换叫做肺泡内的气体交换,它是通过气体的扩散作用实现的;即吸入肺泡内的空气中,氧的含量比静脉血中的多,二氧化碳的含量比静脉血中的少,由此,静脉血流经肺泡外的毛细血管时,氧气由肺泡扩散到血液里,二氧化碳由血液扩散到肺泡里。
【详解】肺泡外面包绕着丰富的毛细血管。肺泡壁和毛细血管壁都是由一层扁平的上皮细胞。肺泡中的氧气透过肺泡壁和毛细血管壁进入血液,因此肺泡内的气体进入血液,需要经过2层细胞,B符合题意。
故选B。
24. 脂肪、蛋白质、淀粉在消化道中开始被消化的部位分别是( )
A. 胃、口腔、小肠B. 小肠、胃、口腔
C. 小肠、口腔、胃D. 口腔、胃、小肠
【答案】B
【分析】食物中的维生素、水和无机盐等小分子物质可以被人体直接吸收利用,而蛋白质、糖类、脂肪这些大分子的营养物质是不溶于水的,必须在消化道内变成小分子的能溶于水的物质后,才能被消化道壁吸收。
【详解】食物中的营养物质消化如下:淀粉的消化从口腔开始,口腔中的唾液淀粉酶能够将部分淀粉分解为麦芽糖;蛋白质的消化是从胃开始的,当食物中的蛋白质进入胃以后,在胃液的作用下进行初步消化后进入小肠;脂肪的消化开始于小肠,小肠内的胰液和肠液中含有消化糖类、脂肪和蛋白质的酶,同时,肝脏分泌的胆汁也进入小肠,胆汁虽然不含消化酶,但胆汁对脂肪有乳化作用,使脂肪变成微小颗粒,增加了脂肪与消化酶的接触面积,有利于脂肪的消化。因此,淀粉等糖类物质,蛋白质、脂肪在小肠内分别被彻底消化为葡萄糖、氨基酸、甘油和脂肪酸。所以淀粉、蛋白质、脂肪在消化道中开始化学消化的器官依次是口腔、胃、小肠。B符合题意。
故选B。
25. 下列不属于血浆成分的是
A. 水B. 血浆蛋白
C. 血红蛋白D. 葡萄糖、氨基酸、无机盐
【答案】C
【分析】血液的组成包括血浆和血细胞,血细胞包括红细胞、白细胞和血小板。
【详解】血液组成包括血浆和血细胞,血浆是半透明的淡黄色液体,其主要成分是水,其余的是血浆蛋白质、葡萄糖、无机盐等。血浆的主要功能是运载血细胞,运输营养物质和代谢废物。血红蛋白是红细胞内一种红色含铁的蛋白质。因此,不属于血浆成分的是血红蛋白。
故选C。
二、判断题(每题1分,共10分)
26. 试管婴儿是指利用人工方法,让卵细胞和精子在体外受精,受精卵在体外形成早期胚胎后再植入子宫,胚胎在子宫内完成发育。( )
【答案】正确
【详解】试管婴儿,又称为体外受精-胚胎移植技术,是指采用一系列人工方法使卵细胞和精子在体外环境中结合、受精,并将受精卵在体外培育成早期胚胎后,再移植到母体子宫内继续发育直至诞生的过程,故题干说法正确。
27. 在呼吸系统和消化系统中,咽是气体和食物的共同通道。( )
【答案】正确
【详解】消化系统由消化道和消化腺构成,其中的消化道包括口腔、咽、食道、胃、小肠、大肠和肛门。呼吸系统由呼吸道和肺构成。呼吸道包括鼻腔、咽、喉、气管、支气管,通过二者对比可知:咽是气体和食物的共同通道,故题干说法正确。
28. 大肠是人体食物消化和吸收的主要器官。( )
【答案】错误
【详解】消化食物、吸收营养物质的主要场所是小肠,小肠长约5~6 m,小肠内具有肠液、胰液和胆汁等多种消化液;小肠内壁有环形皱襞,皱襞上有小肠绒毛,增大了消化和吸收的面积;小肠绒毛内有毛细血管和毛细淋巴管,绒毛壁、毛细血管壁、毛细淋巴管壁都是由一层上皮细胞构成的,有利于营养物质被吸收进入小肠内壁的毛细血管和毛细淋巴管中,小肠的这些特点是与它的消化和吸收的功能相适应的。大肠没有消化功能,可以吸收少量的水分、葡萄糖和无机盐等。
故题干叙述错误。
29. 夜盲症和神经炎可能是缺乏维生素A。( )
【答案】错误
【分析】维生素既不参与构成人体细胞,也不为人体提供能量,而且人体对它的需要量很小,但它对人体的各项生命活动有重要的作用;人体一旦缺乏维生素,就会影响正常的生长和发育,还会引起疾病。
【详解】夜盲症主要是由于体内缺乏维生素A所导致的。维生素A是构成视觉细胞中视紫红质的重要成分,对于维持正常的视觉功能至关重要。当体内缺乏维生素A时,视网膜杆状细胞合成视紫红质的成分减少,导致夜盲症的出现。维生素B1对于神经系统的正常功能也具有一定的促进作用。当体内缺乏维生素B1时,可能会影响到神经系统的健康,导致神经炎等神经系统疾病的发生,故题干说法错误。
30. 每一种食物都含有六类营养物质。 ( )
【答案】错误
【详解】食物中的营养物质有糖类、脂肪、蛋白质、维生素、水和无机盐等,但并不是所有的食物都含有六类营养物质,一般一种食物都有其主要的营养成分,如米饭主要提供糖类,蔬菜、水果中含维生素C丰富,也含部分无机盐,题干说法错误。
31. 肺活量是人尽力吸气后再尽力呼气所能呼出的气体量。( )
【答案】正确
【详解】肺活量是代表肺一次最大的机能活动量,是反映人体生长发育水平的重要机能指标之一,是指肺的最大通气量;肺活量是指在不限时间的情况下,一次最大吸气后再尽最大能力所呼出的气体量,故此说法正确。
32. 心脏的四个腔中,心室和心房既能同时收缩,也能同时舒张。( )
【答案】错误
【详解】心脏跳动一次,就是心脏收缩和舒张各一次。心脏每次跳动的过程是先两个心房收缩,此时两个心室舒张,房室瓣处于开放状态,而动脉瓣处于关闭状态;接着两个 心房舒张两个心室收缩,心脏房室瓣处于关闭状态,而动脉瓣处于开放状态;然后两个心房和两个心室舒张,心脏房室瓣处于开放状态,而动脉瓣处于关闭状态;心脏就是这样周而复始的跳动着。故题干说法错误。
33. 在紧急情况下,任何血型的人都可以输入少量的O型血。( )
【答案】正确
【详解】人类输血时以输入同型血为原则,在紧急的情况下,O型血的人可以为其他血型的人输少量的血。因为O型血的人的红细胞内不含有凝集原,题干说法正确。
34. 肝脏分泌的胆汁可以将脂肪消化分解成甘油和脂肪酸。( )
【答案】错误
【详解】肝脏是人体最大的消化腺,它能分泌胆汁,胆汁中不含有消化酶,不能对脂肪进行化学性消化,只能将脂肪乳化成脂肪微粒,加大与消化酶的接触面积。题干说法错误。
35. 如果血小板的数量高于正常值,很有可能是身体有了炎症。( )
【答案】错误
【分析】白细胞有吞噬病菌、防御和保护作用。当人体某处发炎时,白细胞会穿透毛细血管壁,聚集在伤口处吞噬病菌。
【详解】白细胞有吞噬病菌、防御和保护作用。当人体某处发炎时,白细胞会穿透毛细血管壁,聚集在伤口处吞噬病菌。因此,人体内白细胞明显增多,说明人体内患有急性炎症。故本题说法错误。
三、识图填空题:(共36分)
36 下图表示女性生殖系统,请据图回答问题:
(1)能产生卵细胞的器官是[ ]________。
(2)男性的生殖器官________所产生的精子与卵细胞在[ ]________结合,形成受精卵。
(3)胎儿生活在[ ]________内半透明的羊水中,通过胎盘和脐带从母体获得营养物质和________。
(4)成熟的胎儿从母体的[④]产出,这个过程叫做________。
【答案】(1)③卵巢 (2)①. 睾丸 ②. ②输卵管
(3)①. ①子宫 ②. 氧
(4)分娩
【分析】图中①子宫,②输卵管,③卵巢,④阴道。
(1)能产生卵细胞的器官是③卵巢,卵巢是女性的主要性器官,能产生卵细胞,分泌雌性激素。
(2)男性的生殖器官睾丸能产生精子,分泌雄性激素;男性的精子与女性的卵细胞在②输卵管结合,形成受精卵。
(3)胎儿生活在子宫内半透明的羊水中,通过胎盘和脐带从母体获得营养物质和氧气,同时把产生的二氧化碳等废物排到母体的血液里,再由母体排出体外。
(4)成熟的胎儿从母体的④阴道产出,这个过程叫做分娩。分娩的结束标志着婴儿的诞生。
37. 下图是人体心脏结构模式图,请根据图回答:
(1)心脏主要由________构成,分为四个腔,其中壁最厚的腔是________(填文字)。
(2)图中四个腔中:[A]是________;[D]是________;毛细血管有哪些特点便于血液与组织细胞充分进行物质交换________;________。(写其中两点,2分)
(3)心脏中保证血液按一定方向流动的结构是:[E]________和[F]________
(4)人体内完整的血液循环途径是由________循环和________循环共同组成的。
(5)肺循环的起点是________,终点是________。
【答案】(1)①. 肌肉 ②. 左心室
(2)①. 右心房 ②. 左心室 ③. 管壁非常薄 ④. 管内血流速度慢
(3)①. 动脉瓣 ②. 房室瓣
(4)①. 体 ②. 肺
(5)①. 右心室 ②. 左心房
【分析】图中:A右心房、B左心房、C右心室、D左心室,E动脉瓣、F房室瓣。
(1)心脏主要由肌肉组成,心脏壁主要由肌肉组织构成。它不停的收缩和舒张,推动血液在血管里循环流动,是血液循环的动力器官。心脏有四个腔:左心房、右心房、左心室、右心室,其中左心室的壁最厚,这是与左心室收缩把血液输送到全身、输送血液的距离最长相适应的。
(2)心脏的心房在上,心室在下,而且左心房只和左心室相通,右心房只和右心室相通。图中四个腔中:[A]是右心房,[D]是左心室;毛细血管在体内数量很多,分布很广;其管壁最薄,只由一层扁平上皮细胞构成;管的内径十分小,只允许红细胞单行通过;管内血流速度最慢;连通于最小的动脉和静脉,这些特点便于血液与组织细胞充分地进行物质交换。(写2条,合理即可)
(3)心脏中有防止血液倒流的瓣膜,同侧的心室和心房之间有房室瓣,保证血液从心房流向心室;心室与动脉之间有动脉瓣,保证血液从心室流向动脉。结合题图可知,心脏中保证血液按一定方向流动的结构是:[E]动脉瓣和[F]房室瓣。
(4)人人体内完整的血液循环途径是由体循环和肺循环共同组成的,体循环途径是:左心室→主动脉→全身各级动脉→全身各处毛细血管→全身各级静脉→上、下腔静脉→右心房;肺循环途径是:右心室→肺动脉→肺部毛细血管→肺静脉→左心房。可见,人体内完整的血液循环途径是由体循环和肺循环共同组成的。
(5)结合上述分析可知,肺循环的起点是右心室,终点是左心房。
38. 图是模拟膈肌运动的实验装置及实验过程。请回答问题。
(1)图Ⅰ所示的实验装置中,序号_________模拟人体的膈,序号_______模拟人体的胸廓。
(2)图Ⅱ模拟的是人体在_________时膈肌所处的运动状态,此时由于膈肌的收缩,胸廓的_________径增大。
(3)若用此实验装置探究人体吸气和呼气的原理,则此实验装置还存在不足,因为它无法模拟胸廓前后径和_________径的变化。
【答案】 ①. ④ ②. ② ③. 吸气 ④. 上下 ⑤. 左右
【分析】图示结构中:图1表示呼气、图2表示吸气;①是气管;②是胸廓;③是肺;④是膈肌。
(1)图示结构中:①是气管;②是胸廓;③是肺;④是膈肌.
(2)图二代表的是吸气过程.在吸气时,由于膈肌收缩,顶部下降,胸廓的上下径增大,肺随之扩大,肺内气压小于外界大气压,于是气体入肺.
(3)由于用此装置模拟人体的呼气和吸气过程,由于瓶子代表的是胸廓,所以在吸气或是呼气时,无法使得胸廓的前后径和左右径发生变化,只能使得胸廓的上下径发生变化。
39. 每年的5月 20日是“中国学生营养日”,了解消化系统结构与合理营养的知识,有助于青少年健康成长。请根据人体消化系统结构模式图和中国居民“平衡膳食宝塔”,回答问题:
(1)“平衡膳食宝塔”第一级的食物,主要营养物质是____,该物质在消化系统中开始被消化的部位是[①]____。
(2)在消化系统中,各种食物最终被消化的部位是[④]____。
(3)青少年正处于生长发育的关键时期,应多食用“平衡膳食宝塔”中第三级和第四级的食物,因为这些食物中含有丰富的____,人的生长发育以及受损细胞的修复和更新,都离不开它。
(4)小王到医院看医生,医生并未给他开药,而是建议她多摄取果蔬类食物,请问小王最有可能是因为患有下列哪种疾病而去求医____。
A. 佝偻病B. 脚气病
C. 贫血D. 牙龈经常出血
【答案】(1)①. 淀粉(谷类)②. 口腔
(2)小肠 (3)蛋白质 (4)D
【分析】人体消化系统结构图可知,①口腔,②食道,③胃,④小肠,⑤肝脏,⑥大肠。
平衡膳食宝塔的第一级是含糖类丰富的食物,第二级是含维生素和无机盐丰富的蔬菜、水果类,第三级和第四级的食物含有丰富的蛋白质,第五级是脂肪多的食物。
(1)“平衡膳食宝塔”第一级的食物,主要营养物质是淀粉(谷类),是主要的供能物质,糖类在口腔内唾液淀粉酶的作用下分解为麦芽糖,麦芽糖在小肠内消化液的作用下分解为葡萄糖,所以淀粉在消化系统中开始被消化的部位是①口腔。
(2)在消化系统中,各种食物最终被消化的部位是④小肠,淀粉在小肠内分解为葡萄糖,蛋白质在小肠内分解为氨基酸,脂肪在小肠内分解为甘油和脂肪酸,小肠是消化食物的主要场所。
(3)蛋白质也能为生命活动提供一部分能量,但蛋白质主要是构成组织细胞的基本物质,是人体生长发育、组织修复和更新的重要原料。青少年正处于生长发育的关键时期,应多食用“平衡膳食宝塔”中第三级和第四级的食物,因为这些食物中含有丰富的蛋白质,人的生长发育以及受损细胞的修复和更新,都离不开它。
(4)A.维生素D促进钙、磷吸收和骨骼发育,缺乏维生素D时引起佝偻病、骨质疏松等,A不符合题意。
B.维生素B1维持人体正常的新陈代谢和神经系统的正常生理功能,缺乏维生素B1时引起神经炎、脚气病、消化不良,B不符合题意。
C.贫血是指血液中的红细胞数量过少或血红蛋白的含量低于正常值,需要补充含铁和蛋白质丰富的食物,C不符合题意。
D.维生素C维持正常的新陈代谢、维持骨肌肉和血液的正常生理作用,增长抵抗力,缺乏维生素C时患坏血病、抵抗力下降,维生素主要在蔬果食物中含较多,D符合题意。
故选D。
40. 如图为人体呼吸系统组成示意图,请据图回答:
(1)[6]________是呼吸系统的主要器官,它是________的场所。
(2)[5]是支气管,它进入肺后反复分支,在末端形成了许多肺泡,其外壁由一层上皮细胞构成,外面缠绕许多________,这有利于________与________进行气体交换。
【答案】(1)①. 肺 ②. 气体交换
(2)①. 毛细血管 ②. 肺泡 ③. 血液
【分析】如图是人的呼吸系统的模式图,呼吸系统的组成包括呼吸道和肺两部分。呼吸道的组成由上到下依次是1鼻腔、3咽、2喉、4气管和5支气管,6肺是气体交换的场所,是呼吸系统的主要器官。
(1)呼吸系统的主要器官是肺,即图中的[6];肺是气体交换的主要场所,负责将空气中的氧气吸入体内,同时将体内的二氧化碳排出体外。
(2)支气管([5])是连接气管和肺的主要通道;进入肺后,支气管会反复分支,形成更细小的结构,最终在末端形成许多肺泡,这些肺泡是气体交换的基本单位。肺泡的外壁由一层上皮细胞构成,这种结构特点使得气体交换更加高效。此外,肺泡外面缠绕着许多毛细血管,这些毛细血管与肺泡紧密相邻,形成了一个气体交换的界面。由于肺泡外壁和毛细血管都只有一层上皮细胞,这使得氧气和二氧化碳能够很容易地通过扩散作用进行交换。具体来说,氧气从肺泡进入毛细血管,而二氧化碳则从毛细血管进入肺泡,最终通过呼吸排出体外。
41. 如图中甲、乙、丙三条曲线分别表示食物中三种营养物质在消化道中的变化情况,据图回答:
(1)图中曲线丙表示________的消化。
(2)从图中看,乙在________中被初步消化,最终可被彻底消化分解成________后才被人体吸收利用。
【答案】(1)脂肪 (2)①. 胃 ②. 氨基酸
【分析】食物中最先被消化的物质是淀粉,淀粉的消化从口腔开始,在口腔中被唾液淀粉酶分解成麦芽糖,然后在小肠处被胰液、肠液中的酶分解成葡萄糖;曲线甲最先开始下降,说明其代表的物质从口腔开始被消化,是淀粉,最终在小肠处被分解成葡萄糖。蛋白质的消化从胃开始,在胃中被胃蛋白酶初步分解,然后在小肠处被胰液、肠液中的酶分解成氨基酸;故曲线乙表示蛋白质的消化。脂肪只在小肠中被消化,曲线丙代表的物质只在小肠内被消化,故曲线丙表示脂肪的消化。
(1)淀粉是在口腔内开始分解,所以图中曲线甲表示淀粉的消化。图中曲线乙表示蛋白质,蛋白质的消化是从胃开始。脂肪的消化是从小肠开始,并最终在小肠内被分解成甘油和脂肪酸,所以丙曲线代表脂肪的消化。
(2)图中曲线乙表示蛋白质,蛋白质的消化是从胃开始,当食物中的蛋白质进入胃以后,在胃液的作用下进行初步消化后进入小肠,小肠里的胰液和肠液含有消化糖类、脂肪和蛋白质的酶,在这些酶的作用下,蛋白质被彻底消化为氨基酸。
四、实验探究题(每空1分,共4分)
42. 某中学生物兴趣小组,在探究“馒头在口腔中的变化”时,进行了如下实验。请分析解答下列问题:
(1)
为了证明“唾液对馒头有消化作用”,在②号试管的“?”处应加入________。
(2)为了证明“牙齿的咀嚼和舌的搅拌”对馒头的消化有作用,应选用________两支试管进行对照实验。
(3)实验结果是________号试管中的物质遇到碘液不变蓝,原因是馒头碎屑中的________被唾液淀粉酶分解成麦芽糖了。
【答案】(1)2毫升清水
(2)①③ (3)①. ① ②. 淀粉
【分析】对照实验是指在探究某种条件对研究对象的影响时,对研究对象进行的除了该条件不同以外,其他条件都相同的实验。根据变量设置一组对照实验,使实验结果具有说服力。一般来说,对实验变量进行处理的是实验组,没有处理的是对照组。
(1)证明“唾液对馒头有消化作用”唯一的变量是有无唾液,在①号试管中加的是2毫升唾液,因此在②号试管的“?”处应加入2毫升清水。
(2) 为了证明“牙齿的咀嚼和舌的搅拌”对馒头的消化有作用,唯一的变量是牙齿的咀嚼和舌的搅拌,因此应选用①③两支试管进行对照实验。
(3)①试管中唾液淀粉酶将馒头中的淀粉完全分解成麦芽糖,滴加碘液不变蓝;②试管中清水对淀粉没有分解作用,滴加碘液变蓝;③号试管中唾液淀粉酶未与馒头中的淀粉充分混合,唾液唾液淀粉酶没有将淀粉全部分解消化,因此滴加碘液变蓝。所以实验结果是①号试管中的物质遇到碘液不变蓝,原因是馒头碎屑中的淀粉被唾液淀粉酶分解成麦芽糖。
贵州省铜仁市沿河县2023-2024学年七年级下学期期中考试生物试题 (解析版): 这是一份贵州省铜仁市沿河县2023-2024学年七年级下学期期中考试生物试题 (解析版),共13页。试卷主要包含了选择题,分析简答题等内容,欢迎下载使用。
[生物][期中]贵州省黔南州罗甸县2023-2024学年七年级下学期期中试题(解析版): 这是一份[生物][期中]贵州省黔南州罗甸县2023-2024学年七年级下学期期中试题(解析版),共21页。试卷主要包含了选择题,非选择题等内容,欢迎下载使用。
贵州省黔南布依族苗族自治州平塘县2023-2024学年七年级下学期期中生物试卷(含答案): 这是一份贵州省黔南布依族苗族自治州平塘县2023-2024学年七年级下学期期中生物试卷(含答案),共15页。试卷主要包含了单选题,判断题,读图填空题,实验题等内容,欢迎下载使用。

