[物理][一模]河北省秦皇岛市山海关区2024年中考理综试题(解析版)
展开一、选择题(本大题共22个小题,共47分。1~19小题为单选题,每小题的四个选项中,只有一个选项符合题意,每小题2分;20~22小题为多选题,每小题的四个选项中,有两个或两个以上选项符合题意,每小题3分,全选对的得3分,选对但不全的得2分,有错选或不选的不得分)
1. 分类是学习和研究理化知识的常用方法。下列分类正确的是( )
A. 塑料、食盐水、铅笔芯都属于导体B. 铝、石蜡、海波都属于晶体
C. CO2、NO2、SO2都是空气污染物D. 烧碱、氨水、氢氧化钙都属于碱
【答案】D
【解析】A.容易导电的物体叫做导体,不容易导电的物体叫做绝缘体;塑料属于绝缘体,食盐水和铅笔芯属于导体,故A错误;
B.有固定的熔点的物体是晶体,没有固定的熔点的物体是非晶体;铝、海波属于晶体,石蜡属于非晶体,故B错误;
C.二氧化碳是空气的成分之一,不是空气污染物,而二氧化氮和二氧化硫是空气污染物,故C错误;
D.烧碱、氨水、氢氧化钙在水溶液中都能释放出氢氧根离子,因此它们都具有碱性,它们都属于碱,故D正确。
故选D。
2. 下列对生活中的现象解释正确的是( )
A. 铝被广泛地应用于生产生活中,是因为铝的化学性质稳定
B. 使用煤炉要防止中毒,是因为煤不充分燃烧产生的一氧化碳有毒
C. 在高山上要用高压锅做饭是因为高山上气压比较高
D. “破镜难重圆”,说明分子间存在斥力
【答案】B
【解析】A.铝的化学性质不稳定,易和空气中的氧气产生氧化反应,铝被广泛应用是因为其密度小、导电性好、耐腐蚀等特性,故A错误;
B.煤气不充分燃烧时会产生无色无味的有毒气体,故B正确;
C.海拔越高,气压越低,水的沸点越低,所以在高山上要用高压锅做饭是因为高压锅可以提高沸点,故C错误;
D.破碎镜子分子之间的距离超过了其作用力的范围,不足以使破碎的镜子重新结合。故D错误。
故选B。
3. 逻辑推理是科学学习常用思维方法。下列推理正确的是( )
A. 平面镜成像所成的像与物体大小相等,则能形成大小相等的像一定是平面镜成的像
B. 构成物质的分子是保持该物质化学性质的最小粒子,则保持物质化学性质的最小粒子一定是分子
C. 在水平面上运动的小车,受到的阻力越小,运动距离越大,所以如果小车不受阻力作用,它将一直运动下去
D. 有机物中都含有碳元素,则含有碳元素的化合物一定是有机物
【答案】C
【解析】A.平面镜成像所成的像与物体大小相等,但能形成大小相等的像不一定是平面镜成的像,如小孔成像,当物距和像距相等时,成大小相等的像,凸透镜成像,当物体在二倍焦距点时,成大小相等的像,故A错误;
B.构成物质的分子是保持该物质化学性质的最小粒子,但保持物质化学性质的最小粒子不一定是分子,是铁是由铁原子构成的,铁的化学性质由铁原子保持,故B错误;
C.在水平面上运动的小车,受到的阻力越小,运动距离越大,速度减小得越慢,所以推理得出,如果小车不受阻力作用,它将一直运动下去,做匀速直线运动,故C正确;
D.有机物中都含有碳元素,但含有碳元素的化合物不一定是有机物,如二氧化碳含有碳元素,不是有机物,故D错误 。
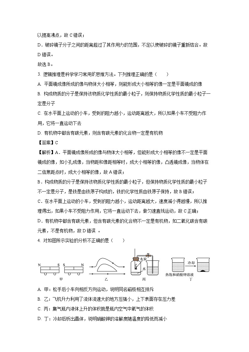
4. 对如图所示实验的分析不正确的是( )
A. 甲:松手后小车向相反方向运动,说明同名磁极相互排斥
B. 乙:飞机升力利用了流体流速大的地方压强小,上下表面存在压力差
C. 丙:集气瓶内液体上升的体积就是瓶内空气中氧气的体积
D. 丁:冷却后析出晶体,说明硝酸钾的溶解度随温度的降低而减小
【答案】C
【解析】A.甲图中两小车同名磁极相互靠近,松手后小车向相反方向运动,说明同名磁极相互排斥,故A正确,不符合题意;
B.飞机升力利用了流体流速大的地方压强小,上表面空气流速大,压强小,下表面空气流速小,压强大,使上下表面存在压力差,形成向上的升力,故B正确,不符合题意;
C.木炭燃烧消耗氧气,生成二氧化碳,故集气瓶内液体上升的体积不等于瓶内空气中氧气的体积,故C错误,符合题意;
D.热饱和硝酸钾溶液冷却后析出晶体,说明硝酸钾溶解度随温度降低而减小,故D正确,不符合题意。
故选C。
5. 下列数据最接近实际情况的是( )
A. 一支新2B铅笔的长度约为18mm
B. 正常人1s内脉搏跳动的次数约为70次
C. 两颗鸡蛋所受的重力约为1N
D. 让人感觉温暖又舒适的房间温度约为37℃
【答案】C
【解析】A.一支新2B铅笔的长度约为18cm,故A不符合题意;
B.正常人1min内脉搏跳动的次数约为70次,故B不符合题意;
C.两颗鸡蛋的质量约为100g,两颗鸡蛋所受的重力约为1N,故C符合题意;
D.让人感觉温暖又舒适的房间温度约为23℃,故D不符合题意。
故选C。
6. 下列有关声现象和电磁波说法正确的是( )
A. 汽车安装的倒车雷达是利用电磁波工作的
B. 吹笛子时按压不同位置的气孔,主要改变声音的响度
C. “禁止鸣笛”是在传播过程中减弱噪声
D. “闻其声而知其人”主要是根据声音的音色来判断的
【答案】D
【解析】A.倒车雷达是利用超声波工作的,故A错误;
B.吹笛子时,通过手指按压不同的笛孔,可以改变空气柱的长度,进而影响空气柱振动的频率,改变声音的音调,故B错误;
C.“禁止鸣笛”是在声源处减弱噪声,故C错误;
D.每个人的声音都有其独特的音色,“闻其声而知其人”主要是根据声音的音色来判断声音,故D正确。
7. 关于节气中的物态变化过程说法正确的是( )
A. 立春时节冰雪消融,冰雪消融是熔化现象,需要放热
B. “白露”,露的形成是液化现象,需要放热
C. “霜降”,霜的形成是凝固现象,需要放热
D. 冬至时节房檐上的冰挂,冰挂的形成是凝华现象,需要吸热
【答案】B
【解析】A. 冰雪消融是熔化现象,此过程吸热,故A错误;
B. 露是空气中的水蒸气遇冷液化形成的,此过程放热,故B正确;
C. 霜是空气中的水蒸气凝华形成的,此过程放热,故C错误;
D. 冰挂是水凝固而成,此过程放热,故D错误。
8. 关于家庭电路与安全用电,下列说法不正确的是( )
A. 为安全起见,建议使用测电笔时戴上绝缘手套
B. 家庭电路中空气开关跳闸,可能是用电器短路造成的
C. 使用三脚插头是将用电器的金属外壳与地线相连
D. 用电器着火时,先切断电源,再灭火
【答案】A
【解析】A.使用测电笔时若戴上绝缘手套,电流就不能经过人体导入大地,就无法判断检测的是火线还是零线,故A错误,符合题意;
B.家庭电路中空气开关跳闸,可能是用电器短路造成的,也可能是因为用电器总功率过大造成的,故B正确,不符合题意;
C.使用三脚插头是将用电器的金属外壳与地线相连,可以避免因为漏电造成的触电,故C正确,不符合题意;
D.用电器着火时,根据安全用电原则,应先切断电源,再灭火,避免二次伤害,故D正确,不符合题意。
故选A。
9. 在体育活动中蕴含着很多物理知识,下列说法中正确的是( )
A. 百米赛跑的运动员到终点后不能立即停下来,是因为运动员受到惯性的作用
B. 静止在水平地面的篮球,篮球对地面的压力和地面对篮球的支持力是一对平衡力
C. 手击打排球瞬间,排球凹陷,说明力能改变物体的运动状态
D. 体操运动员在训练时手上涂镁粉是通过增大接触面粗糙程度来增大摩擦力
【答案】D
【解析】A.百米赛跑运动员到终点后不能立即停下来,是因为运动员具有惯性要保持原来的运动状态,故A错误;
B.静止在水平地面的篮球,篮球对地面的压力和地面对篮球的支持力,两个力作用在不同的物体上,不是一对平衡力,故B错误;
C.手击打排球瞬间,排球凹陷,排球受到力的作用而发生了形变,说明力能改变物体的形状,故C错误;
D.体操运动员在训练时手上涂镁粉,在压力一定时,通过增大接触面的粗糙程度来增大摩擦力,故D正确。
故选D。
10. 下列关于电与磁的四个实验的认识,正确的是( )
A. 图甲实验说明只要导体ab在磁场中运动,电路中就一定有感应电流
B. 图乙实验可以探究电动机的工作原理
C. 图丙装置可用来探究电流的磁效应
D. 图丁实验是探究通电导体磁性强弱与线圈匝数的关系
【答案】BCD
【解析】A.闭合电路的部分导体在磁场中做切割磁感线运动时,导体中会产生感应电流,没有切割磁感线就不会产生感应电流,故A错误;
B.图中有电源,表示通电导体在磁场中受到力的作用,与电动机的原理相同,故B正确;
C.奥斯特实验小磁针发生偏转,说明电流的周围存在磁场,即电流具有磁效应,电能生磁。故C正确;
D.两个线圈串联,电流相同,线圈的匝数不同,匝数越多,吸引的铁钉越多,表示电磁铁的磁性越强,是探究通电导体磁性强弱与线圈匝数的关系,故D正确。
故选BCD。
11. 停车难是如今城市普遍存在的问题,图甲是一“路边空中存车亭”,图乙为其工作原理图,A为存车架,O为杆OB的转动轴,B端固定悬挂泊车装置,BC为牵引OB杆转动的钢丝绳,M为牵引钢丝绳的电动机。汽车从水平地面被提升到BC与杆OB垂直时,B点到地面的距离为3m,OB长为5m(忽略OB的重力和机械的摩擦力,g=10N/kg),以下说法正确的是( )
A. 当处于图乙位置时,OB属于省力杠杆
B. 若每次不同汽车停车过程中,升高的高度固定不变,则机械做的额外功相同
C. 若汽车和存车架的总质量为1.5×103kg,要使汽车和存车架升高2m,则需要对它们做功3×104J
D. 若A和汽车的总质量越大,此装置的机械效率越低
【答案】ABC
【解析】A.当处于图乙位置时,动力臂和阻力臂,如图所示
由图可知,动力臂大于阻力臂,所以OB属于省力杠杆,故A正确;
B.每次停车过程中,对车架做的功为额外功,由于每次对车架做的功大小不变,所以机械做的额外功相同,故B正确;
C.若汽车和存车架的总质量为1.5×103kg,要使汽车和存车架升高2m,则需要对它们做功
W=Gh=1.5×103kg×10N/kg×2m=3×104J
故C正确;
D.由于车架的质量不变,所以A和汽车的总质量越大,则汽车的质量越大,则对汽车做的有用功越大,故做的此装置的机械效率越高,故D错误。
故选ABC。
12. 如图所示,电源电压不变,a、b、c为电流表或电压表。只闭合S1时,a表无示数,b表有示数,c表有示数且示数随滑片P的移动发生变化。则( )
A. a表是电流表、b表是电压表,c表是电流表
B. 先闭合S1、S2,再闭合S3,a表示数无变化
C. S1、S2、S3都闭合,滑片P向左移动,a、b两表示数无变化
D. S1、S2、S3都闭合,滑片P向右移动,b、c两表示数之比变大
【答案】AC
【解析】A.只闭合S1时,电表a、b、R1、R2串联后再与R3并联,由a表无示数、b表有示数可知,a表为电流表,b表为电压表,由c表有示数且示数随滑片P的移动发生变化可知,c表为电流表,故A符合题意;
B.先闭合S1、S2时,c电流表将R1和R2短路,电路为滑动变阻器R3的简单电路,a电流表与b电压表串联,a表示数为零,再闭合S3,R1、R2、R3并联,a电流表测R1和R2的电流,a电流表有示数,即a表示数有变化,故B不符合题意;
CD.S1、S2、S3都闭合时,R1、R2、R3并联,a电流表测R1和R2的电流,电压表b测电源两端的电压,由电源的电压不变可知,滑片移动时,电压表b示数无变化,因并联电路中各支路独立工作、互不影响,所以,滑片移动时,通过R1与R2的电流不变,即电流表a的示数不变,即S1、S2、S3都闭合,滑片P向左或向右移动,a、b两表示数无变化,故C符合题意。滑片向右移动,滑动变阻器接入电路的电阻变小,根据欧姆定律可知,通过滑动变阻器的电流变大,由并联电路的电流规律可知,c表示数变大,电压表示数不变,则b、c两表示数之比变小,故D不符合题意。
故选AC。
二、填空及简答题(本大题共9个小题;每空1分,共31分)
13. 现代社会,负压式救护车发挥了重要作用。车上安装了消毒灯、中心供氧接口等,负压救护车内的消毒灯是利用________(选填“红外线”或“紫外线”)进行消毒的。负压装置的主要部分是一个抽气机,将经消毒杀菌处理后的被污染的空气从车内抽出,使车内气压________(选填“高于”“低于”或“等于”)车外气压,在________作用下,清洁的空气由车外流向车内。
【答案】紫外线 低于 大气压强
【解析】[1]由于紫外线能杀毒和消菌,所以消毒灯是利用紫外线来工作的。
[2][3]负压救护车的原理:车内空间为负压舱,小于外界大气压,因此必须用抽气机将被污染的空气经过消毒、杀菌处理后从车内抽出,使车内气压低于车外大气压,在大气压作用下,清洁的空气只能由车外流向车内。
14. “西塞山前白鹭飞,桃花流水鳜鱼肥”是唐朝诗人张志和描写美景的诗句。如图是白鹭在如镜的水面上飞行的情形。以水面为参照物,飞行的白鹭是________。游人看到水中鱼的像是________(选填“实像”或“虚像”)。
【答案】运动的 虚像
【解析】[1]飞行的白鹭与水面之间发生了位置的变化,故以水面为参照物,飞行的白鹭是运动的。
[2]游人看到水中鱼的像是光的折射形成的虚像。水中的鱼反射的光在水面处发生折射,折射角大于入射角。人眼根据光沿直线传播的经验,认为光是从折射光线的反向延长线上的一点发出的,这样就看到了比鱼实际位置偏高的虚像。
15. 如图甲是一只便携塑料封口机,电路原理图如图乙所示,电源电压为3V,电热丝R的电阻为0.4Ω,开关闭合,电热丝温度升高,这是利用电流的___________效应工作的,通电2min产生的热量为___________J;若使用时总把塑料烫坏,改进的措施是___________(答一种即可)。
【答案】热 2700 见解析
【解析】[1]便携塑料封口机是当电热丝有电流通过时,电热丝能发出热量,所以利用电流的热效应实现高温封口的。
[2]电源电压为3V ,电热丝R阻值为0.4Ω ,通电2min产生的热量为
[3]使用时总把塑料袋烫坏,即产生热量过多,则需要减小电热丝的功率,由可知,电压一定时,增大电阻,可以减小电热丝的功率;电阻一定时,减小电源电压可以减小电热丝的功率。
16. 如图所示,小红用10N的拉力在20s内将重20N的木块从斜面底部匀速拉到顶部。斜面长为2m,高度为0.5m,斜面机械效率为________,物体所受的摩擦力等于________N。
【答案】50% 5
【解析】[1]斜面机械效率为
[2]额外功
由可知
物体受到的摩擦力为
17. 可燃冰是一种新型能源。可燃冰属于________(选填“可再生”或“不可再生”)能源。用燃气锅炉烧水时,把质量为500kg、初温为20℃的水加热到100℃,共消耗了10m3天然气,此过程中将天然气的化学能转化为______能,水吸收的热量为________J,燃气锅炉烧水时的效率为________。(水的比热容为,天然气的热值为)
【答案】不可再生 内 40%
【解析】[1]可再生能源:可以从自然界中源源不断地得到的能源。不可再生能源:不可能在短期内从自然界得到补充的能源。可燃冰属于不可再生能源。
[2]天然气燃烧时将化学能转化为内能。
[3]水吸收的热量为
[4]天然气完全燃烧放出的热量为
燃气锅炉烧水时的效率为
三、实验探究题(本大题共4小题;第32小题4分,第33小题6分,第34、35小题各7分,共24分)
18. 在探究“凸透镜成像规律”的实验中。
(1)如图甲所示,让一束平行光正对着凸透镜,移动光屏,直到在光屏上得到一个最小、最亮的光斑。由此可得出该凸透镜的焦距为__________cm;
(2)如图乙所示,把凸透镜换成焦距为30cm的,保持蜡烛和凸透镜的位置不变,移动光屏,在光屏上________(选填“能”或“不能”)得到一个清晰的像,原因是_____________;
(3)小明用图甲中凸透镜进行实验,在实验过程中不断移动烛焰位置,观察到如图丙中①至⑥的六种烛焰清晰的像。其中,能够呈现在光屏上的有________。(填写序号)
【答案】(1)10.0 (2)不能 见解析 (3)①②③⑤
【解析】(1)焦距是从焦点到凸透镜光心的距离,由图甲可知,该凸透镜的焦距
f=40.0cm-30.0cm=10.0cm
(2)[1][2]把凸透镜换成焦距为30cm的,物距为
50.0cm-15.0cm=35.0cm
物距大于1倍焦距小于2倍焦距,而像距大于
2f=60cm
也就是说像在“100cm”后面,由于光具座长度为1m,所以在光屏上无法成清晰的实像。
(3)实像可以用光屏承接,虚像则不能;而凸透镜成实像时都是倒立的,故能够呈现在光屏上的有①②③⑤。
19. 在探究“浮力的大小跟哪些因素有关”的实验中,同学们准备了甲乙两个体积相同密度不同的正方体物块做了如图所示实验,并提出了如下的猜想:
A:浮力的大小可能与液体的密度有关
B:可能与物体浸没在液体中的深度有关
C:浮力的大小可能与排开液体的体积有关
D:浮力的大小可能与物体的密度有关
(1)如图用手把饮料罐按入水中.饮料罐浸入水中越深,手会感到越吃力。说明饮料罐受到________,这个事实可以支持以上猜想________(选填序号);
(2)分析比较实验①④⑤、可以验证猜想________是错误的;
(3)分析比较实验________,可以验证猜想A是正确的;
(4)分析比较实验①⑤与②⑥,可以得出的结论:________;
(5)若用刻度尺和弹性较好的橡皮筋替代弹簧测力计,能否完成本实验?________(选填“能”或“不能”)。
【答案】(1)浮力 C (2)B (3)②⑥⑦ (4)浮力的大小与物体的密度无关 (5)能
【解析】(1)[1][2]如图所示,用手把饮料罐按入水中,饮料罐浸入水中越深,它排开水的体积越大,而手会感到越吃力,则说明饮料罐受到的浮力增大,可以证明浮力大小与物体排开液体体积有关,即验证猜想C。
(2)比较①④⑤三次实验可知,液体的密度相同,排开液体的体积也相同,液体的深度不同,弹簧测力计示数相同,由称重法可知浮力相同,故比较①④⑤三次实验可知,浸没在水中的物体所受浮力的大小与深度无关,因此猜想B是错误的。
(3)要验证猜想A,即验证浮力的大小可能与液体的密度有关,需要控制排开液体的体积相同、物体的种类相同,改变液体的密度,可以比较实验①④⑦或①⑤⑦或②⑥⑦,通过比较以上三组实验,可发现每组实验中,物体排开液体的体积相同、物体的种类相同,液体密度不同,弹簧测力计示数不同,物体受到的浮力不同,因此可验证猜想A是正确的。
(4)已知甲、乙体积相同,则甲和乙排开液体体积相同。由①②可知,甲、乙的重力不同,因此甲和乙的质量不同,由可知,甲和乙的密度不同。通过实验①⑤可知,甲受到的浮力为
通过②⑥可知,乙受到的浮力为
甲和乙受到的浮力相同,因此可得出结论:浮力的大小与物体的密度无关。
(5)用刻度尺和弹性较好的橡皮筋来替代弹簧测力计,用橡皮筋吊着橡皮泥浸入水中,记录橡皮筋的长度,比较每次橡皮筋的长度可以知道拉力的大小,从而可以比较橡皮泥受到的浮力大小,所以能完成本实验的探究。
20. 小明在做“探究电流与电压、电阻关系”的实验中,器材有:电压恒为6V的电源一个,定值电阻6个(阻值分别为5Ω、10Ω、15Ω、20Ω、25Ω、30Ω)、规格为“50Ω 1A”的滑动变阻器一个,电流表、电压表、开关各一个,导线若干。
(1)请你按照图甲的电路图(电压表选0~3V量程),用笔画线代替导线,将图乙未连接好的实物电路连接完整。( )
(2)正确连接电路后,试触时,发现电压表指针迅速偏向最右端,电流表示数为零,则电路中出现的故障可能是__________________________。
(3)排除故障后,重新开始实验,探究电流与电压的关系。闭合开关,移动滑片P,逐步增大R两端电压,记录电压表的示数U和对应的电流表的示数I;当电压表示数为3V时,电流表的示数如图丙所示.则通过定值电阻的电流大小为_______A。记录电压表的示数U和对应的电流表的示数I;以电流I为纵坐标、电压U为横坐标、采用描点的方式,画出I-U图像.如图丁所示,依据图像,得到的结论是_________________。
(4)探究电流与电阻的关系。
①将5Ω的电阻接在a、b间,闭合开关,移动滑动变阻器的滑片,使电压表示数为读出电流表的示数I,并把相关数据记录在表格中。
②断开开关,把其他五个电阻依次替换a、b间的电阻,闭合开关,____________________,分别读出电流表的示数I,并把相关数据记录在表格中。
(5)请你帮小明设计出记录实验数据的表格。( )
(6)小明进行实验探究电流与电阻的关系时,把定为2V,然后从小到大更换电阻,当他用30Ω的电阻替换25Ω的电阻后,发现电压表示数始终不能调为为继续完成此次探究,其他同学帮他一起设计了如下方案,下列方案可行的一项是 。
A. 将原滑动变阻器更换为“60Ω 1A”的滑动变阻器,其余不变
B. 将电压为6V的电源更换为电压为10V的电源,其余不变
C. 只调节滑动变阻器,使U₀为1.5V
【答案】(1) (2)定值电阻断路
(3) ①. 0.3 ②. 当导体的电阻一定时,通过导体的电流与导体两端的电压成正比
(4)移动滑动变阻器滑片,使电压表示数为
(5)
(6)A
【解析】(1)电压表测量定值电阻两端的电压,故应将电压表并联在定值电阻两端,如图所示:
(2)电流表示数为零,说明电路中某处断路,电流无法流通。电压表指针迅速偏向最右端,说明电压表并联在断路两端,由于没有电流流通,电压表显示电源电压,即指针迅速偏向最右端,故电路中出现的故障可能是定值电阻断路。
(3)[1]由图丙可知,电流表选用的量程为0~0.6A,分度值为0.02A,示数为0.3A,则通过定值电阻的电流大小为0.3A。
[2]由图丁可知,流过定值电阻的电流与电阻两端的电压成正比,故能得出:当导体的电阻一定时,通过导体的电流与导体两端的电压成正比。
(4)为了探究电流与电阻的关系,应控制定值电阻两端电压不变,把其它五个电阻依次替换a、b间的电阻,闭合开关,移动滑动变阻器的滑片,使电压表示数仍为U0,读出电流表的示数I,并把相关数据记录在表格中。
(5)实验中需要记录每次更换的电阻值和电流值,设计表格如下:
(6)A.当接入30Ω的电阻时,U0=2V,则滑动变阻器应接入的阻值为
故若将原滑动变阻器更换为“60Ω 1A”的滑动变阻器,其余不变,方案可行,故A符合题意;
B.若更换为电压为10V的电源,当接入30Ω的电阻时,U0=2V,则滑动变阻器应接入的阻值为
方案不可行,故B不符合题意;
C.只调节滑动变阻器,使U0为1.5V,改变了定值电阻两端电压,没有控制电压不变,方案不可行,故C不符合题意。
故选A。
四、计算应用题(本大题共3个小题;第36题5分,第37题6分,第38题7分,共18分.解答时,要有必要的文字说明、公式和计算步骤等,只写最后结果不得分)
21. 如图所示,边长分别为0.2米和0.1米的实心正方体A、B放置在水平地面上,物体A的密度ρA为,物体B的密度ρB为。g取10N/kg,求:
(1)B的重力GB
(2)求物体A对地面的压强pA。
(3)为使A、B对水平地面的压强相等,将正方体A沿水平方向切去一定的质量,并叠放到B上,请求出切去的。
【答案】(1) (2) (3)
【解析】(1)由题可知,物体B的体积
物体B的质量
物体B的重力
(2)物体A的体积
物体A的质量
物体A对地面的压力
物体A对地面压强
(3)物体A的底面积
物体B的底面积
将正方体A沿水平方向切去一定的质量,并叠放到B上,使A、B对水平地面的压强相等,可得关系式
即
解得。
22. 图甲所示电路中,灯泡L额定电压为6V,电流表量程为“0~0.6A”和“0~3A”,两个滑动变阻器的规格分别为“20Ω 0.5A”和“40Ω 2.5A”。当S闭合时,移动滑片P,使滑动变阻器接入电路的电阻为滑动变阻器最大阻值的灯泡L正常发光,灯泡的I-U图像如图乙所示。
(1)求灯泡正常发光时的电阻;
(2)求电源电压;
(3)电源不变,用定值电阻替换灯泡L,闭合开关,在滑片P从a端移动到b端的过程中,两电表示数的U-I关系如图丙所示。当滑片P在中点c时,电流表指针指到刻度盘的中央位置(可能重新选择了电表量程和变阻器)。求电阻的最大电功率。
【答案】(1) (2) (3)
【解析】(1)由图乙可知,当灯泡L两端电压为额定电压6V时,通过灯泡的电流为0.6A,灯泡正常发光时的电阻
(2)当灯泡L正常发光,电流为0.6A,大于滑动变阻器“20Ω 0.5A”的最大电流,所以滑动
变阻器选择“40Ω 2.5A”,此时滑动变阻器的电阻为滑动变阻器最大阻值的,即
电源电压
(3)电源电压不变,用定值电阻替换灯泡,当滑动变阻器P置于b时,根据电阻的串联和欧姆定律可得:;当滑动变阻器P置于a时,滑动变阻器连入电路的电阻为0,则根据电阻的串联和欧姆定律可得
由图丙可知
即
解得
由于当滑片P在中点c时,电流表指针指到刻度盘的中央位置;可能为0.3A也可能为1.5A,即的可能值为0.45A或2.25A;当滑动变阻器滑片P置于a时,电路是只有的简单电路,则
或者为
根据变阻器,确定滑动变阻器的规格为:“20Ω 0.5A”,即
当滑片位于a时,电阻的电功率最大,为
电阻R/Ω
电流I/A
电阻R/Ω
电流I/A
2024年河北省邯郸市中考一模理综物理试题(附答案解析): 这是一份2024年河北省邯郸市中考一模理综物理试题(附答案解析),共22页。试卷主要包含了单选题,多选题,填空题,实验题,计算题等内容,欢迎下载使用。
2024年河北省邯郸市中考一模理综物理试题(解析版): 这是一份2024年河北省邯郸市中考一模理综物理试题(解析版),共20页。试卷主要包含了5 Ca-40, 下列推理正确的是,3kg,故B不符合题意;等内容,欢迎下载使用。
2024年河北省邢台市中考一模理综物理试题(解析版): 这是一份2024年河北省邢台市中考一模理综物理试题(解析版),共19页。试卷主要包含了35A等内容,欢迎下载使用。

