第二部分 第二章 课时四5 地域文化与城乡景观-2025年高考地理大一轮复习(课件+讲义+练习)
展开高中地理与初中的内容相差很大,高中是为什么,尤其高一的自然地理部分,学习时要求学生有较强的理科思维。考生在高三复习中可以在以下方面进展尝试:第一部分:打牢基础,构建知识框架1. 回归课本,梳理知识点 2. 理解原理,深化概念3. 练习题海战术,巩固知识第二部分:提升能力,拓展思维深度1. 强化地图技能,提升空间思维 2. 分析热点问题,培养综合分析能力3. 模拟考试,适应考试节奏一轮复习结束后,要进行至少一次的全真模拟考试,以检验复习效果,并适应高考的考试节奏。模拟考试后,要认真分析试卷,找出自己的薄弱环节,有针对性地进行强化训练。同时,要学会合理分配答题时间,确保在真实考试中能够稳妥应对。
第二部分 第二章 课时45
结合实例,说明地域文化在城乡景观上的体现。
内涵:在特定的地域范围内形成的物质方面的和非物质方面的文化。
物质地域文化:上海“万国建筑博览”
非物质地域文化:徽州文化
自然景观:新疆禾木村河边
乡村景观:福建客家土楼秋收季节
乡村聚落空间格局能反映地域文化。
读必修第二册教材第45页图2.34“‘宅高田低’——江西婺源月亮湾”,说出江西婺源月亮湾“宅高田低”空间格局优点及其体现的文化内涵。
问题: 说出江西婺源月亮湾“宅高田低”空间格局优点及其体现的文化内涵。
答案:高宅可避洪水、低田便于灌溉。体现人们顺应自然、趋利避害的人地和谐理念。
乡村民居建筑形式能反映乡村的制度和价值观。
读必修第二册教材第45页图2.35“福建永定土楼”,说出福建永定土楼主要功能及其体现的文化内涵。
问题: 说出福建永定土楼主要功能及其体现的文化内涵。
答案:聚族而居和共御外敌。体现了御外凝内的集体精神。
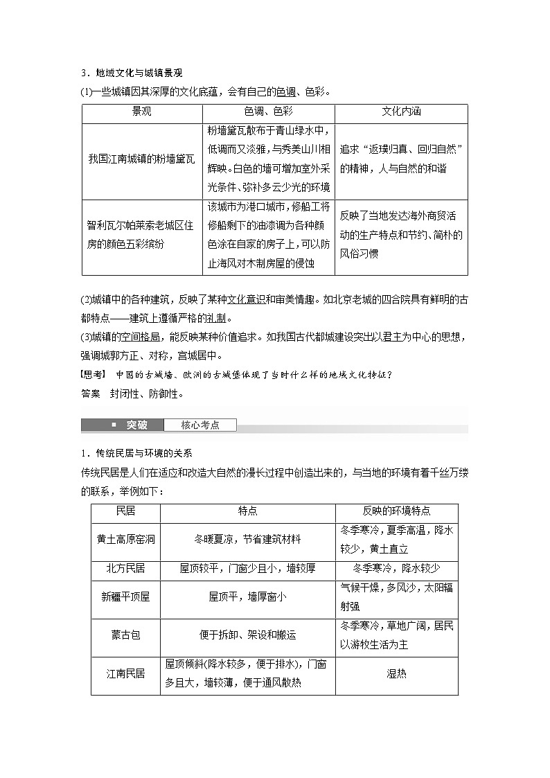
一些城镇因其深厚的文化底蕴,会有自己的色调、色彩。
思考题:读下图说出两种景观的文化内涵
城镇中的各种建筑,反映了某种文化意识和审美情趣。
例证:北京老城的四合院有鲜明的古都特点一建筑上遵循严格的礼制,在全国各地的矩形院落中独树一帜。
城镇的空间格局,能反映某种价值追求。
例证:我国古代都城建设突出以君主为中心的思想,强调城廓方正、对称,宫城居中
中国的古城墙、欧洲的古城堡体现了当时什么样的地域文化特征?
问题: 中国的古城墙、欧洲的古城堡体现了当时什么样的地域文化特征?
答案:封闭性、防御性。
民居特点:冬暖夏凉,节省建筑材料反映的环境特点:冬季寒冷,夏季高温,降水较少,黄土直立
民居特点:屋顶较平,门窗少且小,墙较厚反映的环境特点:冬季寒冷,降水较少
民居特点:屋顶平,墙厚窗小反映的环境特点:气候干燥,多风沙,太阳辐射强
民居特点:便于拆卸、架设和搬运反映的环境特点:冬季寒冷,草地广阔,居民以游牧生活为主
民居特点:屋顶倾斜,门窗多且大,墙较薄,便于通风散热反映的环境特点:湿热的环境
民居特点:通风散热、防潮和防虫反映的环境特点:湿热,爬行动物、虫类多
民居特点:平顶,门窗少,墙厚反映的环境特点:高寒、光照强
民居特点:屋顶倾斜,门窗多且大,多木桩支撑,且密集排列(类似于我国的吊脚楼),具有通风散热、防潮的优点反映的环境特点:湿热、河流密布、多沼泽
民居特点:防寒保暖,节省建筑材料反映的环境特点:终年寒冷的寒带环境
地域文化在城镇建筑上的体现
(2023·海南地理)岭南某古村落地处滨水低地,因势而建,内修墩塘,外防水患,形成具有“堤围护村,墩塘相间,墩上立宅,基上种桑,塘中养鱼”景观特征的散村聚落结构(图1)。图2为“该古村落的堤围及水闸分布示意图”。据此完成1~2题。1.下列示意图中,符合该村落空间结构特征的是
(2023·海南地理)岭南某古村落地处滨水低地,因势而建,内修墩塘,外防水患,形成具有“堤围护村,墩塘相间,墩上立宅,基上种桑,塘中养鱼”景观特征的散村聚落结构(图1)。图2为“该古村落的堤围及水闸分布示意图”。据此完成1~2题。2.图2中水闸的主要功能是A.抵御外敌 B.蓄水发电C.防洪排涝 D.美化环境
答案 1.______ 2.______
考向1 通过“农业景观”考查“区域认知”(2023·天津和平区模拟)江西省上堡梯田兴起于秦汉时期,一代代居民在此依山建房、开山垦田,规模逐渐扩大,梯田最高处海拔1 260米。当地种植水稻一直遵循着“惊蛰后犁田,清明至谷雨播种育秧,立夏至小满插秧,处暑至白露收获”一年一熟的传统农事安排。下图为“上堡梯田、民居景观图”。完成1~2题。1.与当地这种农事安排关系最密切的自然条件是A.地处中温带,年平均气温低B.耕地面积小,机械化水平低C.降水季节变化大,夏秋季节阴雨天多D.海拔高,热量条件差,水稻生长周期长
(2023·天津和平区模拟)江西省上堡梯田兴起于秦汉时期,一代代居民在此依山建房、开山垦田,规模逐渐扩大,梯田最高处海拔1 260米。当地种植水稻一直遵循着“惊蛰后犁田,清明至谷雨播种育秧,立夏至小满插秧,处暑至白露收获”一年一熟的传统农事安排。下图为“上堡梯田、民居景观图”。完成1~2题。2.图中传统民居散布在田地中,主要是因为A.降水量大,利于防洪B.道路交错,利于发展旅游C.植被茂密,利于防风D.距自家田地近,便于劳作
考向2 通过“建筑景观”考查“人地协调观”(2023·江苏连云港模拟)2023年1月17日,福建省莆田市在Y村举行“莆阳开春”活动启动仪式。该村地处兴化平原,多以同姓氏聚族而居,村落保持了明清时期的空间结构及建筑风格。下图示意Y村某一区域空间结构。据此完成3~5题。3.Y村落街巷空间狭窄且蜿蜒曲折是因为A.土地资源短缺 B.地形起伏较小C.河网密度小 D.防寒的需要
(2023·江苏连云港模拟)2023年1月17日,福建省莆田市在Y村举行“莆阳开春”活动启动仪式。该村地处兴化平原,多以同姓氏聚族而居,村落保持了明清时期的空间结构及建筑风格。下图示意Y村某一区域空间结构。据此完成3~5题。4.影响图中东西两侧房屋整体朝向差异的主要因素是A.光照 B.风向 C.民俗 D.地租
(2023·江苏连云港模拟)2023年1月17日,福建省莆田市在Y村举行“莆阳开春”活动启动仪式。该村地处兴化平原,多以同姓氏聚族而居,村落保持了明清时期的空间结构及建筑风格。下图示意Y村某一区域空间结构。据此完成3~5题。5.“莆阳开春”系列活动中最适合在该村举办的是A.采春茶品香茗 B.尝美食划龙舟C.赏园林采荔枝 D.游古村颂节庆
(2024·河南郑州模拟)楚科奇半岛位于亚欧大陆的最东北端,大部分属楚科奇山脉东部。当地居民主要为楚科奇人,自然环境深刻影响着居民的生活、生产。右图示意楚科奇半岛位置。据此完成1~2题。1.楚科奇人传统的生产活动是A.渔猎 B.采摘 C.粮食种植 D.牧牛
(2024·河南郑州模拟)楚科奇半岛位于亚欧大陆的最东北端,大部分属楚科奇山脉东部。当地居民主要为楚科奇人,自然环境深刻影响着居民的生活、生产。下图示意楚科奇半岛位置。据此完成1~2题。2.楚科奇人传统民居的特点为A.墙体较薄 B.屋顶坡度大C.屋基较浅 D.门窗较大
(2023·广东广州模拟)自然环境差异影响稻田村落空间结构和梯田类型。黔东南苗岭山区多分布以垒土成埂为主的窄而细长的腰带梯田。腰带梯田多为一季水稻后泡冬闲田,休耕时波光粼粼,成为摄影爱好者的旅游胜地。下图示意黔东南苗岭山区三种稻田村落空间组合模式。据此完成3~5题。3.影响该地存在多种稻田村落空间结构的主要因素是A.热量 B.坡度 C.降水 D.文化
(2023·广东广州模拟)自然环境差异影响稻田村落空间结构和梯田类型。黔东南苗岭山区多分布以垒土成埂为主的窄而细长的腰带梯田。腰带梯田多为一季水稻后泡冬闲田,休耕时波光粼粼,成为摄影爱好者的旅游胜地。下图示意黔东南苗岭山区三种稻田村落空间组合模式。据此完成3~5题。4.与其他两种模式相比,“林—村—田—河”模式的主要优势是有利于村落①实现自然施肥 ②获得洁净水源 ③减少洪涝灾害 ④延长采光时间A.①② B.③④ C.①④ D.②③
(2023·广东广州模拟)自然环境差异影响稻田村落空间结构和梯田类型。黔东南苗岭山区多分布以垒土成埂为主的窄而细长的腰带梯田。腰带梯田多为一季水稻后泡冬闲田,休耕时波光粼粼,成为摄影爱好者的旅游胜地。下图示意黔东南苗岭山区三种稻田村落空间组合模式。据此完成3~5题。5.腰带梯田常年实施“冬泡田”的主要原因是A.营造景观,吸引摄影爱好者B.冬季养鱼,发展农业多种经营C.扩大水域,调节区域小气候D.稳定墒情,防止旱季田埂开裂
北京冬奥村的设计理念来自传统民居四合院的院落形式,住宅楼采用装配式钢结构,外墙采用半单元式幕墙,即面板材料与部分龙骨构件在工厂内组装完成,在施工现场将组装好的板块安装到主体结构连接的龙骨上,从而完成幕墙的安装。下图为“北京冬奥村规划图”。完成6~8题。6.北京冬奥村的布局A.使房间均坐北朝南 B.可有效阻挡冬季风C.均围成半封闭院落 D.阻断各栋人员往来
北京冬奥村的设计理念来自传统民居四合院的院落形式,住宅楼采用装配式钢结构,外墙采用半单元式幕墙,即面板材料与部分龙骨构件在工厂内组装完成,在施工现场将组装好的板块安装到主体结构连接的龙骨上,从而完成幕墙的安装。下图为“北京冬奥村规划图”。完成6~8题。7.北京冬奥村楼房建造采用装配式钢结构和半单元式幕墙的主要目的是A.节省建筑材料 B.提高建造效率C.增强居住体验 D.提高科技含量
北京冬奥村的设计理念来自传统民居四合院的院落形式,住宅楼采用装配式钢结构,外墙采用半单元式幕墙,即面板材料与部分龙骨构件在工厂内组装完成,在施工现场将组装好的板块安装到主体结构连接的龙骨上,从而完成幕墙的安装。下图为“北京冬奥村规划图”。完成6~8题。8.北京冬奥村仿照四合院设计有利于A.弘扬传统文化 B.体现尊卑长幼C.减少占地面积 D.提高知名度
(2023·江苏省南京市模拟)地名是地理环境的产物,能折射出地理环境的特征。江苏省的村落以地形地貌特征命名的村庄共有2 714个。下表为高频用字在地形地貌特征命名中占比排名前七个字的统计结果。完成9~10题。
9.根据江苏省以地形地貌特征命名的村庄,下列推断比较合理的是A.含“山”字的村庄多出现在盐城市B.含“圩”字的村庄多出现在地势低洼区C.含“港”字的村庄多出现在徐州市D.含“沟”字的村庄多出现在长江沿岸地区
10.目前“圩”在南京市很多地方已经名不副实,其原因是A.地壳抬升 B.江河淤积C.决堤成湖 D.城市建设
(2023·广东佛山市联考)S村是位于我国东南沿海的传统水乡,依托“三溪两山一海”山水格局,运用水利、生物、建筑等措施,不断完善村落空间的水循环系统,并在“引-蓄-净-排水”等功能基础上,形成了具有地域特色的水文化景观,打造现代宜居的特色水乡。据此完成11~12题。11.S村最初在龙潭设置堰坝的主要目的是A.文化造景 B.分区布局C.控制流速 D.分洪调水
(2023·广东佛山市联考)S村是位于我国东南沿海的传统水乡,依托“三溪两山一海”山水格局,运用水利、生物、建筑等措施,不断完善村落空间的水循环系统,并在“引-蓄-净-排水”等功能基础上,形成了具有地域特色的水文化景观,打造现代宜居的特色水乡。据此完成11~12题。12.关于S村不断改善街巷农田水环境、打造特色水乡的措施,可行的是①溪畔:恢复植物群落,还原水岸生态②水街:设置亲水台阶,传承龙舟文化③农田:种植生态作物,净化美化环境④巷道:铺设空心地砖,便于村民出行A.①② B.①③ C.②④ D.③④
13.(2024·贵州遵义模拟)阅读图文材料,完成下列要求。(16分)宗堡(见下图)是西藏历史上出现的一种传统建筑类型,所谓“宗”藏语本意为堡寨、堡垒。过去,宗堡往往修筑在耸立的孤山(指挺立于河滩上的孤立山丘)之上,常被人们称为“安全岛”。因年久失修,很多宗堡损坏严重。为保护宗堡建筑,当地政府实施了修复工程。宗堡的宗教、行政等诸多传统功能已经消失,但其在现代社会中的价值更为突出。(1)从安全角度,简析宗堡大多修建在河滩耸立孤山上的主要原因。(6分)
答案 孤山地势陡峻,且视野开阔,利于军事防卫;高于河滩,易于防洪;临近河流,可保障生活用水。
13.(2024·贵州遵义模拟)阅读图文材料,完成下列要求。(16分)宗堡(见下图)是西藏历史上出现的一种传统建筑类型,所谓“宗”藏语本意为堡寨、堡垒。过去,宗堡往往修筑在耸立的孤山(指挺立于河滩上的孤立山丘)之上,常被人们称为“安全岛”。因年久失修,很多宗堡损坏严重。为保护宗堡建筑,当地政府实施了修复工程。宗堡的宗教、行政等诸多传统功能已经消失,但其在现代社会中的价值更为突出。(2)结合当地自然环境特点,简述宗堡修复施工过程中面临的主要困难。(6分)
答案 地势起伏大,修复设备、建材等运输困难;青藏高原海拔高,气候寒冷;大气稀薄,空气缺氧;白天紫外线辐射强烈等。
2024届湘教版新教材高考地理一轮复习第二部分人文地理第二章城镇与乡村课时46地域文化与城乡景观课件: 这是一份2024届湘教版新教材高考地理一轮复习第二部分人文地理第二章城镇与乡村课时46地域文化与城乡景观课件,共1页。
最新高考地理一轮复习(新人教版) 第2部分 第2章 课时46 地域文化与城乡景观【课件+讲义+练习】: 这是一份最新高考地理一轮复习(新人教版) 第2部分 第2章 课时46 地域文化与城乡景观【课件+讲义+练习】,文件包含2024年高考地理一轮复习新人教版第2部分第2章课时46地域文化与城乡景观pptx、2024年高考地理一轮复习新人教版第2部分第2章课时46地域文化与城乡景观教师版docx、2024年高考地理一轮复习新人教版第2部分第2章课时46地域文化与城乡景观学生版docx、第二部分第二章训练46地域文化与城乡景观docx等4份课件配套教学资源,其中PPT共57页, 欢迎下载使用。
高中地理人教版 (2019)必修 第二册第三节 地域文化与城乡景观获奖ppt课件: 这是一份高中地理人教版 (2019)必修 第二册第三节 地域文化与城乡景观获奖ppt课件,文件包含22地域文化与城乡景观pptx、22地域文化与城乡景观docx等2份课件配套教学资源,其中PPT共53页, 欢迎下载使用。

