第三部分 第二章 课时五9 生态脆弱区的综合治理-2025年高考地理大一轮复习(课件+讲义+练习)
展开高中地理与初中的内容相差很大,高中是为什么,尤其高一的自然地理部分,学习时要求学生有较强的理科思维。考生在高三复习中可以在以下方面进展尝试:第一部分:打牢基础,构建知识框架1. 回归课本,梳理知识点 2. 理解原理,深化概念3. 练习题海战术,巩固知识第二部分:提升能力,拓展思维深度1. 强化地图技能,提升空间思维 2. 分析热点问题,培养综合分析能力3. 模拟考试,适应考试节奏一轮复习结束后,要进行至少一次的全真模拟考试,以检验复习效果,并适应高考的考试节奏。模拟考试后,要认真分析试卷,找出自己的薄弱环节,有针对性地进行强化训练。同时,要学会合理分配答题时间,确保在真实考试中能够稳妥应对。
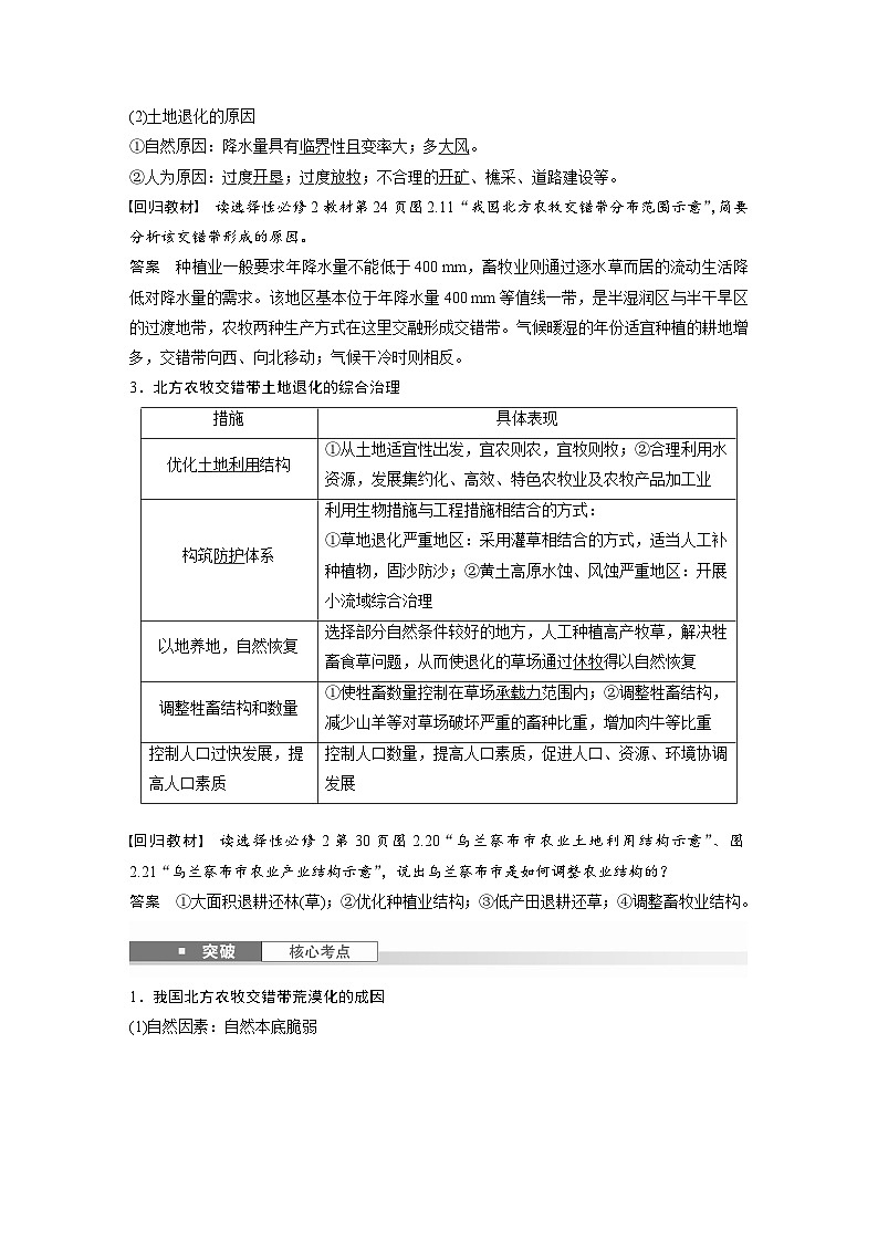
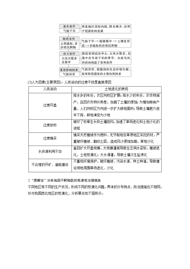
1.生态脆弱区(1)概念:指生态系统抗干扰能力弱、易于退化且难以恢复的地区。(2)主要分布:分布在干湿交替、 、水陆交界、森林边缘、 等地区。(3)主要的环境问题:生态系统稳定性较差,土地易退化。①土地退化:是指受自然因素和人类活动的影响,土地出现质量下降、生产力降低的过程。②表现:土地沙化、石漠化、土壤侵蚀、土壤 、土壤肥力下降等。
(4)我国生态脆弱区①特点:面积大、类型多、分布广。②典型区域南方喀斯特分布地区:石灰岩上的土层极易发生水土流失,出现石漠化。
北方农牧交错带:草场不同程度的退化,成为我国北方重要的 源区。
2.北方农牧交错带的土地退化及原因(1)位置特征:位于农区与牧区的过渡地带,也是 地区与 地区的过渡地带。(2)土地退化的原因①自然原因:降水量具有 性且变率大;多 。②人为原因:过度 ;过度 ;不合理的 、樵采、道路建设等。
回归教材 读选择性必修2教材第24页图2.11“我国北方农牧交错带分布范围示意”,简要分析该交错带形成的原因。
答案 种植业一般要求年降水量不能低于400 mm,畜牧业则通过逐水草而居的流动生活降低对降水量的需求。该地区基本位于年降水量400 mm等值线一带,是半湿润区与半干旱区的过渡地带,农牧两种生产方式在这里交融形成交错带。气候暖湿的年份适宜种植的耕地增多,交错带向西、向北移动;气候干冷时则相反。
3.北方农牧交错带土地退化的综合治理
回归教材 读选择性必修2第30页图2.20“乌兰察布市农业土地利用结构示意”、图2.21“乌兰察布市农业产业结构示意”,说出乌兰察布市是如何调整农业结构的?
答案 ①大面积退耕还林(草);②优化种植业结构;③低产田退耕还草;④调整畜牧业结构。
1.我国北方农牧交错带荒漠化的成因(1)自然因素:自然本底脆弱
(2)人为因素(主要原因):人类活动的过度干扰是直接原因
2.“图解法”分析我国不同地区的荒漠化治理措施不同地区有不同的生产状况,形成不同的荒漠化问题,具体的分布特点、防治措施也不相同,针对我国西北地区的荒漠化,分析要点如图所示。
1.黄土高原水土流失的原因
2.黄土高原水土流失的危害从表面上看,水土流失表现为土壤侵蚀,但水土流失过程是地貌、土壤、生物、水文统一变化的过程。如图所示:
3.黄土高原水土流失的治理措施
(1)调整土地利用结构,实行农、林、牧综合发展。(2)压缩耕作用地,保障高产稳产的基本农田。(3)扩大林、草种植面积,改善天然草场的质量。(4)大力开展煤炭开发地区的土地复垦工作。(5)利用工程措施、生物措施和农业技术措施进行小流域综合治理。(6)控制人口增长,提高人口素质。
(全国文综Ⅲ)阅读图文材料,完成下列要求。(24分)毛乌素沙地中流动沙地、固定沙地与湖泊、河流、沼泽等景观并存。上述景观在自然和人文因素影响下可发生转化。1995~2013年,流动沙地趋于固定,湖沼面积减小。一般而言,风沙沉积越多,风沙活动越强。某科研团队调查1万年以来毛
乌素沙地东南部湖沼面积和风沙沉积数量的变化,结果如图1所示。图2示意毛乌素沙地1995~2013年气温、降水的变化。
(1)分别简述图1所示Ⅰ、Ⅱ、Ⅲ三个阶段湖沼面积和风沙活动的变化特征,并归纳湖沼面积与风沙活动的关系。(8分)(2)说明毛乌素沙地1995~2013年流动沙地趋于固定的自然原因。(6分)(3)毛乌素沙地1995~2013年湖沼面积减小,试对此做出合理解释。(6分)(4)近些年来,毛乌素沙地绿化面积逐渐增大,有人认为“毛乌素沙地即将消失”。你是否赞同?表明你的态度并说明理由。(4分)
答案 (1)Ⅰ阶段湖沼面积有所扩大,风沙活动波动中略有减弱;Ⅱ阶段湖沼面积达到最大(极盛),风沙活动先弱后强;Ⅲ阶段湖沼面积骤减,风沙活动剧烈波动、增强。湖沼面积与风沙活动此消彼长。(2)气温无明显变化趋势,降水呈波动增加,有利于当地植被生长,流动沙丘(地)趋于固定。(3)人类活动强度增加,生产生活消耗的水量增加,导致蒸发(腾)增加,地表水减少。
(4)赞同。理由:年降水量已增加到近450毫米,趋向湿润,自然条件改善,流动沙地逐渐固定;随着科学技术进步,植树造林及农业生产水平不断提高,沙地景观最终消失。反对。理由:沙地是一种自然景观,1万年以来,尽管气候波动变化,这里沙地与湖沼景观共存(目前虽然偏湿润,可能过些年偏干旱;该沙地东南部降水偏多,但西北部降水较少);过度绿化(农业发展和植树造林),蒸腾量大增,会加重区域的干旱程度,导致风沙活动加强。
生态脆弱区土地退化的原因简述生态脆弱区土地退化的原因。
答案 自然本底脆弱是基础;人类活动过度干扰是直接原因。人类活动主要表现在:①经济增长方式粗放;②人地矛盾突出;③监测与监管能力不足;④生态保护意识薄弱等。
考向1 通过“农牧交错带的发展”考查“区域认知”(2023·浙江义乌中学模拟)生物结皮是藻类、苔藓类和土壤中的微生物,通过菌丝体、假根和分泌物等与土壤表层颗粒胶结形成的具有生命活性的复合体,生态效益显著。陕西省六道沟小流域属于黄土高原向毛乌素沙地的过渡地带,生物结皮主要分布于流域内的墚、峁,在人为干扰少、侵蚀弱、水分条件好的地块发育最好。
右面两图分别示意黄土高原某沟壑区一次降雨过程中不同坡面产流量(降雨形成的径流)和产流率随降雨历时的变化。据此完成1~2题。
1.两种坡面初始产流早晚存在差别的原因在于降雨初期A.裸土坡面土壤孔隙度大B.裸土坡面地表摩擦力大C.生物结皮坡面下渗速率快D.生物结皮坡面土壤不稳定
2.生物结皮发育受多种因素影响,下列说法正确的是A.多次人工降雨可以改善土壤水分条 件,可以促进生物结皮发育B.黄土峁顶部平坦,人为干扰强,相 比于山坡生物结皮发育较差C.草本植物生长茂密的区域,水土流 失弱,有利于生物结皮发育D.生态退耕后,整体生态环境恢复,有利于生物结皮发育
考向2 通过“水土流失治理”考查“综合思维”(2024·福建龙岩模拟)冲沟是由间断流水冲刷地表而形成的沟槽。由于降水、坡向、坡度等要素的差异和变化,黄土高原的某处冲沟(下图)表面积由1982年的37平方千米扩大至1997年的65平方千米。1983年,为保障农业生产,该地修建了水土保持工程。近年来,该地利用飞机撒播林木种子(简称飞播造林),其生态修复效果明显优于人工种植。据此完成3~5题。3.与南坡相比,该冲沟北坡A.年降水量较少,面积变化较大B.年降水量较多,面积变化较小C.风化作用较弱,面积变化较小D.风化作用较强,面积变化较大
(2024·福建龙岩模拟)冲沟是由间断流水冲刷地表而形成的沟槽。由于降水、坡向、坡度等要素的差异和变化,黄土高原的某处冲沟(下图)表面积由1982年的37平方千米扩大至1997年的65平方千米。1983年,为保障农业生产,该地修建了水土保持工程。近年来,该地利用飞机撒播林木种子(简称飞播造林),其生态修复效果明显优于人工种植。据此完成3~5题。4.以下地点中,水土保持工程最可能位于A.甲地 B.乙地 C.丙地 D.丁地
(2024·福建龙岩模拟)冲沟是由间断流水冲刷地表而形成的沟槽。由于降水、坡向、坡度等要素的差异和变化,黄土高原的某处冲沟(下图)表面积由1982年的37平方千米扩大至1997年的65平方千米。1983年,为保障农业生产,该地修建了水土保持工程。近年来,该地利用飞机撒播林木种子(简称飞播造林),其生态修复效果明显优于人工种植。据此完成3~5题。5.飞播造林的生态修复效果明显优于人工种植,反映了该地A.降水较少 B.地形崎岖C.水土流失严重 D.灌溉水源短缺
1.阅读图文材料,完成下列要求。(12分)白洋淀又名西淀,古称掘鲤淀。白洋淀上游接纳海河水系中大清河上源唐河、潴龙河来水,下游由大清河排出。湖区水产丰富,芦苇分布面积广。现在,环湖洼地大多已改为稻田。下图示意白洋淀湖区古湖淀和现代湖淀的面积变化。(1)分析现代白洋淀环湖洼地大多已改为稻田的原因。(6分)
答案 随着人口数量的增加,人均耕地面积减少;环湖洼地地势低平,水源充足,易于耕种;环湖洼地泥沙沉积相对较多,土壤相对肥沃。
1.阅读图文材料,完成下列要求。(12分)白洋淀又名西淀,古称掘鲤淀。白洋淀上游接纳海河水系中大清河上源唐河、潴龙河来水,下游由大清河排出。湖区水产丰富,芦苇分布面积广。现在,环湖洼地大多已改为稻田。下图示意白洋淀湖区古湖淀和现代湖淀的面积变化。(2)说出为应对白洋淀湖淀面积变化可采取的措施。(6分)
答案 上游实行退耕还林;跨流域调水;流域内合理调配水资源;合理开采地下水;提高水资源的利用率;发展节水农业等。
2.(2023·江苏连云港模拟)阅读图文材料,完成下列问题。(16分)兰考县位于河南省东北部,50多年前,这里“夏秋水汪汪,冬春白茫茫,风起三尺沙,黄土埋庄稼”,自然灾害严重影响当地的农业生产。焦裕禄带领兰考人民在黄河古道种植泡桐防护林,基本根治了兰考地区的风沙、水涝和盐碱三大自然灾害。如今,通过持续绿化造林和积极推广“农桐间作”模式,使当地生态环境发生了翻天覆地的变化。兰考县泡桐有“一年一根杆,两年粗如碗,三年能锯板”之说,材质轻柔,
结构均匀,不翘不裂不变形,耐蚀耐腐耐高温,是制作家具、模型、乐器的上等材料。右面图1为兰考县地理位置示意图,图2为兰考县泡桐景观图。
(1)结合材料和所学知识,说明“冬春白茫茫”这一现象的形成原因。(4分)
答案 (冬春季节降水少,)春季气温回升快且多大风,蒸发量大;地势低洼,地下水水位较高,土壤中的盐分随着地下毛管水
上升;水分蒸发后,盐分积聚于土壤表层,造成土地盐碱化。
(2)简述泡桐防护林对改善当地自然环境的作用。(6分)
答案 可以降低风速,起到防风固沙作用;减少土壤水分蒸发,抑制盐碱化;涵养水源,保持水土,减轻水土流失。
(3)为促进泡桐相关产业的发展,可以采取哪些措施?(6分)
答案 发展泡桐加工业,延长泡桐产业链,提高附加值;增加科技投入,研发泡桐新产品;加强兰考泡桐品牌建设;加大宣传
力度,积极开拓泡桐市场;采用互联网等销售模式,拓宽销售渠道。
青海省共和县塔拉滩(图甲)以戈壁沙丘为主,是黄河上游风沙危害最严重地区之一。2011~2017年,塔拉滩地区大力发展光伏产业,建成数十个光伏企业集聚的产业园。光伏产业发展促进了生态改善,植被不断恢复,沙丘移动明显减缓。但植被恢复对光伏发电效率产生了不利影响,为此园区引入牧羊业(图乙),形成了良性循环。读图,完成1~3题。1.塔拉滩地区面临的主要生态环境问题是A.水土流失 B.草场退化C.土地盐碱化 D.森林破坏
青海省共和县塔拉滩(图甲)以戈壁沙丘为主,是黄河上游风沙危害最严重地区之一。2011~2017年,塔拉滩地区大力发展光伏产业,建成数十个光伏企业集聚的产业园。光伏产业发展促进了生态改善,植被不断恢复,沙丘移动明显减缓。但植被恢复对光伏发电效率产生了不利影响,为此园区引入牧羊业(图乙),形成了良性循环。读图,完成1~3题。2.光伏产业促进了塔拉滩的植被生长,关键是因为太阳能电池板A.阻挡风沙,减弱风力侵蚀B.反射阳光,改善光照条件C.吸收热量,增加土壤温度D.减弱蒸发,提高土壤水分
青海省共和县塔拉滩(图甲)以戈壁沙丘为主,是黄河上游风沙危害最严重地区之一。2011~2017年,塔拉滩地区大力发展光伏产业,建成数十个光伏企业集聚的产业园。光伏产业发展促进了生态改善,植被不断恢复,沙丘移动明显减缓。但植被恢复对光伏发电效率产生了不利影响,为此园区引入牧羊业(图乙),形成了良性循环。读图,完成1~3题。3.光伏产业园区引入牧羊业,有利于A.减缓沙丘移动速度 B.提高水电发电量C.提高土地利用率 D.增加植被覆盖率
(2023·湖南长沙期末)下图所示沙漠年平均降水量不超过150 mm,冬季稳定积雪日数在100~160天,积雪深度可达20 cm以上,其植被覆盖率较我国其他沙漠高,其周边地区春季少见风沙活动。据此完成4~6题。4.该沙漠地区年平均降水量较少,其降水主要集中在A.春季 B.夏季 C.秋季 D.冬季
(2023·湖南长沙期末)下图所示沙漠年平均降水量不超过150 mm,冬季稳定积雪日数在100~160天,积雪深度可达20 cm以上,其植被覆盖率较我国其他沙漠高,其周边地区春季少见风沙活动。据此完成4~6题。5.该沙漠地区植被覆盖率较我国其他沙漠高的原因主要是该地A.大气降水多 B.季节性积雪融水多C.冰川融水多 D.人类活动少
(2023·湖南长沙期末)下图所示沙漠年平均降水量不超过150 mm,冬季稳定积雪日数在100~160天,积雪深度可达20 cm以上,其植被覆盖率较我国其他沙漠高,其周边地区春季少见风沙活动。据此完成4~6题。6.该沙漠周边地区春季少见风沙活动的原因最有可能是A.积雪覆盖 B.植被茂密C.风力较小 D.降水较多
拉沃葡萄梯田位于阿尔卑斯山南坡,日内瓦湖北岸。在12世纪中叶,教士将山坡上的石头有序地垒成一道道石墙,整治成梯田种植葡萄,并修筑了纵贯山坡的导水渠道,将梯田上方各处流下来的水引导到水渠中汇集起来,送到山下的湖里去。下图为拉沃梯田景观(图1)和“梯田类型示意图”(图2)。据此完成7~9题。7.关于拉沃梯田的叙述正确的是A.石墙裸露,不利于保持水土B.当地建石质梯田原料匮乏C.位于阴坡,光照不足D.导水渠道可减轻日内瓦湖湖水的污染
拉沃葡萄梯田位于阿尔卑斯山南坡,日内瓦湖北岸。在12世纪中叶,教士将山坡上的石头有序地垒成一道道石墙,整治成梯田种植葡萄,并修筑了纵贯山坡的导水渠道,将梯田上方各处流下来的水引导到水渠中汇集起来,送到山下的湖里去。下图为拉沃梯田景观(图1)和“梯田类型示意图”(图2)。据此完成7~9题。8.与水平梯田相比,坡式梯田对种植农作物的积极作用是A.有效拦截雨水,缓解旱情B.扩大耕地面积,降低人口密度C.减少土壤养分的流失D.单位土地面积获得更多光照
拉沃葡萄梯田位于阿尔卑斯山南坡,日内瓦湖北岸。在12世纪中叶,教士将山坡上的石头有序地垒成一道道石墙,整治成梯田种植葡萄,并修筑了纵贯山坡的导水渠道,将梯田上方各处流下来的水引导到水渠中汇集起来,送到山下的湖里去。下图为拉沃梯田景观(图1)和“梯田类型示意图”(图2)。据此完成7~9题。9.在黄土高原缓坡上更适宜修筑哪种梯田A.水平梯田 B.反坡梯田C.隔坡梯田 D.坡式梯田
10.(2024·湖南岳阳模拟)阅读材料,回答问题。(16分)材料一 格尔木位于柴达木盆地内,年均日照时数可达3 600小时。这里地势平坦,植被稀少,风沙严重,有大量未利用的荒漠化土地。近年来,政府着力推进太阳能光伏发电建设,实现光伏产业与荒漠化治理有效结合。
材料二 右面图1为柴达木盆地区域示意图。位于盆地南部的察尔汗盐湖是我国最大的盐湖,该盐湖上形成厚厚的坚硬盐盖,图中青藏铁路直接修建在察尔汗盐湖之上(图2)。
(1)指出格尔木开发光伏产业的不利社会经济条件。(4分)
(2)从天气角度分析光伏产业的发展有利于格尔木植被恢复的原因。(4分)
答案 当地经济发展较落后,能源需求量小;基础设施比较落后。
答案 太阳能电池板阻挡气流运动,减弱风沙;遮挡阳光,减弱蒸发,提高土壤湿度,促进植被恢复。
最新高考地理一轮复习(新人教版) 第3部分 第2章 课时61 生态脆弱区的综合治理【课件+讲义+练习】: 这是一份最新高考地理一轮复习(新人教版) 第3部分 第2章 课时61 生态脆弱区的综合治理【课件+讲义+练习】,文件包含2024年高考地理一轮复习新人教版第3部分第2章课时61生态脆弱区的综合治理pptx、2024年高考地理一轮复习新人教版第3部分第2章课时61生态脆弱区的综合治理教师版docx、2024年高考地理一轮复习新人教版第3部分第2章课时61生态脆弱区的综合治理学生版docx、第三部分第二章训练61生态脆弱区的综合治理docx等4份课件配套教学资源,其中PPT共60页, 欢迎下载使用。
第32讲 生态脆弱区的综合治理(练习)-备战2024年高考地理一轮复习精品课件+讲义+练习(新教材新高考): 这是一份第32讲 生态脆弱区的综合治理(练习)-备战2024年高考地理一轮复习精品课件+讲义+练习(新教材新高考),文件包含第32讲生态脆弱区的综合治理练习原卷版docx、第32讲生态脆弱区的综合治理练习解析版docx等2份课件配套教学资源,其中PPT共0页, 欢迎下载使用。
第32讲 生态脆弱区的综合治理(讲义)-备战2024年高考地理一轮复习精品课件+讲义+练习(新教材新高考): 这是一份第32讲 生态脆弱区的综合治理(讲义)-备战2024年高考地理一轮复习精品课件+讲义+练习(新教材新高考),文件包含第32讲生态脆弱区的综合治理讲义原卷版docx、第32讲生态脆弱区的综合治理讲义解析版docx等2份课件配套教学资源,其中PPT共0页, 欢迎下载使用。

