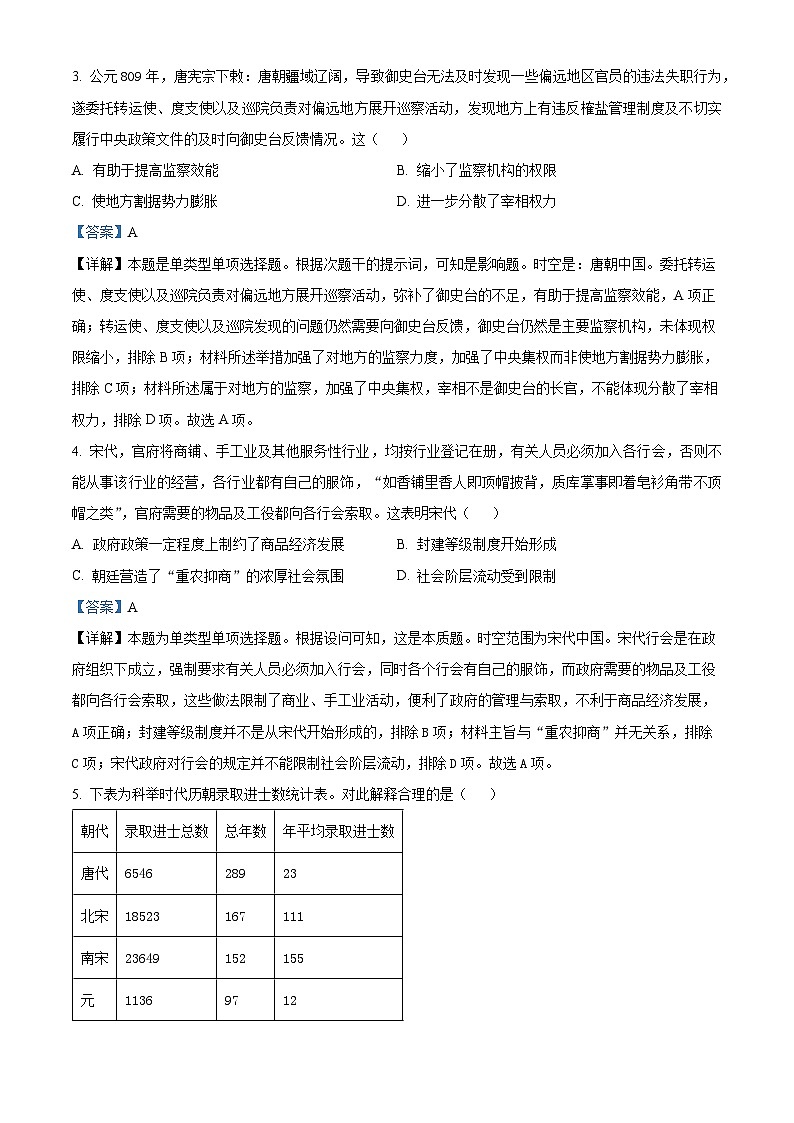
河北省尚义县第一中学等校2024-2025学年高三上学期入学摸底测试历史试题(解析版)
展开河北省2024-2025学年高三上学期开学摸底考试历史试题: 这是一份河北省2024-2025学年高三上学期开学摸底考试历史试题,共6页。
河北省承德市承德县第一中学等校2024-2025学年高三上学期摸底联考(开学)历史试题: 这是一份河北省承德市承德县第一中学等校2024-2025学年高三上学期摸底联考(开学)历史试题,共8页。
山西省运城市景胜中学2024-2025学年高三上学期入学摸底考试历史试题: 这是一份山西省运城市景胜中学2024-2025学年高三上学期入学摸底考试历史试题,共4页。

