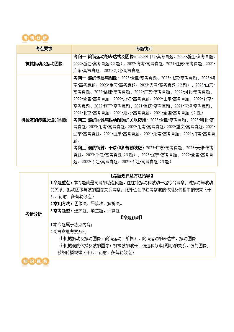
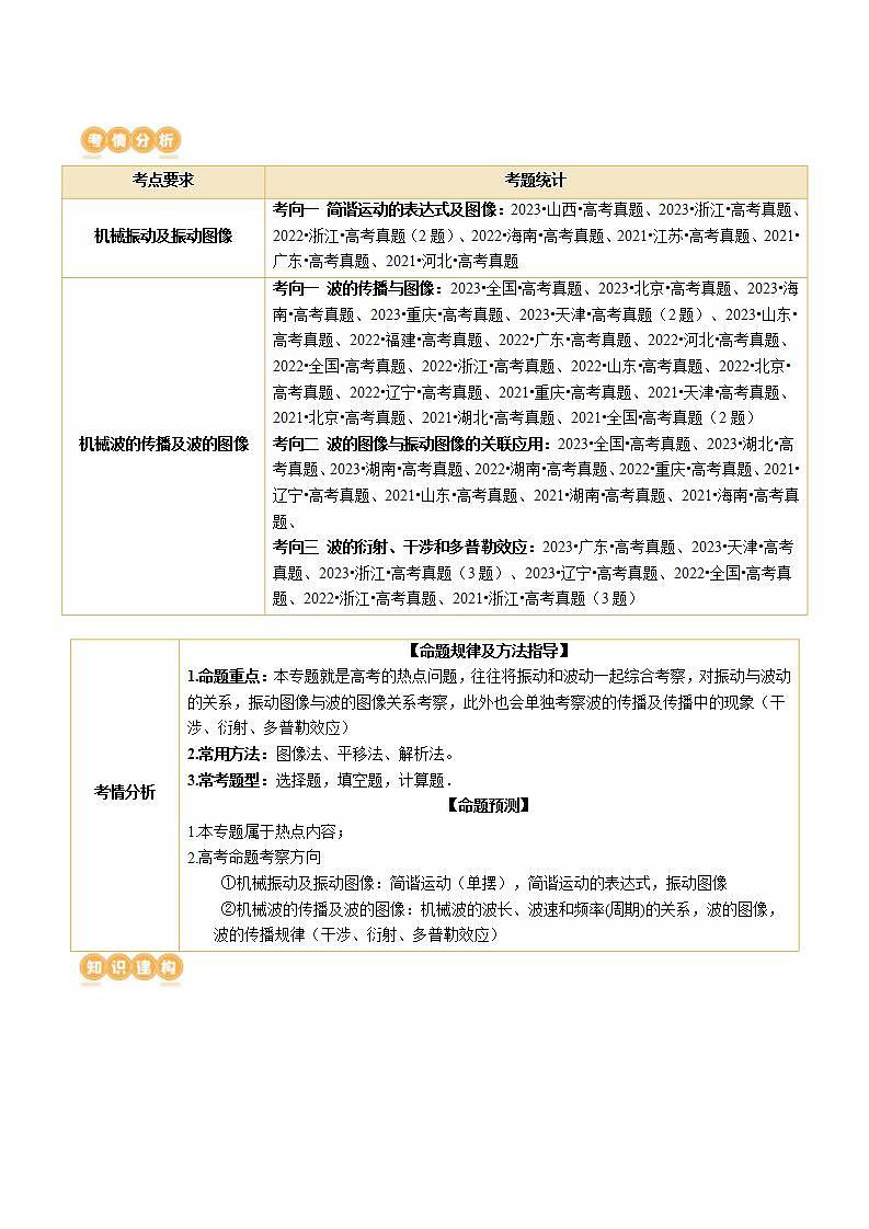
新高考物理二轮复习讲练测专题15 机械振动与机械波(讲义)(2份打包,原卷版+解析版)
展开新高考物理二轮复习讲练测模块五 机械振动与机械波、光学、电磁波综合测试卷(2份打包,原卷版+解析版): 这是一份新高考物理二轮复习讲练测模块五 机械振动与机械波、光学、电磁波综合测试卷(2份打包,原卷版+解析版),文件包含新高考物理二轮复习讲练测模块五机械振动与机械波光学电磁波综合测试卷原卷版doc、新高考物理二轮复习讲练测模块五机械振动与机械波光学电磁波综合测试卷解析版doc等2份试卷配套教学资源,其中试卷共32页, 欢迎下载使用。
新高考物理二轮复习讲练测专题25 压轴题(讲义)(2份打包,原卷版+解析版): 这是一份新高考物理二轮复习讲练测专题25 压轴题(讲义)(2份打包,原卷版+解析版),文件包含新高考物理二轮复习讲练测专题25压轴题讲义原卷版doc、新高考物理二轮复习讲练测专题25压轴题讲义解析版doc等2份试卷配套教学资源,其中试卷共48页, 欢迎下载使用。
新高考物理二轮复习讲练测专题20 电学实验(讲义)(2份打包,原卷版+解析版): 这是一份新高考物理二轮复习讲练测专题20 电学实验(讲义)(2份打包,原卷版+解析版),文件包含新高考物理二轮复习讲练测专题20电学实验讲义原卷版doc、新高考物理二轮复习讲练测专题20电学实验讲义解析版doc等2份试卷配套教学资源,其中试卷共0页, 欢迎下载使用。

